六年级下册数学教案-练习四 练习课 北师大版
展开
这是一份六年级下册数学教案-练习四 练习课 北师大版,共5页。
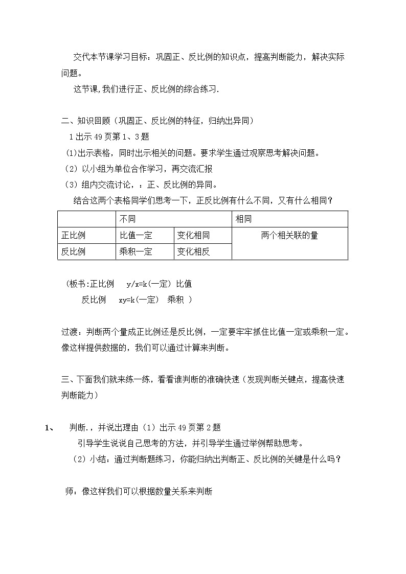
教学内容:北师大版2011新课标小学数学教材六年级下 第四单元 正比例和反比例——练习四 练习课学情分析:本课之前,学生已经初步理解了正比例和反比例的意义,能正确判断两种相关联的量是否成比例,成什么比例;认识简单的正比例图像, 能在方格纸上画出正比例图像。在此基础上,通过正比例和反比例练习,促使学生更好地把握正、反比例概念的本质。提高判断成正比例、反比例量的能力。教学目标: 1、使学生结合实际情境进一步认识正、反比例的量,能根据正、反比例的意义判断两种相关的量是否成正比例。2、使学生在完成练习的过程中,进一步清晰正、反比例的区别和联系,更好地把握正、反比例的本质。3、使学生进一步体会数学与日常生活的密切联系,增强探索数学知识和规律的意识,养成积极主动地参与学习活动的习惯,提高学好数学的自信心。 教学重点:认识正、反比例的量的特点,加深对正、反比例的量的理解。教学难点:能根据正、反比例的意义学会判断两种量之间的关系。教学用具:多媒体教学过程:一、 导入我们已经学习了正、反比例,,这节课我们就上一节综合练习课。交代本节课学习目标:巩固正、反比例的知识点,提高判断能力,解决实际问题。 这节课,我们进行正、反比例的综合练习. 二、知识回顾(巩固正、反比例的特征,归纳出异同)1出示49页第1、3题(1)出示表格,同时出示相关的问题。要求学生通过观察思考解决问题。(2)以小组为单位合作学习,再交流汇报(3)组内交流讨论,:正、反比例的异同。 结合这两个表格同学们思考一下,正反比例有什么不同,又有什么相同? 不同相同正比例比值一定变化相同两个相关联的量反比例乘积一定变化相反 (板书:正比例 y/x=k(一定) 比值 反比例 xy=k(一定) 乘积 ) 过渡:判断两个量成正比例还是反比例,一定要牢牢抓住比值一定或乘积一定。像这样提供数据的,我们可以通过计算来判断。 三、下面我们就来练一练,看看谁判断的准确快速(发现判断关键点,提高快速判断能力) 1、 判断.,并说出理由(1)出示49页第2题引导学生说说自己思考的方法,并引导学生通过举例帮助思考。(2)小结:通过判断题练习,你能归纳出判断正、反比例的关键是什么吗? 师:像这样我们可以根据数量关系来判断 2、 巩固练习:(1)、深度探究:对比练习 (1)说出x和y的关系。 5:x=y: 6 ( ) 5:x=6: y ( ) x:5=y:6 ( ) x: 5=6: y ( ) (2)它们是什么关系,并说出理由 同一时间,同一地点,杆高和影长( ) 同一种物体的体积和质量 ( ) 小结:通过以上练习,我们找到了判断正反比例的关键点:除了乘除法关系,积一定是反比例,商一定成正比例。还可以通过变化方向、列举数据、举例子来判断。 (2)、判断正反比例能力提升练习。’2分钟限时答题竞赛。(20道题)以小组为单位,进行竞赛。 3、师小结:通过以上练习,我们进一步提高了判断正、反比例的能力。 四、 解决实际问题1、借助图像解决实际问题。完成课本第50页“练习四”第4题 引导学生读题,弄清题意; 学生动手操作,把表格填写完整; 根据数据分析,小组交流,全班汇报。 2、小结:我们除了借助表格、关系式,还可以通过图像解决实际问题。 3、 正比例图像是怎么得到的?想象一下,画反比例图形需要什么?需要老师帮你们提供什么?下面请你们试着画一画?画后交流一下画法。(给出空白图像图画)4、观察画出的图像,你发现了什么?汇报交流。 (学生可利用表格法或关系式图像解决问题,达到学以致用的目的)小结:正、反比例的图像为我们今后学习函数打基础。 五、综合练习:谁的办法多。(综合知识运用的能力训练)修一条公路,计划每天修80米,30天可以修完。实际5天修了600米。多少天可以修完? 学生自主完成后。班级中交流解题方法。 通过这节练习课,你对正反比例又有了哪些新的认识和收获?六、课堂小结,多元评价通过练习,我们复习巩固了正比例和反比例,会利用正比例、反比例以及正比例图像等知识解决一些实际问题,希望同学们牢固掌握本单元所学知识,为后面的学习打好基础。板书设计:四、正比例和反比例 ——练习四(表格 关系式 图像) 正比例 y/x=k(一定) 比值 变化方向相同 图像 一条直线 反比例 xy=k(一定) 乘积 变化方向相反

