所属成套资源:高考物理一轮复习课时练(含解析)
高考物理一轮复习课时练01《运动的描述匀变速直线运动规律》(含解析)
展开
这是一份高考物理一轮复习课时练01《运动的描述匀变速直线运动规律》(含解析),共12页。试卷主要包含了5 m/s B.4 m/s,5 m/s,5 s时的速度大小v2,0 s,0-3,5 m等内容,欢迎下载使用。
小题狂练① 小题是基础 练小题 提分快
1.[湖北省襄阳四中检测]在近地空中某一位置有A、B两个小球,先让A球自由下落1 s后再让B球自由下落,不计空气阻力,则在A球落地前,下列相关说法正确的是( )
A.A球比B球的速度变化快
B.若以B球为参照物,A球将以大约10 m/s的速度匀速下降
C.两球会在空中相碰
D.A球下落1 s后至落地前,两球始终相对静止
答案:B
解析:因为两球都做自由落体运动,加速度都为重力加速度,所以两球的速度变化一样快,选项A错误;当B球开始下落时,由运动学公式可得A球的速度约为v=gt=10 m/s,又两球加速度相等,所以以B球为参照物,A球将以大约10 m/s的速度匀速下降,选项B正确,D错误;因为以B球为参照物,A球将以大约10 m/s的速度匀速下降,所以两球都在空中时的间距越来越大,不会相碰,选项C错误.综上本题选B.
2.[辽宁省级模拟]沿直线运动的甲、乙、丙三辆汽车以相同的速度经过同一路标,从此时开始,甲车做匀速直线运动,乙车先加速后减速,丙车先减速后加速,它们通过下一路标时的速度相同,则( )
A.甲车先通过下一路标
B.乙车先通过下一路标
C.丙车先通过下一路标
D.三辆车同时通过下一路标
答案:B
解析:甲车速度一定,乙车先加速后减速,平均速度比甲车大,丙车先减速后加速,平均速度比甲车、乙车都小,所以乙车的平均速度最大,乙车所用的时间最短,故选B.
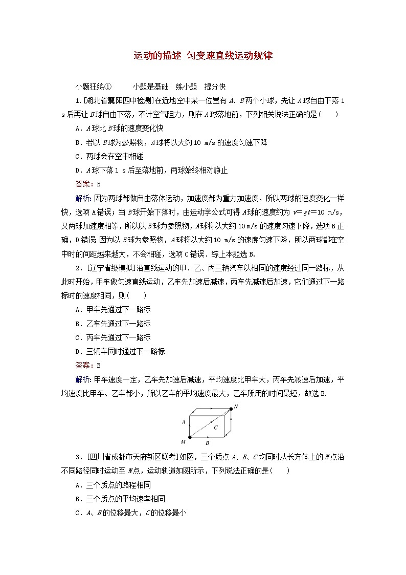
3.[四川省成都市天府新区联考]如图,三个质点A、B、C均同时从长方体上的M点沿不同路径同时运动至N点,运动轨道如图所示,下列说法正确的是( )
A.三个质点的路程相同
B.三个质点的平均速率相同
C.A、B的位移最大,C的位移最小
D.三个质点的平均速度相同
答案:D
解析:路程是质点运动轨迹的实际长度,可见A、B的路程相同,且大于C的路程,A错.平均速率等于路程与时间的比值,所以B错.位移是初位置指向末位置的有向线段,由此可知,三者的位移相同,C错.平均速度等于位移与时间的比值,所以平均速度相同,D对.
4.[福建省南安一中模拟]以下说法正确的是( )
A.加速度很大的物体,速度的变化量必然很大
B.匀变速直线运动是加速度均匀变化的直线运动
C.一个质点做直线运动,开始时位移、加速度、速度三者方向相同,某时刻开始加速度大小逐渐减小直至为零,在此过程中,位移逐渐减小,当加速度减小到零时,位移将不再减小
D.一个质点做直线运动,开始时位移、加速度、速度三者方向相同,某时刻开始加速度大小逐渐减小直至为零,在此过程中,速度逐渐增大,当加速度减小到零时,速度达到最大值
答案:D
解析:加速度大代表速度变化快,而速度的变化量还与时间有关,A错误.匀变速直线运动是速度均匀变化、加速度恒定不变的直线运动,B错误.速度、位移、加速度同向,加速度变小,速度增加变慢,但仍在增加,且运动方向不变,所以其速度增大,位移也增大,加速度为零时速度最大且不再增大,C错误,D正确.
5.[广东省名校联考]已知物体在一条直线上运动,下列说法正确的是( )
A.加速度增大,速度一定增大
B.物体有加速度,速度一定增大
C.速度变化越快,加速度一定越大
D.加速度方向改变,速度方向也随之改变
答案:C
解析:加速度是描述物体速度变化快慢的物理量,与速度的大小无关,加速度增大,表示速度变化得更快了,如果此时加速度方向与速度方向相反,则速度减小,如果速度方向与加速度方向相同,则速度增大,A错误;做直线运动的物体有加速度时,速度一定变化,但速度有可能增大,也有可能减小,B错误;速度变化越快,加速度越大,C正确;加速度方向与速度方向无关,D错误.
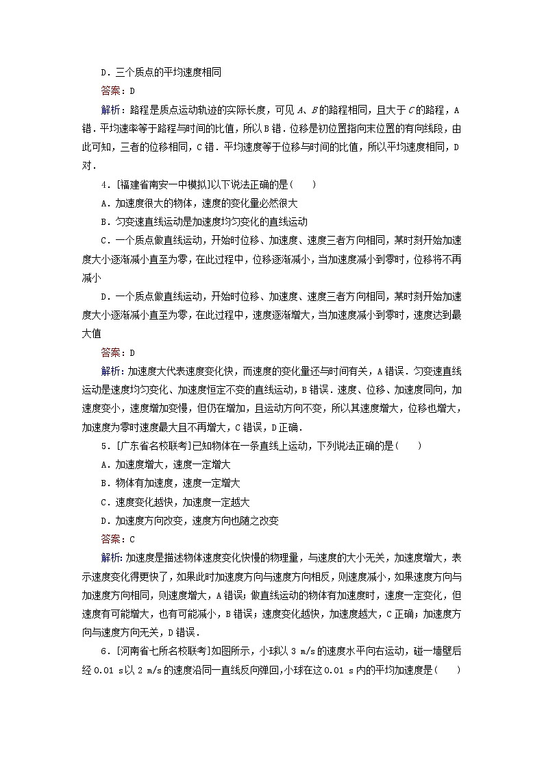
6.[河南省七所名校联考]如图所示,小球以3 m/s的速度水平向右运动,碰一墙壁后经0.01 s以2 m/s的速度沿同一直线反向弹回,小球在这0.01 s内的平均加速度是( )
A.100 m/s2,方向向右 B.100 m/s2,方向向左
C.500 m/s2,方向向左 D.500 m/s2,方向向右
答案:C
解析:取水平向左为正方向,由加速度的定义式可得:a=eq \f(v2-v1,t)=eq \f(2--3,0.01) m/s2=500 m/s,方向水平向左,故只有C项正确.
7.[河南师大附中模拟]做匀变速直线运动的质点在前5 s内的位移为10 m,在前7 s内的位移为21 m,则质点在t=6 s时的速度大小为( )
A.3.5 m/s B.4 m/s
C.5 m/s D.5.5 m/s
答案:D
解析:解法一 根据题意可得质点在t=2.5 s时的速度大小v2.5=2 m/s,同理v3.5=3 m/s,所以质点的加速度大小为a=eq \f(Δv,Δt)=1 m/s2,质点在t=6 s时的速度大小为v6=v3.5+2.5 s×a=5.5 m/s,D正确.
解法二 质点在t=6 s时的速度大小v6=eq \f(x7-x5,Δt)=eq \f(21-10,2) m/s=5.5 m/s,D正确.
8.[山东省泰安一中测试]如图所示,物体从O点由静止开始作匀加速直线运动,途经A、B、C三点,其中|AB|=2 m,|BC|=3 m.若物体通过AB和BC这两段位移的时间相等,则O、A两点之间的距离等于( )
A.eq \f(9,8) m B.eq \f(8,9) m
C.eq \f(3,4) m D.eq \f(4,3) m
答案:A
解析:设物体通过AB、BC所用时间均为T,则经过B点时的速度大小为vB=eq \f(xAC,2T)=eq \f(5 m,2T),a=eq \f(Δx,T2)=eq \f(1 m,T2),则:vA=vB-aT=eq \f(5 m,2T)-eq \f(1 m,T)=eq \f(3 m,2T),则:xOA=eq \f(v\\al(2,A),2a)=eq \f(9,8) m,选项A正确.
9.[甘肃省白银市会宁一中模拟]“蛟龙号”是我国首台自主研制的作业型深海载人潜水器,它是目前世界上下潜能力最强的潜水器.假设某次海试活动中,“蛟龙号”完成海底任务后竖直上浮,从上浮速度为v时开始计时,此后“蛟龙号”匀减速上浮,经过时间t上浮到海面,速度恰好减为零,则“蛟龙号”在t0(t0eq \r(gH),则两物体在地面相遇
C.若v0= eq \r(\f(gH,2)),则两物体在地面相遇
D.若 eq \r(\f(gH,2))
相关试卷
这是一份新高考物理一轮复习精练题专题1.1 运动的描述 匀变速直线运动的规律(含解析),共8页。试卷主要包含了42 m/s等内容,欢迎下载使用。
这是一份高考物理复习 课时过关题01 匀变速直线运动规律(含答案解析),共7页。试卷主要包含了10m/s等内容,欢迎下载使用。
这是一份高考物理一轮复习课后练习01 运动的描述匀变速直线运动规律(含答案解析),共7页。试卷主要包含了10m/s,故A正确等内容,欢迎下载使用。

