


所属成套资源:2022届优质校一模试卷专题汇编解析版
2022届优质校一模试卷专题汇编9 古代中国经济的基本结构与特点 解析版
展开
专题 9
××
古代中国经济的基本结构与特点
常考题型
考向
考题
考情
古代中国的农业;古代中国的手工业;古代中国的商业;古代中国的经济政策
21卷乙·26;2021年山东卷;2021年湖南卷;2021年广东卷;20卷Ⅰ·26;18卷Ⅰ·26;
考查角度:古代农业、手工业、商业发展状况、宋代商品经济发展、经济重心南移、土地制度等
考查方式:以文本为载体,要求考生在获取和解读信息的基础上,论证和探讨历史问题,主要考查“历史解释”的核心素养。考查趋势上注意以下几点:宋代的经济与文化;唐宋经济发展带来的新变化;教材的断层知识
方法点拨
解答选择题的主要方法
(1)选择题一般都涉及到历史事件或现象,所以在做题时要对各个事件进行分析、归纳和概括。
(2)选择题都是对教材内容的重新整合,所以备选项中的表述基本上都是教材中没有的,因此同学们在做题时要注意辨别这些备选项表述的正误,这是对学生较高层次的能力要求。
1.依托教材内容,考查古代中国的农业;古代中国的手工业;古代中国的商业;古代中国的经济政策等知识
【解题技法】
(1)了解古代中国的农业;古代中国的手工业;古代中国的商业;古代中国的经济政策
的基本知识点
A.先秦时期逐步形成中国传统经济模式
(1)从井田制到封建土地私有制
井田制是奴隶社会的土地国有制,它始于商,盛行于西周,随着铁器和牛耕的出现,“私田”大量出现,井田制在春秋后期开始瓦解。鲁国的初税亩,承认了私田主人对土地的所有权,商鞅变法从法律上确认了土地私有制。
(2)春秋战国时期小农经济形成
①产生条件:铁犁牛耕的出现和普及,生产技术的提高;封建土地所有制的确立。
②主要特点:分散性:以家庭为生产、生活的基本单位。封闭性:农业和家庭手工业相结合,自给自足,市场交换少。落后性:注重精耕细作,但容易催生满足的社会心态和民族性格。脆弱性:由于天灾人祸的影响,小农很容易破产。保守性:相对简单的生产工具。
③与社会的关系:政治上,分散的小农经济,要求有一个强有力的中央政权维护社会的安定和国家统一,成为专制主义中央集权制度的经济基础。政策上,实行重农抑商和闭关自守政策。科技上:古代中国科技具有实用性、实践性的特点,同时,小农经济发展的缓慢性也决定了古代科技无法实现根本性突破进一步发展为近代科技。文学上:很多文学作品反映了小农经济条件下人们的理想和憧憬。家庭伦理上:小农经济的条件下,“重男轻女”的思想、同时注重孝道、重视邻里和睦等。
(3)从“工商食官”到“重农抑商”
①“工商食官”制度。手工业者和商人都是政府掌握的奴仆,他们必须按照官府的规定和要求从事生产和贸易,属于垄断经营。春秋战国时期随着私营手工业的出现,官营手工业效率低下,周王室的衰微,导致了“工商食官”制度的衰落。
②“重农抑商”政策。战国时期形成这一政策主要是战国时期是封建制度确立时期,农业是封建经济的核心,商业发展与农业争夺劳动力,影响了农业的发展,不利于封建经济的发展和封建制度的建立和巩固。“重农抑商”政策在封建社会初期保障了农业的发展,促进了封建经济的发展;但在封建社会晚期其破坏了正常的商业经营,阻碍了资本主义萌芽和经济发展,违背了历史发展潮流,造成了中国的落后。
B.古代中国农业经济的基本特点
从经济构成的角度看
我国古代农业经济具有以种植业为主、以家庭饲养业为辅的特点
从生产力发展的角度看
由于牛耕技术的发展和生产工具、生产技术的不断改良,精耕细作的农业生产方式日益完善
从生产模式的角度看
以家庭为单位、将农业和家庭手工业相结合,自给自足的小农经济,是中国封建社会农业生产的基本模式
从土地所有制的角度看
以地主土地所有制为主导的封建土地私有制,是我国古代农业经济的重要特点
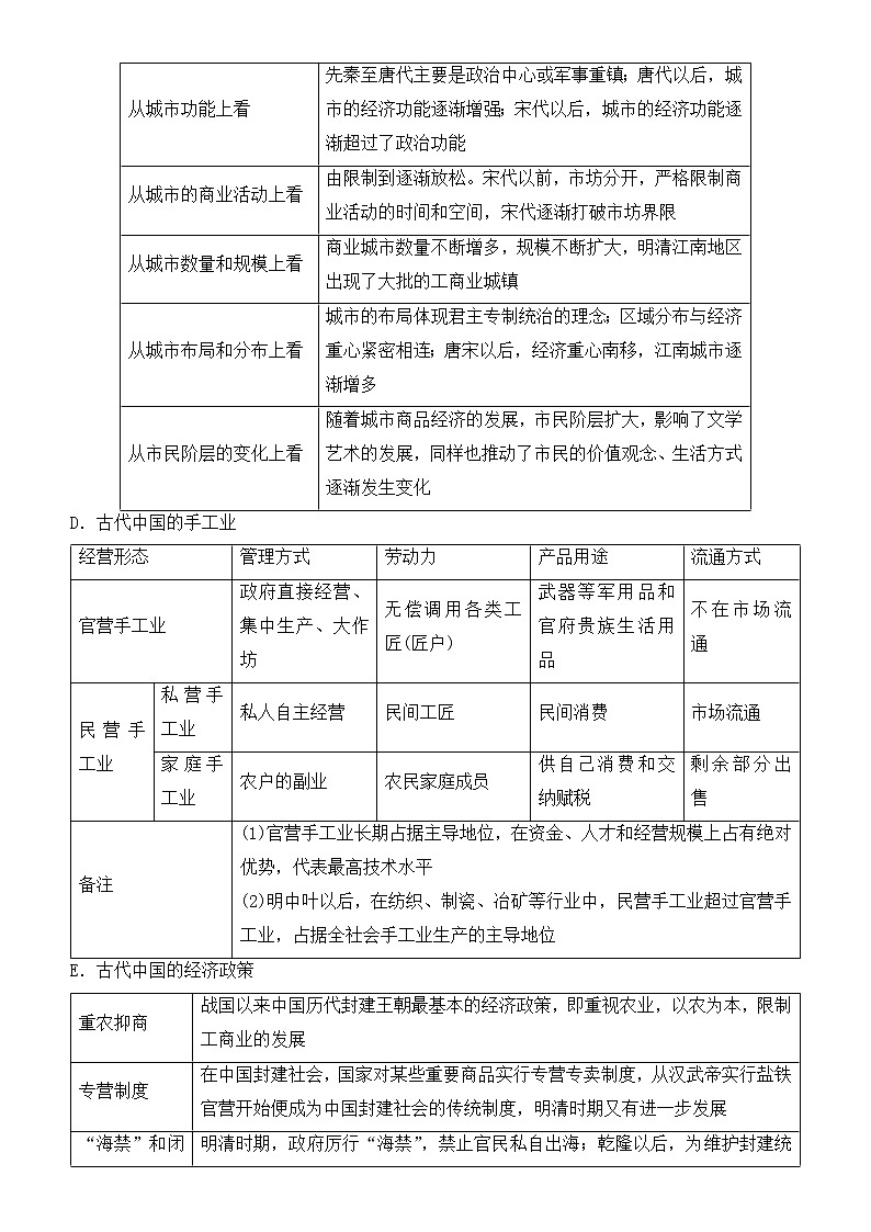
C.中国古代城市演变的特点
从城市功能上看
先秦至唐代主要是政治中心或军事重镇;唐代以后,城市的经济功能逐渐增强;宋代以后,城市的经济功能逐渐超过了政治功能
从城市的商业活动上看
由限制到逐渐放松。宋代以前,市坊分开,严格限制商业活动的时间和空间,宋代逐渐打破市坊界限
从城市数量和规模上看
商业城市数量不断增多,规模不断扩大,明清江南地区出现了大批的工商业城镇
从城市布局和分布上看
城市的布局体现君主专制统治的理念;区域分布与经济重心紧密相连;唐宋以后,经济重心南移,江南城市逐渐增多
从市民阶层的变化上看
随着城市商品经济的发展,市民阶层扩大,影响了文学艺术的发展,同样也推动了市民的价值观念、生活方式逐渐发生变化
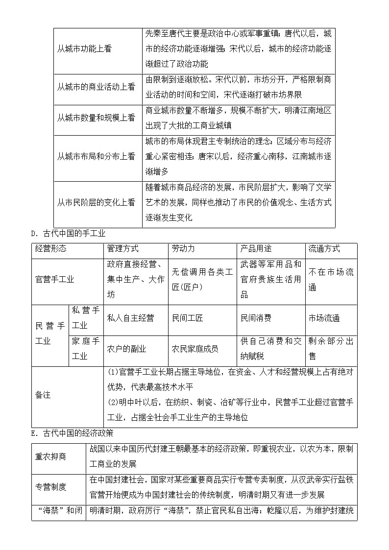
D.古代中国的手工业
经营形态
管理方式
劳动力
产品用途
流通方式
官营手工业
政府直接经营、集中生产、大作坊
无偿调用各类工匠(匠户)
武器等军用品和官府贵族生活用品
不在市场流通
民营手工业
私营手工业
私人自主经营
民间工匠
民间消费
市场流通
家庭手工业
农户的副业
农民家庭成员
供自己消费和交纳赋税
剩余部分出售
备注
(1)官营手工业长期占据主导地位,在资金、人才和经营规模上占有绝对优势,代表最高技术水平
(2)明中叶以后,在纺织、制瓷、冶矿等行业中,民营手工业超过官营手工业,占据全社会手工业生产的主导地位
E.古代中国的经济政策
重农抑商
战国以来中国历代封建王朝最基本的经济政策,即重视农业,以农为本,限制工商业的发展
专营制度
在中国封建社会,国家对某些重要商品实行专营专卖制度,从汉武帝实行盐铁官营开始便成为中国封建社会的传统制度,明清时期又有进一步发展
“海禁”和闭关锁国
明清时期,政府厉行“海禁”,禁止官民私自出海;乾隆以后,为维护封建统治,实行闭关锁国政策,严格限制对外贸易
【典例】(2021年全国乙卷)如表是西汉末、东汉中期部分地区民户数量表单位:户,据如表可知,在此期间
都名
西汉末
东汉中期
代郡(今河北、山西间)
56771
20123
太原(今属山西)
169863
30902
南阳(今河南南部及湖北、陕西部分地区)
359316
528551
汝南(今河南东南、安徽西北)
461587
404448
豫章(今属江西)
67462
406496
零陵(今湖南、广西间)
21092
212284
A.长江以南经济发展加速 B.豪强大族势力没落
C.南北经济的不平衡加剧 D.个体农耕经济衰退
【答案】A
【解析】由材料数据可知,西汉末到东汉中期,长江以南的豫章、零陵等郡的人口成倍增长,而长江以北的代郡、太原、汝南等郡的人口却不同程度下降。依据所学知识可知,这和长江以南地区经济发展加速有关,故A正确;东汉时期豪强大族势力逐渐增强,故B错误;材料数据无法说明南北经济发展的不平衡,故C错误;个体农耕经济衰退不符合材料信息,故D错误。
2.抓住文献材料主旨,直击题目考查相关知识点
【典例】(2020年新课标全国卷Ⅰ,26)北宋时,宋真宗派人到福建取得占城稻三万斛,令江淮两浙诸路种植,后扩大到北方诸路;宋仁宗时,大、小麦被推广到广南东路惠州等地。南宋时,“四川田土,无不种麦”。这说明宋代
A.土地利用效率提高 B.发明翻车提高了生产力
C.区域经济发展均衡 D.民众饮食结构根本改变
【答案】A
【解析】占城稻具有耐旱、适应性强、生长期短特点,占城稻的推广,有利于提高土地利用效率;大、小麦推广到南方,有利于南方的麦稻轮作,也提升了土地利用率。A正确。曹魏时发明翻车,B不正确。
宋代区域经济发展不均衡,经济重心位于南方,南方经济发展优于其它地区,C不正确。占城稻北上,大、小麦南下,民众饮食结构会有所改变,但南米北面的饮食结构不会“根本改变”,D不正确。
【解题技法】
(1)从材料占城稻具有耐旱、适应性强、生长期短特点,占城稻的推广,有利于提高土地利用效率;大、小麦推广到南方,有利于南方的麦稻轮作,也提升了土地利用率得出考查知识点为两极世界的形成及战后世界格局。
(2)链接古代中国经济演变等知识点
A.从新的视角认识北宋的土地兼并
土地兼并与集中是我国古代土地私有制的突出特征,宋代的土地兼并尤为突出。
(1)表现:土地私有制大发展;土地所有权频繁转移;土地所有权的日益集中与土地经营的日趋分散;官田的私田化等。
(2)原因:根本原因是封建土地的私有制,主要原因是宋代实行“田制不立”和“不抑兼并”的政策。
(3)影响
①消极影响:由于大量自耕农丧失土地,使国家赋税收入受到影响;另外激化了社会矛盾,导致农民起义不断。
②积极影响:租佃制下,土地所有者对劳动者的人身控制松弛,劳动者有一定的自由权利,调动了劳动者的生产积极性,提高了农业生产效率。在土地资源有限的情况下,富余的劳动力可以转向工商业、服务业等领域,最终实现社会的全面繁荣。为了提高单位面积的产量,积极改进生产工具、革新技术,使精耕细作向纵深方向发展。
B.中国古代手工业没有出现生产领域技术革命的原因
(1)市场因素——男耕女织的小农经济具有封闭性,对市场商品的需求量不大。
(2)官营压制——官营手工业占据最有利可图的行业,加之其规模大、技术精,对民营手工业产生了冲击。
(3)政策限制——手工业者社会地位低下,封建政府往往对之征收重税。
(4)社会动荡——民间手工业力量弱小,封建社会的动荡往往对其冲击巨大。
(5)技术水平——技术传承具有封闭性,难以得到交流提高。
C.经济重心南移的原因、过程、表现及影响
(1)原因
①江南地区自然条件优越:气候适宜、土地肥沃、地广人稀、水资源充足、交通便利等。
②北方战乱频繁,南方相对稳定,为江南经济发展创造了稳定的环境。
③北方人民大量南迁,为南方地区增加了大量劳动力,并带去了先进的生产技术和工具。
④南方统治者为发展实力,重视发展经济,鼓励开垦荒地、兴修水利。
⑤新的农作物在江南引种,推动了农业生产发展。
⑥海外贸易的发展,促进了江南商品经济的繁荣。
⑦江南地区各族人民的共同劳动。
⑧政治中心的南移。
(2)过程
①东汉末年至三国时期,南方开始得到开发。
②东晋和南朝时期,南方得到大规模开发,南朝末年开始赶上北方。
③隋唐时期,南方经济迅速发展,南北几乎没有差距。
④五代十国时期,南方经济进一步大发展。
⑤南宋至元朝时期,南方经济突出发展,完全超过了北方。
(3)表现
①南方户口超过北方,户口分布重心的南移。
②南方的农业、手工业和商业全面超过北方。
③南方地区在国家财政中占据举足轻重的地位。
(4)影响
①对经济布局的影响。随着经济重心的南移,南北差距日益缩小,南北经济联系不断加强,共同促进了我国古代经济的发展。
②对我国交通贸易的影响。由于经济重心的南移,造成了南方沿海城市的迅速发展,海上交通和运输也有了很大的改善。在南宋完成经济重心南移后,南方城市一直到现在都受益匪浅。一些有海港的城市利用海上交通和河运得到了快速的发展,促进了与周边国家的经济和政治交流。
③对人口分布的影响。人口的转移一定程度上致使了经济重心由北向南迁移,而经济重心的南移又反过来促使了北方人民进一步南迁。南方的人口迅速膨胀,我国南部、东南部人口在全国总人口中的比重不断增长。
④对人才教育的影响。经济重心的南移,导致了人才教育的相应变化,南方教育不断发展,教育文化中心不断南移,其中最为明显的就是状元的变化。自唐到明清,状元籍贯地理分布具有明显自北向南逐渐推移的趋势。
⑤对民族关系的影响。经济重心的南移,使我国各民族更好地交融在一起,北方人民的南迁,使游牧民族和汉族有了更深更广泛的交流和合作,促进了民族的多样性和统一性的发展。
⑥对南方环境的影响。南方一些地区的过度开发,如“放火烧荒、围湖造田”等,在一定程度上破坏了生态环境,影响其可持续发展。
D.中国历史上的人口迁移
(1)中国历史上的人口流向
北人南迁
由黄河流域迁向长江中下游地区。如西晋末年北方人民南迁和五代十国时期中原人民流向江南
边疆移民
政府组织军民迁移,从事戍守、开发、屯田等。如秦朝迁50万中原人前往越族地区
华人外流
我国古代出现的到海外谋生、居住现象,形成华人外流。如郑和下西洋后形成的南洋潮
外族内流
在长期的中外经济文化交流过程中,不少外国人来华经商定居,形成外族内流,如唐朝时信仰伊斯兰教的波斯人、阿拉伯人到我国一些地区居住
(2)中国历史上人口迁移的原因
政治因素
巩固边防、开垦荒地、限制富豪、文明开化等政治需要成为促成移民的因素
环境因素
战乱和自然灾害严重频发之地的人民向社会稳定、生产发展之地迁移是历史上的一种常态
经济因素
生产方式落后地区的人民向拥有先进生产方式的地区迁移
(3)中国历史上人口迁移的意义
①人口分布日渐合理,人口资源得到开发和利用。
②促进了中华民族的大融合,推动统一多民族国家的发展。
③有利于国内各族人民之间的经济文化交流。
④有利于边疆的开发和国防的巩固。
⑤促进了中外文化的交流和南洋经济文化的发展。
E.中国古代商业发展带来的社会影响
1.政治方面:封建社会初期,商品经济的发展促进了封建地主阶级的形成和封建统治的加强;封建社会中期,商品经济的发展有利于封建政权的巩固,增加政府的财政收入;封建社会后期,商品经济的发展对封建制度起了瓦解作用。经济上瓦解着封建经济基础,政治上动摇着封建统治秩序,思想上冲击着封建统治的思想基础,反封建的民主思想产生。
2.经济方面:刺激了农业、手工业和城市的发展;对自然经济起了破坏作用,同时也是对传统的“重农抑商”观念的挑战;在商品经济繁荣的明朝中后期,江南一些城市出现了资本主义生产关系的萌芽。
3.社会生活方面:随着城市商品经济的发展,市民的生活和价值观念逐渐发生变化,商人地位不断提高。
4.文学艺术方面:推动文学艺术日益世俗化、平民化、个性化。
试题汇编
1.(2021·海南海口三模·6)元明清以来的省制,河北指黄河以北,河南指黄河以南,山西指太行山以西,湖南与湖北指以洞庭湖为南北之界等。这样划分政区界有利于
A.全国经济重心的南移 B.农业生产和抵御自然灾害
C.区域政治文化的趋同 D.维系地方政权的独立自主
2.(2021·海南海口三模·2)下表反映了当时
秦汉时期出土的四种铁农具比例统计
类别
初耕农具
播种农具
中耕农具
收获农具
比例
61%
7%
22%
10%
A.小农经济形成 B.铁器广泛应用 C.注重精耕细作 D.社会分工明确
3.(2021·江西鹰潭二模·25)经两汉之际社会大动乱的破坏,关中经济一度残破,“民饥饿相食,死者数十万”,长安一时成为废墟。然而经数十年恢复,在东汉时期依然具有举足轻重的经济地位。东汉关中经济恢复,主要原因是
A.传统重农抑商政策 B.新农具新农技推广
C.北方边境相对安定 D.关中平原环境恢复
4.(2021·广西高三毕业班4月高考模拟联考·26)下表是北宋初年政府下达的一系列命令。此表可以用来说明当时北宋统治者
时 间
内 容
宋太祖乾德四年(966年)
自今百姓能广植桑枣开荒田者,并令只纳旧租,永不通检
宋太宗淳化元年(990年)
江浙等路……民多流亡弃地,遂为旷土,宜令诸州籍其陇亩数,均其租……召游民劝为耕种
宋太宗至道元年(995年)
今年以来,天灾相继,民多转徙……应诸道州府军监管内旷土,并许民请佃,便为永业,仍与免三年租税
A.实行减租减息政策 B.积极推行均田制度
C.重视稳固统治基础 D.大力抑制土地兼并
5.(2021·辽宁丹东二模·4)宋政府规定,在蜀盐区煮井大为监,小为井,“监则官掌,井则土民干’如其数输课,听佳旁境贩卖,唯不得出川峡”。这表明宋代
A.民间制盐业得到政府的支持 B.国食盐资源短缺而强化管理
C.蜀盐的产销基本由政府控制 D.食盐产地主要集中在西南部
6.(2021·天津河西区二模·2)“景德镇位于昌江畔,附近盛产造瓷的主要原料高岭土。北宋景德年间,其生产的影青瓷成为贡品,景德镇因此得名。历经两宋之际和元末的大规模战乱,至明朝,遂成‘天下窑器所聚’的瓷都。”从上述材料看,景德镇遂成“天下窑器所聚”的瓷都的主要原因是
A.政府的大力推广 B.独特的资源优势
C.商品经济的发展 D.相对安定的政治环境
7.(2021·江苏苏锡常镇二模·5)明末徐光启在《农政全书》中评论道:“所徭供百万之赋……全赖此一机一杼而已。非独松(江)也,苏杭常镇之币帛枲纻(注:枲,麻的一种;纻:麻布),嘉 湖之丝铲,皆恃此女红末业,以上供赋税,下给俯仰。若求诸田亩之收,则必不可办。”这说明
A.明代后期自然经济开始解体 B.纺织业是江南重要经济来源
C.农业赋税重影响农产品种植 D.江南纺织生产以谋利为目的
8.(2021·湖北武汉五月供题·5)从明代天顺四年(1460)开始,朝廷不断下令额外增造丝织品,远远超出官营丝织作坊的生产能力,各地织染局不得不通过中间包揽人,利用民间机户“加工定货”。这一举措
A.推动了资本主义生产关系出现 B.反映了重农抑商政策变化
C.刺激了区域长途贩运贸易繁荣 D.促进了民营手工业的发展
9.(2021·山东普通高中学科等级考试模拟卷二·2)下表是西汉平帝元始二年(公元2年)和东汉顺帝永和五年(公元140年)年,三辅地区(今关中平原一带)和三河地区(俗称关东或“山东”,崤山以东黄河流域一带)户口统计表,据此推知东汉时期
汉平帝元始二年
汉顺帝永和五年
户
人口
户
人口
三辅地区(关中)
647180
2436360
107741
523860
三河地区(关东)
754586
2770288
461799
2383188
三河与三辅比率%
116.6
154.8
428.6
454.9
(注:以三辅地区为100)
——据《汉书·地理志下》与《续汉书·郡国志一》记载
A.政府重视发展山东经济 B.经济中心逐渐东移
C.大量人口由西往东迁移 D.豪强地主经济发展
10.(2021·江苏新高考第二次适应性考试·5)明中后期,以徽商、晋商为代表的地域性商人群体积累了大量财富。当国家财政和国家救济发生困难时,明朝政府会向他们寻求帮助,并授予“义民”“冠带荣身”等荣誉称号,以及给予国子监的入学资格作为奖励或交换。由此可见,明中后期
A.商人财富得到国家认可 B.抑商政策因追求财富而改变
C.商帮控制国家经济命脉 D.学而优则仕的传统已被抛弃
11.(2021·江苏新高考第二次适应性考试·4)南宋商人得到当地富户担保,可拿到市舶司发放的“公凭”赴海外经商。宋孝宗隆兴二年制定回舶之限:自拿到“公凭”之日起,如果能在五个月内回港,即可享受税收减免;超过一年才回港者,就会被市舶司“根究”。据此推断,南宋政府此举的主要目的是
A.增加财政收入 B.打击商人富户 C.限制外贸规模 D.保护海商利益
12.(2021·江西南昌二模·25)唐代均田令规定,官吏和勋官可以按照品级占有数量不等的官人永业田和勋田;还规定宽乡有剩田处可以占田过限。这些都给地主官僚多占田地提供了合法的根据。据此可知,唐初期
A.自耕农的数量急剧减少 B.均田授田以官僚为主要对象
C.客观上利于均田令推行 D.实行了不抑兼并的土地政策
13.(2021·广东汕头二模·3)东汉时期的《四民月令》按月记录了当时的农事活动。下表整理自该书。
月
事
一月
祭祖、上椒酒于家长、祈丰年、命成童以上习《五经》、命女红织布、种春麦、瓜果等、酿酒作酱、伐竹木。
二月
祭太社、习射以备不虞、命缝人浣冬衣、种药制药、卖粮食、收薪炭。
三月
令蚕妾治蚕室;蚕毕生,乃同妇子,以勤其事,无或务他,以乱本业,有不顺命,罚之无疑;种稻、豆、麻等;赈济族人;缮修门户,警设守备,以御春饥之寇。
由表可推知,该书集中反映了东汉
A.小农经济的生产状况 B.大地主田庄经济形态
C.土地公有制发展情况 D.农业生产技术的进步
14.(2021·宁夏银川二模·27)下表是明代安徽徽州祁门县李舒家的户籍信息,这可以用来说明当地
登记时间
户主
耕地(亩)
非耕地(亩)
总计(亩)
1391年
李舒
16.34
2.19
18.53
1403年
李务本(李舒之子,后天折)
35.58
2.19
37.77
1412年
李景祥(宗族过继)
0
0
0
1432年
谢荣娘(李舒遗孀)
5.43
0
5.43
A.自耕农土地买卖频繁 B.夫权弱化女性地位提高
C.土地所有权较为稳定 D.君权强化影响经济发展
15.(2021·湖南衡阳一模·2)《管子·治国》里说:“末作奇巧禁则民无所游食,民无所游食则必农,民事农……则国富。”“今为末作奇巧者,……舍本事而事末作,则田荒而国贫矣。”这反映出
A.当时农业主导地位开始动摇 B.封建人身依附关系不断削弱
C.重农抑商政策具有历史渊源 D.农民与市场的联系日益密切
16.(2021·山东临沂二模·16)(12分)图1、图2、图3分别是中国古代秦汉时期、唐宋时期、明清时期的丝织业中心分布示意图。阅读材料,回答问题。
材料
图1
图2
图3
——材料来源:程光裕主编《中国历史地图》(下)、《中国历史地理(本科教程)2—B》
(1)提取三幅地图中的信息,指出丝织业中心分布的变化。
(2)结合所学知识,分析上述变化的原因。
参考答案
1.
【答案】B
【解析】元明清时期,遵循山川形便原则划分政区界线,把山川地貌、地理环境相同的区域划为同一行政区,利于农业生产和抗御自然灾害,客观上是顺应封建社会自然经济发展规律的明智之举,故选B项;经济重心的南移在南宋时已完成,排除A项;区域政治文化各有特色,互相之间只能“交流”“交融”,不能“趋同”,排除C项;元明清时期是统一的政权,不存在地方政权,排除D项。
2.
【答案】C
【解析】据材料可知,出土铁农具的类型齐备,从开荒整地到收获加工拥有一套完整的农具体系,这些极大地促进了秦汉农业深耕细作技术体系的发展和农业效率的提高,故选C项;小农经济是以家庭为单位、生产资料个体所有制为基础,完全或主要依靠自己劳动,满足自身消费为主的小规模农业经济,早在春秋时期就已形成,排除A项;材料只涉及铁农具种类,没有涉及铁农具使用范围、冶炼数量,得不出“广泛应用”的结论,排除B项;社会分工是指动物进行各种劳动的社会划分及其独立化、专业化,排除D项。
3.
【答案】B
【解析】据材料“然而经数十年恢复,在东汉时期依然具有举足轻重的经济地位”,可知两汉时铁犁牛耕的推广,农业耕种技术的进步与推广,农业生产得以恢复,故选B项;政策只是原因之一,关键还在于生产力,排除A项;北方边境稳定只能确保经济不被破坏,并不能促进经济恢复,排除C项;关中平原环境恢复只是客观原因,并不是主要原因,排除D项。
4.
【答案】C
【解析】据材料图表中“今百姓能广植桑枣开荒田”“召游民劝为耕种”“许民请佃”等信息可知,北宋初年,封建统治者重视农业生产的恢复与发展,这有利于稳定社会秩序,维护封建统治,故选C项;材料图表信息只涉及“减租”没有“减息”,排除A项;据所学均田制在唐朝已经瓦解,排除B项;据所学北宋时期,实行“不抑兼并”的土地政策,排除D项。
5.
【答案】C
【解析】据“监则官掌,井则土民干鬻。如其数输课,听往旁境贩卖,唯不得出川峡”可知,宋代对于盐的生产与销售限制非常严格,基本上在政府的控制之下,故选C项;政府是限制民间制盐,而不是支持,排除A项;材料强调食盐需要严格管控,并未提及其资源短缺才需要管控,排除B项;材料只是说及食盐的管控,没有涉及食盐的集中地,排除D项。
6.
【答案】D
【解析】根据材料“历经两宋之际和元末的大规模战乱,至明朝,遂成‘天下窑器所聚’的瓷都”可知经历了两宋更迭和元末战乱后,景德镇的瓷器生产获得了较大的发展,说明稳定的政治环境是景德镇手工业发展的主要因素,故选D项;景德镇的发展历经宋至明清多个朝代,历届朝代政策并非一致,因此政府政策并非主要原因,排除A项;高岭土并非景德镇的独特的资源优势,其他地区也有,但并不是每个地区都发展如景德镇,排除B项;朝代更迭和战乱时期商品经济发展受挫,因此商品经济的发展并非景德镇瓷器生产发展的主要原因,排除C项。
7.
【答案】B
【解析】明末,松(江)、苏杭常镇和嘉湖等地纺织业发达,是当地人完成政府赋税和解决民生的主要生产部门,农业生产地位下降等,说明纺织业是江南重要经济来源,故选B项;自然经济开始解体是在鸦片战争后,排除A项;材料表明纺织业是当地人完成政府赋税和解决民生的主要生产部门,没有涉及农业赋税重,影响农产品种植,排除C项;“以上供赋税,下给俯仰”表明是为了完成政府赋税和解决民生问题,不是为了谋利,排除D项。
8.
【答案】D
【解析】明代中后期,各地织染局在官营丝织作坊不能完成朝廷增造丝织品任务时,通过中间人,向民间机户“加工定货”,扩大了市场,促进了民营手工业的发展,故选D项;各地织染局向机户“加工定货”的现象,说明资本主义生产关系的萌芽已经出现,排除A项;重农抑商是中国历代封建王朝最基本的经济指导思想,材料强调官营作坊不能完成任务时才向民间机户“加工定货”,没体现放宽工商业的发展,排除B项;各地织染局向本地的民间机户“加工定货”,并不能刺激区域长途贩运贸易繁荣,排除C项。
9.
【答案】B
【解析】根据表格数据可知,东汉顺帝时期关东地区的人口和户数相比西汉平帝时期占比明显增多,主要是因为东汉的都城从西安迁往了洛阳,政治中心东移带动了经济重心东移,故选B项;人口迁移主要体现的是生产的需要,与政府关系比较弱,排除A项;根据表格数据可知,东汉顺帝时期相比西汉平帝时期人口和户数明显增加,但是无法确定增多的人口的具体来源方向,排除C项;豪强地主经济的发展会导致人口减少和社会不稳定性,排除D项。
10.
【答案】A
【解析】明朝时期当政府出现财政困难之际,会主动求助于商帮群体,并授予该群体荣誉称号,说明的是当时商人的财富获得国家认可,故选A项;明朝没有改变重农抑商政策,排除B项;商帮无法控制经济命脉,明朝时期的经济命脉是农业,排除C项;明朝时期的传统仍然是学而优则仕,排除D项。
11.
【答案】A
【解析】南宋市舶司根据商人的贸易周期进行赋税征收,这有利于推动商人缩短对外贸易的周期,增加对外贸易的次数,从而增加政府财政收入,故选A项;宋市舶司根据商人的贸易周期进行赋税征收,这有利于推动商人缩短对外贸易的周期,促进对外贸易,没有打击商人富户,排除B项;宋市舶司根据商人的贸易周期进行赋税征收,这有利于推动商人缩短对外贸易的周期,促进对外贸易,排除C项;保护海商利益不是政府的主要目的,其主要目的还是为了增加政府的财政收入,排除D项。
12.
【答案】C
【解析】据材料“这些都给地主官僚多占田地提供了合法的根据”可知,虽然唐初期的均田令并未避免土地兼并,但是其为官吏授田提供了便利,客观上使官吏有更大动力去执行,进而有利于均田令的推行,故选C项;据所学均田制的知识可知,其在实行初期使农民获得一定的土地,自耕农数量有所增加而非急剧减少,排除A项;据所学均田制的知识可知,其授田主要对象是无地或少地的农民而非官僚,排除B项;均田令是为了抑制土地兼并而非不抑兼并,排除D项。
13.
【答案】B
【解析】由表格可知其中的农事活动中有“酿酒作酱”、“命女红织布”、“命缝人浣冬衣”、“有不顺命,罚之无疑”、“警设守备”等信息,可知这些不是一般小农家庭都可能有的活动,所以应该属于大地主田庄的农业、手工业等经济形态,故选B项;上述涉及到的活动只有大地主田庄才能都实现,所以不是小农家庭的生产状况,排除A项;题干有“家长”、“族人”等信息,可知不是土地公有制,而是土地私人占有的情形,排除C项;表格中只能体现农业种植和养殖的种类,没有技术进步的相关信息,排除D项。
14.
【答案】A
【解析】据上表,可知安徽徽州祁门县李舒家所占有的土地在不断减少,结合时间说明这与明代土地买卖频繁相关,故选A项;中国古代女性地位不高,排除B项;李舒家土地不断减少,说明土地所有权更迭频繁,排除C项;君主专制强化当时主要体现在废丞相,设内阁,与土地关系不大,排除D项。
15.
【答案】C
【解析】材料中“末”为商业和手工业,管仲认为限制商业和手工业的发展,百姓就会积极从事农业,从而使国家富强,与“重农抑商”思想有相似之处,故选C项;春秋战国时期是小农经济的形成和发展时期,农业逐渐确立起主导地位,排除A项;春秋战国时代是封建社会的形成时期,封建人身依附关系尚未形成,更谈不上削弱,排除B项;春秋战国时代是小农经济的形成发展时期,小农经济的发展使农民固定在土地上,并没有加强农民与市场的联系,排除D项。
16.
【答案】
(1)变化:与秦汉时期相比,唐宋时期丝织业中心分布更广,黄河流域、四川地区的丝织业中心增多,长江流域和东南沿海出现大量丝织业中心;明清时期与之前相比,北方丝织业中心减少,重心主要在江浙地区。
(2)原因:唐宋时期经济重心南移,江南地区经济开发;政府政策开放;商品经济繁荣,丝绸之路发展,海外贸易发达。明清时期南方经济进一步发展;政府推广植棉;棉纺织业发展对北方丝织业产生冲击,棉布成为人们的主要衣料。
【解析】
(1)图1中,丝织业中心主要分布在黄河,海河边上的极少数城市;图2中,丝织中心明显增多,无论南北,长江流域,黄河流域,东南沿海均有广泛的分布;而在图3中,丝织业中心仅剩长江下游的苏杭地区,北方只剩下很少的丝织业中心。由此可得出与秦汉时期相比,唐宋时期丝织业中心分布更广,黄河流域、四川地区的丝织业中心增多,长江流域和东南沿海出现大量丝织业中心;明清时期与之前相比,北方丝织业中心减少,重心主要在江浙地区等。
(2)从图1到图2,即从秦汉到唐末,在唐末时期,根据所学可得,唐宋时期经济重心南移,江南地区经济开发,从政治政策上看,政府政策开放,从贸易上来看,商品经济繁荣,丝绸之路发展,海外贸易发达等;由图3来看,明清时间从经济上讲,棉花成为主要衣料,棉纺织业必然强势发展,丝织业自然衰落,政治政策上看,长期的闭关政策使得对外贸易不畅,丝织业也必然缺乏市场而不得不衰落等。