


2022届山东省菏泽市高三上学期期末考试生物试题(B)含答案
展开
这是一份2022届山东省菏泽市高三上学期期末考试生物试题(B)含答案,共12页。
A.若①表示磷脂分子,那么 N 元素存在于磷脂分子
B.若②是脂肪,那么O的含量较糖类少,而氢的含量更高
C.若③是糖原,那么彻底水解后会产生 CO2和H2O
D.若④是氨基酸,那么N 只存在与中央碳原子相连的氨基中
2.自1974年以来,研究人员已经在"囊泡运输"领域收获了4次诺贝尔生理或医学奖。囊泡
运输调控机制是指某些分子与物质不能直接穿过细胞膜,而是依赖围绕在细胞膜周围的囊泡进行传递运输。囊泡通过与目标细胞膜融合,在神经细胞指令下可精确控制激素、生物酶、神经递质等分子传递的恰当时间与位置。下列有关叙述正确的是
A."某些分子与物质不能直接穿过细胞膜需经囊泡运输的事实表明囊泡运输"的物质是生物大分子
B.外分泌蛋白先在内质网内形成成熟的空间结构,再借助囊泡运输至高尔基体
C.细胞内的膜性细胞器之间的物质运输(如蛋白质、脂类),与囊泡运输机制无关
D.细胞膜上的载体蛋白是通过囊泡转运来完成的
3.纤毛是某些原核细胞和真核细胞表面伸出的、能运动的突起。精子的尾部也属于纤毛。纤
毛的运动与其含有的动力蛋白有关,动力蛋白具有ATP酶的活性,能通过自身空间结构的改变引起运动。下列说法错误的是
A. 雄性哺乳动物的动力蛋白基因突变可引起雄性不育现象
B.纤毛动力蛋白具有高效性和专一性,容易受到温度的影响
C.动力蛋白通过自身肽键的不断断裂和形成来改变自身蛋白的空间结构引起纤毛运动
D.真核细胞和原核细胞中合成动力蛋白的细胞器相同,这体现了真核细胞和原核细胞的统一性
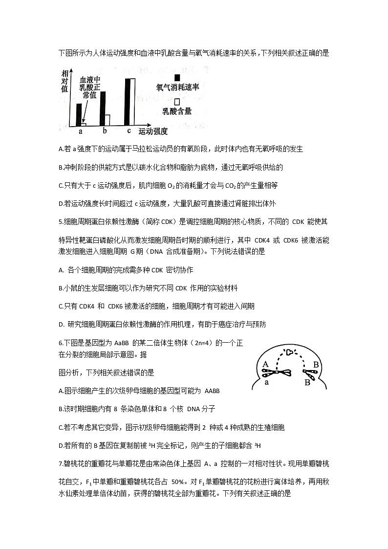
4.马拉松运动员在从慢跑到极限冲刺的过程中,依次会经历有氧阶段、混氧阶段和无氧阶段。
下图所示为人体运动强度和血液中乳酸含量与氧气消耗速率的关系,下列相关叙述正确的是
A.若a强度下的运动属于马拉松运动员的有氧阶段,此时体内也有无氧呼吸的发生
B.冲刺阶段的供能方式是以碳水化合物和脂肪为底物,通过无氧呼吸供给的
C.只有大于c运动强度后,肌肉细胞O2的消耗量才会与CO2的产生量相等
D.若运动强度长时间超过c运动强度,大量乳酸可直接通过肾脏排出体外
5.细胞周期蛋白依赖性激酶(简称CDK)是调控细胞周期的核心物质,不同的 CDK 能使其
特异性靶蛋白磷酸化从而激发细胞周期各时期的顺利进行,其中 CDK4 或 CDK6 被激活能激发细胞进入细胞周期 G期(DNA 合成准备期)。下列说法错误的是
A. 各个细胞周期的完成需多种CDK 密切协作
B.小鼠的生发层细胞可以作为研究不同CDK 作用的实验材料
C.只有CDK4 和 CDK6被激活的细胞,细胞周期才有可能进入间期
D. 研究细胞周期蛋白依赖性激酶的作用机理,有助于癌症治疗与预防
6.下图是基因型为AaBB 的某二倍体生物体(2n=4)的一个正在分裂的细胞局部示意图。据
图分析,下列相关叙述错误的是
A.图示细胞产生的次级卵母细胞的基因型可能为 AABB
B.该时期细胞内有8 条染色单体和8 个核 DNA分子
C.若不考虑其它变异,图示初级卵母细胞能得到2 种或4种成熟的生殖细胞
D.若所有的B基因在复制前被3H完全标记,则产生的子细胞都含3H
7.碧桃花的重瓣花与单瓣花是由常染色体上基因 A、a 控制的一对相对性状。现用单瓣碧桃
花自交,F1中单瓣和重瓣碧桃花各占 50%。对F1单瓣碧桃花的花粉进行离体培养,再用秋水仙素处理单倍体幼苗,获得的碧桃花全部为重瓣花。下列有关叙述正确的是
A.让单瓣碧桃花每代都自由交配,F3代个体中Aa:aa=1:7
B.秋水仙素作用的机理是抑制中心体发出的星射线形成纺锤体
C. 单瓣碧桃花可产生基因型为 A 和 a 的两种比例相等的可育雄配子
D.因为基因的选择性表达,重瓣碧桃花与单瓣碧桃花的细胞中没有相同碱基序列的 mRNA
8.启动子是基因的组成部分。启动子通过与转录因子及聚合酶结合来控制基因表达的起始时
间和表达程度,而单独的启动子本身并不能控制基因活动。多数真核生物基因的启动子中部有一段位于转录起始点上游的 DNA 序列,其碱基序列为TATAAA(TATA 区)。下列说法错误的是
A.某些启动子区域被甲基化后,会更容易暴露转录模板链的碱基序列
B.启动子、转录因子和 RNA 聚合酶共同影响基因的转录过程
C.将启动子中的TATA区进行初步水解可以得到2种核酸的基本组成单位
D.受精卵中有些基因的启动子突变可能会影响细胞分裂、分化甚至个体发育
9.转座子是一段可移动的 DNA序列,这段 DNA序列可以从原位上单独复制或断裂下来,插
入另一位点。转座子既可在真核细胞染色体内部和染色体间转移,也可在细菌的拟核 DNA、质粒或噬菌体之间自行移动。有的转座子中含有抗生素抗性基因,可以很快地传播到其他细菌细胞。下列推测不合理的是
A.转座子是一段脱氧核苷酸序列
B.转座子只能造成染色体变异,不能导致基因重组的发生
C.转座子移动过程中,有磷酸二酯链的形成与断裂
D.细菌的抗药性既可以来自转座子,也可来自基因突变
10.某人因肺部感染出现呼吸困难、高烧、少尿的症状,检查发现其肺组织间隙和肺泡渗出液中含有蛋白质等成分,被确诊为感染性肺水肿。下列有关说法正确的是
A.因患者呼吸困难,体内 CO2的含量偏高,所以体内的 pH 发生较大变化
B.持续高烧的过程中,患者机体的产热量大于散热量
C.排尿量减少是抗利尿激素分泌减少导致的
D.患者肺部组织液渗透压升高,组织液增多
11.适应性免疫应答是指体内抗原特异性 T/B 淋巴细胞接受抗原刺激后,自身活化、增殖、
分化为效应细胞,产生一系列生理效应的全过程。适应性免疫应答的最重要特征是免疫反应的效力随着反复接触抗原而显著增强。下列相关叙述错误的是
A. 新冠疫苗加强针的接种可使机体获得和维持保护机体所需的高抗体浓度
B.细胞毒性T细胞诱导被新冠病毒侵染的靶细胞裂解的过程体现了免疫系统的监视功能
C.与第一次免疫应答反应相比,机体第二次受到同种抗原刺激后所产生相同抗体的量所需要的时间更短
D.当同种抗原进入已免疫的机体时,记忆细胞会迅速增殖、分化,产生浆细胞或细胞毒性T细胞
12.图甲表示燕麦胚芽鞘的向光性实验,图乙表示水平放置幼苗的生长情况,图丙表示生长素浓度与植株某一器官生长的关系。下列说法正确的是
A.图甲中胚芽鞘向光弯曲生长是由胚芽鞘尖端的生长素发生极性运输导致的
B.图乙1处的生长素浓度小于2处,导致1处生长的速度大于2处,所以幼苗根的生长表现出向地性
C.图乙3处的生长素浓度对应图丙的CD段,4处的生长素浓度对应图丙的 AC段
D.图丙表明生长素在低浓度下(A—B段)促进生长,高浓度下(B—C段)抑制生长
13.资料 1∶《孟子·梁惠王上》提到,"数署不入湾池,鱼鳖不可胜食也;斧斤以时入山林,
材木不可胜用也",意思是密网不下到池塘里,鱼鳖之类的水产就会吃不完;按一定的时节入山伐木,术材就会用不完。资料2∶建立自然保护区,给大熊猫更广阔的空间来改善它们的栖息环境。下列相关叙述错误的是
A. "数署不入湾池"的目的是为了保证种群的出生率大于死亡率
B."斧斤以时入山林"体现出维持生态系统能量、物质的输入和输出保持平衡具有重要意义
C.建立自然保护区可提高大熊猫种群的 K值
D. 若池塘中鱼种群在到达K值时的出生率和死亡率均等于零
14.下图是某大学生建立的"稻田立体生态农业模式及其周年生产"示意图,其中水稻为河蟹
提供了摄食、隐栖的环境,河蟹则可摄食稻田中的害虫,以减少病虫害的发生。下列分析正确的是
A.稻田生态系统的结构包括生产者、消费者、分解者以及非生物的物质和能量
B.生态系统中的信息传递体现在生物之间是单向的,在生物与环境之间是双向的
C.利用西红柿叶释放的信息素吸引蜡虫的天敌前来捕食体现了化学信息可调节生物的种间关系
D.稻田立体生态农业模式与传统农业相比,仅仅是减少了环境污染,并没有提高能量利用率和物质循环再利用
15.在对待地球家园的问题上,人类再也不能只知索取,不知保护;更不能只图眼前利益,不
顾长远利益。下列有关叙述错误的是
A.开车和步行相比、吃肉和吃素食相比,前者均会增大人类的生态足迹
B. 威胁野生物种生存的人类活动主要是对野生物种生存环境的破坏和掠夺式利用
C.我国古代的"无废弃物农业"保持了土地的生产能力,遵循了生态工程的循环原理
D.长江江豚(极危物种)仅分布在长江中下游地区,保护长江江豚最为有效的措施是建立长江江豚繁育中心
二、选择题∶本题共5小题,每小题3分,共15分。每小题有一个或多个选项符合题目要求,全部选对得3分,选对但不全的得1分,有选错的得0分。
16.生物技术中常用到同位素示踪的方法,下列有关叙述正确的是
A.用14N 标记的烟草花叶病毒侵染烟草叶片,可以证明烟草花叶病毒的遗传物质是 RNA
B.用14C 标记的二氧化碳追踪光合作用中的C 原子,可以证明C 原子的转移途经是∶
CO2→C3→(CH2O)+C5
C.在32P 标记的噬菌体侵染大肠杆菌实验中,若保温时间过短或保温时间过长都可能导
致上清液具有很高的放射性
D.用3H标记半胱氨酸研究分泌蛋白的合成过程,可证明各种生物膜在功能上紧密联系
17.有人先从某植物叶片分离得到离体叶绿体,然后置于含有不同蔗糖浓度的反应介质溶液中,测量其光合速率,结果如图所示。图中光合速率用单位时间内单位叶绿素含量消耗的二氧化碳量表示。下列叙述正确的是
A.测得的该植物叶片的光合速率小于该叶片分离得到的所有叶绿体的光合速率
B. 若分离的叶绿体中存在一定比例的破碎叶绿体,测得的光合速率与无破碎叶绿体的相比,光合速率偏小
C.若该植物较长时间处于遮阴环境,叶片内蔗糖的合成会一直较少
D.若该植物处于开花期,人为摘除花朵,叶片内蔗糖浓度与光合速率的关系与图中A-B
段对应的走势相似
18.某农场中甲、乙、丙三种生物归属于三个营养级,三者的数量变化曲线如图1所示;该农
场中的能量流动简图如图2所示,其中 a2和 b3分别为第二、第三营养级从上一营养级同化的能量,d1和 d2为摄入的饲料量。下列相关叙述错误的是
A.若图1中的甲、乙、丙三者构成了农场的营养结构,则甲生物是该农场生态系统的基石B.若图1中的乙、丙存在捕食关系,则乙是捕食者
C.图2中第二、第三营养级粪便中的能量分别属于a3、b2
D.该农场中第二和第三营养级之间的能量传递效率为(b3+d2)/(a2+d1)×100%
19.正常情况下,神经细胞内K+浓度约为150mml·L-1,胞外液约为 4mml·L-1。细胞膜内外K+浓度差与膜静息电位绝对值呈正相关。当细胞膜电位绝对值降低到一定值(阈值)时,神经细胞兴奋。离体培养条件下,改变神经细胞培养液的 KCl浓度进行实验。下列叙述正确的是
A.当细胞培养液的K+浓度为4mml·L-1时,K+外流不变,细胞的兴奋性不变
B.当细胞培养液的K+浓度为150mml·L-1时,K+外流减少,细胞兴奋性降低
C.当细胞培养液的K+浓度增加到一定值(
相关试卷
这是一份山东省烟台市、菏泽市2023-2024学年高三上学期期末考试生物试题,共9页。
这是一份2022届山东省菏泽市高三上学期期末考试生物试题PDF版含答案,文件包含山东省菏泽市2021-2022学年高三上学期期末考试生物PDF无答案pdf、202201高三生物B期末答案pdf等2份试卷配套教学资源,其中试卷共10页, 欢迎下载使用。
这是一份2022届山东省菏泽市高三上学期期末生物试题(A)含答案,共13页。
