





所属成套资源:【2022高考必备】2012-2021十年全国高考数学真题分类汇编(文科)
【2022高考必备】2012-2021十年全国高考数学真题分类汇编(文科) 统计(精解精析)
展开
2012-2021十年全国高考数学真题分类汇编 (文科)
统计(精解精析)
一、选择题
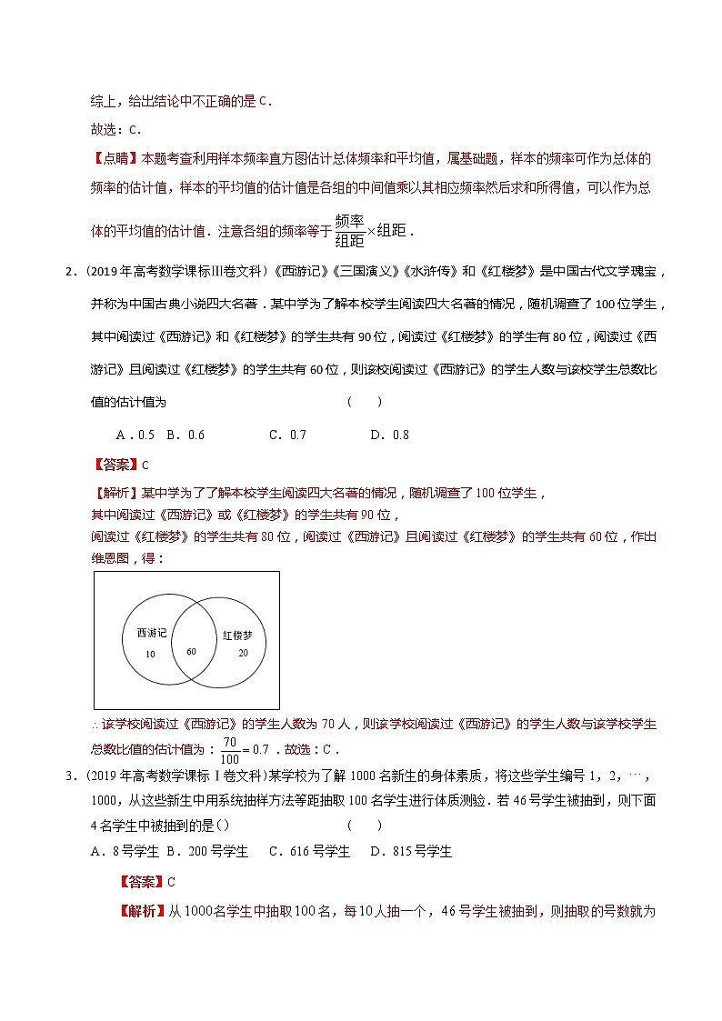
1.(2021年高考全国甲卷文科)为了解某地农村经济情况,对该地农户家庭年收入进行抽样调查,将农户家庭年收入的调查数据整理得到如下频率分布直方图:
根据此频率分布直方图,下面结论中不正确的是 ( )
A.该地农户家庭年收入低于4.5万元的农户比率估计为6%
B.该地农户家庭年收入不低于10.5万元的农户比率估计为10%
C.估计该地农户家庭年收入的平均值不超过6.5万元
D.估计该地有一半以上的农户,其家庭年收入介于4.5万元至8.5万元之间
【答案】C
解析:因为频率直方图中的组距为1,所以各组的直方图的高度等于频率.样本频率直方图中的频率即可作为总体的相应比率的估计值.
该地农户家庭年收入低于4.5万元的农户的比率估计值为,故A正确;
该地农户家庭年收入不低于10.5万元的农户比率估计值为,故B正确;
该地农户家庭年收入介于4.5万元至8.5万元之间的比例估计值为,故D正确;
该地农户家庭年收入的平均值的估计值为(万元),超过6.5万元,故C错误.
综上,给出结论中不正确的是C.
故选:C.
【点睛】本题考查利用样本频率直方图估计总体频率和平均值,属基础题,样本的频率可作为总体的频率的估计值,样本的平均值的估计值是各组的中间值乘以其相应频率然后求和所得值,可以作为总体的平均值的估计值.注意各组的频率等于.
2.(2019年高考数学课标Ⅲ卷文科)《西游记》《三国演义》《水浒传》和《红楼梦》是中国古代文学瑰宝,并称为中国古典小说四大名著.某中学为了解本校学生阅读四大名著的情况,随机调查了100位学生,其中阅读过《西游记》和《红楼梦》的学生共有90位,阅读过《红楼梦》的学生有80位,阅读过《西游记》且阅读过《红楼梦》的学生共有60位,则该校阅读过《西游记》的学生人数与该校学生总数比值的估计值为 ( )
A.0.5 B.0.6 C.0.7 D.0.8
【答案】C
【解析】某中学为了了解本校学生阅读四大名著的情况,随机调查了100位学生,
其中阅读过《西游记》或《红楼梦》的学生共有90位,
阅读过《红楼梦》的学生共有80位,阅读过《西游记》且阅读过《红楼梦》的学生共有60位,作出维恩图,得:
该学校阅读过《西游记》的学生人数为70人,则该学校阅读过《西游记》的学生人数与该学校学生总数比值的估计值为:.故选:C.
3.(2019年高考数学课标Ⅰ卷文科)某学校为了解1000名新生的身体素质,将这些学生编号1,2,,1000,从这些新生中用系统抽样方法等距抽取100名学生进行体质测验.若46号学生被抽到,则下面4名学生中被抽到的是 ( )
A.8号学生 B.200号学生 C.616号学生 D.815号学生
【答案】C
【解析】从名学生中抽取名,每人抽一个,号学生被抽到,则抽取的号数就为,可得出号学生被抽到.
4.(2018年高考数学课标Ⅰ卷文科)某地区经过一年的新农村建设,农村的经济收入增加了一倍,实现翻番.为更好地了解该地区农村的经济收入变化情况,统计了该地区新农村建设前后农村的经济收入构成比例,得到如下饼图:
则下面结论中不正确的是 ( )
A.新农村建设后,种植收入减少
B.新农村建设后,其他收入增加了一倍以上
C.新农村建设后,养殖收入增加了一倍
D.新农村建设后,养殖收入与第三产业收入的总和超过了经济收入的一半
【答案】A
解法1:由题干可知,农村的经济收入增加了一倍,实现翻番.为方便可设建设前后收入分别为100,200(单位省去).
A中,种植收入前后分别为60,74,收入增加了,因此A选项不正确.
B中,其他收入前后分别为4,10.增加了一倍以上,B正确.
C中,养殖收入前后分别为30,60.收入增加了一倍,C正确.
D中,建设后,养殖收入与第三产业收入的和为,D正确.故选A
5.(2017年高考数学课标Ⅰ卷文科)为评估一种农作物的种植效果,选了块地作试验田.这块地的亩产量(单位:kg)分别为,下面给出的指标中可以用来评估这种农作物亩产量稳定程度的是 ( )
A.的平均数 B.的标准差
C.的最大值 D.的中位数
【答案】 B
【解析】刻画评估这种农作物亩产量稳定程度的指标是标准差,故选B;
【考点】样本特征数
【点评】众数:一组数据出现次数最多的数叫众数,众数反应一组数据的多数水平;
中位数:一组数据中间的数,(起到分水岭的作用)中位数反应一组数据的中间水平;
平均数:反应一组数据的平均水平;
方差:方差是和中心偏离的程度,用来衡量一批数据的波动大小(即这批数据偏离平均数的大小)并把它叫做这组数据的方差.在样本容量相同的情况下,方差越大,说明数据的波动越大,越不稳定.
标准差是方差的算术平方根,意义在于反映一个数据集的离散程度.
6.(2015年高考数学课标Ⅱ卷文科)根据下面给出的2004年至2013年我国二氧化碳年排放量(单位:万吨)柱形图,以下结论中不正确的是 ( )
( )
A.逐年比较,2008年减少二氧化碳排放量的效果最显著
B.2007年我国治理二氧化碳排放显现成效
C.2006年以来我国二氧化碳年排放量呈减少趋势
D.2006年以来我国二氧化碳年排放量与年份正相关
【答案】D
解析:由柱形图可知2006年以来,我国二氧化碳排放量基本成递减趋势,所以二氧化碳排放量与年份负相关,故选D.
考点:本题主要考查统计知识及对学生柱形图的理解
7.(2012年高考数学课标卷文科)在一组样本数据(不全相等)的散点图中,若所有样本点都在直线上,则这组样本数据的样本相关系数为 ( )
A.-1 B.0 C. D.1
【答案】D
解析:根据样本相关系数的定义可知,当所有样本点都在直线上时,相关系数为1,选D.
考点:(1)10.3.1两个变量间的相关关系;
难度:A
备注:高频考点
二、填空题
8.(2019年高考数学课标Ⅱ卷文科)我国高铁发展迅速,技术先进.经统计,在经停某站的高铁列车中,有10个车次的正点率为0.97,有20个车次的正点率为0.98,有10个车次的正点率为0.99,则经停该站高铁列车所有车次的平均正点率的估计值为___________.
【答案】0.98
【解析】由题意得,经停该高铁站的列车正点数约为,其中高铁个数为10+20+10=40,所以该站所有高铁平均正点率约为.
【点评】本题考点为概率统计,渗透了数据处理和数学运算素养.侧重统计数据的概率估算,难度不大.易忽视概率的估算值不是精确值而失误,根据分类抽样的统计数据,估算出正点列车数量与列车总数的比值.
9.(2018年高考数学课标Ⅲ卷文科)某公司有大量客户,且不同龄段客户对其服务的评价有较大差异.为了解客户的评价,该公司准备进行抽样调查,可供选择的抽样方法有简单随机抽样、分层抽样和系统抽样,则最合适的抽样方法是________.
【答案】分层抽样
解析:由题意,不同龄段客户对其服务的评价有较大差异,故采取分层抽样法.
三、解答题
10.(2021年高考全国甲卷文科)甲、乙两台机床生产同种产品,产品按质量分为一级品和二级品,为了比较两台机床产品的质量,分别用两台机床各生产了200件产品,产品的质量情况统计如下表:
一级品
二级品
合计
甲机床
150
50
200
乙机床
120
80
200
合计
270
130
400
(1)甲机床、乙机床生产的产品中一级品的频率分别是多少?
(2)能否有99%把握认为甲机床的产品质量与乙机床的产品质量有差异?
附:
0.050
0.010
0.001
k
3.841
6.635
10.828
【答案】(1)75%;60%;
(2)能.
解析:(1)甲机床生产的产品中的一级品的频率为,
乙机床生产的产品中的一级品的频率为.
(2),
故能有99%的把握认为甲机床的产品与乙机床的产品质量有差异.
11.(2021年全国高考乙卷文科)某厂研制了一种生产高精产品的设备,为检验新设备生产产品的某项指标有无提高,用一台旧设备和一台新设备各生产了10件产品,得到各件产品该项指标数据如下:
旧设备
9.8
103
10.0
102
9.9
9.8
10.0
10.1
10.2
9.7
新设备
10.1
10.4
10.1
10.0
10.1
10.3
10.6
10.5
104
10.5
旧设备和新设备生产产品该项指标的样本平均数分别记为和,样本方差分别记为和.
(1)求,,,;
(2)判断新设备生产产品的该项指标的均值较旧设备是否有显著提高(如果,则认为新设备生产产品的该项指标的均值较旧设备有显著提高,否则不认为有显著提高).
【答案】(1);(2)新设备生产产品的该项指标的均值较旧设备有显著提高.
解析:(1),
,
,
(2)依题意,,,
,所以新设备生产产品的该项指标的均值较旧设备有显著提高.
12.(2020年高考数学课标Ⅱ卷文科)某沙漠地区经过治理,生态系统得到很大改善,野生动物数量有所增加.为调查该地区某种野生动物的数量,将其分成面积相近的200个地块,从这些地块中用简单随机抽样的方法抽取20个作为样区,调查得到样本数据(xi,yi)(i=1,2,…,20),其中xi和yi分别表示第i个样区的植物覆盖面积(单位:公顷)和这种野生动物的数量,并计算得,,,,.
(1)求该地区这种野生动物数量的估计值(这种野生动物数量的估计值等于样区这种野生动物数量的平均数乘以地块数);
(2)求样本(xi,yi)(i=1,2,…,20)的相关系数(精确到0.01);
(3)根据现有统计资料,各地块间植物覆盖面积差异很大.为提高样本的代表性以获得该地区这种野生动物数量更准确的估计,请给出一种你认为更合理的抽样方法,并说明理由.
附:相关系数r=,≈1.414.
【答案】(1);(2);(3)详见解析
【解析】(1)样区野生动物平均数为,
地块数为200,该地区这种野生动物的估计值为
(2)样本(i=1,2,…,20)的相关系数为
(3)由(2)知各样区的这种野生动物的数量与植物覆盖面积有很强的正相关性,
由于各地块间植物覆盖面积差异很大,从俄各地块间这种野生动物的数量差异很大,
采用分层抽样的方法较好地保持了样本结构与总体结构得以执行,提高了样本的代表性,
从而可以获得该地区这种野生动物数量更准确的估计.
【点晴】本题主要考查平均数的估计值、相关系数的计算以及抽样方法的选取,考查学生数学运算能力,是一道容易题.
13.(2020年高考数学课标Ⅲ卷文科)某学生兴趣小组随机调查了某市100天中每天的空气质量等级和当天到某公园锻炼的人次,整理数据得到下表(单位:天):
锻炼人次
空气质量等级
[0,200]
(200,400]
(400,600]
1(优)
2
16
25
2(良)
5
10
12
3(轻度污染)
6
7
8
4(中度污染)
7
2
0
(1)分别估计该市一天的空气质量等级为1,2,3,4的概率;
(2)求一天中到该公园锻炼的平均人次的估计值(同一组中的数据用该组区间的中点值为代表);
(3)若某天的空气质量等级为1或2,则称这天“空气质量好”;若某天的空气质量等级为3或4,则称这天“空气质量不好”.根据所给数据,完成下面的2×2列联表,并根据列联表,判断是否有95%的把握认为一天中到该公园锻炼的人次与该市当天的空气质量有关?
人次≤400
人次>400
空气质量好
空气质量不好
附:,
P(K2≥k)
0.050
0.010
0.001
k
3.841
6.635
10.828
【答案】(1)该市一天的空气质量等级分别为、、、的概率分别为、、、;(2);(3)有,理由见解析.
【解析】(1)由频数分布表可知,该市一天的空气质量等级为的概率为,等级为的概率为,等级为的概率为,等级为的概率为;
(2)由频数分布表可知,一天中到该公园锻炼的人次的平均数为
(3)列联表如下:
人次
人次
空气质量不好
空气质量好
,
因此,有的把握认为一天中到该公园锻炼的人次与该市当天的空气质量有关.
【点睛】本题考查利用频数分布表计算频率和平均数,同时也考查了独立性检验的应用,考查数据处理能力,属于基础题.
14.(2019年高考数学课标Ⅲ卷文科)为了解甲、乙两种离子在小鼠体内的残留程度,进行如下实验:将200只小鼠随机分成A,B两组,每组100只,其中A组小鼠给服甲离子溶液,B组小鼠给服乙离子溶液.每只小鼠给服的溶液体积相同、摩尔浓度相同.经过一段时间后用某种科学方法测算出残留在小鼠体内离子的百分比.根据实验数据分别得到如下直方图:
记C为事件:“乙离子残留在体内的百分比不低于5.5”,根据直方图得到P(C)的估计值为0.70.
(1)求乙离子残留百分比直方图中的a,b的值;
(2)分别估计甲、乙离子残留百分比的平均值(同一组中的数据用改组区间的中点值为代表).
【答案】【解析】:(1)为事件:“乙离子残留在体内的百分比不低于5.5”,
根据直方图得到(C)的估计值为0.70.
则由频率分布直方图得:
,
解得乙离子残留百分比直方图中,.
(2)估计甲离子残留百分比的平均值为:
.
乙离子残留百分比的平均值为:
.
15.(2019年高考数学课标Ⅱ卷文科)某行业主管部门为了解本行业中小企业的生产情况,随机调查了个企业,得到这些企业第一季度相对于前一年第一季度产值增长率的频数分布表.
的分组
企业数
(1)分别估计这类企业中产值增长率不低于的企业比例、产值负增长的企业比例;
(2)求这类企业产值增长率的平均数与标准差的估计值(同一组中的数据用该组区间的中点值为代表).(精确到)
附:.
【答案】解:(1)根据产值增长率频数分布表得,所调查的个企业中产值增长率不低于的企业频率为.
产值负增长的企业频率为.
用样本频率分布估计总体分布得这类企业中产值增长率不低于的企业比例为,产值负增长的企业比例为.
(2),
,
,
所以,这类企业产值增长率的平均数与标准差的估计值分别为,.
16.(2019年高考数学课标Ⅰ卷文科)某商场为提高服务质量,随机调查了50名男顾客和50名女顾客,每位顾客对该商场的服务给出满意或不满意的评价,得到下面列联表:
满意
不满意
男顾客
40
10
女顾客
30
20
(1)分别估计男、女顾客对该商场服务满意的概率;
(2)能否有的把握认为男、女顾客对该商场服务的评价有差异?
附:.
0.050
0.010
0.001
3.841
6.635
10.828
【答案】【解析】(1)由调查数据,男顾客中对该商场服务满意的比率为,因此男顾客对该商场服务满意的概率的估计值为0.8.女顾客中对该商场服务满意的比率为,因此女顾客对该商场服务满意的概率的估计值为0.6.
(2).
由于,故有95%的把握认为男、女顾客对该商场服务的评价有差异.
17.(2018年高考数学课标Ⅰ卷文科)(12分)某家庭记录了未使用节水龙头50天的日用水量数据(单位:)和使用了节水龙头50天的日用水量数据,得到频数分布表如下:
未使用节水龙头50天的日用水量频数分布表
日用水量
频数
1
3
2
4
9
26
5
使用了节水龙头50天的日用水量频数分布表
日用水量
频数
1
5
13
10
16
5
(1)在答题卡上作出使用了节水龙头50天的日用水量数据的频率分布直方图;
(2)估计该家庭使用节水龙头后,日用水量小的概率;
(3)估计该家庭使用节水龙头后,一年能节省多少水?(一年按365天计算,同一组中的数据以这组数据所在区间中点的值作代表)
【答案】解:(1)
(2)根据以上数据,该家庭使用节水龙头后50天日用水量小于的频率为
,
因此该家庭使用节水龙头后日用水量小于的概率的估计值为.
(3)该家庭未使用节水龙头50天日用水量的平均数为
该家庭使用了节水龙头后50天日用水量的平均数为
估计使用节水龙头后,一年可节省水.
18.(2017年高考数学课标Ⅲ卷文科)(12分)某超市计划按月订购一种酸奶,每天进货量相同,进货成本每瓶元,售价每瓶元,未售出的酸奶降价处理,以每瓶2元的价格当天全部处理完.根据往年销售经验,每天需求量与当天最高气温(单位:)有关.如果最高气温不低于,需求量为瓶;如果最高气温位于区间,需求量为瓶;如果最高气温低于,需求量为瓶.为了确定六月份的订购计划,统计了前三年六月份各天的最高气温数据,得下面的频数分布表:
最高气温
天数
以最高气温位于各区间的频率代替最高气温位于该区间的概率.
(1)求六月份这种酸奶一天的需求量不超过瓶的概率;
(2)设六月份一天销售这种酸奶的利润为(单位:元),当六月份这种酸奶一天的进货量为瓶时,写出的所有可能值,并估计大于零的概率.
【答案】(1);(2)
【解析】(1)由前三年六月份各天的最高气温数据,
得到最高气温位于区间[20,25)和最高气温低于20的天数为2+16+36=54,
根据往年销售经验,每天需求量与当天最高气温(单位:℃)有关.
如果最高气温不低于25,需求量为500瓶,
如果最高气温位于区间[20,25),需求量为300瓶,
如果最高气温低于20,需求量为200瓶,
∴六月份这种酸奶一天的需求量不超过300瓶的概率.
(2)的可能值列表如下:
最高气温
低于:;
:;
不低于:
∴大于0的概率为.
【考点】古典概型概率
【点评】点睛:古典概型中基本事件数的探求方法
(1)列举法.
(2)树状图法:适合于较为复杂的问题中的基本事件的探求.对于基本事件有“有序”与“无序”区别的题目,常采用树状图法.
(3)列表法:适用于多元素基本事件的求解问题,通过列表把复杂的题目简单化、抽象的题目具体化.
19.(2017年高考数学课标Ⅱ卷文科)(12 分)海水养殖场进行某水产品的新、旧网箱养殖方法的产量对比,收获时各随机抽取了100 个网箱,测量各箱水产品的产量(单位:),其频率分布直方图如下:
(1)记表示时间“旧养殖法的箱产量低于”,估计的概率;
(2)填写下面列联表,并根据列联表判断是否有的把握认为箱产量与养殖方法有关:
箱产量