




































八年级下册7.2 弹力教学ppt课件
展开练习:
1、测量__________的工具叫测力计。在物理实验室经常使用弹簧秤,它的核心部分是 ___________,它是利用__________这个道理制成的。
2、天平、弹簧测力计、杆秤、磅秤中属于测力计的是________。
3、弹簧测力计在未使用时,指针应与________对齐,加在弹簧秤上的力不允许________,测量后应观察________。
4、在使用弹簧秤测量之前,最好轻轻来回拉动它的挂钩几次,这样做的好处是________。
5、下列说法正确的是 ( )
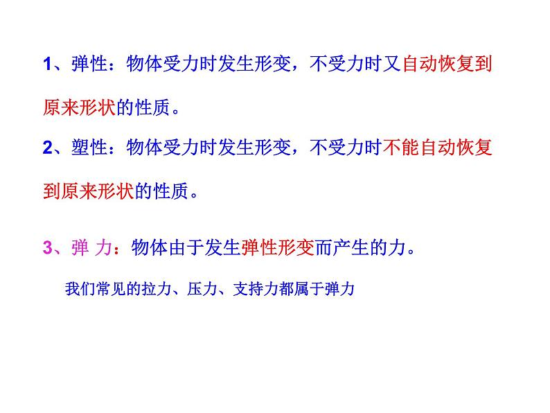
A、物体形变能产生力,这个力叫非弹性力
B、分子间的斥力与引力,压在物体表面上的力属于弹力
C、作用在物体上的力越大,物体形变就越小
D、弹簧测力计利用了物体的形变与力的关系
6、下述作用力中,大小最接近1 N的是 ( )
A、蚂蚁的拉力 B、一般人的拉力 C、马的拉力 D、托起两个鸡蛋的力
7、有关弹簧测力计的使用,下列说法中错误的是 ( )
A、每个弹簧测力计都有它的测量范围
B、应先估计被测力的大小,然后选择量程合适的弹簧测力计
C、测量时要防止弹簧与外壳碰撞
D、必须在竖直方向上使用弹簧测力计
8、图中一对6N的水平拉力沿相反的方向拉弹簧测力计,则测力计的示数( )
A、6N B、12N
C、0N D、无法确定。
八年级下册7.2 弹力一等奖教学课件ppt: 这是一份八年级下册7.2 弹力一等奖教学课件ppt,文件包含72《弹力》第1课时课件PPTpptx、72《弹力》第1课时教学设计docx、72《弹力》第1课时同步练习docx、放大法研究微小形变mp4、郭靖一箭双雕mp4等5份课件配套教学资源,其中PPT共52页, 欢迎下载使用。
人教版八年级下册7.2 弹力习题课件ppt: 这是一份人教版八年级下册7.2 弹力习题课件ppt,共18页。PPT课件主要包含了弹簧的伸长量就越长,玻璃瓶发生,了形变,此过程中等内容,欢迎下载使用。
初中物理人教版八年级下册7.2 弹力课文配套ppt课件: 这是一份初中物理人教版八年级下册7.2 弹力课文配套ppt课件,共21页。PPT课件主要包含了第七章第2节弹力,弹力产生的条件,相互接触,发生弹性形变,弹力的表现,小心喽,弹性限度,弹簧测力计,练习使用弹簧测力计,其他形式的测力计等内容,欢迎下载使用。