所属成套资源:2022昭通永善、绥江县高一下学期3月月考试题及答案(九科)
2022昭通永善、绥江县高一下学期3月月考试题化学含答案
展开
这是一份2022昭通永善、绥江县高一下学期3月月考试题化学含答案,共10页。试卷主要包含了有下列符号, 下列有关实验操作正确的是, 下列说法正确的是等内容,欢迎下载使用。
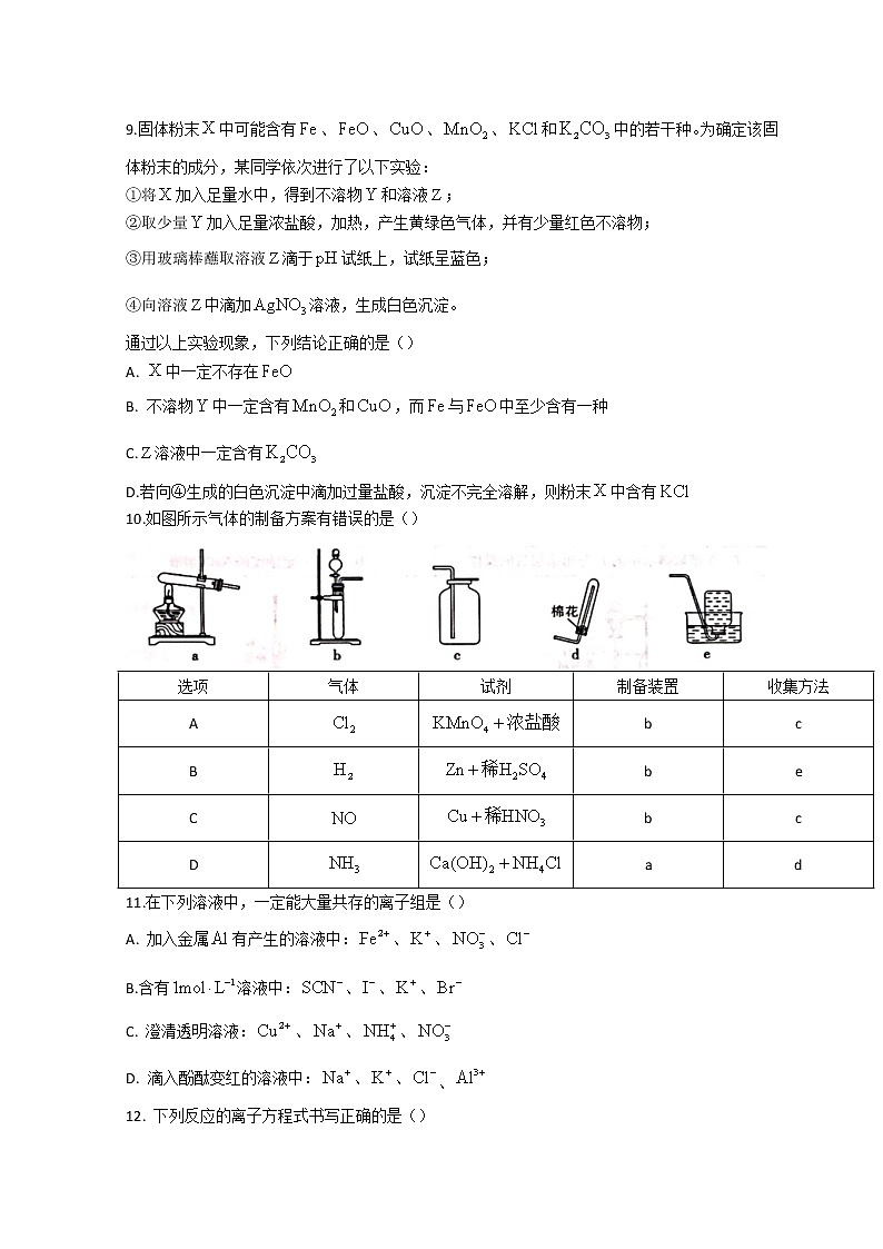
永善、绥江县2021~2022春季学期3月月考高一化学本试卷分第Ⅰ卷(选择题)和第Ⅱ卷(非选择题)两部分。第Ⅰ卷第1页至第5页,第Ⅱ卷第6页至第8页。考试结束后。请将本试卷和答题卡一并交回。满分100分,考试用时90分钟。以下数据可供解题时参考。可能用到的相对原子质量:—1 —12 —14 —16 —23 —35.5 —56 —64 —108第Ⅰ卷(选择题,共60分)注意事项:1. 答题前,考生务必用黑色碳素笔将自己的姓名、准考证号、考场号、座位号在答题卡上填写清楚。2. 每小题选出答案后,用2B铅笔把答题卡上对应题目的答案标号涂黑。如需改动,用橡皮擦干净后,再选涂其他答案标号。在试题卷上作答无效。一、选择题(本大题共20小题,每小题3分,共60分。在每小题给出的四个选项中,只有一项是符合题目要求的)1. 化学与环境、材料、信息、能源关系密切。下列说法不正确的是()A. 高铁酸钾()是一种新型、高效、多功能水处理剂,既能杀菌消毒又能净水B.“光化学烟雾”“臭氧空洞”的形成都与氮氧化合物有关C. 高纯度的二氧化硅广泛用于制作光导纤维,光导纤维遇强碱会“断路”D.尽量使用含的产品,减少使用含或的产品符合“促进低碳经济”宗旨2. 下列有关化学用语使用正确的是()A. 过氧化氢的电子式: B. 次氯酸的结构式:C.的比例模型: D.的电子式:3.下列各组物质中化学键的类型完全相同的是()A. 、、 B. 、、C. 、、 D. 、、4.有下列符号:和、和、和,下列有关说法正确的是()A.和互称为同素异形体 B.和是氧元素的两种同位素C.35和37表示的是质量数 D.和的相对分子质量相同5. 下列说法不正确的是()A. 氧化铁可用于制造红色油漆 B.具有还原性,可使酸性高锰酸钾溶液褪色C.熔点高,可用作耐高温材料 D.乙醇具有强氧化性,可以用于杀菌、消毒6. 下列有关实验操作正确的是()A. 配制溶液B. 除去中的C.苯萃取碘水中的分出水层后的操作D.配制一定浓度的溶液7. 为除去括号内的杂质,所选用的试剂或方法正确的是()A. 溶液(),加入适量的盐酸B. 溶液(),通入过量的气体C.,澄清石灰水D.溶液(),加入足量的烧碱溶液8. 下列说法正确的是()A. 离子化合物中可能含有共价键,但共价化合物中一定不含离子键B. 含有共价键的物质一定是共价化合物C.溶于水只需克服分子间作用力D.冰融化时,分子内共价键会发生断裂9.固体粉末中可能含有、、、、和中的若干种。为确定该固体粉末的成分,某同学依次进行了以下实验:①将加入足量水中,得到不溶物和溶液;②取少量加入足量浓盐酸,加热,产生黄绿色气体,并有少量红色不溶物;③用玻璃棒蘸取溶液滴于试纸上,试纸呈蓝色;④向溶液中滴加溶液,生成白色沉淀。通过以上实验现象,下列结论正确的是()A. 中一定不存在B. 不溶物中一定含有和,而与中至少含有一种C.溶液中一定含有D.若向④生成的白色沉淀中滴加过量盐酸,沉淀不完全溶解,则粉末中含有10.如图所示气体的制备方案有错误的是()选项气体试剂制备装置收集方法AbcBbeCbcDad11.在下列溶液中,一定能大量共存的离子组是()A. 加入金属有产生的溶液中:、、、B.含有溶液中:、、、C. 澄清透明溶液:、、、D. 滴入酚酞变红的溶液中:、、、12. 下列反应的离子方程式书写正确的是()A.溶液中加入醋酸:B. 溶液与溶液混合后呈中性:C.溶液与过量的氢氧化钠溶液反应:D.溶液与过量溶液反应:13. 关于反应,下列说法正确的是()A.是氧化剂,发生氧化反应 B.是还原剂,只表现还原性C. 反应生成水时,转移电子 D.还原性:14.用表示阿伏加德罗常数的值,下列说法正确的是()A. 和的混合物含有的阴离子数目为B. 常温下,所含有的中子数为C. 标准状况下,氦气含有的原子数目为D.足量和浓盐酸共热可生成分子数目为15.已知氧化性强弱:。下列反应不可能发生的是()A. B. C. D. 16. 短周期主族元素、、、的原子序数依次增大,且、、的原子序数之和与的原子序数相等,组成的某化合物如图。下列有关叙述不正确的是()A. 四种元素中非金属性最强的是B.的最高价含氧酸与其最简单气态氢化物反应生成离子化合物C.该物质可用作氧化剂、漂白剂、消毒剂等D.该化合物中和的化合价分别为+6价、-2价17.莫尔盐也叫硫酸亚铁铵,是一种重要的化工原料。可作净水剂。在不同温度下其分解产物不同,如图为时隔绝空气加热,探究其分解生成的气体产物的装置。下列说法不正确的是()A. 乙装置的干燥管盛装无水硫酸铜检验分解产物中可能含有的水B. 丙中浓盐酸检验可能的分解产物,浓盐酸可用浓硝酸代替C. 若分解产物有,无,则丁装置中无现象,戊装置中有白色沉淀生成D.已装置吸收实验尾气,防止酸性气体对环境造成污染18. 下列有关物质检验的实验结论正确的是()选项实验操作现象实验结论A向某溶液中加入氯化钡溶液有白色沉淀该溶液中一定含有B将某气体通入品红溶液品红溶液褪色该气体一定是C向某溶液中加入溶液溶液变红色该溶液中一定含有D向某溶液中加入盐酸产生无色气体该溶液中一定含有19. 短周期主族元素、、、的原子序数依次增大,其中、位于同一主族。的气态氢化物常用作制冷剂。能与水剧烈反应,可观察到液面上有雾生成,并有刺激性气味的气体逸出,该气体可使品红溶液褪色。下列说法正确的是()A. 最简单氢化物的沸点:B. 原子半径:C. 把通入石蕊试液中先变红后褪色D.向与水反应后的溶液中滴加溶液有白色沉淀生成20.某工厂用溶液腐蚀镀有铜的绝缘板生产印刷电路。课外活动小组为确认生产后的废液的组成,进行如下实验:(1)取废液加入足量的溶液,生成沉淀;(2)另取废液放入铜片充分反应,铜片质量减少了。下列关于原废液组成的判断错误的是()A. ,B. 一定含有、、、C.D.第Ⅱ卷(非选择题,共40分)注意事项:第Ⅱ卷用黑色碳素笔在答题卡上各题的答题区域内作答,在试题卷上作答无效。二、填空题(本大题共4小题,共40分)21.(6分)随着原子序数的递增,七种短周期元素的最高正价或最低负价与原子序数的关系如图所示。(1)在上述七种元素中,金属性最强的元素在周期表中的位置为____________________。(2)、、、四种元素的离子半径由大到小的顺序是___________(填离子符号)。(3)元素与形成的电子总数为22的分子的电子式为___________。(4)元素的最高价氧化物与氢氧化钠溶液反应的离子方程式是_____________________。22.(10分)高氯酸铵()为白色晶体,具有不稳定性,在时开始分解产生多种气体,常用于生产火箭推进剂。某化学兴趣小组同学利用图所示的装置对的分解产物进行探究(假设装置内试剂均足量,反应充分,部分夹持装置已省略)。回答下列问题:(1)在实验过程中能够说明分解产物中有氧气的现象是_______________________________。(2)实验完毕后,取装置硬质玻璃管中的固体物质于试管中,滴加蒸馏水,产生能使湿润的红色石蕊试纸变蓝的气体,产生该气体的化学方程式为_____________________,装置的作用是____________________。(3)通过上述实验现象分析,某同学认为产物中还应有,可能有,为了证明和的存在,选择图5中部分装置和图6提供的装置进行实验:①按气流从左到右,装置的连接顺序为。②实验结束后发现中液体变为橙黄色,用离子方程式解释出现该现象的原因:____________________。(4)实验结论:分解时产生了上述几种物质,则高氯酸铵分解的化学方程式为__________。23.(10分)某混合物,含有、和,在一定条件下可实现如图所示的物质之间的变化:据此回答下列问题:(1)Ⅰ、Ⅱ、Ⅲ、Ⅳ四步中对于溶液和沉淀的分离采取的方法是__________。(2)固体的化学式为____________;沉淀所含的物质为___________(填化学式)。(3)反应②的离子方程式为_______________________________。(4)反应③的离子方程式为_____________________;若把适量盐酸换成通入过量二氧化碳气体的离子方程式为_______________________________。24.(14分)钾冰晶石()是用作电解铝工艺的助熔剂,已知微溶于水。以超细含铝废渣(主要成分,含有少量、杂质)为原料制备钾冰晶石的工艺流程如图:回答下列问题:(1)“酸浸”时可以提高反应速率的方法有很多,请写出其中一点:__________,滤渣的主要成分为__________(填化学式)。(2)氧化剂若选用,发生反应的离子方程式为_____________________。(3)“萃取”过程可表示为,由有机层获取溶液的操作是______________________________。(4)“合成”时发生反应的化学方程式为_____________________。(5)“系列操作”后滤液的主要成分为___________,“系列操作”包含过滤、_____________________。 永善、绥江县2021~2022春季学期3月月考高一化学参考答案第Ⅰ卷(选择题,共60分)一、选择题(本大题共20小题,每小题3分,共60分。在每小题给出的四个选项中,只有一项是符合题目要求的)题号12345678910答案DADCDBBACC题号11121314151617181920答案CBCABDDCDA第Ⅱ卷(非选择题,共40分)二、填空题(本大题共4小题,共40分)21.(除特殊标注外,每空2分,共6分)(1)第三周期第ⅠA 族(1分)(2)(3)(1分)(4)22.(除特殊标注外,每空2分,共10分)(1)装置中铜网由紫红色变成黑色(1分)(2)吸收空气中的二氧化碳和水(1分)(3)①(全对才给分)②(4)23.(除特殊标注外,每空2分,共10分)(1)过滤(1分)(2)(1分)、(3)(4)24.(每空2分,共14分)(1)加热或搅拌(2)(3)向有机层中加入适量的硫酸溶液,充分振荡,静置,分离出水层(4)(5)洗涤、干燥
相关试卷
这是一份2023扬州中学高一下学期3月月考试题化学含答案,共8页。试卷主要包含了03,48L等内容,欢迎下载使用。
这是一份2023南充嘉陵一中高一下学期3月月考试题化学含答案,文件包含化学试题docx、化学答案docx等2份试卷配套教学资源,其中试卷共10页, 欢迎下载使用。
这是一份2022黄冈麻城二中高一下学期3月月考试题化学含答案,共4页。试卷主要包含了48 L,49 L等内容,欢迎下载使用。

