


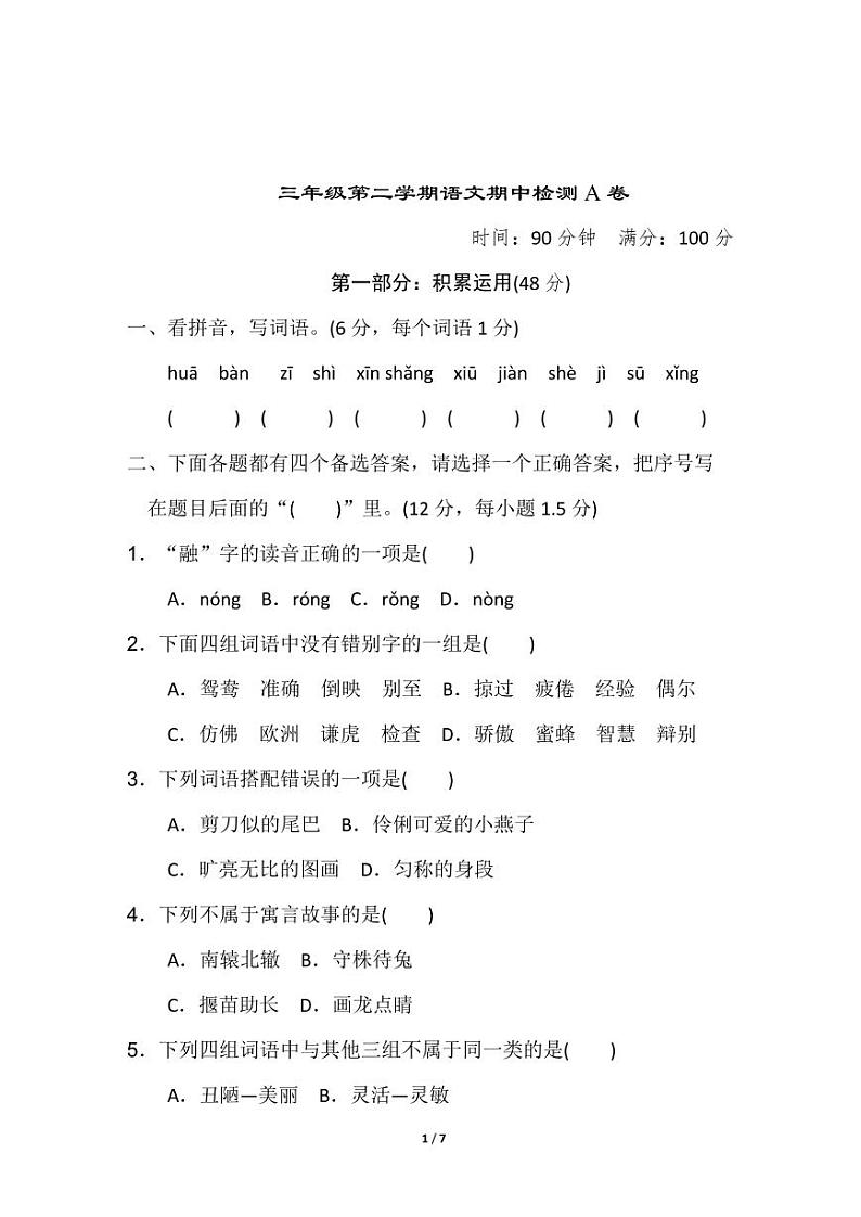
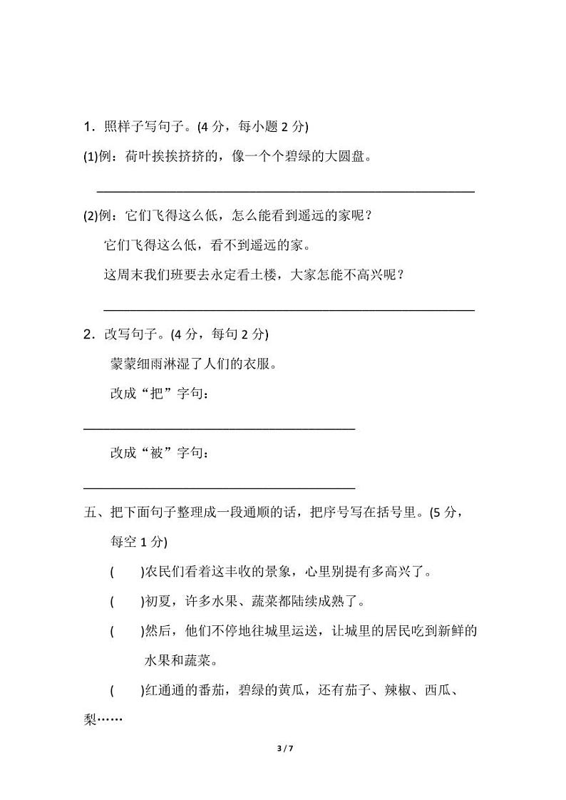
部编版 语文三年级(下)期中检测A卷(含答案)
展开部编版 语文三年级(下)期中检测卷10(含答案): 这是一份部编版 语文三年级(下)期中检测卷10(含答案),共9页。
部编版 语文三年级(下)期中检测卷7(含答案): 这是一份部编版 语文三年级(下)期中检测卷7(含答案),共9页。
部编版 语文三年级(下)期中检测卷9(含答案): 这是一份部编版 语文三年级(下)期中检测卷9(含答案),共6页。

|试卷下载
部编版 语文三年级(下)期中检测卷10(含答案): 这是一份部编版 语文三年级(下)期中检测卷10(含答案),共9页。
部编版 语文三年级(下)期中检测卷7(含答案): 这是一份部编版 语文三年级(下)期中检测卷7(含答案),共9页。
部编版 语文三年级(下)期中检测卷9(含答案): 这是一份部编版 语文三年级(下)期中检测卷9(含答案),共6页。
您所在的“深圳市第一中学”云校通为试用账号,试用账号每位老师每日最多可下载 10 份资料 (今日还可下载 0 份),请取消部分资料后重试或选择从个人账户扣费下载。
您所在的“深深圳市第一中学”云校通为试用账号,试用账号每位老师每日最多可下载10份资料,您的当日额度已用完,请明天再来,或选择从个人账户扣费下载。
您所在的“深圳市第一中学”云校通余额已不足,请提醒校管理员续费或选择从个人账户扣费下载。
正在打包资料,请稍候…
预计需要约10秒钟,请勿关闭页面
服务器繁忙,打包失败
请联系右侧的在线客服解决
单次下载文件已超2GB,请分批下载
请单份下载或分批下载
支付后60天内可免费重复下载
注册成功