 
 
 
中图版 (2019)必修 第二册第一节 人类面临的主要环境问题一课一练
展开5.1 人类面临的主要环境问题 同步训练
一、选择题
1.环境问题的全球性,表现为不同国家和地区的环境问题在性质上具有( )
A.特殊性和差异性B.共同性和普遍性
C.特殊性和普遍性D.相似性和差异性
【答案】B
【解析】有些环境问题在地球上普遍存在,不同国家和地区的环境问题在性质上具有普遍性和共同性,如气候变化、臭氧层的破坏、水资源短缺、生物多样性锐减等,选项B符合题意。环境问题的特殊性和差异性也同时存在,但这不是环境问题全球性的表现,因此A、C、D不符合题意。故答案为:B.
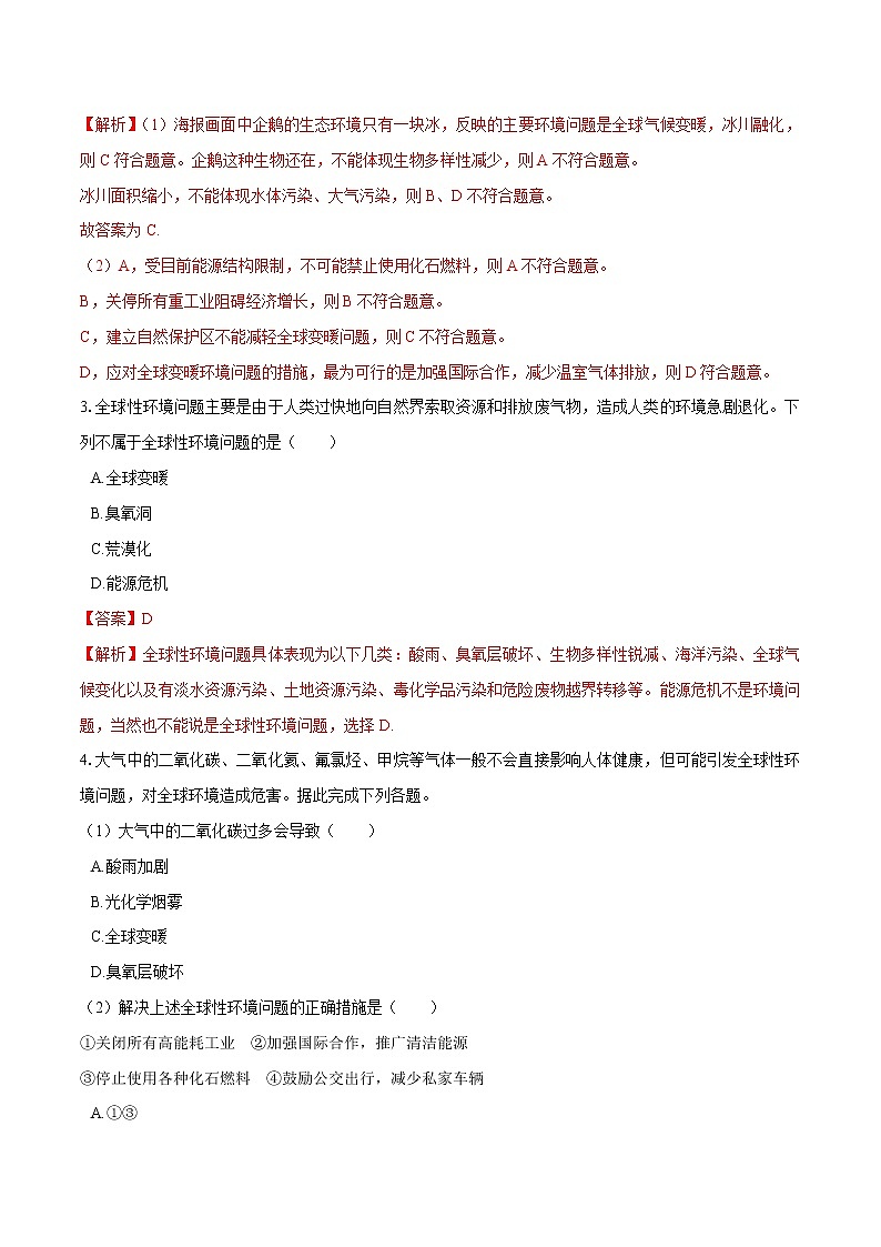
2.图为“某种全球性环境问题的宣传海报画面”。读图,回答下列问题。
(1)海报画面反映的主要环境问题是( )
A.生物多样性减少 B.水体污染
C.全球气候变暖 D.大气污染
(2)应对该环境问题措施,最为可行的是( )
A.禁止使用化石燃料
B.关停所有重工业
C.建立自然保护区
D.加强国际合作
【答案】(1)C
(2)D
【解析】(1)海报画面中企鹅的生态环境只有一块冰,反映的主要环境问题是全球气候变暖,冰川融化,则C符合题意。企鹅这种生物还在,不能体现生物多样性减少,则A不符合题意。
冰川面积缩小,不能体现水体污染、大气污染,则B、D不符合题意。
故答案为C.
(2)A,受目前能源结构限制,不可能禁止使用化石燃料,则A不符合题意。
B,关停所有重工业阻碍经济增长,则B不符合题意。
C,建立自然保护区不能减轻全球变暖问题,则C不符合题意。
D,应对全球变暖环境问题的措施,最为可行的是加强国际合作,减少温室气体排放,则D符合题意。
3.全球性环境问题主要是由于人类过快地向自然界索取资源和排放废气物,造成人类的环境急剧退化。下列不属于全球性环境问题的是( )
A.全球变暖
B.臭氧洞
C.荒漠化
D.能源危机
【答案】D
【解析】全球性环境问题具体表现为以下几类:酸雨、臭氧层破坏、生物多样性锐减、海洋污染、全球气候变化以及有淡水资源污染、土地资源污染、毒化学品污染和危险废物越界转移等。能源危机不是环境问题,当然也不能说是全球性环境问题,选择D.
4.大气中的二氧化碳、二氧化氦、氟氯烃、甲烷等气体一般不会直接影响人体健康,但可能引发全球性环境问题,对全球环境造成危害。据此完成下列各题。
(1)大气中的二氧化碳过多会导致( )
A.酸雨加剧
B.光化学烟雾
C.全球变暖
D.臭氧层破坏
(2)解决上述全球性环境问题的正确措施是( )
①关闭所有高能耗工业 ②加强国际合作,推广清洁能源
③停止使用各种化石燃料 ④鼓励公交出行,减少私家车辆
A.①③
B.②④
C.①②
D.③④
【答案】(1)C
(2)B
【解析】试题考查全球变暖的原因和应对措施。
⑴大气中的二氧化碳过多会导致全球变暖,C正确。
⑵解决全球变暖问题的措施有加强国际合作,推广清洁能源,植树造林,B正确;
可限制高能耗工业的发展,但不能关闭所有;
停止使用各种化石燃料不现实。
5.2016年4月22日,全球性气候新协议《巴黎协定》签署,各国将共担责任,应对全球变暖。按环境问题的性质分,全球变暖属于( )
A.自然资源衰竭问题 B.环境污染问题
C.生态破坏问题 D.由环境污染演化而来的问题
【答案】D
【解析】按环境问题的性质分,全球变暖不是环境污染问题,而是属于由环境污染演化而来的问题。
6.以下破坏生态平衡的方式中,破坏程度具有全球性的是( )
A.森林火灾 B.大气污染 C.地震 D.台风
【答案】B
【解析】再大规模的森林火灾、地震、台风对生态平衡的破坏都局限在局部地区,不能越界转移,破坏程度影响范围不大,不具有全球性,排除A、C、D.大气污染对生态平衡的破坏,可以通过大气运动带到世界各地,存在明显的越界转移现象,其影响具有全球性,因此选项B符合题意。
7.目前,环境问题已成为全球关注的问题。下图为“全球环境问题”分布示意图。图中哪些环境问题属于生态破坏( )
①湿地破坏 ②海洋污染 ③荒漠化 ④过度捕捞
A.①②③
B.①③④
C.①②④
D.②③④
【答案】B
【解析】海洋污染属于环境污染,不属于生态破坏,其他都属于生态破坏。
8.全球气候变暖影响人类生存环境,现在引起世界各国高度关注。回答下面小题。
(1)导致全球变暖的主要原因是( )
A.臭氧层破坏
B.酸雨
C.二氧化碳排放量增加
D.二氧化硫排放量增加
(2)为了减轻温室效应,你认为下列措施在我国可行的是( )
①限制和压缩重工业的发展,减少能源消耗
②加快发展水电和核电建设,改善能源消费构成
③大力建设林业生态工程,提高森林覆盖率
④调整工业布局,将高能耗工业转移到西部地区发展
A.①②
B.②③
C.③④
D.①④
【答案】(1)C
(2)B
【解析】(1)根据所学知识全球气候变暖主要的人为原因是森林的破坏和化石燃料的使用排放大量温室气体,主要的温室气体有二氧化碳和甲烷,故C正确;臭氧层破坏使到达地球的紫外线增加,和全球气候变暖无关,故A错误;酸雨是大量酸性气体排放导致的,常见的酸性气体有二氧化硫和二氧化氮,酸雨和全球气候变暖无关,故B错误;二氧化硫排放量增加会引发酸雨危害和温室效应无关,故D错误;所以该题选C。(2)根据所学知识全球气候变暖的人为原因是森林的破坏和化石燃料的使用有关,可以压缩重工业发展的比例,从而减少污染气体的排放,但是不能限制其发展,故①错误;加快发展水电和核电建设,改善能源消费构成,可以减少化石燃料的使用从而减少温室气体的排放,故②正确;提高森林覆盖率能够吸收温室气体,故③正确;调整工业布局,将高能耗工业转移到西部地区发展,对我国整体而言并没有减少温室气体的排放,会加大西部地区的环境污染,故④错误,所以该题选B。
9.下表是今年某校兴趣小组收集到的安徽省4个酸雨观测站某月降水状况及酸雨监测数据。据此回答下列各题。
(1)据表中信息分析,说出该月降水出现酸雨频率最高的城市是( )
A.合肥
B.马鞍山
C.铜陵
D.黄山
(2)酸雨的危害在于( )
①使河湖水酸化,影响鱼类生长繁殖,乃至大量死亡 ②使土壤酸化,危害植物
③腐蚀建筑物和文物 ④危害人体健康 ⑤使大气受到污染
A.①②③④
B.①②④⑤
C.②③④⑤
D.①③④⑤
(3)下列控制酸雨的措施中,你认为哪种不太合适( )
A.控制污染源,加强环境执法
B.提高能源利用率
C.开发新能源,优化能源结构
D.限制工业生产,减少污染物排放
【答案】(1)B
(2)A
(3)D
【解析】(1)读统计表可知,图中城市马鞍山降水10次,其中9次为酸雨,而铜陵降水13次中有10次降水为酸雨,计算可得,马鞍山市的酸雨频率最高。
(2)酸雨使河湖水酸化,影响鱼类生长繁殖,乃至大量死亡,使土壤酸化,危害植物,腐蚀建筑物和文物,危害人体健康等危害,而酸雨是由于大气受到污染后产生的酸性降水,不是酸雨导致大气污染。
(3)控制污染源,减少污染物的排放,加强环境执法,提高能源利用率,开发新能源,优化能源结构,都可以缓解酸雨的危害,但是不能限制工业生产。
10.荒漠化是在包括气候变化和人类活动在内的多种因素的作用下产生和发展的,是一种土地退化现象,被称作“地球的癌症”。土地荒漠化造成的危害有( )
A.地质灾害频次增多,土壤盐渍化加剧
B.森林破坏,水土流失加剧
C.土地生产能力下降,植被荒芜
D.臭氧层破坏,到达地面的紫外线增多
【答案】C
【解析】土壤盐渍化与地下水位上升有关,不属于荒漠化的危害,A错误;水土流失多发生在降水较多的地区,B错误;土地荒漠化是一种土地退化。导致土壤肥力下降,土地生产能力下降,植被荒芜,C正确;臭氧层破坏与大量氟氯烃的使用有关,D错误。选择C项。
11.下图示意我国西北地区土地荒漠化的主要人为因素构成。据此完成下面小题。
(1)对我国西北地区土地荒漠化影响严重的活动有( )
A.工矿建设和用水不当
B.过度樵采和过度放牧
C.过度开垦和用水不当
D.过度放牧和过度开垦
(2)治理新疆土地荒漠化的宜采取的措施( )
A.大规模进行植树造林
B.禁止农业生产和工矿建设
C.改变新疆地区的气候类型
D.因地制宜调整农牧林用地
【答案】(1)B
(2)D
【解析】(1)读图,西北地区土地荒漠化的人为因素构成中,过度樵采和过度放牧占比最大,是对西北地区土地荒漠化影响最为严重的人类活动,故答案为:B.(2)新疆气候干旱,大规模植树造林会加大水资源的紧张,且林木不易成活;禁止农业生产和工矿建设不现实;气候类型不会被人类改变;可以因地制宜调整农业生产结构,合理规划农牧林用地。故答案为:D.
12.鳗鱼是东亚地区传统食物,它在远海繁殖,洄游淡水河流长大。至今无法低成本人工育,需要捕捞幼鳗养殖后出售(技术较为成熟),近几年幼鳗捕货量锐减,鳗鱼产业面临机。回答下面小题。
(1)近年幼鳗捕获量锐减的原因是( )
①河流污染 ②过度捕捞 ③天敌增多 ④全球变暖
A.①② B.②③
C.③④ D.①④
(2)为实现鳗鱼产业的可持续发展,下列措施合理的是( )
A.切实落实伏季休渔 B.大力发展鳗鱼养殖
C.饭店禁止售卖鳗鱼 D.推进人工繁育研究
【答案】(1)A
(2)D
【解析】(1)根据材料,鳗鱼的人工养殖往往是捕捞幼鳗养殖,市场扩大,会激发过度捕捞,同时经济发展,鳗鱼生长水域受到污染也将会导致鳗鱼的减少,据此选A。
(2)结合材料,鳗鱼的人工养殖往往是捕捞幼鳗养殖,这一方面会限制产业规模也会导致鳗鱼的减少,因此为实现鳗鱼产业的可持续发展,首要解决的是推进人工繁育研究,选D,其他选项不现实或不可行。
13.臭氧层保护是当今全球最重要的环保议题之一,臭氧总量减少直接导致( )
A.太阳紫外线辐射减少 B.平流层气温降低
C.酸雨区面积缩小 D.地面辐射强度减弱
【答案】B
【解析】臭氧含量大小与太阳紫外线多少无关,A错。臭氧能够吸收太阳辐射紫外线部分,是平流层升温的主要原因,臭氧总量减少会导致平流层气温降低,B对。酸雨是人类活动排放氮氧化物及二氧化硫所致,和臭氧总量减少关系不大,C错。臭氧含量减少,导致到达地面太阳辐射增强,地面辐射增强,D错。故答案为:B.
14.臭氧是大气中的微量气体之一。臭氧层是地球的防护层,这是因为臭氧层( )
A.可能造成全球气温下降 B.使光化学烟雾污染天气增多
C.分解人类排放的废气 D.吸收太阳紫外线辐射
【答案】D
【解析】臭氧层是地球的防护层,这是因为臭氧层吸收太阳紫外线辐射,是到达地球表面的太阳紫外线辐射减少,对地球生命具有保护作用,D对;太阳紫外线占有太阳总辐射量很小,不可能造成全球气温下降,A错;化学烟雾污染天气增多是人类排放废弃物造成的,与臭氧层无关,C错;臭氧层不能分解人类排放的废气,D错。
二、非选择题
15.读“环境问题结构图”,回答下列问题。
(1)写出图中①②③分别代表的环境问题。
(2)据图提出治理全球性环境问题的主要措施。
【答案】(1)①臭氧空洞;②酸雨;③全球变暖。
(2)控制人口数量,提高人口素质;转变发展模式,发展循环经济、生态农业;合理开发资源,提高资源利用率,加强环境保护和污染治理。
【解析】(1)根据箭头方向,①是受氟氯烃气体影响形成,代表的环境问题是臭氧空洞。②是硫氧化物和氮氧化物影响形成,代表环境问题是酸雨。③由二氧化碳影响形成,代表的环境问题是全球变暖。(2)根据问题产生的原因,分析治理措施。问题产生的根据是人口快速增长,资源消耗增加。所以治理措施是控制人口数量,提高人口素质,减轻人口增长对资源环境的压力。转变发展模式,发展循环经济、生态农业,减少废弃物的排放。合理开发资源,提高资源利用率,加强环境保护和污染治理。
16.读我国南方地区主要环境问题分布图,回答问题。
(1)图中甲、乙、丙、丁表示酸雨危害、森林锐减、水土流失、水体污染四类环境问题。其中甲环境问题是________,丙环境问题是________。
(2)我国乙环境问题最为严重的地区是________,其形成的主要人为原因是________。
(3)丙环境问题在我国南方分布广泛,其主要的原因是________。
(4)长三角地区丁环境问题突出,其形成的主要原因是________,解决的主要措施是________。
【答案】(1)森林锐减;酸雨危害
(2)黄土高原;破坏地表植被
(3)南方地区燃料以煤炭为主,排放大量硫化物;气候湿润,两者结合易形成酸雨
(4)经济发达,工农业污水排放多;人口密集,城市众多,生活污水多;监管治理不力,未能达标排放;改进生产技术,减少排放;加强治理,实现达标排放;严格执法,提高法律法规意识等
【解析】(1)读图,结合图例可知,甲环境问题主要分布在我国的横断山区,横断山区是我国第二大天然林区,主要环境问题为森林锐减。丙主要集中在我国南方地区,为我国重酸雨地区,主要环境问题为酸雨危害。(2)读图可知,乙环境问题主要分布在黄土高原地区,主要为水土流失,形成的原因为破坏地表植被,导致水土流失严重。(3)酸雨的发生与降水、能源消费结构有关。我国是以煤炭为主要能源的国家,且南方地区气候湿润,降水量大,所以酸雨危害严重。(4)读图可知,丁为水体污染,水体污染严重与经济(工农业、生活)、监管等有关。长三角地区经济发达,工农业排放污水多,且监管不利。防治水体污染的措施主要结合产生污染的原因进行针对性的防治。从排放来看,改进生产技术,减少排放;从监管来看,加强治理,实现达标排放;严格执法,提高法律法规意识等措施进行解决。
高中地理人教版 (2019)必修 第二册第一节 人类面临的主要环境问题优秀复习练习题: 这是一份高中地理人教版 (2019)必修 第二册第一节 人类面临的主要环境问题优秀复习练习题,共7页。试卷主要包含了下列属于人类与环境对立的做法是,图中反映了环境问题的本质是,关于“环境问题”说法不正确的是等内容,欢迎下载使用。
人教版 (2019)必修 第二册第一节 人类面临的主要环境问题精练: 这是一份人教版 (2019)必修 第二册第一节 人类面临的主要环境问题精练,共5页。试卷主要包含了选择题等内容,欢迎下载使用。
高中地理人教版 (2019)必修 第二册第五章 环境与发展第一节 人类面临的主要环境问题课时练习: 这是一份高中地理人教版 (2019)必修 第二册第五章 环境与发展第一节 人类面临的主要环境问题课时练习,共5页。试卷主要包含了该漫画主要反映的环境问题是,从上表数据分析,呈上升趋势的是等内容,欢迎下载使用。
 
 
 
 
 
 
 
 
 
 
 
 


