初中体育人教版九年级全一册第二章 田径教学设计
展开《快速跑:趣味接力跑》教学设计
一. 指导思想
本课面向本班全体学生,按新课标要求,以促进学生身心全面发展为目标,以健康第一为指导思想,以学生身体练习为主要手段,在教学过程中力求提升课堂教学的实效性。本课遵循“学生主体,教师主导”的教学原则,充分调动学生学习的积极性,培养学生的创新意识,组织能力,吃苦耐劳,团结协作的集体主义精神。让同学们在自娱自乐的氛围中更加积极的参与到体育锻炼当中。
二. 教材分析
接力跑是提高学生快速跑能力的重要教材,通过接力跑的练习,能有效发展学生的快速启动奔跑能力和相互配合能力,还可以提高机体无氧代谢能力。接力跑教材充满了浓厚的竞争味道,教师充分利用学生的好胜心,并营造欢快的学习氛围,让同学们在“累并快乐着”学习到了动作技能。
四.学情分析
九年级的学生正外在青春发育期,他们活泼好动,充满朝气,对事物充满了好奇和求知欲,并善于表现自我,在学习方面他们已经有一定的独立思考和解决问题的能力,并有一定的合作探究和自控能力。但他们的身体运动能力还不强,对技术要领还未形成较正确的理解,注意力也不太稳定。所以本课应加强对接力跑学习的指导、评价、纠错,鼓励同学们认真学练掌握技能。
五.教学目标
1.学生能初步掌握各种趣味接力跑的技术要领。
2.通过接力跑及各种辅助跑的练习,进一步发展学生的速度、灵敏、协调等素质,提高他们快速奔跑的能力。
3.培养学生们的自信心、团结协作的精神,体验跑的乐趣。
六.教学重点难点
重点: 快速启动奔跑
难点: 快速启动奔跑、同学之间的配合
七.教学方法
本课主要采用启发式教学法,讲解示范法,观察指导纠错法,竞争游戏法,自主学练、合作探究、交流展示法等多种教学手段。
八.设计思路
1.通过对教材的教学方法进行设计和运用,使得本课的教学重点得以解决。
2.通过游戏和比赛的方式,激发学生的学习兴趣,使教学难点得以突破。
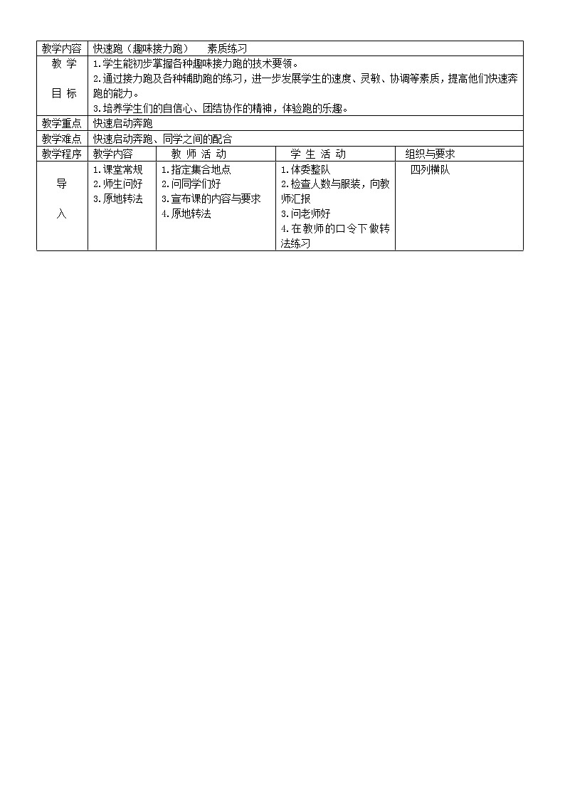
体育与健康课教学设计
学习水平 | 水平四(九年级) | 课 型 | 新 授 | |
教学内容 | 快速跑(趣味接力跑) 素质练习 | |||
教 学
目 标 | 1.学生能初步掌握各种趣味接力跑的技术要领。 2.通过接力跑及各种辅助跑的练习,进一步发展学生的速度、灵敏、协调等素质,提高他们快速奔跑的能力。 3.培养学生们的自信心、团结协作的精神,体验跑的乐趣。 | |||
教学重点 | 快速启动奔跑 | |||
教学难点 | 快速启动奔跑、同学之间的配合 | |||
教学程序 | 教学内容 | 教 师 活 动 | 学 生 活 动 | 组织与要求 |
导
入 | 1.课堂常规 2.师生问好 3.原地转法 | 1.指定集合地点 2.问同学们好 3.宣布课的内容与要求 4.原地转法 | 1.体委整队 2.检查人数与服装,向教师汇报 3.问老师好 4.在教师的口令下做转法练习 | 四列横队 要求:集合迅速、有序,精神饱满 |
热
身
活
动 | 一.慢跑
二.徒手操 | 一. 在老师的组织带领下进行慢跑,要求跑的齐。
二.1、头部运动 2、肩部绕环 3、体侧运动 4、体转运动 5、腹背运动 6、膝关节运动 7、弓步压腿 8、仆步压腿 9、摆臂练习 教师讲解示范并领做徒手操。 | 一. 一路纵队围绕场慢跑。
二. 1、学生认真听教师讲解示范。
2.学生明确练习方法
3. 听教师口令跟随教师一起做徒手操。
| 一.队形 要求:积极思考,团结协作 二. 四列横队成体操队形 要求:积极参与,动作舒展大方有弹性。 |
学
习
体
验
学
习
体
验 | 一.自主学练部分 1.小步跑接加速跑 2.高抬腿接加速跑
二.25米接力跑 一对一追逐接力跑
三.游戏 趣味往返跑
四.素质练习──俯卧撑 | 一.1.教师简要提示练习方法 2.教师提出要求并组织学生练习 3.教师观察巡回指导,语言纠错 4.提醒学生练习注意安全 二.1.教师提示动作要领,提醒学生接力时不能抓前面同学的衣服也不能推前面的同学 2.组织学生分组练习,重点提醒学生启动迅速、奔跑积极,配合默契 3.教师语言激励观察指导纠错 三.1.教师讲解游戏的方法与规则 2.组织学生进行练习 3.教师观察指导纠错,强调启动迅速,配合默契
四.教师口令指挥组织学生集体练习 | 一.1.明确练习方法 2.各小组在组长带领下自主练习 3.-- 4.乐意接受教师指导,改进动作,掌握技能 练习中能注意安全
二.1.听教师讲解,明确动作做法
2.分组按要求练习,练习中注意不要互相推搡,启动快速充分,奔跑积极有力,能主动与同学配合 3.学生乐意接受教师指导,积极改进动作 三.1.听教师讲解,明确游戏方法及规则 2.按要求分组练习 3.学生能接受教师指导,改进动作,与同学配合默契
四.学生听口令集体练习
| 一.队形如图 要求:自主讨论,认真学练,注意安全 二.如图 要求:遵守规则,奔跑积极,注意安全
三.如图 要求:积极参与,遵守规则,并注意安全 四.队形如下 要求:能按规定完成练习 |
放 松 结 束 | 1.放松活动 2.小结评价 3.作业 下课 | 1.教师在音乐伴奏下领做放松操 2.组织讨论评价,教师小结 3.作业 下课,归还器材 | 1.学生随教师做放松操 2.小组讨论,代表发言评价,听教师总结 3.明确作业 师生再见 | 1.四列横队放松身心 2.认真自评互评,总结本课的收获
|
场地器材 | 田径场 云梯4个 圆锥体标准物4个
| |||
运动负荷 | 练习密度:35%—40% 平均心率:120—140次/分 | |||
人教版九年级全一册第二章 田径教学设计及反思: 这是一份人教版九年级全一册第二章 田径教学设计及反思,共3页。教案主要包含了上课常规,准备活动,宣布下课等内容,欢迎下载使用。
初中体育华东师大版八年级全一册田径类运动的基本技术教学设计: 这是一份初中体育华东师大版八年级全一册田径类运动的基本技术教学设计,共5页。
初中第二章 田径类运动田径类运动的基本技术教案: 这是一份初中第二章 田径类运动田径类运动的基本技术教案,共5页。教案主要包含了准备活动,游戏,回收器材等内容,欢迎下载使用。

