小学政治 (道德与法治)人教部编版六年级下册5 应对自然灾害同步测试题
展开
这是一份小学政治 (道德与法治)人教部编版六年级下册5 应对自然灾害同步测试题,共6页。试卷主要包含了以下仅占地球表面的29%的是等内容,欢迎下载使用。
1.在地球上,我们可以观赏到千姿百态自然景观,这些景观是不同自然环境的显著标记,以下属于我国自然景观的有( )。
①黄石公园
②黄果树瀑布
③泰山
A.①②③ B.①③ C.②③
2.下列不是由自然灾害造成的危害的是( )。
A.资源破坏
B.直接经济损失
C.人员伤亡
D.海平面上升
3.我们学习了自救自护的知识以后,就能够( )。
A.完全阻止灾难的到来
B.防止或减轻自己受到的伤害
C.随便去灾难频发的地区玩耍
D.去危险的地方救人
4.下面对火星的环境描述不当的是哪个?( )
A.在火星的早期,它与地球十分相似
B.火星表面的温度能达到27°,所以火星适宜人类居住
C.天文学家威廉·赫歇尔推断火星的自转轴是倾斜的,角度几乎与地球自转轴倾斜的角度相同
D.火星上凝固成冰的水只存在于两极
5.下列哪一个不是导致全球气候变暖的原因?( )
A.燃料燃烧排放大量的温室气体
B.人类频繁使用空调
C.全球六大板块不断运动
D.臭氧层遭到破坏
6.以下仅占地球表面的29%的是( )。
A.陆地
B.海洋
C.高山
D.盆地
二.填空题(共6题,共36分)
1.我国常见的自然灾害有旱灾、( )、( )等。
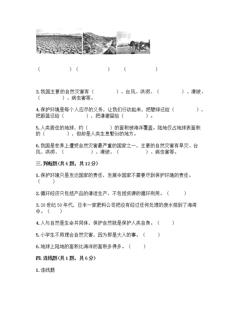
2.根据图片内容写出相应的自然灾害名称。
( )( ) ( )
( )( ) ( )
3.我国主要的自然灾害有( )、台风、洪涝、( )、滑坡、( )、病虫害等。
4.保护环境是每个人应尽的义务,让我们行动起来,把碧绿还给( ),把蔚蓝还给( ),把清澈留给( )。
5.人类居住的地球,约( )的面积被海洋覆盖。陆地仅占地球表面积的( ),但却是人类生息繁衍的地方。
6.我国是世界上遭受自然灾害最严重的国家之一,主要的自然灾害有旱灾、台风、洪涝、( )、滑坡、( )、病虫害等。
三.判断题(共6题,共12分)
1.保护环境只是发达国家的责任,发展中国家不需要尽到保护环境的责任。( )
2.循环经济只包括产品的清洁生产,不包括资源的循环利用。( )
3.20世纪50年代,日本一家肥料公司把没有经过任何处理的废水排到了海湾中。( )
4.人与自然是生命共同体,保护自然就是保护人类自身。( )
5.小学生不用理会自然灾害,因为那是大人的事。( )
6.地球上陆地的面积比海洋的面积多得多。( )
四.连线题(共1题,共6分)
1.连线题
五.简答题(共6题,共54分)
1.什么是循环经济?
2.我国主要的自然灾害有哪些?自然灾害会带来哪些影响?
3.防御自然灾害的方法有哪些?
4.自然灾害的危害是什么?
5.清明节,李晓晓和爸爸妈妈一起去扫墓。来到山脚下,他们看到-块木牌(如图所示)。你知道这块木牌发出了怎样的预警信号吗?李晓晓家应该怎样做?
6.我们要怎样做才能减轻自然灾害代给我们的伤害?
参考答案
一.选择题
1.C
2.D
3.B
4.D
5.C
6.A
二.填空题
1.洪灾;台风
2.泥石流;洪涝;地震;旱灾;滑坡;台风
3.旱灾;地震;泥石流
4.森林;海洋;天空
5.71%;29%
6.地震;泥石流
三.判断题
1.×
2.×
3.√
4.√
5.×
6.×
四.连线题
1.
五.简答题
1.循环经济包括产品的清洁生产、资源的循环利用和废物的高效回收。
2.(1)主要的自然灾害有:旱灾、台凤、洪涝、地震、滑坡、泥石流、病虫害等。
(2)自然灾害带来的影响:自然灾害不仅会造成资源破坏、直接经济损失和人员伤亡,还会带来各种间接损失,甚至可能会影响社会的稳定和可持续发展。
3.①提高防灾避险意识、自救自护的知识和能力。
②我国建立了自然灾害监测、预警系统以及防灾减灾工程。
③法律也是约束人们的行为,减少自然灾害危害的重要手段。
4.自然灾害不仅会造成资源破坏、直接经济和人员伤亡,还会带来各种间接损失,甚至可能会影响社会的稳定和可持续发展。
5.这块木发出了森林火险的预警,李晓晓家应该放弃传统的烧纸祭奠,以免发生火灾。
6.提高防灾避险的意识,掌握自救自护知识,提高自救自护能力。
相关试卷
这是一份人教部编版六年级下册5 应对自然灾害练习题,共5页。试卷主要包含了世界环境日是每年的,下列不属于清洁能源的是,下面属于非可再生能源是等内容,欢迎下载使用。
这是一份政治 (道德与法治)六年级下册5 应对自然灾害同步测试题,共5页。试卷主要包含了以下哪个不是清洁能源,气象灾害特别较重的预警信号是,下列不属于清洁能源的是,下面不属于地震前兆的自然现象是,下列不属于自然灾害的是等内容,欢迎下载使用。
这是一份2021学年5 应对自然灾害课后测评,共6页。试卷主要包含了地震发生时,错误做法是,世界环境日是,以下会对水资源造成污染的是,下面不属于我国自然灾害特点的是等内容,欢迎下载使用。

