初中化学9.4 化学物质与健康第3课时教案设计
展开
这是一份初中化学9.4 化学物质与健康第3课时教案设计,共7页。教案主要包含了教学重点,教学难点,教学准备等内容,欢迎下载使用。
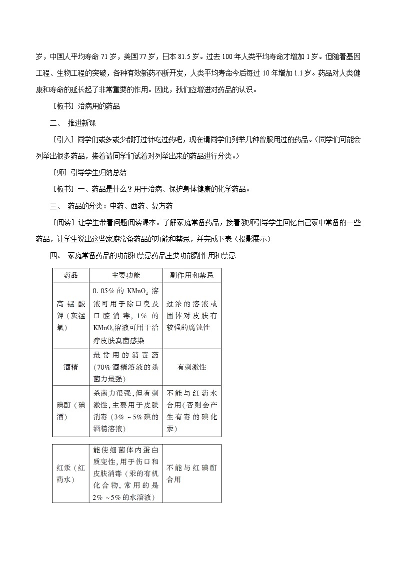
9.4 化学物质与健康第3课时 治病用的药品 防范有害化学物质 保护身体健康 教学目标1.知识与技能(1)知道什么是药品,哪些是家庭常用药品。(2)会对药品进行简单的分类。(3)认识家庭常备药品的功能和禁忌。2.过程与方法通过分析生活中常见现象,将化学知识与生活实际相联系,认识到甲醛、亚硝酸盐等有害物质对人体健康造成的危害。3.情感、态度与价值观深化化学与人的辩证关系;生活中处处有化学,强化化学在人类发展中的作用。 教学重难点【教学重点】认识家庭常备药品。【教学难点】家庭常备药品的功能和禁忌。 教学过程【教学准备】教学设备(投影仪,计算机)、多媒体课件,一些常用药品。教学过程一、 导入新课在奴隶社会,人类平均寿命只有25岁;在封建社会,人平均寿命才35岁;现今全世界平均寿命为60岁,中国人平均寿命71岁,美国77岁,日本81.5岁。过去100年人类平均寿命才增加1岁。但随着基因工程、生物工程的突破,各种有效新药不断开发,人类平均寿命今后每过10年增加1.1岁。药品对人类健康和寿命的延长起了非常重要的作用。因此,我们应增进对药品的认识。[板书]治病用的药品二、 推进新课[引入]同学们或多或少都打过针吃过药吧,现在请同学们列举几种曾服用过的药品。(同学们可能会列举出很多药品,接着请同学们试着对列举出来的药品进行分类。)[师]引导学生归纳总结[板书]一、药品是什么?用于治病、保护身体健康的化学药品。三、 药品的分类:中药、西药、复方药[阅读]让学生带着问题阅读课本。了解家庭常备药品,接着教师引导学生回忆自己家中常备的一些药品,让学生说出这些家庭常备药品的功能和禁忌,并完成下表(投影展示)四、 家庭常备药品的功能和禁忌药品主要功能副作用和禁忌活动2:了解防范有害化学物质、保护身体健康[过渡]在某些工种的劳动中,在一日三餐的食品中,在天天生活的居室中,人们都可能接触某些有害和有毒的化学品,当人体摄入这些有毒有害的化学品的量超过一定限度时,往往会引起中毒现象导致疾病和死亡。因此,人们要充分警惕,采取措施加以防范。[板书]四、防范有害化学物质、保护身体健康1.日常生活中要防范有害、有毒物质[投影]图片展示,学生观察[学生活动]阅读教材P283,并思考:1.劳动中常见的有害化学品有哪些?2.某些企业生产中,难免要使用或产生有毒有害的化学品,那么对于工作的职工来说,应采取什么措施来防止职业中毒呢?[交流]保持良好的通风设施,职工定期换岗,定期进行健康检查等。[过渡]除了在工作中会接触到有毒或有害的化学品,其实在日常三餐的饮食中同样也会遇到[板书](2)注意饮食卫生,提防食物中毒1.食物中毒的来源[讨论]食物中毒的来源有哪些呢?[交流]农药残留、兽药残留、食品中添加国家明令禁止的化工原料等。[提问]那么我们该采取哪些措施呢?[指导学生阅读课本][板书]2.防止食物中毒的措施[小结]①养成良好的卫生习惯,饭前要洗手;②不要贪图便宜而购买无照商贩的食品;③不要吃污染、变质、霉烂的食物。有些食物一定要煮熟才能吃,比如扁豆、鲜黄花菜等。不是纯净的生水不要直接喝;④合理安排饮食,荤素搭配,不要暴饮暴食,不要酗酒。[板书]2.正确使用农药,严防人畜中毒[讲解]解决农药残留问题最根本的方法在于科学合理使用农药以减少农药源头污染。[板书]3.吸烟危害健康,拒绝烟草[投影][讲解]1.一氧化碳中毒机理:削弱了肌体血红蛋白与氧气的结合能力而使肌体缺氧死亡。2.尼古丁和焦油中毒机理:尼古丁是一种剧毒的兴奋剂,使吸烟者对香烟产生一种依赖性;焦油可粘附于咽部和支气管内壁,诱发细胞病变。尼古丁和焦油共同作用的结果则会降低肌体的免疫能力和抵抗能力,诱发多种疾病和癌变。3.香烟的烟雾中含有4000多种化学物质,大多数是一氧化碳、尼古丁、焦油、重金属盐等有害物质。不但对自身危害极大,而且还会污染家庭环境和公共环境,使周围的人由于被动吸烟而危害身体。“珍爱生命,保护环境。”让我们一起来帮助人们灭掉手中的烟,拒绝烟草,科学地利用资源,保护我们共同的家园——地球。[板书]4.珍爱生命,远离毒品[讲解]1.常见毒品有鸦片、吗啡、海洛因、冰毒、可卡因、巴比妥类、大麻类等。2.毒品的作用:能作用于人的中枢神经系统,具有镇静、止疼和兴奋作用,长期性吸毒可使人类产生抗药性和对毒品的依赖性,即“毒瘾”。对人体都有极大的危害性。3.远离毒品的意义:毒品不但危害个人的身体健康,而且破坏家庭和睦,扰乱社会安定,为此我国司法机关严厉打击贩毒,吸毒集团,维护社会安定。三、典例剖析例 (山东东营中考)化学与健康——从化学的视角看食品添加剂.从化学的视角看食品添加剂,主要是从其元素组成与结构、物理化学性能及在人体内的变化等方面来研究.结合表中信息回答下列问题。(1)国家严格禁止甲醛作为食品添加剂的原因是 (2)还原性铁粉用于食品添加剂,除能够防止食品因氧化而变质外,还是一种营养强化剂,这是因为 。(3)碳酸氢钠是面食类食品经常使用的添加剂,如蒸馒头时人们常常加适量的碳酸氢钠,其作用是 ,写出发生反应的化学方程式 。 (4)亚硝酸钠(NaNO2)外观酷似食盐,有咸味,常被误作食盐食用而导致中毒事件发生。有一包外观酷似食盐的固体,结合表中信息,如何鉴别它是亚硝酸钠还是氯化钠? (包括选取的试剂、方法、实验现象和结论,只写出一种方法即可)。(5)从改善食品的色香味、延长食品的保质期等方面,食品添加剂确实提高了现代食品的品质,但副作用也是显而易见的.我们需要食品添加剂吗?你的观点是。【解析】(1)甲醛是有毒物质,对人体有害,甲醛不可作为食品添加剂。(2)铁能与盐酸反应生成亚铁盐,能补充人体所需的铁元素。(3)碳酸氢钠能使食品膨松的主要原因是碳酸氢钠受热分解产生CO2气体。(4)方法一、取少量溶于水,滴加酚酞试液,若变红则为亚硝酸钠,否则为氯化钠;或方法二、取少量溶于水,分别加入硝酸银溶液,若有白色沉淀则为氯化钠,若有浅黄色沉淀则为亚硝酸钠;或方法三、取少量溶于水,用pH试纸测定,若pH>7为亚硝酸钠,若pH=7,则为氯化钠。(5)食品添加剂虽然会量大了会对人体产生危害,但是少量时,可以改变食品的味道和颜色等,可依法添加使用。【答案】(1)甲醛是有毒物质,对人体有害或有毒,能使人体中蛋白质失去生理活性 (2)铁会和体内胃液中的盐酸反应,为人体补充必要的微量元素铁,有益于身体健康或铁是人体必需的营养元素或补铁 (3)中和面团发酵过程中的酸,并产生二氧化碳气体使馒头疏松多孔; (4)方法一、取少量溶于水,滴加酚酞试液,若变红则为亚硝酸钠,否则为氯化钠;或方法二、取少量溶于水,分别加入硝酸银溶液,若有白色沉淀则为氯化钠,若有浅黄色沉淀则为亚硝酸钠;或方法三、取少量溶于水,用pH试纸测定,若pH>7为亚硝酸钠,若pH=7,则为氯化钠 (5)可依法添加使用四、课堂检测五、课堂小结[提问]学完这节课你的收获是什么?[小结]随着工业的不断发展,人们使用着许多化工产品,同时,各种有害或有毒的化学物质便通过各种渠道对人类的健康进行着危害。因此,我们必须认识并警惕有害或有毒的化学物质,采取措施,加以防范。人体受到有害物质侵害的主要渠道有三种:呼吸、进食、体外接触。掌握化学知识能帮助人们抵御有害物质的侵害。板书设计9.4 化学物质与健康第3课时 治病用的药品 防范有害化学物质、保护身体健康一、 药品是什么用于治病、保护身体健康的化学药品。二、药品的分类:中药、西药、复方药三、家庭常备药品的功能和禁忌四、防范有害化学物质、保护身体健康1.日常生活中要防范有害、有毒物质(1)重视劳动保护,防止职业中毒(2)注意饮食卫生,提防食物中毒2.正确使用农药,严防人畜中毒3.吸烟危害健康,拒绝烟草4.珍爱生命,远离毒品教学反思本节与人类健康关系十分密切,同时也是化学与其他学科有交叉知识的部分。使学生认识到有损人体健康的某些化学品,直接导致人体受毒害的常见途径和预防中毒的方法,毒品对人的危害和禁毒的意义。通过实验探究吸烟的危害,进一步增强对吸烟有害健康的认识。紧密联系生活中的客观实际和形成多样性的活动,使学生认识掌握化学知识能帮助人们抵御有害物质的侵害,激发学生学习化学的兴趣,加强学生自我保护的意识。
相关教案
这是一份初中化学科粤版九年级下册9.4 化学物质与健康第2课时教学设计及反思,共7页。教案主要包含了教学重点,教学难点,教学准备等内容,欢迎下载使用。
这是一份科粤版九年级下册9.4 化学物质与健康第1课时教学设计,共8页。教案主要包含了教学重点,教学难点,教学准备等内容,欢迎下载使用。
这是一份科粤版九年级下册9.4 化学物质与健康优秀教学设计,共5页。教案主要包含了知识与技能,过程与方法,情感等内容,欢迎下载使用。

