


2022年河南省信阳市商城县中考一模生物试题(word版含答案)
展开这是一份2022年河南省信阳市商城县中考一模生物试题(word版含答案),共11页。试卷主要包含了 下列属于生物的是, 酸甜的菠萝汁主要存在于细胞的, “谷雨,谷得雨而生也, 下列植物与其特征对应正确的是等内容,欢迎下载使用。
2022年河南省中招第一次模拟考试试卷
生 物
选择题
1. 下列属于生物的是( )
A. 人体蜡像 B. 恐龙化石 C. 冰墩墩 D. 冠状病毒
2. 花生营养丰富,有一定的药用价值和保健功能。从植物体的结构层次看,花生果实属于( )
A. 器官 B. 组织 C. 个体 D. 系统
3. 显微镜是人类探索微观世界不可缺少工具。下列关于显微镜的使用正确的是
A. 当环境光线较暗时,用反光镜的凸面镜
B. 对光完成时,应观察到明亮圆形的视野
C. 在下降镜筒过程中,眼睛应该看着目镜
D. 清洁收镜时,使用纱布擦拭物镜、目镜
4. 酸甜的菠萝汁主要存在于细胞的( )
A. 细胞核 B. 液泡 C. 叶绿体 D. 细胞膜
5. 包粽子用的糯米含量最多的有机物是( )
A. 脂肪 B. 蛋白质 C. 糖类 D. 维生素
6. “谷雨,谷得雨而生也。”谷雨前后适于播种和移栽植物,这说明( )
A. 环境影响生物 B. 生物影响环境
C. 生物适应环境 D. 环境适应生物
7. 海南多所学校开展特色韵律操活动,学生做操时完成各种动作动力来自( )
A. 骨 B. 肌肉 C. 关节 D. 神经系统
8. 下列植物与其特征对应正确的是( )
选项 | 名称 | 特征 |
A | 苏铁 | 种子外有果皮包被 |
B | 玉米 | 种子外无果皮包被 |
C | 墙藓 | 有根、茎、叶的分化 |
D | 桫椤 | 有输导组织,孢子繁殖 |
A. A B. B C. C D. D
9. 如图是豌豆花和果实的示意图,下列有关说法,错误的是( )
A. 豌豆花的主要结构是雄蕊和雌蕊
B. 豌豆花的传粉需要风作为媒介
C. 豌豆花中⑤将来发育成果实
D. 豌豆花中的⑤中含有多个胚珠
10. 下列关于青春期健康的叙述,错误的是( )
A. 身高会突增,营养要跟上 B. 精满则自滥,遗精别担心
C. 月经不是病,卫生要注意 D. 体重怕飙升,早餐全取消
11. 每年的3.12是中国植树节,国家倡导每个公民每年参加义务植树,给地球披绿衣,而如何提高植树的成活率,也是一门学问。下列移栽植物的做法,不属于运用蒸腾作用原理的是( )
A. 尽量在阴天或傍晚的时候移栽 B. 移栽时往往需要去掉一部分枝叶
C. 移栽后给植物适当遮阴 D. 给移栽的植物“打针输液”
12. 实施一对夫妇可以生育三个子女的政策,是我国积极应对人口老龄化问题的重大举措。某夫妇第一、二胎均为男孩,第三胎生女孩的概率是( )
A. 12.5% B. 25% C. 50% D. 100%
13. 当阻塞物阻塞咽喉时,救护者可按照如图所示方法施救,被救者体内发生的变化是( )
A. 膈顶部上升,肺内气压变小 B. 膈顶部下降,肺内气压变大
C. 胸腔容积缩小,肺内气压变大 D. 胸腔容积扩大,肺内气压变小
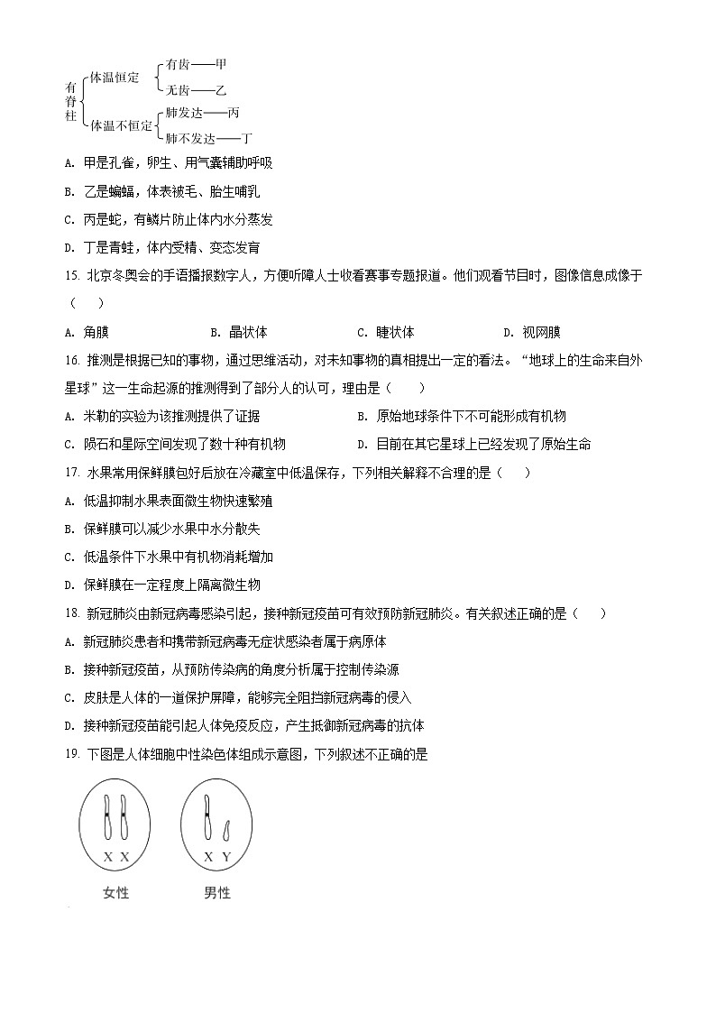
14. 小明对青蛙、蛇、蝙蝠和孔雀四种动物进行了如下归类,其分析正确的是( )
A. 甲是孔雀,卵生、用气囊辅助呼吸
B. 乙是蝙蝠,体表被毛、胎生哺乳
C. 丙是蛇,有鳞片防止体内水分蒸发
D. 丁是青蛙,体内受精、变态发育
15. 北京冬奥会的手语播报数字人,方便听障人士收看赛事专题报道。他们观看节目时,图像信息成像于( )
A. 角膜 B. 晶状体 C. 睫状体 D. 视网膜
16. 推测是根据已知的事物,通过思维活动,对未知事物的真相提出一定的看法。“地球上的生命来自外星球”这一生命起源的推测得到了部分人的认可,理由是( )
A. 米勒的实验为该推测提供了证据 B. 原始地球条件下不可能形成有机物
C. 陨石和星际空间发现了数十种有机物 D. 目前在其它星球上已经发现了原始生命
17. 水果常用保鲜膜包好后放在冷藏室中低温保存,下列相关解释不合理的是( )
A. 低温抑制水果表面微生物快速繁殖
B. 保鲜膜可以减少水果中水分散失
C. 低温条件下水果中有机物消耗增加
D. 保鲜膜在一定程度上隔离微生物
18. 新冠肺炎由新冠病毒感染引起,接种新冠疫苗可有效预防新冠肺炎。有关叙述正确的是( )
A. 新冠肺炎患者和携带新冠病毒无症状感染者属于病原体
B. 接种新冠疫苗,从预防传染病的角度分析属于控制传染源
C. 皮肤是人体的一道保护屏障,能够完全阻挡新冠病毒的侵入
D. 接种新冠疫苗能引起人体免疫反应,产生抵御新冠病毒的抗体
19. 下图是人体细胞中性染色体组成示意图,下列叙述不正确的是
A. 男性产生含X或Y染色体的精子
B. 女性产生含X染色体的卵细胞
C. 新生儿的性别仅由母亲决定
D. 新生儿的性别比例接近1:1
20. “生态文明建设功在当代、利在千秋。”我们要自觉保卫蓝天、碧水和净土。下列做法错误的是( )
A. 为减少害虫危害,加大农药施用量 B. 为减少环境污染,实行垃圾分类
C. 为减少纸张浪费,倡导无纸化办公 D. 为减少尾气排放,推广电动汽车
非选择题
21. 下图是人体血液循环示意图(箭头表示血流方向),请结合图示回答下列问题。
(1)心脏四个腔中,腔壁最厚的是②__________。
(2)血液流经:__________(填“a”、“b”或“d”)处毛细血管时,肺泡中的__________进入血液,血液变成鲜红的__________血。
(3)如果c处大量出血,急救时可在__________(填“近心端”或“远心端”)压迫止血。
22. 花卉专家利用牡丹野生种培育出了纯黄、橙红等不同花色的新品种。回答下列问题。
(1)培育的牡丹新品种与亲本牡丹野生种在花色上有明显不同,这种稳定的差异属于__________变异,这是培育新品种的基础。培育牡丹新品种的方法有__________(写2种)。
(2)花卉专家研究发现,纯种红花牡丹和纯种白花牡丹(基因用G、g表示)与纯种红花豌豆和纯种白花豌豆(基因用A、a表示)的杂交实验现象有所不同,结果如下图所示。①牡丹的红花与白花在遗传学上称为__________。
②牡丹杂交实验中,子一代性状不表现为红花,也不表现为白花,而是表现为粉红花。如果子二代获得的牡丹共366株,理论上粉红花植株的数量为__________株。
③豌豆的体细胞中有7对染色体,其产生的卵细胞中的染色体数目是__________条。豌豆杂交实验中,子二代红花植株体细胞中,染色体与控制花色的基因,可以用下图来表示的是__________(填字母)。
23. “一起向未来”,全世界只有中国北京举办了夏奥会和冬奥会。2022年北京冬奥会向世界展示了中国文明形象,展现我们的体育精神,也使越来越多的人加入到全民健身运动的浪潮中。合理膳食,有氧运动,是人们追求的一种积极的生活方式。如图是人体的部分生理活动示意图,标号①②③表示人体的一些器官,a~g分别表示部分生理过程。请据图回答相关问题。
(1)合理膳食,利于健康。小肠是消化食物和吸收营养物质的主要场所,在小肠内参与消化淀粉的消化液有__________。食物中的淀粉被消化成__________后,进入小肠内的毛细血管。
(2)冰雪运动时呼吸加深加快,调节呼吸的中枢位于__________。
(3)健身运动所需要的能量来自体内有机物在细胞结构__________中的氧化分解。
(4)在a~g的生理过程中,过程__________(填标号)属于内分泌腺的分泌过程。
(5)经过②③排出体外的代谢废物有__________以及水、无机盐等。
(6)小肠绒毛壁、肺泡壁、毛细血管壁、肾小囊壁都只有一层上皮细胞构成,有利于物质的透过,这体现了__________的生物学观点。
24. 近年来,随着我国生态环境的不断改善,在2021年10月29日,位于河南省驻马店市汝南县境内的亚洲面积最大平原人工水库宿鸭湖又迎来候鸟迁徙期,湖区东岸边的一些湿地处呈现百鸟齐飞的迷人景象。一大批诸如绿头鸭、鸿雁、白鹭等候鸟翩然而至,栖身在湖边的芦苇荡内,一边寻觅鱼虾,一边相互追逐嬉戏,候鸟或展翅翱翔,在空中盘旋,整个水域成了候鸟的天堂,场面十分壮观,构成了二幅和谐的画卷。在2021年12月5日,媒体记者首次在宿鸭湖湿地清晰拍摄到2021年新版的中国重点野生保护动物名录中的国家二级保护动物白琵鹭鸟群,姿态优美,琴瑟和谐,与天鹅、灰雁等其它鸟类共同奏响“琵琶”曲。目前,宿鸭湖已经成为候鸟迁徙主要通道的关键隘口之一,每年秋冬两季都有数以万计的候鸟从北方迁徙经过这里,如今随着大家爱鸟护鸟的意识逐渐增强,宿鸭湖已成候鸟迁徙“黄金通道”。
(1)从动物行为的功能上来说,在宿鸭湖中候鸟迁徙属于__________行为。
(2)宿鸭湖湿地中所有生物生命活动的能量来源是__________。
(3)芦苇、菖蒲等绿色植物是宿鸭湖湿地生态系统中的__________;白琵鹭、天鹅、绿头鸭在湖中捕食,是宿鸭湖湿地生态系统中的__________。
(4)有学生将2021年湿地生物种类与2018年数据进行比对发现,如今生物种类明显增加,食物网也更复杂。一般而言,生态系统的成分越复杂,其__________就越强。
(5)有学生将湿地中的蚯蚓、虾分为一类,候鸟、鱼分为另一类。他的分类依据可能是__________。其中候鸟属于__________(填“恒温”成“变温”)动物。
25. “使用公筷,筷筷有爱!”使用公筷真的有助于减少细菌的传播吗?研究人员就此开展了相关实验:
步骤一 研究人员在某餐厅点了六道菜,餐前对每道菜进行无菌采样。
步骤二 每道菜平均分成两份,测试人员进餐时一份使用公筷,另一份不使用公筷。餐后每份菜至少留下25克作为样本再次无菌采样。
步骤三 采集的样本都通过冷链运输(运输全程保持低温)到有关实验室,经过48小时的培养,统计每克样品中细菌的数量,结果如下表:
菜名 | 餐前(个/克) | 餐后(个/克) | |
公筷组 | 非公筷组 | ||
凉拌黄瓜(凉菜) | 14000 | 16000 | 45000 |
水果沙拉(凉菜) | 2000 | 2800 | 4300 |
清炒芦笋(热菜) | 30 | 30 | 530 |
烩三鲜(热菜) | 140 | 90 | 3200 |
酱油蒸河虾(热菜) | 15 | 1400 | 35000 |
甜豆炒火腿(热菜) | 20 | 2100 | 110000 |
(1)把每道菜平均分成两份,目的是________________。
(2)餐后每道菜中,细菌数量较多的都是________组。由此得出的结论是____________。
(3)提倡使用公筷,从预防传染病的角度分析,此措施属于________________。
(4)请结合检测数据,另提出一个合理且与生物学有关的问题:__________________(合理即可)
2022年河南省中招第一次模拟考试试卷
生 物
选择题
【1题答案】
【答案】D
【2题答案】
【答案】A
【3题答案】
【答案】B
【4题答案】
【答案】B
【5题答案】
【答案】C
【6题答案】
【答案】A
【7题答案】
【答案】B
【8题答案】
【答案】D
【9题答案】
【答案】B
【10题答案】
【答案】D
【11题答案】
【答案】D
【12题答案】
【答案】C
【13题答案】
【答案】C
【14题答案】
【答案】C
【15题答案】
【答案】D
【16题答案】
【答案】C
【17题答案】
【答案】C
【18题答案】
【答案】D
【19题答案】
【答案】C
【20题答案】
【答案】A
非选择题
【21~23题答案】
【答案】(1)左心室 (2) ①. b ②. 氧气 ③. 动脉
(3)远心端
【24~25题答案】
【答案】(1) ①. 可遗传 ②. 杂交育种、诱变育种(答出2种即可)
(2) ①. 相对性状 ②. 183 ③. 7条 ④. AC
【26~31题答案】
【答案】(1) ①. 胰液、肠液
②. 葡萄糖
(2)脑干
(3)线粒体 (4)d (5)尿素 (6)结构与功能相适应
【32~36题答案】
【答案】(1)迁徙 (2)太阳能
(3) ①. 生产者 ②. 消费者
(4)自动调节能力##自我调节能力
(5) ①. 体内有无脊柱 ②. 恒温
【37题答案】
【答案】 ①. 设置对照实验 ②. 非公筷 ③. 使用公筷有助于减少细菌的传播 ④. 切断传播途径 ⑤. 餐前凉菜中细菌数量明显多于热菜与温度有关吗?(或餐后热菜中细菌数量增加的比例明显高于凉菜与温度有关吗?
相关试卷
这是一份2022年河南省信阳市中考二模生物试题(含答案),共12页。
这是一份2022年河南省信阳市中考二模生物试题(word版含答案),共12页。试卷主要包含了单选题,综合题,资料分析题,实验探究题等内容,欢迎下载使用。
这是一份2022年河南省信阳市中考二模生物试题(word版含答案),共8页。试卷主要包含了俗话说等内容,欢迎下载使用。