


还剩12页未读,
继续阅读
所属成套资源:2022重庆市八中高一下学期第一次月考试题及答案(九科)
成套系列资料,整套一键下载
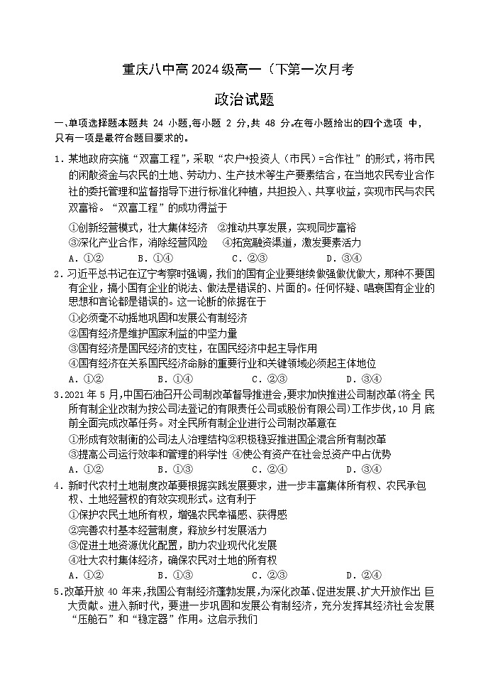
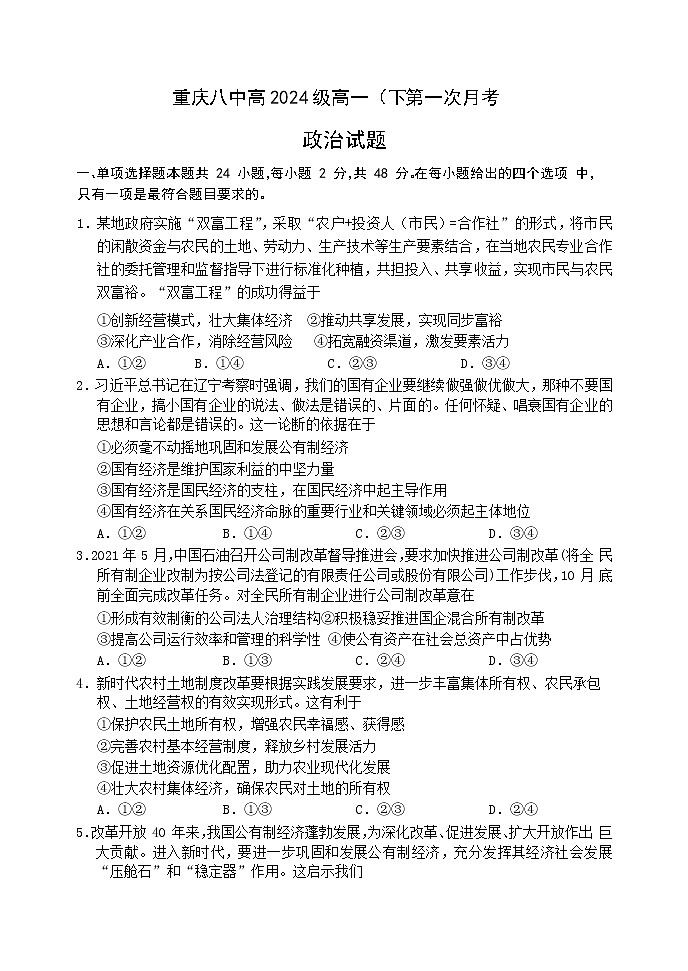
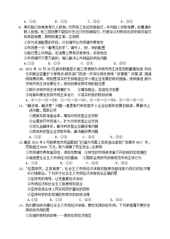
2022重庆市八中高一下学期第一次月考试题政治含解析
展开
这是一份2022重庆市八中高一下学期第一次月考试题政治含解析,共15页。试卷主要包含了单项选择题,非选择题等内容,欢迎下载使用。
相关试卷
2022-2023学年重庆市第八中学高一下学期入学考试政治试题含解析:
这是一份2022-2023学年重庆市第八中学高一下学期入学考试政治试题含解析,共22页。试卷主要包含了作答时,务必将答案写在答题卡上, 伟大的时代产生伟大的理论等内容,欢迎下载使用。
重庆市巴蜀中学2022-2023学年高二政治下学期第一次月考试题(Word版附解析):
这是一份重庆市巴蜀中学2022-2023学年高二政治下学期第一次月考试题(Word版附解析),共12页。试卷主要包含了单项选择题,非选择题等内容,欢迎下载使用。
2023重庆市巴蜀中学高二下学期第一次月考试题政治含解析:
这是一份2023重庆市巴蜀中学高二下学期第一次月考试题政治含解析,文件包含重庆市巴蜀中学2022-2023学年高二下学期第一次月考政治试题docx、重庆市巴蜀中学2022-2023学年高二下学期第一次月考政治答案和解析pdf等2份试卷配套教学资源,其中试卷共13页, 欢迎下载使用。