2020-2021学年二 图形的运动平移和旋转教学设计
展开
这是一份2020-2021学年二 图形的运动平移和旋转教学设计,共3页。教案主要包含了教学目标,教学重点,教学难点,教学用具,教法学法,教学过程,作业布置,板书设计等内容,欢迎下载使用。
1.结合生活经验和分类活动,初步感受平移和旋转现象,直观体会它们的特点。
2.结合在方格纸上平移物品的操作活动,体会平移运动的过程。
【教学重点】
感受平移和旋转现象,直观体会它们的特点。
【教学难点】
结合在方格纸上平移物品的操作活动,体会平移运动的过程。
【教学用具】
多媒体课件,实物投影
【教法学法】
观察法
【教学过程】
一、情景导入
1.平移和旋转的特点是什么?
平移都是沿直线运动的。
旋转都是围绕一个中心旋转的。
二、整理复习
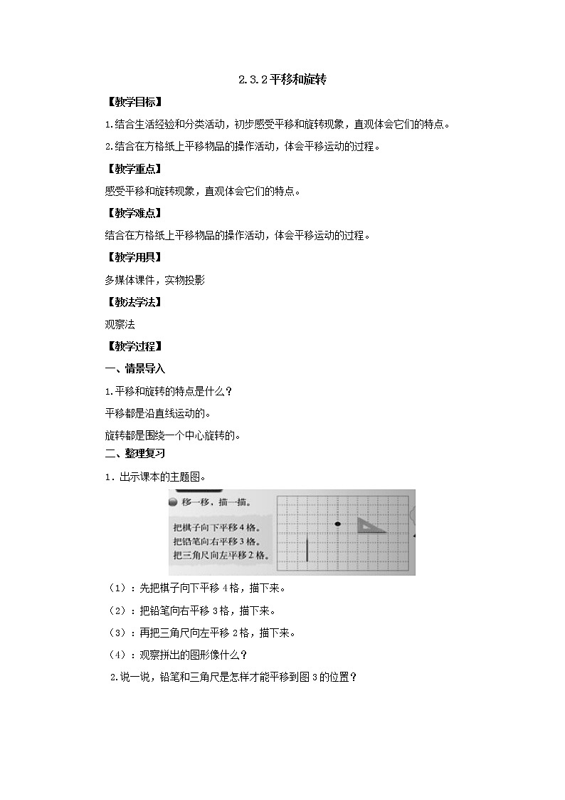
1.出示课本的主题图。
(1):先把棋子向下平移4格,描下来。
(2):把铅笔向右平移3格,描下来。
(3):再把三角尺向左平移2格,描下来。
(4):观察拼出的图形像什么?
2.说一说,铅笔和三角尺是怎样才能平移到图3的位置?
平移铅笔:先向右平移5格,再向下平移2格;
也可以先向下平移2格再想右平移5格。
平移三角尺:先向右平移3格,再向上平移2格;
也可以先向上平移2格,再想右平移3格。
追问:你是如何找出平移几格后图形的位置的?
生:可以看三角形的三个顶点。看看这几个具体的点平移了几格。
三、巩固练习
1、完成课本练一练第3题。
2.完成课本练一练第3题。
四、课堂小结
回顾本节课的学习,说一说你有哪些收获?
【作业布置】
1.课堂作业: 教材 “练一练”的4题。
2.课后作业:练习册
【板书设计】
平移和旋转
平移都是沿直线运动的。
平移的格数就找具体点。
【教学反思】
相关教案
这是一份北师大版三年级数学下册《平移和旋转》教案,共3页。教案主要包含了导入学习,探究新知,操作,全课总结等内容,欢迎下载使用。
这是一份北师大版三年级下册平移和旋转教学设计,共8页。
这是一份小学数学北师大版三年级下册平移和旋转教案,共7页。教案主要包含了设计意图等内容,欢迎下载使用。

