终身会员
搜索
    上传资料 赚现金

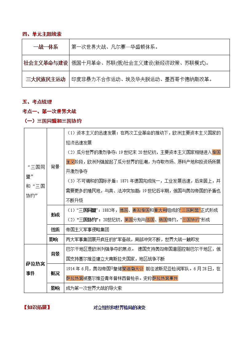
    备战2022年中考历史考点一遍过 考点24 第一次世界大战和战后初期的世界

    立即下载
    加入资料篮
    备战2022年中考历史考点一遍过   考点24 第一次世界大战和战后初期的世界第1页
    备战2022年中考历史考点一遍过   考点24 第一次世界大战和战后初期的世界第2页
    备战2022年中考历史考点一遍过   考点24 第一次世界大战和战后初期的世界第3页
    还剩28页未读, 继续阅读
    下载需要10学贝 1学贝=0.1元
    使用下载券免费下载
    加入资料篮
    立即下载

    备战2022年中考历史考点一遍过 考点24 第一次世界大战和战后初期的世界

    展开
    欢迎来到教习网
    • 900万优选资源,让备课更轻松
    • 600万优选试题,支持自由组卷
    • 高质量可编辑,日均更新2000+
    • 百万教师选择,专业更值得信赖
    微信扫码注册
    qrcode
    二维码已过期
    刷新

    微信扫码,快速注册

    手机号注册
    手机号码

    手机号格式错误

    手机验证码 获取验证码

    手机验证码已经成功发送,5分钟内有效

    设置密码

    6-20个字符,数字、字母或符号

    注册即视为同意教习网「注册协议」「隐私条款」
    QQ注册
    手机号注册
    微信注册

    注册成功

    返回
    顶部
    Baidu
    map