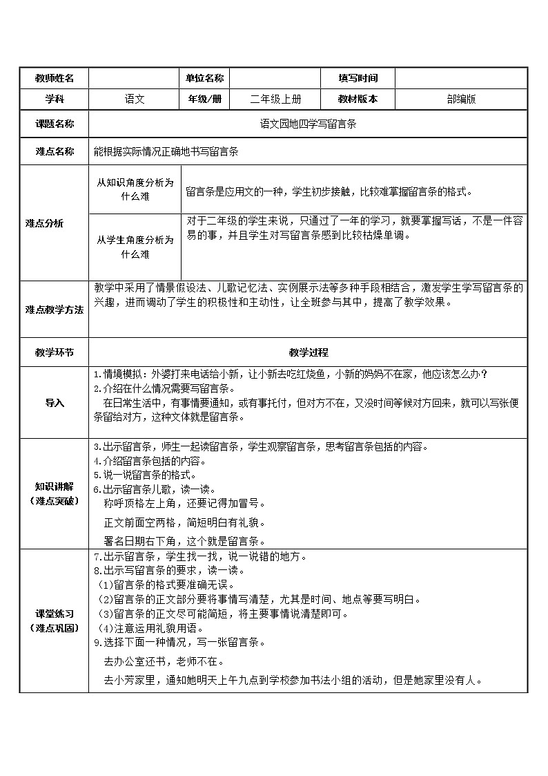
人教部编版二年级上册语文园地四教学设计及反思
展开
这是一份人教部编版二年级上册语文园地四教学设计及反思,共2页。
单位名称
填写时间
学科
语文
年级/册
二年级上册
教材版本
部编版
课题名称
语文园地四学写留言条
难点名称
能根据实际情况正确地书写留言条
难点分析
从知识角度分析为什么难
留言条是应用文的一种,学生初步接触,比较难掌握留言条的格式。
从学生角度分析为什么难
对于二年级的学生来说,只通过了一年的学习,就要掌握写话,不是一件容易的事,并且学生对写留言条感到比较枯燥单调。
难点教学方法
教学中采用了情景假设法、儿歌记忆法、实例展示法等多种手段相结合,激发学生学写留言条的兴趣,进而调动了学生的积极性和主动性,让全班参与其中,提高了教学效果。
教学环节
教学过程
导入
1.情境模拟:外婆打来电话给小新,让小新去吃红烧鱼,小新的妈妈不在家,他应该怎么办?
2.介绍在什么情况需要写留言条。
在日常生活中,有事情要通知,或有事托付,但对方不在,又没时间等候对方回来,就可以写张便条留给对方,这种文体就是留言条。
知识讲解
(难点突破)
3.出示留言条,师生一起读留言条,学生观察留言条,思考留言条包括的内容。
4.介绍留言条包括的内容。
5.说一说留言条的格式。
6.出示留言条儿歌,读一读。
称呼顶格左上角,还要记得加冒号。
正文前面空两格,简短明白有礼貌。
署名日期右下角,这个就是留言条。
课堂练习
(难点巩固)
7.出示留言条,学生找一找,说一说错的地方。
8.出示写留言条的要求,读一读。
(1)留言条的格式要准确无误。
(2)留言条的正文部分要将事情写清楚,尤其是时间、地点等要写明白。
(3)留言条的正文尽可能简短,将主要事情说清楚即可。
(4)注意运用礼貌用语。
9.选择下面一种情况,写一张留言条。
去办公室还书,老师不在。
去小芳家里,通知她明天上午九点到学校参加书法小组的活动,但是她家里没有人。
点评学生写好的留言条。
小结
复习儿歌,巩固所学,掌握写法。
儿 歌
称呼顶格左上角,还要记得加冒号。
正文前面空两格,简短明白有礼貌。
署名日期右下角,这个就是留言条。
相关教案
这是一份小学语文人教部编版二年级上册课文3语文园地四教案及反思,共3页。
这是一份小学语文人教部编版二年级上册课文3语文园地四教学设计,共2页。教案主要包含了总结加深记忆等内容,欢迎下载使用。
这是一份语文语文园地四教学设计,共6页。教案主要包含了导入课题,总结并布置作业等内容,欢迎下载使用。

