数学必修 第二册10.1 随机事件与概率巩固练习
展开
这是一份数学必修 第二册10.1 随机事件与概率巩固练习,文件包含101随机事件与概率精练解析版docx、101随机事件与概率精练原卷版docx等2份试卷配套教学资源,其中试卷共38页, 欢迎下载使用。
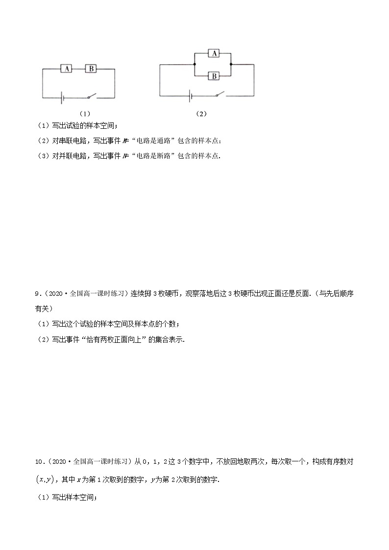
10.1 随机事件与概率(精练)【题组一 有限样本空间与随机事件】1.(2020·全国高一课时练习)下列事件是必然事件的是( )A.连续两次掷一枚硬币,两次都出现正面向上B.异性电荷相互吸引C.在标准大气压下,水在1℃时结冰D.任意掷一枚骰子朝上的点数是偶数2.(2020·全国高一课时练习)下列事件中,是必然事件的是( )A.对任意实数x,有x2≥0B.某人练习射击,击中10环C.从装有1号,2号,3号球的不透明的袋子中取一球是1号球D.某人购买彩票中奖3.(2021·全国高一课时练习)关于样本点、样本空间,下列说法错误的是( )A.样本点是构成样本空间的元素B.样本点是构成随机事件的元素C.随机事件是样本空间的子集D.随机事件中样本点的个数可能比样本空间中的多4.(2020·全国高一课时练习)一个家庭有两个小孩,把第一个孩子的性别写在前边,第二个孩子的性别写在后边,则所有的样本点有( )A.(男,女),(男,男),(女,女)B.(男,女),(女,男)C.(男,男),(男,女),(女,男),(女,女)D.(男,男),(女,女)5.(2021·全国高一课时练习)指出下列事件是必然事件、不可能事件还是随机事件:(1)某人购买福利彩票一注,中奖万元;(2)三角形的内角和为;(3)没有空气和水,人类可以生存下去;(4)同时抛掷两枚硬币一次,都出现正面向上;(5)从分别标有、、、的四张标签中任取一张,抽到1号标签;(6)科学技术达到一定水平后,不需任何能量的“永动机”将会出现. 6.(2020·全国高一课时练习)在所有考试中,小明同学的语文、数学、英语这三科的成绩都是优秀或良好,随机抽取一次考试的成绩,记录小明同学的语文,数学,英语这三科成绩的情况.(1)写出该试验的样本空间;(2)用集合表示下列事件:A=“至少有两科成绩为优秀”;B=“三科成绩不都相同” 7.(2020·全国高一课时练习)如图,一个电路中有A,B,C三个电器元件,每个元件可能正常,也可能失效,把这个电路是否为通路看成是一个随机现象,观察这个电路中各元件是否正常.(1)写出试验的样本空间;(2)用集合表示下列事件:M=“恰好两个元件正常”;N=“电路是通路”;T=“电路是断路” 8.(2020·全国高一课时练习)如图,由A,B两个元件分别组成串联电路(图(1))和并联电路(图(2)),观察两个元件正常或失效的情况.(1)写出试验的样本空间;(2)对串联电路,写出事件M=“电路是通路”包含的样本点;(3)对并联电路,写出事件N=“电路是断路”包含的样本点. 9.(2020·全国高一课时练习)连续掷3枚硬币,观察落地后这3枚硬币出现正面还是反面.(与先后顺序有关)(1)写出这个试验的样本空间及样本点的个数;(2)写出事件“恰有两枚正面向上”的集合表示. 10.(2020·全国高一课时练习)从0,1,2这3个数字中,不放回地取两次,每次取一个,构成有序数对,其中x为第1次取到的数字,y为第2次取到的数字.(1)写出样本空间;(2)写出“第1次取出的数字是2”这一事件的集合表示. 11.(2021·全国高一课时练习)从含有两件正品和一件次品的3件产品中每次任取1件,每次取出后不放回,连续取两次.(1)写出这个试验的样本空间;(2)下列随机事件由哪些样本点构成:事件A:取出的两件产品都是正品;事件B:取出的两件产品恰有1件次品. 【题组二 事件的关系和运算】1.(2020·全国高一课时练习)在试验“连续抛掷一枚硬币3次,观察落地后正面、反面出现的情况”中,设事件A表示随机事件“第一次出现正面”,事件B表示随机事件“3次出现同一面”,事件C表示随机事件“至少1次出现正面”.(1)试用样本点表示事件,,,;(2)试用样本点表示事件,,,;(3)试判断事件A与B,A与C,B与C是否为互斥事件. 2.(2020·全国高一课时练习)抛掷一颗质地均匀的骰子,有如下随机事件:=“点数为i”,其中;=“点数不大于2”,=“点数大于2”,=“点数大于4”;E=“点数为奇数”,F=“点数为偶数”.判断下列结论是否正确.(1)与互斥;(2),为对立事件;(3);(4);(5),;(6);(7);(8)E,F为对立事件;(9);(10) 3.(2020·全国高一课时练习)一个袋子中有大小和质地相同的4个球,其中有有2个红色球(标号为1和2),2个绿色球(标号为3和4),从袋中不放回地依次随机摸出2个球.设事件=“第一次摸到红球”,=“第二次摸到红球”,R=“两次都摸到红球”,G=“两次都摸到绿球”,M=“两个球颜色相同”,N=“两个球颜色不同”.(1)用集合的形式分别写出试验的样本空间以及上述各事件;(2)事件R与,R与G,M与N之间各有什么关系?(3)事件R与事件G的并事件与事件M有什么关系?事件与事件的交事件与事件R有什么关系? 4.(2020·全国高一课时练习)抛掷一枚质地均匀的骰子,记事件“出现的点数是1或2”,事件“出现的点数是2或3或4”,则事件“出现的点数是2”可以记为( )A. B. C. D.5.(2020·全国高一课时练习)打靶3次,事件“击中发”,其中.那么表示( )A.全部击中 B.至少击中1发 C.至少击中2发 D.全部未击中6.(2020·全国高一课时练习)一批产品共有100件,其中5件是次品,95件是合格品.从这批产品中任意抽取5件,现给出以下四个事件:事件A:恰有一件次品;事件B:至少有两件次品;事件C:至少有一件次品;事件D:至多有一件次品.并给出以下结论:①;②是必然事件;③;④.其中正确结论的序号是( )A.①② B.③④ C.①③ D.②③【题组三 互斥与对立】1.(2020·全国高一课时练习)袋内分别有红、白、黑球3,2,1个,从中任取2个,则互斥而不对立的两个事件是( )A.至少有一个白球;都是白球 B.至少有一个白球;至少有一个红球C.恰有一个白球;一个白球一个黑球 D.至少有一个白球;红、黑球各一个2.(2020·全国高一课时练习)一个人打靶时连续射击两次,事件“至少有一次中靶”的互斥事件是( )A.两次都不中靶 B.两次都中靶 C.只有一次中靶 D.至多有一次中靶3(2021·全国高一课时练习)一个均匀的正方体玩具的各个面上分别标有数字1,2,3,4,5,6.将这个玩具向上抛掷一次,设事件表示向上的一面出现奇数点,事件表示向上的一面出现的点数不超过3,事件表示向上的一面出现的点数不小于4,则( )A.与是互斥而非对立事件 B.与是对立事件C.与是互斥而非对立事件 D.与是对立事件4.(2020·全国高一课时练习)一袋中装有除颜色外完全相同的5个白球,3个黄球,从中有放回地摸球,用表示第一次摸得黄球,表示第二次摸得白球,则事件与( )A.是相互独立事件 B.不是相互独立事件 C.是互斥事件 D.是对立事件5.(2021·全国高一课时练习)从装有完全相同的4个红球和2个黄球的盒子中任取2个小球,则互为对立事件的是( )A.“至少一个红球”与“至少一个黄球” B.“至多一个红球”与“都是红球”C.“都是红球”与“都是黄球” D.“至少一个红球”与“至多一个黄球”6.(2020·全国高一课时练习)如果事件A,B互斥,记,分别为事件A,B的对立事件,那么( ).A. 是必然事件 B.是必然事件C.与一定互斥 D.与一定不互斥7.(2020·全国高一课时练习)把红、黄、蓝、白4张纸牌随机分给甲、乙、丙、丁4个人,每人分得一张,事件“甲分得红牌”与事件“乙分得红牌”是A.对立事件 B.互斥但不对立事件C.不可能事件 D.以上都不对8.(2021·全国高一课时练习)一个人打靶时连续射击两次,事件“至多有一次中靶”的互斥事件是A.两次都中靶 B.至少有一次中靶C.两次都不中靶 D.只有一次中靶9.(2020·全国高一课时练习)从装有3个红球和3个白球的口袋里任取3个球,那么互斥而不对立的两个事件是( )A.至少2个白球,都是红球 B.至少1个白球,至少1个红球C.至少2个白球,至多1个白球 D.恰好1个白球,恰好2个红球10.(2020·全国高一课时练习)将一枚质地均匀的骰子向上抛掷1次.设事件A表示向上的一面出现奇数点,事件B表示向上的一面出现的点数不超过3,事件C表示向上的一面出现的点数不小于4,则( )A.A与B是互斥而非对立事件 B.A与B是对立事件C.B与C是互斥而非对立事件 D.B与C是对立事件【题组四 古典概型】1.(2020·全国高一课时练习)某袋中有编号为1,2,3, 4,5,6的6个小球(小球除编号外完全相同),甲先从袋中摸出一个球,记下编号后放回,乙再从袋中摸出一个球,记下编号,则甲、乙两人所摸出球的编号不同的概率是( )A. B. C. D.2.(2020·全国高一课时练习)在长分别为1cm、2cm、3cm、4cm的四条线段中,任取三条,这三条线段能构成三角形的概率为( )A. B. C. D.3.(2021·全国高一课时练习)为了解一种植物果实的情况,随机抽取一批该植物果实样本测量重量(单位:克),按照分为5组,其频率分布直方图如图所示.(1)求图中a的值;(2)估计这种植物果实重量的平均数和方差(同一组中的数据用该组区间的中点值作代表);(3)已知这种植物果实重量不低于32.5克的即为优质果实.若所取样本容量,从该样本分布在和的果实中,随机抽取2个,求抽到的都是优质果实的概率. 4.(2020·全国高一课时练习)某大学为调研学生在,两家餐厅用餐的满意度,在,两家餐厅都用过餐的学生中随机抽取了100人,每人分别对这两家餐厅进行评分,满分均为60分.整理评分数据,将分数以10为组距分成6组:,,,,,,得到餐厅分数的频率分布直方图,和餐厅分数的频数分布表:B餐厅分数频数分布表分数区间频数[0,10)2[10,20)3[20,30)5[30,40)15[40,50)40[50,60]35 (1)在抽样的100人中,求对餐厅评分低于30的人数;(2)从对餐厅评分在范围内的人中随机选出2人,求2人中恰有1人评分在范围内的概率;(3)求学生对A餐厅评分的平均数. 5.(2020·全国高一课时练习)由于受疫情的影响,某国某市的一个小区505人参加某次核酸检测,根据年龄段使用分层抽样的方法从中随机抽取101人,记录其核酸检测结果(阴性或阳性).现将核酸检测呈阴性的人员,按年龄段分为5组:(0,20],(20,40],(40,60],(60,80],(80,100],得到如图所示频率分布直方图,其中年龄在(20,40]的有20人.(1)估计核酸检测呈阴性人员的年龄的中位数;(2)用样本估计该小区此次核酸检测呈阳性的人数;(3)若此次核酸检测呈阳性的人中,男女比例为3:2,从中任选两人,求至少选到一名男性的概率 6.(2020·全国高一课时练习)海关对同时从三个不同地区进口的某种商品进行抽样检测,从各地区进口此种商品的数量(单位:件)如下表所示,工作人员用分层抽样的方法从这些商品中共抽取6件样品进行检测.地区ABC数量/件50150100(1)求这6件样品中来自A,B,C三个地区商品的数量;(2)若在这6件样品中随机抽取2件送往甲机构进行进一步检测,求这2件商品来自相同地区的概率. 【题组五 概率的基本性质】1.(2020·吴起高级中学)气象台预报“本市明天降雨概率是70%”,下列说法正确的是( )A.本市明天将有70%的地区降雨 B.本市有天将有70%的时间降雨C.明天出行不带雨具淋雨的可能性很大 D.明天出行不带雨具肯定要淋雨2.(2021·全国高一课时练习)某种彩票中奖的概率为,这是指A.买10000张彩票一定能中奖B.买10000张彩票只能中奖1次C.若买9999张彩票未中奖,则第10000张必中奖D.买一张彩票中奖的可能性是3.(2020·全国高一课时练习)抛掷一个质地均匀的骰子的试验,事件A表示“小于5的偶数点出现”,事件B表示“不小于5的点数出现”,则一次试验中,事件A或事件B至少有一个发生的概率为( )A. B. C. D.4(2020·全国高一课时练习)柜子里有3双不同的鞋,分别用表示6只鞋,如果从中随机地取出2只,那么(1)写出试验的样本空间;(2)求下列事件的概率,并说明它们的关系;①A=“取出的鞋不成双”②B=“取出的鞋都是左脚的”;③C=“取出的鞋都是一只脚的”;④D=“取出的鞋子是一只左脚一只右脚的,但不是一双鞋”. 5.(2020·全国高一课时练习)有一批货物需要用汽车从城市甲运至城市乙,已知从城市甲到城市乙只有两条公路,且通过这两条公路所用的时间互不影响.据调查统计,通过这两条公路从城市甲到城市乙的200辆汽车所用时间的频数分布如下表:所用的时间/h10111213通过公路1的频数20402020通过公路2的频数10404010 (1)为进行某项研究,从所用时间为12h的60辆汽车中随机抽取6辆.(ⅰ)若用分层随机抽样的方法抽取,求从通公路1和公路2的汽车中各抽取几辆;(ⅱ)若从(ⅰ)的条件下抽取的6辆汽车中,再任意抽取2辆汽车,求这2辆汽车至少有1辆通过公路1的概率.(2)假设汽车只能在约定时间的前11h出发,汽车只能在约定时间的前12h出发.为了尽最大可能在各自允许的时间内将货物从城市甲运到城市乙,汽车和汽车应如何选择各自的道路? 6.(2020·全国高一课时练习)从甲地到乙地沿某条公路行驶一共200公里,遇到红灯个数的概率如下表所示:红灯个数0123456个及6个以上概率0.020.10.350.20.10.03(1)求表中字母的值;(2)求至少遇到4个红灯的概率;(3)求至多遇到5个红灯的概率. 7.(2020·全国高一课时练习)深夜,一辆出租车被牵涉进一起交通事故,该市有两家出租车公司——红色出租车公司和蓝色出租车公司,其中蓝色出租车公司和红色出租车公司分别占整个城市出租车的85%和15%.据现场目击证人说,事故现场的出租车是红色的,并对证人的辨别能力进行了测试,测得他辨认的正确率为80%,于是警察就认定红色出租车具有较大的肇事嫌疑.请问警察的认定对红色出租车公平吗?试说明理由. 8.(2020·全国高一课时练习)一天,甲拿出一个装有三张卡片的盒子(一张卡片的两面都是绿色,一张卡片的两面都是蓝色,还有一张卡片一面是绿色,另一面是蓝色),跟乙说玩一个游戏,规则是:甲将盒子里的卡片顺序打乱后,由乙随机抽出一张卡片放在桌子上,然后卡片朝下的面的颜色决定胜负,如果朝下的面的颜色与朝上的面的颜色一致,则甲赢,否则甲输.乙对游戏的公平性提出了质疑,但是甲说:“当然公平!你看,如果朝上的面的颜色为绿色,则这张卡片不可能两面都是蓝色,因此朝下的面要么是绿色,要么是蓝色,因此,你赢的概率为,我赢的概率也是,怎么不公平?”分析这个游戏是否公平. 9.(2020·全国高一课时练习)下面的三个游戏都是在袋子中装球,然后从袋子中不放同地取球,分别计算三个游戏中甲获胜的概率,你认为哪个游戏是公平的? 游戏1游戏2游戏3袋子中球的数量和颜色1个红球和1个白球2个红球和2个白球3个红球和1个白球取球规则取1个球依次取出2个球依次取出2个球获胜规则取到红球→甲胜两个球同色→甲胜两个球同色→甲胜取到白球→乙胜两个球不同色→乙胜两个球不同色→乙胜
相关试卷
这是一份高中数学人教A版 (2019)必修 第二册10.1 随机事件与概率单元测试测试题,文件包含101随机事件与概率-《2021-2022学年高一数学必修第二册同步单元测试卷》新高考·2019人教A版解析版docx、101随机事件与概率-《2021-2022学年高一数学必修第二册同步单元测试卷》新高考·2019人教A版原卷版docx等2份试卷配套教学资源,其中试卷共19页, 欢迎下载使用。
这是一份数学人教A版 (2019)7.3* 复数的三角表示习题,文件包含73复数的三角表示精练解析版docx、73复数的三角表示精练原卷版docx等2份试卷配套教学资源,其中试卷共24页, 欢迎下载使用。
这是一份人教A版 (2019)必修 第二册10.3 频率与概率同步练习题,文件包含103频率与概率精练解析版docx、103频率与概率精练原卷版docx等2份试卷配套教学资源,其中试卷共21页, 欢迎下载使用。

