科学第3节 体内物质的运输第2课时课后测评
展开精选练习
一、夯实基础
1.患有心脏病的人猛然坐起时,有时会引起心脏跳动暂停而导致“死亡”。此时,医生会急捶其身体某部以使心脏恢复跳动。请问急捶部位应是( )
A.前胸中部偏左上方 B.前胸中部偏左下方
C.前胸中部偏右上方 D.前胸中部偏右上方
2.护士在给病人打点滴时,常用橡胶软管扎紧手的腕部,这时会发现橡胶软管上方(靠近肢端一方称下,近心端称上)的血管变化情况是血管①变得扁起来,在橡胶软管下方发现血管②膨胀起来,这时护士将针头插入膨胀起来的血管中。试判断血管①②依次是( )
A.动脉、静脉 B.静脉、动脉 C.静脉、静脉 D.动脉、动脉
3.在“观察小鱼尾鳍内血液的流动”的实验中,用显微镜观察到的视野如图所示。下列对血管类型的判断,正确的是( ) 。
A.①是静脉 B.②是毛细血管 C.③是动脉 D.全是毛细血管
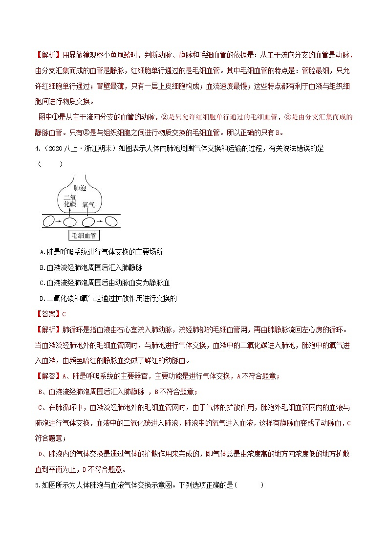
4.(2020八上·浙江期末)如图表示人体内肺泡周围气体交换和运输的过程,有关说法错误的是( )
A.肺是呼吸系统进行气体交换的主要场所
B.血液流经肺泡周围后汇入肺静脉
C.血液流经肺泡周围后由动脉血变为静脉血
D.二氧化碳和氧气是通过扩散作用进行交换的
5.如图所示为人体肺泡与血液气体交换示意图。下列选项正确的是( )
A.甲处血液鲜红,乙处血液暗红 B.乙处血液将汇集到肺静脉
C.乙处血液首先进入心脏的部位是右心房 D.心脏与甲之间具有防止血液倒流的静脉瓣
6.如图为人体内气体交换和心脏工作示意图。结合图示,根据所学知识回答下列问题。
(1)人体内的气体交换包括E、F两个过程,其中E处是________的气体交换,H处血液为________血。
(2)心脏四个腔壁最厚的是[________]________。
(3)图中心室正处于________状态,A与C、B与D之间的房室瓣处于________状态。
(4)图中G .HJ、K四条血管将分别与心脏上相应的血管________(填序号)相连。
7.(2020八上·浙江期末)如图中A、B、C、D表示心脏的四个腔,箭头表示血流方向。请分析回答:
(1)图甲中毛细血管壁和肺泡壁都只有一层上皮细胞,毛细血管内红细胞几乎只能成单行通过,流速缓慢。这些特点有利于血液和肺泡间的________。
(2)图乙中,①和②合称________,血液通过该结构的滤过作用,形成原尿,经过[________]________的重吸收作用形成尿液。
(3)由肾小管重吸收的葡萄糖,经静脉血管流回心脏,首先到达[________]________。
8.下图为人体某处的血管分布示意图,其中字母A、B、C所指的是血管,且红细胞在B血管内是单行通过的,D是某种器官,“→”所指的方向是血液流动的方向。请据图回答有关问题。
(1)如果D是脑,则C血管里血液的含氧量比A血管________ (选填“多”“少”或“相同”)。
(2)如果D是肺,则C血管里的血液为________ (选填“动脉血”或“静脉血”)。
(3)若流入C血管的血液中尿素的含量明显减少,则A为________。
9.(2020·绍兴)人体生命活动所需的能量主要来自有机物的缓慢氧化,因此,人体细胞正常工作不能缺少氧气,脑对缺氧特别敏感(见表)。当人的心跳骤停时,应立即进行胸外心脏按压(如图所示),持续而有节律地按压胸骨,使其心跳恢复,帮助血液循环系统恢复工作:胸外心脏按压还能改变胸腔容积,帮助呼吸系统恢复工作,使氧气和有机物到达脑。
请结合材料和所学知识,解释胸外心脏按压帮助心跳骤停患者的脑恢复正常生理活动的原理。
10.(2020·温州模拟)人体是一个统一的整体。图中①-⑧表示人体一些生理的过程请据图回答下列问题:
(1)新冠肺炎重症患者需要进行呼吸机支持。呼吸机的作用主要是在患者呼吸功能有障碍时,建立口与肺之间的压力差,帮助呼吸运动,让患者吸入氧气,维持患者生命延续,由此可见,主要是完成图中________过程(填序号)。
(2)图甲中经过⑤这个过程后血液中的葡萄糖含量将会________。
(3)图乙是血液流经某器官时部分物质的变化图,据图推测该器官是________。
11.(2019·秀洲模拟)如图是人体血液循环简图,A、B、C、D代表心脏的腔,E、F、M、N、P、Q代表血管。试回答:
(1)食物中的糖类、脂肪和蛋白质都能为生命活动提供能量,这些物质主要在消化道的________内被消化。消化吸收后的营养物质随血液循环首先流回心脏四腔中的C,C的名称是________。
(2)图中血管P、Q流经肺部,血管Q中物质与血管P相比明显的变化是________。
(3)如果F是肾脏里的毛细血管,那么血管N内的血液与血管M内血液比较,血液中物质的明显变化是________减少,二氧化碳增多。
12.(2019·温州模拟)冠状动脉造影是诊断冠心病的一种有效方法,将导管从手臂桡动脉或大腿股动脉输入,直至冠状动脉,然后从导管注入造影剂,使冠状动脉显影。如果发现冠状动脉获窄,可以直接往导管且插入带有支架的导丝,送入病变部位,通过一定的方法将支架撑开固定在病变部位从而撑开血管,如图所示。请回答下列问题:
(1)心脏支架是人类工程领域的杰出成果之一,目前其发展过程经历了甲图所示的四个阶段:
乙图是来医院采购的心脏支架,从心脏支架发展的过程来看,属于第________阶成支架。
(2)造影剂常用碘海醇,化学式为C19H26I3N3O9,其中氮、氧元素的质量比为________。
(3)安放支架后,为了防止在支架位置血液凝固,病人需要注射抗凝血剂药物,该药物主要是降低了________(填血细器种类)的作用。
二、提升训练
1.下图是血管内血压和血液流速以及各类血管总面积的曲线图,根据图中信息,下列说法错误的是( )
A.毛细血管血流速度最慢有利于物质交换
B.毛细血管血压最低有利于气体扩散
C.连接左心室血管的血压大于连接右心房血管的血压
D.毛细血管的面积最大有利于物质交换
2.如图所示,A、B、C、D、E表示与人体新陈代谢直接相关的生理过程。下列说法错误的是( )
A.完成A过程的主要器官是小肠 B.经过B过程血液由动脉血变为静脉血
C.C过程可以表示组织内气体交换 D.完成D,E过程的结构单位是肾单位
3.如图是人体血液循环和气体交换示意图。A、B、C、D表示心脏的4个腔,E、F、G、H表示血管。下列有关叙述错误的是( )
A.人体血液循环可以分为体循环和肺循环
B.在E,A,B,F内流动的血液是含氧丰富的动脉血
C.体循环可表示为B→F→组织处毛细血管网→H→C
D.肺循环可表示为C→D→G→肺部毛细血管网→E→A
4.如图表示血液流经肾单位时某些物质含量的变化情况,你认为曲线B代表的物质是( )
A.尿素 B.蛋白质 C.葡萄糖 D.无机盐
5.如图所示为正常情况下人体内的某种物质Y依次经过Ⅰ、Ⅱ、Ⅲ三种结构时含量的变化曲线。下列对此曲线含义的理解正确的是( )
A.若Y表示摄入的脂肪,则Ⅱ是小肠 B.若Y表示血液中二氧化碳气体,则Ⅲ为肺动脉
C.若Ⅱ所示结构为肾小管,则Y一定是尿素 D.若Ⅱ所示结构为肾小球,则Y可能是大分子蛋白质
6.如图为人体内某结构(或器官)的血液流动情况示意图,B代表某结构或器官,A、C代表与其相连的血管,箭头代表血流方向。请据图回答下列问题。
(1)若B表示肺部毛细血管,则血管A的名称是________,血管C中________(选填“二氧化碳”或“氧气")的含量明显高于血管A。
(2)若B为组织细胞,血管C比血管A血液中的二氧化碳含量________(选填“低”或“高”)。
(3)若A血管血液中氧的含量高,营养物质含量低,C血管血液中氧的含量低,营养物质含量高,则B代表的主要器官是________ 。
7.下图为人体血液循环及气体交换的示意图。图中代表氧气的交换或运输方向;代表二氧化碳的交换或运输方向。请根据图回答下列问题。
(1)在剧烈运动时,呼吸急促,心脏搏动显著加快,此时乙处单位体积血液中氧的含量与平静状态下相比________(填“增高”“减小”或“相同”);
(2)CO轻度中毒时,呼吸急促,心脏搏动显著加快,此时乙处单位体积血液中氧的含量与正常情况下相比________(填“增高”“减小”或“相同”);
(3)西藏拉萨市的海拔约为3600m,浙江沿海平原地区的旅游者到了西藏拉萨,在平静状态下,心脏搏动显著加快,此时乙处单位体积血液中氧的含量与浙江沿海平原地区平静状态下相比________(填 “增高””减小“或”相同“)
8.如图是人体部分生理功能联系示意图,①~⑥表示物质,A~D表示人体系统,请据图回答下列问题:
(1)①②表示肺泡与血液之间的气体交换,②所指的气体是________。
(2)经过④⑤的气体交换后,血液变化是________。(选填“动脉血转化为静脉血”或“静脉血转化为动脉血”)
(3)⑥是指通过________系统把体内代谢废物以及多余的水和无机盐排出体外。尿的形成主要与肾小体的滤过作用和肾小管的________作用有关。
9.如图所示为人体物质和能量转化示意图,其中A~F表示相关的细胞、器官或系统,a~e表示相关物质,①②表示生理过程。请分析回答问题:
(1)过程①的生理意义是实现了物质________和________(填图中字母)的交换,其交换的场所是________。
(2)若E为泌尿系统,则d的形成要经过________和________两个过程。
(3)物质a浓度最高的部位是________(填图中字母)。
(4)有一类特殊的蛋白质致使B中液体呈红色。为了预防体内缺乏该种蛋白质,在设计菜谱时要搭配一定量的含蛋白质和含________的食物。
10.(2020八上·浙江期末)阅读下列材料,回答相关问题。
材料1:英国科学家开发出一种人造“塑料血”,它由可携带铁原子的塑料分子构成,能像血红蛋白那样把氧输送至全身,可作为急救过程中的替代品。这种“塑料血”不含血细胞,不能长期替代真正的血液。
材料2:美国科学家宣称研制出实用性的人造树叶。这种人造树叶由硅、电子元件和催化剂等构成,模拟植物的光合作用,把该“叶子”放在水里,然后放在阳光下,它就能够把水分解成氢气和氧气。
(1)血红蛋白能在人体内运输氧,是因为它具有________的特性。材料1中的人造“塑料血”要完全替代人体血液,除了能运输氧之外,还应具有哪些功能?________(写出1点即可)。
(2)分别从原料与产物角度比较人造树叶的工作原理与植物光合作用的异同点。
11.(2020·嘉兴)新冠疫情期间,ECMO(体外肺膜氧合)技术的使用挽救了许多危重患者的生命。ECMO技术的原理是将体内的静脉血引出体外,经过人工心肺旁路氧合后注入病人的静脉(如图甲)或动脉(如图乙),起到部分心肺替代作用,其主要设备包括氧合器、氧气泵、动力泵、监测系统、医用物理升温仪等。
(1)ECMO技术主要设备中的氧合器替代的是人体________(填器官名称)的功能。
(2)ECMO 技术常被用于挽救肺功能丧失或心肺功能衰竭病人的生命, 其中被用于挽救心肺功能衰竭病人生命的是图________所示模式, 判断依据是________。
(3)已知热交换器管道内血流量为 5L/min,为了维持病人正常体温,需对流入人体的血液进行加热。若要将血液的温度从 33℃提高到 37℃,则血液每分钟需要从热交换器吸收多少热量?(Q吸=cm(t-t0),血液的比热容为 0.85×103J/(kg·℃),密度为1.05×103kg/m3)
12.(2020·温州模拟)如图表示某人心房、心室舒张和收缩时间的关系(每一方格表示0.1秒)。请结合相关信息完成下列问题:
(1)根据图中信息可知下列分析正确的有 (填写序号)。
A.心房和心室不可能同时收缩,但可以同时舒张。
B.心室的收缩时间比心房的收缩时间长。
C.该情况下此人的心率和脉搏约为每分钟60次。
(2)右心房具有接纳从上、下腔静脉回流的全身静脉血液的功能,找出图中与上述功能相适应的一个信息:________。
(3)若某一次心室收缩过程将体积为60毫升血液泵出,提升的平均高度为0.8米,则该过程中心脏对血液做功的功率为多少?(写出计算过程;假设血液的密度为1.0×103千克/米3;血液重力的计算公式为G=mg=ρVg)
13.(2020·滨江模拟)在治疗“新冠肺炎”危重症患者中,ECMO体外膜肺氧合(俗称“人工膜肺”)功不可没。它主要由“血泵”“氧合器”和“调温器”三部分构成,图甲为“人工膜肺”救治“新冠肺炎”危重症患者示意图,图乙为“血泵”工作示意图。
(1)如图甲所示的“氧合器”相当于人体的________(填写器官名称),血液流经“氧合器”后,发生的主要变化是________。
(2)如图乙所示,将线圈ab缠绕并固定在活塞一端,利用其与固定磁铁之间的相对运动,带动“血泵”中的活塞,使血液定向流动;阀门K1、K2都只能单向开启,反向则封闭管路。当线圈中电流从a流向b时,活塞将向________(选填“左”或“右”)运动,“血泵”处于________(选填“抽血”或“送血”)状态。
(3)人类大动脉的截面积约是5.0×10-4m²,若心脏推送血液的平均压强约为1.2×104Pa,平均流速约0.20m/s。则心脏推动血液流动的平均功率约为________W。
14.(2019九下·萧山月考)框架图有助与知识的梳理和过程的分析:
(1)如图框架所示血液循环系统的组成关系,①是血液循环的重要器官,其主要功能是________; AB型血能否输血给A型血的病人,作出判断并说明理由:________。
(2)某金属冶炼厂在生产过程中产生了一定量的含铜废料。化学兴趣小组利用稀硫酸和铁粉分离回收铜,并获得硫酸亚铁晶体。他们设计如图所示的框架图。查阅资料得知:在通入空气并加热的条件下,铜可与稀硫酸反应转化为硫酸铜,反应的化学方程式2Cu+2H2SO4+O2 △ 2CuSO4+2H2O。
①蓝色溶液B中的溶质是________(填化学式)。
②硫酸亚铁可用作治疗________(选填“贫血症”或“佝偻病”或“坏血病”)的药物。
(3)根据“单位”推出对应的“物理公式”是常用的记忆方法。例如:速度的单位是m/s,可以推出对应的公式为υ=st。归纳总结知识的方法多种多样,如图所示的思维框架图就是其中一种。请填写出①对应的内容:________。
15.(2018九上·金华月考)图为人体血液循环及气体交换的示意图。图中“ ”代表氧气或二氧化碳的交换或运输方向。请根据图答下列问题:
(1)在剧烈运动时, 呼吸急促, 腿部肌肉会明显有酸痛感是因为肌肉细胞无氧呼吸导致________含量上升。
(2)经过组织内毛细血管的气体交换,血液发生的变化是________。
(3)血液中红细胞的作用是________。
(4)如图所示,是李刚在睡眠、散步、长跑三项活动状态 中的三种生理指标,甲表示呼吸频率、乙表示心率、丙表示下肢肌肉毛细血管内氧合血红蛋白结合率(即氧气与血红蛋白没有 分离的百分比含量).请选出能正确表示李刚长跑时三种生理指标的选项 。
A.甲-a,乙-b,丙-c
B.甲-b,乙-a,丙-b
C.甲-b,乙-a,丙-c
D.甲-c,乙-b,丙-a缺氧时间
症状
3秒
头晕
20秒
意识丧失
60秒
呼吸停止。大小便失禁
4分钟
脑细胞不可逆转的损害
10分钟
脑死亡
浙教版九年级上册第4章 代谢与平衡第3节 体内物质的运输综合训练题: 这是一份浙教版九年级上册第4章 代谢与平衡第3节 体内物质的运输综合训练题,共6页。试卷主要包含了选择题,填空题,综合题等内容,欢迎下载使用。
初中科学浙教版九年级上册第3节 体内物质的运输课后练习题: 这是一份初中科学浙教版九年级上册第3节 体内物质的运输课后练习题,共6页。试卷主要包含了选择题,填空题,综合题等内容,欢迎下载使用。
初中科学浙教版九年级上册第3节 体内物质的运输测试题: 这是一份初中科学浙教版九年级上册第3节 体内物质的运输测试题,共7页。试卷主要包含了选择题,填空题,综合题等内容,欢迎下载使用。

