


- 2022届高考物理二轮专题复习10力学实验 试卷 1 次下载
- 2022届高考物理二轮专题复习11电学实验 试卷 2 次下载
- 2022届高考物理二轮专题复习13机械振动与机械波 试卷 2 次下载
- 2022届高考物理二轮专题复习14光电磁波 试卷 2 次下载
- 2022届高考物理二轮专题复习15原子物理 试卷 3 次下载
2022届高考物理二轮专题复习12热学
展开1.下列关于热学中的一些说法,正确的是( )
A.温度是分子平均动能的标志,两个动能不同的分子相比,动能大的温度高
B.茶叶蛋变色是布朗运动的结果
C.“水火箭”在用打气筒加压时,若瓶体积和瓶内外空气温度几乎不变化,则瓶内气体分子单位时间内对瓶壁撞击次数增加
D.电冰箱能把热量从低温的箱内传到高温的箱外,违背了热力学第二定律,但符合热力学第一定律
【答案】C
【解析】温度是分子平均动能的标志是统计规律,适用于大量分子,对于单个分子不成立,A错误;茶叶蛋变色属于扩散现像,B错误; “水火箭”在用打气筒加压时,瓶内气体分子数密度增大,因为温度几乎不变,故分子平均动能不变,故单位时间内对瓶壁撞击次数增加,C正确;热力学第二定律可以表述为:“不可能使热量从低温物体传递到高温物体,而不引起其他变化”,电冰箱把热量从低温的箱内传到高温的箱外,消耗了其他形式能,产生了其他变化,不违背热力学第二定律,D错误。
2.一气泡从湖底上升到湖面,若温度保持不变,则气泡中的气体分子( )
A.平均动能减小
B.对气泡壁单位面积的平均作用力减小
C.平均动能增大
D.对气泡壁单位面积的平均作用力增大
【答案】B
【解析】气泡的温度不变,则平均动能不变,AC错误;气泡从湖底上升到湖面,则气泡内气体的压强减小,则对气泡壁单位面积的平均作用力减小,B正确,D错误。
3.下列说法中正确的是( )
A.若已知固体的摩尔质量、密度、阿伏伽德罗常数,无法计算出单个固体分子的体积
B.重庆的冬天比较潮湿,湿的衣服不容易晾干,是因为空气的相对湿度大
C.夏日的清晨,荷叶上滚动的小露珠呈现为近似的球形,这是表面张力和浸润现像共同作用的结果
D.若在玻璃杯中装入半杯热水后拧紧瓶盖,静置一段时间后发现瓶盖很难拧开,由此可推断单位时间内瓶盖受到瓶内气体分子的撞击次数增大
【答案】B
【解析】若已知固体的摩尔质量M、密度ρ、阿伏伽德罗常数NA,则单个固体分子的体积为,故A错误;重庆的冬天比较潮湿,湿的衣服不容易晾干,是因为空气的相对湿度大,造成衣服中的水分不容易蒸发,故B正确;夏日的清晨,荷叶上滚动的小露珠呈现为近似的球形,这是表面张力的作用,且此时露珠表现为与荷叶不浸润,故C错误;若在玻璃杯中装入半杯热水后拧紧瓶盖,静置一段时间后发现瓶盖很难拧开,这是由于气体经历等容降温过程后压强减小,即单位时间内瓶盖受到瓶内气体分子的撞击次数减小,故D错误。
4.下列说法正确的是( )
A.在完全失重的情况下,密闭容器内气体对容器壁没有作用力
B.温度相同的氢气和氧气,它们分子运动的平均速率不相同
C.因为布朗运动的激烈程度跟温度有关,所以布朗运动就是分子的热运动
D.当水面上方的水蒸气达到饱和状态时,水中没有水分子飞出水面
【答案】B
【解析】封闭气体的压强是大量分子对容器壁的碰撞造成的,与是否失重无关,故A错误;温度相同的氢气和氧气的平均分子动能相同,但是分子的质量不同,故分子运动的平均速率不同,故B正确;布朗运动不是分子的热运动,故C错误;当水面上方的水蒸气达到饱和状态时,单位时间内从水中出来的水分子和从空气进入水中的水分子个数相等,达到动态平衡,故D错误。
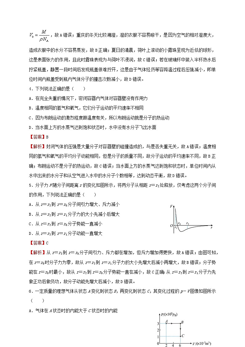
5.分子力F随分子间距离r的变化如图所示,将两分子从相距r=r2处释放,仅考虑这两个分子间的作用,下列说法正确的是( )
A.从r=r2到r=r0分子间引力增大、斥力减小
B.从r=r2到r=r1分子力的大小先减小后增大
C.从r=r2到r=r0分子势能一直减小
D.从r=r2到r=r1分子动能一直增大
【答案】C
【解析】从r=r2到r=r0分子间引力、斥力都在增加,但斥力增加得更快,故A错误;由图可知,在r=r0时分子力为零,故从r=r2到r=r1分子力的大小先增大后减小再增大,故B错误;分子势能在r=r0时最小,故从r=r2到r=r0分子势能一直在减小,故C正确;从r=r2到r=r1分子力先做正功后做负功,故分子动能先增大后减小,故D错误。
6.一定质量的理想气体从状态A变化到状态B,再变化到状态C,其变化过程的p-V图像如图所示( )
A.气体在A状态时的内能大于C状态时的内能
B.气体在B状态时每个分子的动能都比A状态时大
C.气体从状态A到B吸收的热量大于从状态B到C放出的热量
D.气体从状态A到B吸收的热量等于从状态B到C放出的热量
【答案】C
【解析】由p-V图像可得,由理想气体守恒,可知气体在A状态和C状态时的温度相等即,一定质量的理想气体的内能只与温度有关,温度相等内能也相等,因此气体在A状态时的内能等于在C状态时的内能,A错误;由图像知,理想气体从状态A变化到状态B为等压膨胀过程,由守恒可知,温度升高即TA<TB,温度越高分子平均动能越大,则气体在B状态时分子平均动能比A状态时大,分子平均动能变大并不是每个分子的动能都增大,而是动能较大分子数量所占的比例增大,B错误;A→B过程:气体体积变大,外界对气体做负功,即W<0,温度升高,内能增加,即,由热力学第一定律,可知Q>0,则此过程气体吸热,吸收的热量等于增加的内能加上外界对气体做功的绝对值;B→C过程,气体体积不变,外界不对气体做功,即W=0,温度降低,内能减少,即,同理可知Q<0,此过程气体放热,放出的热量等于减少的内能;因TA=TC,可得A→B过程升高的温度等于B→C过程降低的温度,所以A→B过程内能增加量等于B→C过程内能减少量;由以上分析可知:气体从状态A到B吸收的热量大于从状态B到C放出的热量,D错误,C正确。
7.一定质量的理想气体,从状态a开始,经历ab,bc,cd,da四个过程又回到状态a,其体积V与热力学温度T的关系图像如图所示,cd的延长线经过坐标原点O,ab、bc分别与横轴、纵轴平行,e是Ob与da的交点,下列说法正确的是( )
A.气体从状态c到状态d是等容变化
B.ab之间某个状态的压强小于状态e的压强
C.气体从状态b到状态c是气体对外做功同时吸热
D.气体从状态d到状态a是压强增大
【答案】B
【解析】根据可知,由于cd的延长线经过坐标原点O,则气体从状态c到状态d是等压变化,故A错误;根据可知,坐标原点O与ab上各点连线的斜率与压强成反比,由图可知,O与b的连线的斜率最小,压强最大,即e点压强最大,故B正确;由图可知,气体从状态b到状态c等温变化,气体内能不变,同时体积变小,外界对气体做功,由热力学第一定律可知,气体放出热量,故C错误;根据可知,坐标原点O与ad上各点的连线斜率与压强成反比,由图可知,气体从状态d到状态a是压强减小,故D错误。
8.使用胶头滴管时,插入水中,捏尾部的橡胶头,使其体积减小,排出一定空气后稳定状态如图所示。然后松手,橡胶头体积增大V1,有体积V2的水进入了滴管。忽略温度的变化,根据图中h1和h2的高度关系,有( )
A.V1>V2 B.V1
【答案】A
【解析】捏尾部的橡胶头,使其体积减小,排出一定空气后,管内气体的压强为,水进入了滴管后的压强为,根据玻意尔定律,可得后来气体体积大于初始体积即,所以V1>V2,故A正确,BCD错误。
9.根据所学的热学知识进行判断,下列说法正确的是( )
A.晶体熔化过程中吸收热量,分子平均动能不变
B.液体表面张力的方向是垂直于液体表面的,原因是在液体表面层里分子的分布比内部稀疏,导致表面层的液体分子之间存在吸引力
C.空气的相对湿度越小,空气中水蒸气的压强越接近同一温度时水的饱和气压
D.液体与固体不浸润时,液体附着层间的分子比液体内部的分子稀疏,附着层的分子间的作用表现为引力
【答案】AD
【解析】晶体熔化过程中吸收热量,但温度不变,所以分子平均动能不变,故A正确;液体表面张力的方向是平行于液体表面的,原因是在液体表面层里分子的分布比内部稀疏,导致表面层的液体分子之间存在吸引力,故B错误;在某一温度下,水蒸气的压强与同温度下饱和汽压的比,称为空气的相对湿度,空气湿度越大空气中的水蒸气越接近饱和状态,故C错误;液体与固体不浸润时,液体附着层间的分子比液体内部的分子稀疏,附着层的分子间的作用表现为引力,故D正确。
10.关于下列四幅图说法正确的是( )
A.甲图中分子间距离为r0时,分子间斥力和引力的合力为零,分子势能也为零
B.乙图中欲使玻璃板离开水面,绳子对玻璃板的拉力一定大于玻璃板的重力
C.丙图中液体表面层分子间距离小于液体内部分子间的距离,液面分子间表现为引力
D.丁图中封闭注射器的出射口,按压管内封闭气体过程中阻力增大,说明气体分子间分子力表现为斥力
【答案】BC
【解析】甲图中分子间距离为r0时,分子间斥力和引力的合力为零,分子势能最小,但是不为零,A错误;乙图中欲使玻璃板离开水面,由于表面张力作用使得绳子对玻璃板的拉力大于玻璃板的重力,B正确;丙图中液体表面层里的分子比液体内部稀疏,分子间的距离比液体内部大,分子力表现为引力,C正确;丁图中封闭注射器的出射口,按压管内封闭气体过程中阻力增大,这是气体压强增大的缘故,与气体分子间分子力无关,D错误。
11.一定质量理想气体的p-V图像如图所示,其中a→b为等容过程,b→c为等压变化,c→a为等温过程。已知气体在状态a时的温度Ta=300 K,在状态b时的体积Vb=22.4 L。以下说法正确的是( )
A.气体在状态b时的温度Tb=100 K
B.气体从a到b过程要吸收热量
C.气体从b到c过程要放热
D.气体在状态c时的体积Vc=67.2 L
【答案】AD
【解析】从a到b为等容变化,则,解得气体在状态b时的温度,A正确;气体从a到b过程体积不变,则W=0;温度降低,则内能减小,即∆U<0,根据∆U=W+Q可知,Q<0,即气体放热,B错误;气体从b到c过程,压强不变,体积变大,则温度升高,气体对外做功,内能增加,则气体要吸收热量,C错误;从b到c,由盖吕萨克定律,则,气体在状态c时的体积,D正确。
12.如图所示,一定质量的理想气体从状态a(p0、2V0、T0)依次经热力学过程a→b、b→c、c→a后又回到状态,下列说法中正确的是( )
A.b→c过程中,气体的内能减小
B.c→a过程中,气体一直吸收热量
C.气体在状态a的温度比在状态b的温度低
D.a→b→c→a过程中,外界对气体做的功等于图中△abc的面积
【答案】AB
【解析】b→c过程中,体积不变,压强变小,温度降低,内能减小,故A正确;c→a过程中,压强不变,体积变大,气体对外做功,温度也升高,内能增加,依据热力学第一定律可知,气体要吸收热量,故B正确;由,有,由于,所以Ta=Tb,故C错误;图中面积微元,图中△abc的面积表示外界对气体做的功的,故D错误。
二、非选择题(解答应写出必要的文字说明、方程式和重要演算步骤。有数值计算的题,答案中必须明确写出数值和单位。)
13.吸管杯深受小朋友们的喜爱,但若使用不当则有被烫伤的风险。如图所示为某款吸管杯,当在空杯中注人半杯开水后并拧紧杯盖,若不慎误触发吸嘴开关使吸嘴弹出,热水将如喷泉般从吸嘴处喷出。注人开水后拧紧杯盖,杯内气体对器壁单位时间单位面积的撞击次数______(填“增加”或“减少”);吸嘴弹开后液体迅速喷出,会使杯内气体分子的平均动能______(填“增大”或“减小”)。
【答案】增加 减小
【解析】注入开水后拧紧瓶盖,对杯内一定质量的气体,温度升高,体积不变,由理想气体状态方程可知,气体压强增大,气体分子单位时间单位面积对器壁的撞击次数增加。吸嘴弹开液体喷出,杯内气体体积迅速增大,对外做功,忽略短时间内气体吸热,由热力学第一定律可知,气体内能减小温度降低,气体分子平均动能减小。
14.用活塞将一定质量的理想气体封闭在气缸内,气体从状态A经状态B变化到状态C,再从状C回到状态A,其压强与体积的倒数的变化关系图像如图所示,图中AB与横轴平行,BC纵轴平行,AC连线的延长线过坐标原点。从状态A到状态B的过程中当中,气体______(填“吸热”“放热”或“绝热”),从状态B到状态C的过程当中,气体分子的平均动能______(填“增大”“减小”或“不变”),从状态C到状态A的过程中,气体的内能______(填“增大”“减小”或“不变”)
【答案】吸热 减小 不变
【解析】由题图可知,气体从状态A到状态B为气体等压增容变化,由气态方程eq \f(pV,T)=C可知,气体的温度升高,内能变大,气体膨胀对外做功,由热力学第一定律可知气体吸热。从状态B到状态C,气体做降压等容变化,由气态方程eq \f(pV,T)=C可知,气体的温度降低,气体分子的平均动能减小。从状态C到状态A,其图线延长线经坐标原点,说明压强p与eq \f(1,V)成正比,即pV一定,由气态方程eq \f(pV,T)=C可知,气体产生等温变化,气体内能不变。
15.如图甲所示,绝热气缸内顶部装有固定卡环,距离气缸底部高度H=30 cm,卡环下有厚度不计的压敏电阻,压敏电阻的阻值随压力的变化规律如图乙所示。质量和厚度不计的活塞将一定质量的理想气体封闭在气缸内,活塞与气缸内壁间摩擦不计,活塞与气缸内壁气密性良好。初始时,活塞距离气缸底部高度h=20 cm,缸内气体温度T0=300 K。已知大气压强p0=1×105 Pa,活塞横截面积S=10 cm2。现对缸内气体缓慢加热,求:
(1)当活塞刚刚接触到压敏电阻时,缸内气体的温度是多少K;
(2)当压敏电阻的阻值变为280 Ω时,缸内气体的温度是多少K。
【解析】(1)理想气体发生等压变化,由盖·吕萨克定律得
解得。
(2)由图乙可知,当压敏电阻的阻值变为时,压力,由平衡条件
由查理定律得
解得。
16.如图所示,封闭有一定质量理想气体的气缸固定在水平桌面上,开口向右,活塞的横截面积为S,活塞与质量为m的物块用跨过定滑轮上的轻绳连接,滑轮两侧的轻绳分别处于水平和竖直状态,劲度系数为k的竖直轻弹簧下端固定,上端与物块连接。开始时,活塞与气缸底部的间距为L,被封闭气体压强为P1、绝对温度为T1,弹簧处于拉伸状态且弹力大小F1=mg。已知大气压强p0=np1(n>2,g为重力加速度大小)。不计一切阻力,弹簧始终处于弹性限度内。后来对被封闭气体缓慢加热直至弹簧弹力大小为零,此时被封闭气体压强为p2,求:(结果用m、k、n、L、g、T1表示)
(1)p1∶p2=?
(2)封闭气体压强为p2时的绝对温度T2;
【解析】(1)开始时,活塞受力平衡,有
其中
解得
当的气体的绝对温度为T2时,活塞受力平衡
解得
得。
(2)开始时,弹簧的伸长长度
根据理想气体状态方程
解得。
专题12 热学【练】-2022年高考物理二轮(新教材新高考): 这是一份专题12 热学【练】-2022年高考物理二轮(新教材新高考),文件包含专题12热学练教师版docx、专题12热学练学生版docx等2份试卷配套教学资源,其中试卷共27页, 欢迎下载使用。
专题12 热学【讲】-2022年高考物理二轮(新教材新高考): 这是一份专题12 热学【讲】-2022年高考物理二轮(新教材新高考),文件包含专题12热学讲教师版docx、专题12热学讲学生版docx等2份试卷配套教学资源,其中试卷共46页, 欢迎下载使用。
新高考物理二轮复习专题十一 热学(含解析): 这是一份新高考物理二轮复习专题十一 热学(含解析),共10页。试卷主要包含了分子动理论及热力学定律,气体实验定律和理想气体状态方程等内容,欢迎下载使用。