





专题25 分子、原子、离子(重点、难点)-备战2022年中考化学一轮复习考点微专题
展开
这是一份专题25 分子、原子、离子(重点、难点)-备战2022年中考化学一轮复习考点微专题,文件包含专题25分子原子离子重点难点-备战2022年中考化学一轮复习考点微专题教师版含解析doc、专题25分子原子离子重点难点-备战2022年中考化学一轮复习考点微专题学生版doc等2份试卷配套教学资源,其中试卷共31页, 欢迎下载使用。
例1.(2021·云南昆明·中考真题)嫦娥五号完成我国首次月球采样任务,带回1731g月壤,月壤中含有丰富的氦3.已知氦3的质子数为2,中子数为1.氦3的核外电子数为( )
A.1B.2
C.3D.4
例2.(2021·四川广安·中考真题)下列关于密闭容器中二氧化碳气体的说法,正确的是( )
A.压缩容器会使二氧化碳分子变小
B.二氧化碳分子在容器内静止不动
C.1个二氧化碳分子是由1个碳原子和2个氧原子构成的
D.碳原子和氧原子是保持二氧化碳化学性质的最小微粒
例3.(2021·山东东营·中考真题)1911年,英国科学家卢瑟福进行了著名的a粒子轰击金箔实验(如图),根据这个实验获得的正确结论是( )
A.金原子核带正电荷B.金原子是实心球体,紧密排列
C.金原子中有带负电的电子D.金原子核的质量与a粒子质量相当
例4.(2021·山东临沂市·中考真题)下列有关分子、原子、离子、元素的说法中,正确的是( )
A.原子都是由质子、中子、核外电子构成的
B.同种元素的原子核内质子数和中子数一定相等
C.氯化钠由氯离子和钠离子构成
D.保持水的化学性质的最小粒子是氢原子和氧原子
例5.(2021·辽宁中考真题)下列物质由离子构成的是( )
A.NaClB.C60
C.NeD.H2O2
例6.(2021·湖北荆州·中考真题)如图为A、B、C、D、E五种粒子的结构示意图,请按要求填空:
(1)x的值是______。
(2)微粒A对应的元素位于元素周期表第______周期。
(3)微粒D和微粒E形成化合物的化学式为______。
(4)A、B、C、D、E五种粒子对应的元素有______种。
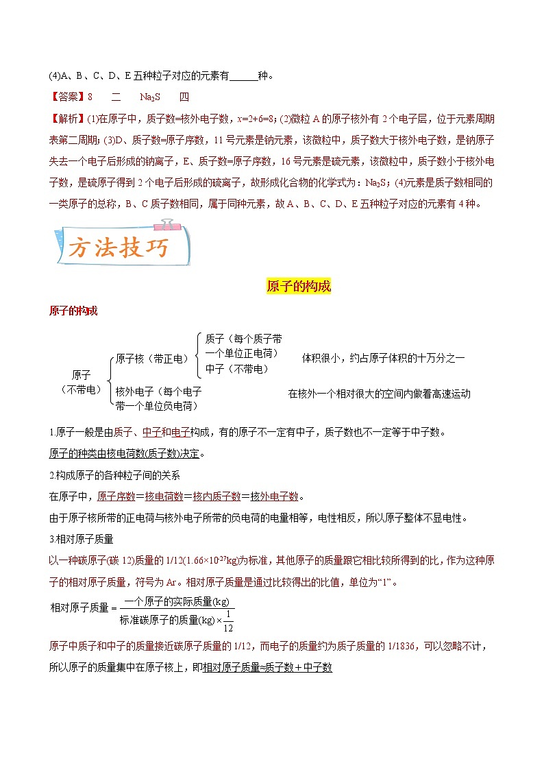
原子的构成
原子的构成原子
(不带电)
原子核(带正电)
核外电子(每个电子
带一个单位负电荷)
质子(每个质子带
一个单位正电荷)
中子(不带电)
在核外一个相对很大的空间内做着高速运动
体积很小,约占原子体积的十万分之一
1.原子一般是由 、 和 构成,有的原子不一定有中子,质子数也不一定等于中子数。
原子的种类由核电荷数(质子数)决定。
2.构成原子的各种粒子间的关系
在原子中,原子序数= = = 。
由于原子核所带的正电荷与核外电子所带的负电荷的电量相等,电性相反,所以原子整体不显电性。
3.相对原子质量
以一种碳原子(碳12)质量的1/12(1.66×10-27kg)为标准,其他原子的质量跟它相比较所得到的比,作为这种原子的相对原子质量,符号为Ar。相对原子质量是通过比较得出的比值,单位为“1”。
原子中质子和中子的质量接近碳原子质量的1/12,而电子的质量约为质子质量的1/1836,可以忽略不计,所以原子的质量集中在原子核上,即相对原子质量≈ +
分子和原子
4.分子和原子的异同
5.验证分子运动的探究实验
【实验操作】如右图,取适量的酚酞溶液,分别倒入A、B两个小烧杯中,另取一个小烧杯C,加入约5mL浓氨水。用一个大烧杯罩住A、C两个小烧杯,烧杯B置于大烧杯外。观察现象。
【实验现象】烧杯A中的酚酞溶液由上至下逐渐变红。
【实验结论】分子是不断运动的。
【注意事项】浓氨水显碱性,能使酚酞溶液变红。浓氨水具有挥发性,能挥发出氨气。
6.从微观角度解释问题
(1)用分子观点解释由分子构成的物质的物理变化和化学变化
物理变化:没有新分子生成的变化。(水蒸发时水分子的间隔变大,但水分子本身没有变化,故为物理变化)
化学变化:分子本身发生变化,有新分子生成的变化。(电解水时水分子变成了新物质的分子,故为化学变化)
(2)纯净物和混合物(由分子构成的物质)的区别:纯净物由同种分子构成,混合物由不同种分子构成。
(3)分子和原子的联系:分子是由原子构成的,同种原子结合成单质分子,不同种原子结合成化合物分子。
(4)分子和原子的本质区别:在化学变化中,分子可以再分,而原子不能再分。
(5)化学变化的实质: 。
7.物质的组成
(1)宏观角度:
水是由氢元素和氧元素组成的。
铁是由铁元素组成的。
(2)微观角度:
水是由水分子构成的(水的化学性质由水分子保持)。
水分子由氢原子和氧原子构成。
1个水分子由2个氢原子和1个氧原子构成。
铁是由铁原子构成的(铁的化学性质由铁原子保持)。
(3)水在化学变化中的最小粒子是氢原子和氧原子。
(4)物质、元素用于宏观角度分析问题,分子、原子、离子用于在微观角度分析问题。宏观和微观不可以混淆。
离 子
8.核外电子的排布
在含有很多电子的原子里,电子的能量并不相同,能量高的通常在离核较远的区域运动,能量低的电子通常在离核较近的区域运动,就像分了层一样。这样的运动,我们称为分层运动或分层排布。
现在发现的元素,原子核外电子最少的有1层,最多的有7层。电子层序数越大,层内电子的能量越大,离原子核距离越远。
规律:① 核外电子总是尽先排在能量最低的电子层里,第一层排满才能排第二层,第二层排满才能排第三层。
② 每个电子层最多能容纳2n2个电子(n为层序数,第一层n=1,第二层n=2)。
③ 最外层电子数不超过8个(第一层为最外层时,不超过2个)。
9.原子结构示意图:一个氯原子的原子结构示意图如下
+17
2 8 7
弧线表示电子层
弧线上的数字表示该层填充的电子数
表示原子核和核内质子数
(1)元素的种类
① 金属元素:原子的最外层电子数一般少于4个(是不稳定结构),在化学变化中易失去最外层电子,而使次外层成为最外层,形成稳定结构。这种性质叫做金属性。
② 非金属元素:原子的最外层电子数一般多于或等于4个(是不稳定结构),在化学变化中易获得电子,而使最外层达到8电子的稳定结构。这种性质叫做非金属性。
③ 稀有气体元素:原子的最外层有8个电子(He为2个),为相对稳定结构。
(2)离子的形成: 叫做离子。
在化学反应中,金属元素原子 最外层电子,非金属元素原子 电子,从而使参加反应的原子带上电荷。
带电荷的原子叫做离子。带正电荷的原子叫做 ,带负电荷的原子叫做 。
阴、阳离子由于静电作用互相吸引,结合形成稳定的、不带电性的化合物。
(3)离子内质子数不等于核外电子数,离子的最外层电子一般是8(氢是0)个电子的稳定结构。
原子通过得失电子变成离子,离子也可以通过得失电子变回原子。
(4)离子符号
离子用离子符号表示:在原子团或元素符号的右上角标出离子所带的电荷的多少及电荷的正负(数字在前,符号在后),当离子所带电荷数为1时,1可以不写。如Na+(钠离子)、Ca2+(钙离子)、H+(氢离子)、Cl-(氯离子)、O2-(氧离子)、OH-(氢氧根离子)等。
离子符号表示的意义:Mg2+表示1个镁离子带2个单位的负电荷。2O2-表示2个氧离子。
10.离子符号只有微观含义,没有宏观含义。
一定带正电的粒子:质子、原子核、阳离子
一定带负电的粒子:电子、阴离子
不带电的粒子有:中子、原子、分子
11.物质与其构成粒子之间的关系:
① 原子直接构成物质。如汞、金刚石直接由原子构成。
② 金属元素原子和非金属元素原子分别形成阳离子和阴离子。如氯化钠是由氯离子和钠离子构成的。
③ 非金属元素离子和非金属元素离子各提供电子形成共用电子对,结合成分子。如氧气是由氧分子构成的。
1.(2021·四川达州市·中考真题)如图是几种微粒的结构示意图,根据图示判断以下说法不正确的是( )
A.B元素属于金属元素
B.A与C元素具有相似的化学性质
C.C原子在化学反应中容易失去两个电子形成阳离子
D.B、C、D元素位于同一周期
2.(2021·云南中考真题)打开香水瓶盖闻到浓郁的香水气味,说明( )
A.分子在不停地运动B.分子间有间隔
C.分子的体积很小D.分子的质量很小
3.(2021·河北·中考真题)按图所示进行实验。当观察到热水大面积变成红色时,冷水中只有品红周围变成红色。对该现象的微观解释合理的是( )
A.温度越高,分子质量越小B.温度越高,分子体积越大
C.温度越高,分子间隔越小D.温度越高,分子运动越快
4.(2021·湖南岳阳市·中考真题)下列用微粒观点解释不正确的是( )
A.氮原子和磷原子属于不同种元素——质子数不同
B.端午时节,粽叶飘香——分子总是在不断运动着
C.酸有相似的化学性质——酸溶液中都含有H+
D.压瘪的乒乓球放入热水中重新鼓起——分子的体积增大
5.(2021·江苏南京市·中考真题)在压强为101kPa时,将1L氧气置于密闭容器中降温,变为淡蓝色液体。下列关于该过程的说法正确的是( )
A.氧分子的体积变小B.氧分子的质量变小
C.氧分子的数目变少D.氧分子间的间隔变小
6.(2021·天津中考真题)北京的春天,桃杏樱梅竞相开放,阵阵清香沁人心脾,能闻到花香的原因是( )
A.分子很小B.分子在不断运动
C.分子间有间隔D.分子由原子构成
1.(2021·湖南长沙市·中考真题)防疫期间常用酒精消毒,在消毒过程中我们能闻到酒精散发出的特殊气味,主要是因为( )
A.分子的体积很小B.分子间有间隔
C.分子在不断运动D.分子可以再分
2.(2021·江苏南京市·中考真题)下列粒子结构示意图中,表示阴离子的是( )
A.B.
C.D.
3.(2021·广西贺州市·中考真题)下列物质直接由原子构成的是( )
A.食盐B.水
C.金刚石D.空气
4.(2021·湖南湘潭·中考真题)湘潭又名“莲城”,初夏时节,荷花盛开,花香怡人,这主要是因为( )
A.分子之间有间隔B.分子质量很小
C.分子在不断运动D.分子由原子构成
5.(2021·云南昆明)打开香水瓶盖闻到浓郁的香水气味,说明( )
A.分子在不停地运动B.分子间有间隔
C.分子的体积很小D.分子的质量很小
6.(2021·江苏扬州)下列物质由分子构成的是( )
A.氢氧化钾B.铝
C.金刚石D.水
7.(2021·四川遂宁·中考真题)根据以下粒子结构示意图,请回答下列问题:
(1)写出B粒子的符号___________。
(2)以上粒子中化学性质相似的是___________(填字母)。
(3)写出B和D元素组成化合物的化学式___________。
1.(2021·湖北黄石)下列对宏观事实的解释错误的是( )
A.品红在热水中扩散的更快—温度升高,分子运动加快
B.铁在空气中只发生红热现象,在氧气中剧烈燃烧—氧气含量不同
C.一氧化碳和二氧化碳化学性质不同—原子种类不同,性质不同
D.明矾可以净水—生成的胶状物能吸附杂质
2.(2021·陕西·中考真题)下列关于H2、H2O、H2O2三种物质的说法正确的是( )
A.均含有1个氢分子B.均含有2个氢原子
C.均含有氢元素D.均含有2个氢离子
3.(2021·湖北荆州)“荷花送香气”说明了( )
A.分子之间有间隔B.分子具有一定质量
C.分子可以分成原子D.分子在不断运动
4.(2021·吉林长春市·中考真题)物质是由微观粒子构成的,下列物质由离子直接构成的是( )
A.氯化钠B.氢气
C.金刚石D.二氧化碳
5.(2021·湖南怀化)俗话说:“酒香不怕巷子深”。从分子的角度解释正确的是( )
A.分子大小发生改变B.分子之间有间隔
C.分子可以再分D.分子在不断运动
6.(2021·湖南邵阳)从分子的角度解释下列现象,其中错误的是( )
A.十里桂花飘香——分子在不停地运动
B.CO和CO2的化学性质不同——分子构成不同
C.水蒸发为水蒸气,所占体积变大——分子体积变大
D.1克水中约含1.67×1021个水分子——分子的质量和体积都很小
7.(2021·湖南常德)如图是五种微粒的结构示意图,下列说法不正确的是( )
A.上述五种微粒只涉及四种元素
B.②③⑤表示的微粒性质较稳定
C.①②④属于原子,③⑤属于阴离子
D.①④对应元素组成化合物的化学式为NaF
8.(2021·山东东营)干冰可以制造云雾缭绕的效果,当喷出的干冰周围出现云雾时,不会发生变化的是( )
A.二氧化碳分子的质量B.二氧化碳分子间的相互作用力
C.水分子间的间隔D.水分子的运动速率
9.(2021·甘肃武威)下列对事实的微观解释不正确的是( )
A.蔗糖放入水中溶解——蔗糖分子分解了
B.墙内开花墙外可闻到花香——分子在不断地运动
C.水壶中的水烧开沸腾后,壶盖被顶起——水分子间的间隔增
D.氧气和液氧都能支持燃烧——构成物质的分子相同,其化学性质相同
10.(2021·江西·中考真题)莫道雪融便无迹,雪融成水水成冰”,其中涉及有关物质的说法错误的是( )
A.冰和水的化学性质不同B.冰和水的相对分子质量相同
C.雪和水的分子间隔不同D.雪融成水是物理变化
1.(2021·湖南衡阳市·中考真题)生活中的下列现象,用分子的相关知识解释正确的是( )
A.水沸腾时会掀起壶盖,是因为分子的体积变大
B.篮球久置会变瘪,是因为分子的体积变小
C.水在0℃时结冰不能流动,是因为分子不再运动
D.40L的钢瓶可充入6000L氧气,是因为分子之间有间隔
2.(2021·四川成都)氨气有刺激性气味,结合表中信息,不能得出的是( )
A.氨分子质量很小B.闻到氨水的气味是分子在运动
C.温度升高,氨分子体积变大D.压强变大,氨分子间的间隔变小
3.(2021·四川泸州)同学们在实验室进行了如下实验:将酚酞滴入KOH溶液中,观察到液滴周围立即变红,并逐渐扩散开来。下列与实验有关的说法错误的是( )
A.实验验证了KOH的碱性B.实验中酚酞分子没有任何变化
C.红色扩散说明了分子在运动D.实验中发生了化学变化
4.(2021·四川自贡)不久前,某国决定将核废水排放入海引发国际争论。核废水中含有氚、锶、铯等放射性元素。已知氚原子的核内质子数为1,中子数为2.下列关于氚、氢两种原子的说法正确的是( )
A.属于不同种元素B.都有中子,但数目不同
C.最外层电子数相同D.相对原子质量相同
5.(2021·湖北荆州)如图为A、B、C、D、E五种粒子的结构示意图,请按要求填空:
(1)x的值是______。
(2)微粒A对应的元素位于元素周期表第______周期。
(3)微粒D和微粒E形成化合物的化学式为______。
(4)A、B、C、D、E五种粒子对应的元素有______种。
6.(2021·江西·中考真题)2021 年江西省自主设计的“人造太阳”首次成功放电。
(1)“人造太阳”合理利用了可控核聚变,氘、氚是核聚变的热核材料。
①氘和氚属于______(选填“同种”或“不同种”)元素的原子,上表中x=______。
②贮存氘气的钢瓶禁止靠近明火,据此推测氘气具有的化学性质是______。
(2)“人造太阳”将为人类提供永不枯竭的清洁能源,除核能外清洁能源还有______。(任写一种)
7.(2021·黑龙江伊春市·中考真题)下列客观事实对应的微观解释错误的是( )
A.液化石油气压缩到钢瓶中一一分子体积变小
B.品红在静置的水中会扩散一一分子在不停的运动中
C.金刚石和石墨物理性质差异很大一一碳原子排列方式不同
D.水通电分解得到氢气和氧气一一在化学变化中分子可以再分
8.(2021·青海中考真题)下列事实的微观解释中,错误的是( )
A.墙里开花墙外香——分子在不断的运动
B.干冰升华——分子间间隔增大
C.1滴水中大约有1.67×1021个水分子——分子很小
D.蔗糖放入水中溶解——蔗糖分子分解了
9.(2021·山西晋中市·中考真题)随着科技的进步,我们可通过扫描隧道显微镜获得苯分子的图像。观察下图,有关苯分子的表述错误的是( )
A.它在不断运动B.它体积很小
C.分子间有间隔D.它真实存在
分子
原子
定义
。
。
性质
质量小、体积小;不断运动;有间隔;同种粒子的化学性质相同。
联系
分子是由原子构成的。分子、原子都是构成物质的微粒。
区别
在化学变化中,分子可以再分,而原子不可以再分。
备注
1.所有 、 、 和 是由原子构成的,其他大多数物质是由分子构成的。
2.在受热的情况下,粒子能量增大,运动速率加快。
3.物体的热胀冷缩现象,原因是构成物质的粒子的间隔受热时增大,遇冷时缩小。
4.气体容易压缩是因为构成气体的粒子的间隔较大。
5.不同液体混合后总体积小于原体积的和,说明粒子间是有间隔的。
6.一种物质如果由分子构成,那么保持它化学性质的最小粒子是分子;如果它由原子构成,那么保持它化学性质的最小粒子是原子。
元素类别
最外层电子数
得失电子趋势
性质
结论
金属元素
<4
易失去最外层电子(形成阳离子)
易发生化学反应
元素的化学性质由最外层电子数决定。
非金属元素
≥4(H:1)
易获得电子使最外层达到8电子的稳定结构(形成阴离子)
稀有气体元素
=8(He:2)
难得失电子(为相对稳定结构)
极难发生化学反应
物质
分子个数
体积
0℃/101kPa
20℃/101kPa
0℃/202kPa
17g氨气
约6.02×1023个
22.4L
22.1L
11.2L
原子种类
质子数
中子数
核外电子数
氘
1
1
1
氚
1
2
x
相关试卷
这是一份专题28 物质、离子的共存(重点、难点)-备战2022年中考化学一轮复习考点微专题,文件包含专题28物质离子的共存重点难点-备战2022年中考化学一轮复习考点微专题教师版含解析doc、专题28物质离子的共存重点难点-备战2022年中考化学一轮复习考点微专题学生版doc等2份试卷配套教学资源,其中试卷共22页, 欢迎下载使用。
这是一份专题19 酸和碱、pH的测定(重点、难点)-备战2022年中考化学一轮复习考点微专题,文件包含专题19酸和碱pH的测定重点难点-备战2022年中考化学一轮复习考点微专题教师版含解析doc、专题19酸和碱pH的测定重点难点-备战2022年中考化学一轮复习考点微专题学生版doc等2份试卷配套教学资源,其中试卷共42页, 欢迎下载使用。
这是一份专题03 氧气的制取(重点、难点)-备战2022年中考化学一轮复习考点微专题,文件包含专题03氧气的制取重点难点-备战2022年中考化学一轮复习考点微专题教师版含解析doc、专题03氧气的制取重点难点-备战2022年中考化学一轮复习考点微专题学生版doc等2份试卷配套教学资源,其中试卷共44页, 欢迎下载使用。