

还剩2页未读,
继续阅读
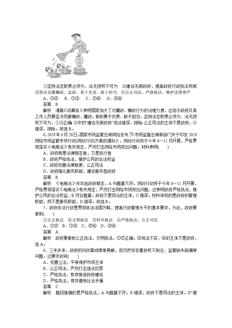
高中政治 (道德与法治)第三单元 全面依法治国第九课 全面依法治国的基本要求严格执法第2课时同步训练题
展开
这是一份高中政治 (道德与法治)第三单元 全面依法治国第九课 全面依法治国的基本要求严格执法第2课时同步训练题,共4页。试卷主要包含了选择题,非选择题等内容,欢迎下载使用。
相关试卷
高中政治 (道德与法治)人教统编版必修3 政治与法治严格执法当堂达标检测题:
这是一份高中政治 (道德与法治)人教统编版必修3 政治与法治严格执法当堂达标检测题,共7页。
高中人教统编版科学立法第1课时练习题:
这是一份高中人教统编版科学立法第1课时练习题,共4页。试卷主要包含了选择题,非选择题等内容,欢迎下载使用。
人教统编版必修3 政治与法治第三单元 全面依法治国第九课 全面依法治国的基本要求公正司法第3课时课后练习题:
这是一份人教统编版必修3 政治与法治第三单元 全面依法治国第九课 全面依法治国的基本要求公正司法第3课时课后练习题,共4页。试卷主要包含了选择题,非选择题等内容,欢迎下载使用。