





- 2021山西省太原市高三三模语文试卷及答案 试卷 1 次下载
- 2021山西省太原市高三三模文科数学试卷及答案 试卷 0 次下载
- 2021山西省太原市高三三模理科数学试卷及答案 试卷 1 次下载
- 2021山西省太原市高三三模英语试卷及答案 试卷 2 次下载
- 2021山西省太原市高三三模理科综合试卷及答案 试卷 2 次下载
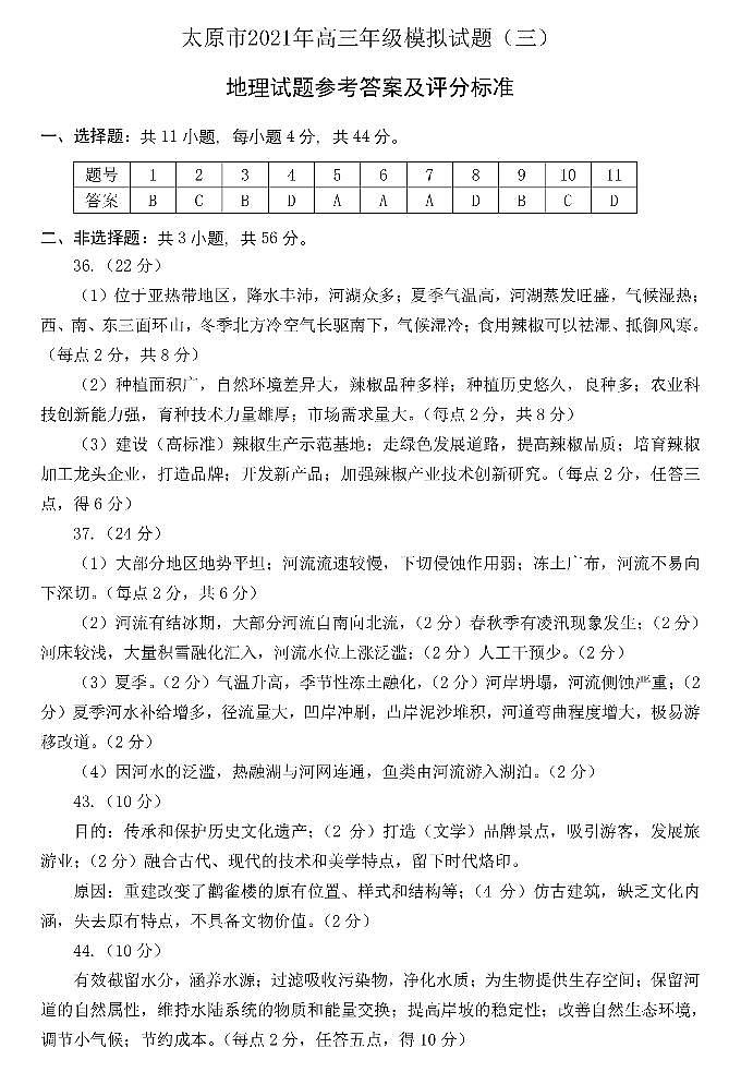
2021山西省太原市高三三模文科综合试卷及答案
展开山西省太原市2023届高三一模文科综合试卷: 这是一份山西省太原市2023届高三一模文科综合试卷,共8页。
山西省太原市2023届高三一模文科综合试卷: 这是一份山西省太原市2023届高三一模文科综合试卷,共8页。
2023届山西省太原市高三二模文科综合试题及答案: 这是一份2023届山西省太原市高三二模文科综合试题及答案,共12页。试卷主要包含了该次降水过程的水汽来源于当地的等内容,欢迎下载使用。