高中地理人教版 (2019)选择性必修2 区域发展第四章 区际联系与区域协调发展本章综合预测随堂练习题
展开(2021·重庆巴蜀中学模拟)乌江干流全长1 037 km,为长江上游右岸的最大一级支流。乌江天然落差2 124 m,自20世纪80年代起,乌江流域梯级开发按计划稳步推进。武隆水文站位于乌江下游,为乌江汇入长江的控制水文站。下图是武隆水文站1955年~2015年的径流量、输沙量变化图。据此完成1~2题。
1.与上图中乌江年径流量波动有较大关联的是( )
A.夏季风的年际变化 B.降水的季节性波动
C.湖泊、森林的调蓄 D.蒸发量的年际变化
2.1955~2015年期间,乌江输沙量前后变化明显,其主要原因是该流域( )
A.径流总量有所减少 B.水利工程相继建成
C.水土流失得到治理 D.受全球暖化的影响
1.A 2.B [第1题,乌江主要补给水源来自大气降水。乌江流域地处我国亚热带季风气候区,由于夏季风的年际强弱差异导致流域内降水量的年际差异,进而使得乌江年径流量波动。第2题,从图中可以看出,年输沙量和年径流量在20 世纪80年代之前保持较好的一致性,基本呈现出大水大沙、小水小沙的状态;自20世纪80年代起,乌江流域梯级开发按计划稳步推进,输沙量开始呈下降趋势,到2000 年后基本已不足0.1亿吨,下降趋势极为明显。]
科罗拉多河干流发源于美国西部落基山脉西坡,向西南流经犹他、亚利桑那、内华达、加利福尼亚等州和墨西哥西北端,注入加利福尼亚湾;全长2 333千米,只有145千米在墨西哥境内;流域面积64.7万平方千米,流域内80 %为干旱和半干旱地区;河水含沙量很高,河水混浊,呈暗褐色。读图,完成3~5题。
3.与上游相比,科罗拉多河中下游的支流多为季节河,主要原因是( )
A.洪水期水库蓄水使河流断流
B.气压带和风带的交替控制
C.灌溉用水的季节变化不均
D.夏季冰川融水补给量大,冬季无补给
4.受人类活动影响,科罗拉多河越往下游,河水盐度越高。产生这一现象的主要原因是( )
A.河流下游水土流失严重 B.河流下游纬度低,蒸发旺盛
C.沿河灌区开渠引水灌溉 D.大量引水使海水倒灌
5.科罗拉多河流域是美国进行水资源综合利用与开发的第一个流域,干流上已兴建水库11座,支流上修建水库95座,全面实行梯级开发。主要原因是( )
A.河流落差大 B.土地荒芜严重
C.旱涝灾害多发 D.流域面积广大
3.B 4.C 5.A [第3题,科罗拉多河中下游地区位于北纬30°~40°的大陆西岸,夏季受副热带高压控制,盛行下沉气流,降水稀少,河流可能断流;冬季盛行西风越过沿海山地后,仍能带来一定的降水。季节河位于河流中下游地区,海拔较低,没有冰川分布,也就无冰川融水补给。第4题,该地区气候干旱,蒸发旺盛,水土流失并不严重,但土壤含盐量较高。引水灌溉,土壤中大量盐类被水溶解,通过地表径流和地下径流汇入河中,导致河水盐度升高。河水被沿岸灌区反复利用,因此越往下游水量越少,也会使河水盐度升高。蒸发旺盛不属于人为原因。受地势限制,海水倒灌只局限在河口地段,对整个河流下游的河水盐度分布影响不大。第5题,梯级开发就是对一些落差较大的河流采取修建多个拦河大坝和水库的方式,使水流趋于平缓的水利工程。因此,科罗拉多河能够进行梯级开发的主要原因是河流落差大。]
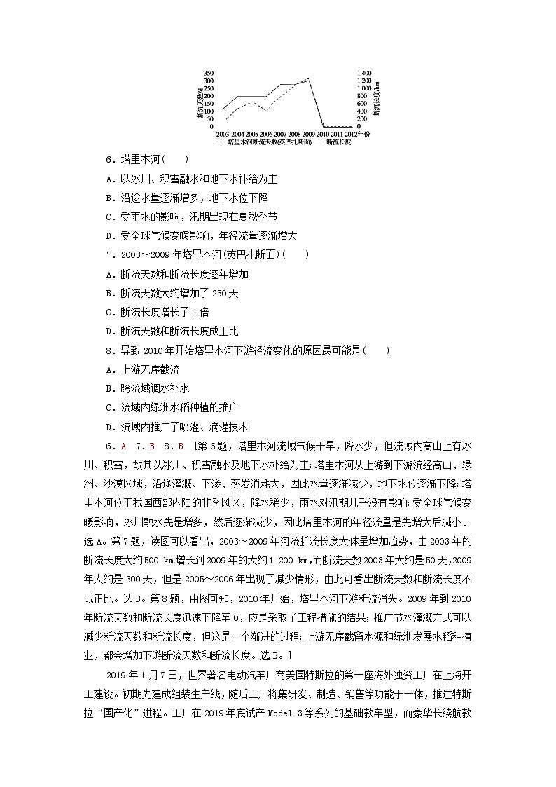
塔里木河下游1972年开始出现断流。读塔里木河(英巴扎断面)2003~2012年断流情况统计图,完成6~8题。
6.塔里木河( )
A.以冰川、积雪融水和地下水补给为主
B.沿途水量逐渐增多,地下水位下降
C.受雨水的影响,汛期出现在夏秋季节
D.受全球气候变暖影响,年径流量逐渐增大
7.2003~2009年塔里木河(英巴扎断面)( )
A.断流天数和断流长度逐年增加
B.断流天数大约增加了250天
C.断流长度增长了1倍
D.断流天数和断流长度成正比
8.导致2010年开始塔里木河下游径流变化的原因最可能是( )
A.上游无序截流
B.跨流域调水补水
C.流域内绿洲水稻种植的推广
D.流域内推广了喷灌、滴灌技术
6.A 7.B 8.B [第6题,塔里木河流域气候干旱,降水少,但流域内高山上有冰川、积雪,故其以冰川、积雪融水及地下水补给为主;塔里木河从上游到下游流经高山、绿洲、沙漠区域,沿途灌溉、下渗、蒸发消耗大,因此水量逐渐减少,地下水位逐渐下降;塔里木河位于我国西部内陆的非季风区,降水稀少,雨水对汛期几乎没有影响;受全球气候变暖影响,冰川融水先是增多,然后逐渐减少,因此塔里木河的年径流量是先增大后减小。选A。第7题,读图可以看出,2003~2009年河流断流长度大体呈增加趋势,由2003年的断流长度大约500 km增长到2009年的大约1 200 km,而断流天数2003年大约是50天,2009年大约是300天,但是2005~2006年出现了减少情形,由此可看出断流天数和断流长度不成正比。选B。第8题,由图可知,2010年开始,塔里木河下游断流消失。2009年到2010年断流天数和断流长度迅速下降至0,应是采取了工程措施的结果;推广节水灌溉方式可以减少断流天数和断流长度,但这是一个渐进的过程;上游无序截留水源和绿洲发展水稻种植业,都会增加下游断流天数和断流长度。选B。]
2019年1月7日,世界著名电动汽车厂商美国特斯拉的第一座海外独资工厂在上海开工建设。初期先建成组装生产线,随后工厂将集研发、制造、销售等功能于一体,推进特斯拉“国产化”进程。工厂在2019年底试产Mdel 3等系列的基础款车型,而豪华长续航款车型仍在美国生产。据此完成9~11题。
9.特斯拉海外工厂建成初期,上海主要为该工厂提供( )
A.原料 B.主要配件
C.生产工人 D.技术
10.特斯拉的“国产化”给我国电动汽车行业带来的影响是( )
A.核心部件供应紧张 B.市场竞争力减弱
C.技术革命性提升 D.生产体系更完善
11.豪华长续航车型仍在美国生产的原因主要是( )
A.为避开贸易壁垒 B.中国市场狭小
C.中国技术人才缺乏 D.美国政策保护
9.C 10.B 11.D [第9题,解答本题要注意审题,据材料可知,特斯拉上海工厂初期先建成组装生产线,因此上海主要为其提供生产工人,负责产品的组装,C正确。选C。第10题,特斯拉汽车的核心部件还是在美国生产,对我国电动汽车行业技术影响有限,A、C错误。受劳动力、关税等成本降低的影响,特斯拉汽车价格降低,我国国产车的价格优势将不明显,市场竞争力减弱,B正确。我国汽车行业已经有较完善的生产体系,且一个汽车企业对我国汽车行业的生产体系影响有限,D错误。选B。第11题,如果想要避开中美贸易壁垒,该车型应在中国生产,A错误。中国经济发展快,人口众多,市场广阔,B错误。该工厂的很多技术来自美国,故中国技术人才对工厂影响小,C错误。豪华长续航款车型的电池核心技术和软件等技术价值高,为防止技术外泄,美国政策不允许其在外生产,D正确。选D。]
(2021·湖北七市协作体模拟)OLED屏是新一代高清显示屏幕,韩国LGD公司在广州投资建设大型OLED面板工厂获得韩国政府批准。韩国政府批准的前提是LGD公司提高对韩国材料和设备的使用,加强技术安全检查,以及新一代技术研发环节必须保留在韩国本土等。据此回答12~14题。
12.LGD公司在中国广州建厂的主导因素是( )
A.劳动力 B.市场 C.政策 D.原料
13.LGD公司在中国广州建厂,产生的主要影响是( )
A.削弱韩国本土产业的竞争力
B.促进广州城市化水平的提高
C.减轻中国的就业压力
D.增强LGD公司的国际竞争力
14.韩国政府提出严格的批准条件,其目的是( )
①保持韩国在OLED产业的优势地位 ②带动韩国本土相关公司的发展 ③限制LGD公司在国外的产业规模 ④降低LGD公司的生产成本
A.①④ B.②③ C.①② D.②④
12.B 13.D 14.C [第12题,技术研发环节仍保留在韩国,则在广州建厂的主导因素是看中中国市场,故B正确。第13题,在中国广州建厂可以扩大销售市场,增强LGD公司的国际竞争力,故D正确。第14题,材料中的“新一代技术研发环节必须保留在韩国本土”,利于保持韩国在该行业的优势地位;“提高对韩国材料和设备的使用”,利于带动韩国本土相关公司的发展。 由于中韩经济发展水平差异,相同产品价格一般中国要低于韩国,则使用韩国产品不利于降低该公司的生产成本。]
二、非选择题
15.阅读材料,完成下列各题。
乌江是长江上游支流,贵州第一大河,以流急、滩多、谷狭而闻名于世。六盘水地区煤炭资源丰富,素有“江南煤都”“西南煤海”之称,是全国十大煤炭基地之一。下图示意乌江流域。
(1)评价乌江流域进行梯级开发的有利条件。
(2)分析梯级开发对乌江中鱼类生存的不利影响。
(3)说明乌江流域梯级开发在进行工程建设时可能遇到的问题。
(4)六盘水地区经济相对落后,有人认为六盘水地区应该紧抓煤炭资源优势,大力开发煤炭资源。你是否赞成此观点?请说明理由。
[解析] 第(1)题,从自然方面来分析,该地降水丰富,支流汇集量大,径流量大;地势落差大,水流湍急,水能资源丰富;多峡谷,利于建坝,工程量相对较小。从社会经济方面分析,该地工业生产活动对能源的需求量较大。第(2)题,乌江流域的开发,使流域内工农业生产活动增加,排放污水增多,河流水质恶化。水库截流蓄水,污染物富集,加重污染程度,严重影响鱼类生存。流域内修建大量水库,阻碍鱼类洄游,改变鱼类的生存环境,影响鱼类繁殖。第(3)题,主要结合云贵高原的喀斯特地貌分析其对水库、水坝工程建设带来的不利影响。第(4)题,若赞成,主要从促进经济发展,增加就业,带动相关产业发展等方面分析。若不赞成,主要从环境保护角度分析。
[答案] (1)降水丰富,支流多,径流量大;地势落差大,水流急,水能资源丰富;多峡谷,利于建坝,工程量相对较小;能源市场需求量大。
(2)乌江流域的开发,使流域内工农业生产活动增加,排放污水增多,河流水质恶化。水库截流蓄水,加重污染程度,严重影响鱼类生存;修建大量水库,阻碍鱼类洄游繁衍(或改变鱼类的生存环境)。
(3)喀斯特地貌区多溶洞、漏斗和暗河,地基不牢固;水库区容易渗漏,导致水库区水量减少,水库存水作用减弱;水库、大坝安全性相对较差,威胁着河流下游地区居民的生命财产安全。
(4)赞成。理由:开发煤炭资源可以变资源优势为经济优势,促进经济发展;可以带动电力、化工、建材、交通等相关产业的发展;可以增加就业机会;弥补枯水期水电发电量的不足。
不赞成。理由:煤炭开发易造成大气、水、土壤等环境污染;破坏植被,造成水土流失;诱发滑坡、泥石流等地质灾害;生态破坏严重,生物多样性减少。
16.阅读图文材料,完成下列要求。
近10年来,泰国实施汽车产业的自由化政策,许多国际著名的汽车及其零部件企业在泰国建立了合资或独资企业,泰国已成为东盟国家最大的汽车生产国和第二大汽车销售市场。在跨国公司的带动下,本国一批汽车及零部件企业也逐步成长起来,全球十大轮胎制造商有7家已在泰国投资设厂,泰国生产的轮胎、橡胶带均能出口。泰国具有比较优势的产品是乘用车、卡车等。该国汽车工业主要集中分布于曼谷等大城市。2020年2月以来,世界范围内新冠肺炎疫情对该国汽车产业产生较大的影响。
(1)简述曼谷汽车产业快速发展的优势条件。
(2)说明众多国外制造商在泰国投资生产轮胎的原因。
(3)从产业联系角度,简析国际著名汽车企业在泰国投资建厂对当地经济的影响。
(4)推断新冠疫情对泰国卡车、乘用车生产的影响。
[解析] 第(1)题,本题重点考查影响工业布局的区位条件,主要包括:地理位置、土地、水源、原料、燃料、市场、交通、劳动力、农业基础、技术、历史条件等因素。“泰国实施汽车产业的自由化政策”,体现了政策的支持;读图可知,曼谷南临泰国湾,陆地交通铁路四通八达,海陆交通便利;曼谷南临泰国湾且为泰国首都,地理位置优越,基础设施较为完善;泰国所在东南亚及亚洲地区人口众多,经济发展迅速,汽车销售市场广阔。第(2)题,泰国位于热带,纬度位置低,适合天然橡胶种植,天然橡胶产量大,生产轮胎的原材料丰富,质优价廉;近10年来,泰国汽车工业发展速度快,许多国际著名的汽车及其零部件企业在泰国建立了合资或独资企业,轮胎需求量大,接近市场;泰国人口多,劳动力丰富、是发展中国家,工资水平低;发展中国家环保限制少,企业生产进入门槛低等。第(3)题,本题解答时应注意题干要求的是对当地经济的影响,应从产业升级、参与市场竞争等方面考虑。由材料可知,许多国际著名的汽车及其生产零件企业在泰国建立了合资或独资企业,国际著名汽车企业在泰国投资建厂,可以带动汽车组装及零部件生产企业的发展;国际著名汽车企业资金雄厚,技术先进,在泰国投资建厂有利于泰国引进先进的技术,推动汽车产业的升级;国际著名汽车企业在国际市场享有盛誉,在泰国投资建厂,有利于泰国打开国际市场,参与全球汽车产业的分工。第(4)题,世界范围内新冠肺炎疫情对该国汽车产业产生较大的影响,新冠疫情导致出行人数减少、生产停止,卡车市场需求减少;工厂停工,零部件供给链短期内断裂;居家禁止外出导致用工紧张、成本上升等。
[答案] (1)地理位置优越,基础设施较为完善,海陆交通便捷,政府政策支持力度较大,国际、国内市场广阔,配套设施较为完善等。
(2)纬度位置低,天然橡胶产量大,原材料丰富,质优价廉;汽车工业发展速度快,轮胎需求量大,接近市场;劳动力丰富、工资水平低;环保限制少,进入门槛低等。
(3)带动汽车组装及零部件生产企业的发展;引进先进的技术,推动汽车产业的升级;打开国际市场,参与全球汽车产业的分工,融入国际汽车产业的销售、生产、设计链条等。
(4)市场需求减少;零部件供给链短期内断裂;用工紧张、成本上升等。
高中地理人教版 (2019)选择性必修2 区域发展第四章 区际联系与区域协调发展本章综合预测达标测试: 这是一份高中地理人教版 (2019)选择性必修2 区域发展第四章 区际联系与区域协调发展本章综合预测达标测试,共9页。试卷主要包含了选择题,非选择题等内容,欢迎下载使用。
新高中地理高考专题20区际联系与区域协调发展: 这是一份新高中地理高考专题20区际联系与区域协调发展,共20页。试卷主要包含了请将答案正确填写在答题卡上,西部数据中心最主要的业务可能是等内容,欢迎下载使用。
人教版 (2019)选择性必修2 区域发展第一节 流域内协调发展复习练习题: 这是一份人教版 (2019)选择性必修2 区域发展第一节 流域内协调发展复习练习题,共23页。试卷主要包含了选择题,综合题等内容,欢迎下载使用。

