专题2.3 一元一次方程章末达标检测卷-2021-2022学年七年级数学上册举一反三系列(人教版)
展开考试时间:100分钟;满分:100分
学校:___________姓名:___________班级:___________考号:___________
注意事项:
1.答题前填写好自己的姓名、班级、考号等信息2.请将答案正确填写在答题卡上
第Ⅰ卷(选择题)
一.选择题(共10小题,满分30分,每小题3分)
1.(3分)(2019秋•兴安盟期末)下列是一元一次方程的个数为( )
①3x+7②-x2+1=7③3(x﹣1)=12④2x-10.2+1=x2⑤5x﹣2>7⑥2x+5=2x⑦x=﹣12⑧11+7=18
A.2个B.3个C.4个D.5个
2.(3分)(2019秋•武安市期末)如图,相同形状的物体的重量是相等的,其中最左边天平是平衡的,则右边三个天平中仍然平衡的是( )
A.①②③B.①③C.①②D.②③
3.(3分)(2020春•兰考县期末)x=3是下列方程的解的有( )
①﹣2x﹣6=0;②|x+2|=5;③(x﹣3)(x﹣1)=0;④13x=x﹣2.
A.1个B.2个C.3个D.4个
4.(3分)(2020秋•南岗区校级月考)将方程x0.3=1+1.2-0.3x0.2中分母化为整数,正确的是( )
A.10x3=10+12-3x2B.x3=10+1.2-0.3x0.2
C.10x3=1+12-3x2D.x3=1+1.2-0.3x2
5.(3分)(2020春•邓州市期末)已知关于x的方程a﹣x=x2+3a的解是x=4,则代数式3a+1的值为( )
A.﹣5B.5C.8D.﹣8
6.(3分)(2020春•雨花区校级期中)《九章算术》中“盈不足术”有这样的问题:“今有共买羊,人出六,不足四十五;人出八,不足三.问人数、羊价各几何?”题意是:若干人共同出资买羊,每人出6元,则差45元;每人出8元,则差3元.求人数和羊价各是多少?设买羊人数为x人,则根据题意可列方程为( )
A.6x+45=8x+3B.6x+45=8x﹣3C.6x﹣45=8x+3D.6x﹣45=8x﹣3
7.(3分)(2020春•凉山州期末)关于y的方程2m+y=m与3y﹣3=2y﹣1的解相同,则m的值为( )
A.0B.2C.-12D.﹣2
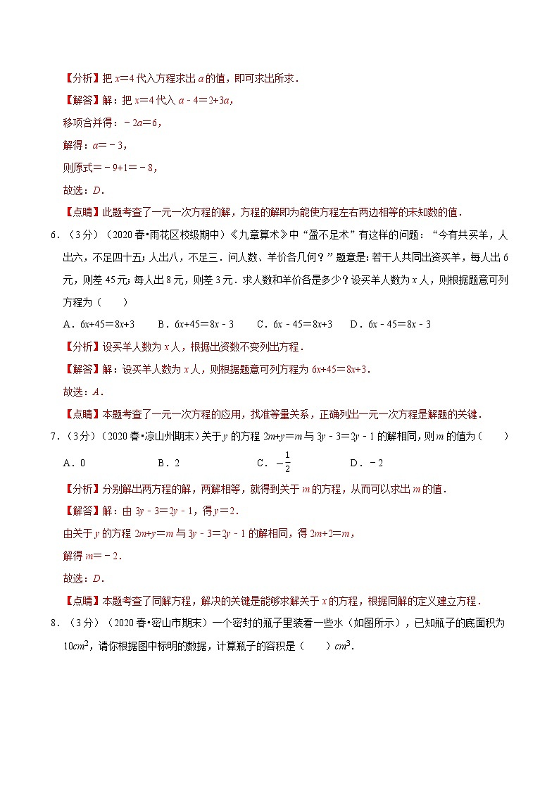
8.(3分)(2020春•密山市期末)一个密封的瓶子里装着一些水(如图所示),已知瓶子的底面积为10cm2,请你根据图中标明的数据,计算瓶子的容积是( )cm3.
A.80B.70C.60D.50
9.(3分)(2020春•宛城区期中)一列匀速前进的火车,从它进入320米长的隧道到完全通过隧道共用了18秒,隧道顶部一盏固定的小灯灯光在火车上照了10秒钟,则这列火车的长为( )
A.190米B.400米C.380米D.240米
10.(3分)(2020春•仁寿县期中)出售两件衣服,每件600元,其中一件赚25%,另一件赔25%,那么这两件衣服售出后商店是( )
A.赚80元B.亏80元
C.不赚不亏D.以上答案都不对
第Ⅱ卷(非选择题)
二.填空题(共6小题,满分18分,每小题3分)
11.(3分)(2019秋•漳州期末)如图是方程1-3x-14=3+x2的求解过程,其中依据等式的基本性质的步骤有 .(填序号)
12.(3分)(2020春•蓬溪县期末)已知方程(k﹣2)x|k﹣1|﹣2017=2021是关于x的一元一次方程,则k= .
13.(3分)(2019秋•颍州区期末)为实施乡村振兴战略,解决某山区老百姓出行难的问题,当地政府决定修建一条高速公路.其中一段长为146米的山体隧道贯穿工程由甲乙两个工程队负责施工.甲工程队独立工作2天后,乙工程队加入,两工程队又联合工作了1天,这3天共掘进26米.已知甲工程队每天比乙工程队多掘进2米.按此速度完成这项隧道贯穿工程,甲乙两个工程队还需联合工作 天.
14.(3分)(2020春•延庆区期中)清代文言小说集《笑笑录》记载,清代诗人徐子云曾写过一首诗:巍巍古寺在山林,不知寺内几多僧.三百六十四只碗,看看用尽不差争.三人共食一碗饭,四人共吃一碗羹.请问先生明算者,算来寺内几多僧?
设寺内有x名僧人,则列出一元一次方程为 .
15.(3分)(2019秋•崇川区校级期末)关于x的方程2(x﹣a)=x﹣1的解为4a+b,则关于x的方程2(ax﹣b)﹣1978=﹣bx+4a+44的解为x= .
16.(3分)(2020秋•渝中区校级月考)一群猴子分一堆桃子,第一个猴子取走了一半零一个,第二个猴子取走了剩下的一半零一个,第三个猴子取走了第二个猴子剩下的一半零一个…直到第8个猴子恰好取完.这堆桃子一共有 .
三.解答题(共6小题,满分52分)
17.(8分)(2019秋•天心区期末)解方程
(1)2(x﹣2)﹣3(4x﹣1)=5(1﹣x);
(2)2x+14-1=x-10x+112.
18.(8分)(2019秋•石城县期末)已知关于x的方程(m+3)xm﹣1+5=0是一元一次方程.
(1)求m的值;
(2)若原方程(m+3)xm﹣1+5=0的解也是关于x的方程5x+2n3-nx-32=1的解,求n的值.
19.(8分)(2018秋•天心区校级期末)已知关于x的两个方程2x﹣4=6a和x-a3=x6+a.
(1)用含a的式子表示方程2x﹣4=6a的解.
(2)若方程2x﹣4=6a与x-a3=x6+a的解相同,求a的值.
20.(8分)(2020春•嘉定区期末)小明、小杰两人在400米的环形赛道上练习跑步,小明每分钟跑300米,小杰每分钟跑220米.
(1)若小明、小杰两人同时同地反向出发,那么出发几分钟后,小明,小杰第一次相遇?
(2)若小明、小杰两人同时同向出发,起跑时,小杰在小明前面100米处.
①出发几分钟后,小明、小杰第一次相遇?
②出发几分钟后,小明、小杰的路程第一次相距20米?
21.(10分)(2020•鞍山一模)为拓宽学生视野,某中学决定组织部分师生去庐山西海开展研学旅行活动,在参加此次活动的师生中,若每位老师带19个学生,还剩11个学生没人带;若每位老师带20个学生,就有一位老师少带7个学生,为了安全,既要保证所有师生都有车坐,又要保证每辆客车上至少要有2名老师.现有甲、乙两种大客车,它们的载客量和租金如表所示.
(1)参加此次研学旅行活动的老师和学生各有多少人?
(2)这次活动全部租甲种客车行吗?如果行,怎样安排;如果不行,请说明理由.
(3)学校计划此次研学旅行活动的租车总费用不超过4100元,租用乙种客车不少于7辆,你能得出哪几种不同的租车方案?其中哪种租车方案最省钱?请说明理由.
22.(10分)(2019秋•洪山区期中)如图,在数轴上点A表示的数为a,点B表示的数为b,且a,b满足|a+2|+(b﹣5)2=0,O为原点.若动点P从点A出发,以每秒1个单位长度的速度沿数轴向右匀速运动,设运动的时间为t(秒)
(1)求a,b的值;
(2)当点P运动到线段OB上时,分别取OB和AP的中点E,F,试探究下列结论:①AB-OPEF的值为定值;②AB+OPEF的值为定值,其中有且只有一个是正确的,请将正确的选出来并求出该值;
(3)当点P从点A出发运动到点O时,另一动点Q从点B出发,以每秒2个单位长度的速度在OB间往返运动,当PQ=1时,求动点P运动的时间t的值.题号
一
二
三
总分
得分
评卷人
得 分
评卷人
得 分
评卷人
得 分
甲种客车
乙种客车
载客量/(人/辆)
30
50
租金/(元辆)
300
400
专题2.7 分式章末达标检测卷-2021-2022学年八年级数学上册举一反三系列(人教版): 这是一份专题2.7 分式章末达标检测卷-2021-2022学年八年级数学上册举一反三系列(人教版),文件包含专题27分式章末达标检测卷人教版解析版docx、专题27分式章末达标检测卷人教版原卷版docx等2份试卷配套教学资源,其中试卷共16页, 欢迎下载使用。
专题2.3 轴对称章末达标检测卷-2021-2022学年八年级数学上册举一反三系列(人教版): 这是一份专题2.3 轴对称章末达标检测卷-2021-2022学年八年级数学上册举一反三系列(人教版),文件包含专题23轴对称章末达标检测卷人教版解析版docx、专题23轴对称章末达标检测卷人教版原卷版docx等2份试卷配套教学资源,其中试卷共31页, 欢迎下载使用。
专题2.3 平面直角坐标系章末达标检测卷-2021-2022学年七年级下册数学举一反三系列(人教版): 这是一份专题2.3 平面直角坐标系章末达标检测卷-2021-2022学年七年级下册数学举一反三系列(人教版),文件包含专题23平面直角坐标系章末达标检测卷人教版解析版doc、专题23平面直角坐标系章末达标检测卷人教版原卷版doc等2份试卷配套教学资源,其中试卷共20页, 欢迎下载使用。

