


第十七讲:生物的新陈代谢学案
展开
这是一份第十七讲:生物的新陈代谢学案,共22页。学案主要包含了二周内完全恢复原来的水平,填空题,实验探究题,解答题等内容,欢迎下载使用。
一.根、茎、叶的结构
1.根:植物的地下部分,主要起固着、吸收作用。
2.茎:地上部分的骨干,输导营养物质和水分、支持叶花和果实。
3.叶:由叶片、叶柄组成。
二.植物生长需要无机盐和水
1.植物的正常健壮生长,需要量最大的是含氮、磷、钾等的无机盐。
2.不同化肥对植物生长的影响:
三.植物对水分的吸收、利用和散失
1.细胞吸水和失水:当外界溶液的浓度大于根毛细胞液浓度时,细胞失水;
当外界溶液的浓度小于细胞液浓度时,细胞吸水。
2.植物吸收水分和无机盐的器官是根,部位在根毛区。
(1)植物根尖的结构:
(2)水分进入路径:土壤→根毛细胞→内层细胞→导管→茎→叶→散失(通过气孔)
(3)物体内水分的输导由导管来完成的。
(4)矿质元素必须溶解于水中才能被吸收。
3.水分的利用:1%左右参与光合作用等代谢活动;99%通过蒸腾作用散失到大气中。
4.蒸腾作用的意义:
①是植物吸收水和促使水在体内运输的主要动力;
②促进溶解在水在的矿质养料在植物体内的运输;
③可以降低植物体特别是叶片的温度,避免因强烈阳光照射而造成灼伤。
5.水分的散失是通过气孔进行的。
气孔的调节机理:当水分充足时保卫细胞吸水膨胀,气孔开放;反之,气孔关闭。
五.植物的光合作用
1.概念:光合作用是指绿色植物通过叶绿体吸收太阳光能,将水和二氧化碳等无机物合成有机物,同时释放氧气的过程。
2.影响光合作用的因素主要有:光照强度、温度、二氧化碳浓度等。
3.意义:完成了两大转变:
(1)物质转变:水和二氧化碳转变为复杂的有机物淀粉,同时释放氧气。
(2)能量转变:将太阳能转变为化学能贮存在有机物中。
六.植物的呼吸作用
1.概念:是指活细胞在酶的参与下,吸入氧气,将有机物氧化分解成水和二氧化碳,同时放出能量的过程。
2.影响呼吸作用强度的因素主要有:温度、水分、氧气和二氧化碳浓度。
3.意义:呼吸作用为生物体的各项生理活动提供了能量。
4.萌发的种子呼吸作用很旺盛。
七.新陈代谢原理在农业生产技术上的应用
1.为了提高种子的发芽率和幼苗的成活率,农民都选粒大饱满的种子作种;
2.植物生长需要大量的水,灌溉时应适时适量;
3.在植物生长中,需要无机盐;要合理施肥,薄肥勤施。
4.成熟的活种子,时刻进行呼吸作用,为了有利于种子的储藏,可采取低温、干燥等方法降低呼吸作用。
人体的新陈代谢
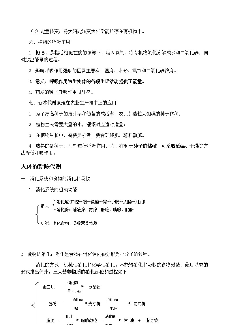
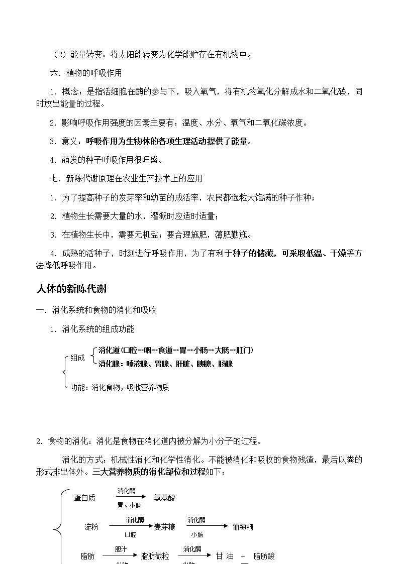
一.消化系统和食物的消化和吸收
1.消化系统的组成功能
组成
功能:消化食物,吸收营养物质
消化道(口腔→咽→食道→胃→小肠→大肠→肛门)
消化腺:唾液腺、胃腺、肝脏、胰腺、肠腺
2.食物的消化:消化是食物在消化道内被分解为小分子的过程。
胃、小肠
消化酶
蛋白质
氨基酸
小肠
口腔
消化酶
消化酶
淀粉
麦芽糖
葡萄糖
小肠
小肠
消化酶
脂肪微粒
甘 油
+
脂肪酸
胆汁
脂肪
消化的方式:机械性消化和化学性消化。不能被消化和吸收的食物残渣,最后以粪的形式排出体外。三大营养物质的消化部位和过程如下:
3.营养的吸收:食物经过消化后,透过消化道粘膜,进入血液和淋巴循环的过程,称为吸收。三大营养物质的消化产物吸收如下:
二.生物催化剂——消化酶
1.概念:活细胞制造的有催化能力的蛋白质。
2.特点:酶的催化作用具有专一性、多样性、高效性,并受温度和Ph等外界条件的影响。
3.人体消化液和消化酶列表比较如下:
三.呼吸系统和气体交换
外界
空气
呼吸道
肺 泡
肺部的
毛细血管
血液
循环
组织处的毛细血管
组织细胞
(氧的利用)
—→
←—
—→
←—
—→
←—
—→
←—
—→
←—
—→
←—
呼吸运动
扩散运动
扩散运动
肺的通气
肺泡内的
气体交换
气体在血液中的运输
组织里的
气体交换
外呼吸
内呼吸
O2
CO2
O2
CO2
1.呼吸系统的组成功能:
呼吸道:包括鼻腔、咽、喉、气管、支气管。保证气体通畅、处理吸入气体。
肺:用大量肺泡构成,气体交换场所。
2.呼吸全过程:
(1)肺换气:通过呼吸运动实现。
(2)气体交换:包括肺泡内和细胞内气体交换。
经肺泡内气体交换,氧气进入血液中,血液中的二氧化碳排走,血液由静脉血变成动脉血。经组织里的气体交换,组织细胞不断获得氧气,细胞产生的二氧化碳不断排走,血液由动脉血变成静脉血。以上两过程通过气体扩散实现的。
(3)气体的运输:氧以氧合血红蛋白形式运输。
(4)细胞呼吸:细胞利用氧将体内的有机物氧化分解成二氧化碳和水,同时释放能量的过程。呼吸作用释放的能量是生物进行各种生命活动的动力。
四.循环系统和血液循环
1.循环系统的组成:由血液循环系统和淋巴系统组成。
2.心脏的结构
分四个腔,左、右心房和左、右心室。心脏由心肌细胞构成,能自主地有节律地收缩和舒张。
3.血管的种类
⑴动脉:与心室相连,将血液送出心脏血管,与此相适应,动脉管壁厚,弹性好;
⑵静脉:与心房相连,将血液收回心脏血管,静脉管内血压低,管壁薄,弹性差;
⑶毛细血管是血液与组织细胞进行物质交质的场所,因此管壁最薄,管径最小,仅容红细胞逐个通过,血流慢。
4.动静脉血的区分:不能根据血管的名称来判断血液的名称,应该根据血液中的含氧量多少来判断。
3.血液循环:
(1)动力:心脏的舒缩。
(2)规律:血液在心脏和血管中按一定方向流动。原因是具有瓣膜,即心房与心室之间的房室瓣,心室与动脉之间的动脉瓣,静脉内的静脉瓣,它们具有防止血液倒流的作用。
(3)途径:可分为体循环和肺循环,两者同时进行。见下图。
体循环:左心室→主动脉→分支动脉→除肺以外各器官组织中的毛细血管→分支静脉→上、下腔静脉→右心房
肺循环:右心室→肺动脉→肺部的毛细血管→肺静脉→左心房。
4.观察小鱼尾部血液循环实验:比较各种血管的血液流速和血液颜色。低倍镜下,可见毛细血管壁薄,管径小,血液流速慢,红细胞呈单行流动。小动脉血流快,有时有脉搏样波动。小静脉血流慢,色暗红。
五.血液
1.血液组成:血浆和血细胞组成。
血细胞:红细胞、白细胞和血小板。
成年人血液中血细胞含量的多少对健康影响很大。红细胞数量(血红蛋白)过低—贫血;白细胞太少—抵抗能力差;血小板太少—不易止血。
2.骨髓的造血功能
(1)人出生后,红细胞、白细胞和血小板由红骨髓产生。
(2)刚出生时,红骨髓充满全身骨髓腔,随着年龄增大,脂肪细胞增多,相当部分红骨髓被黄骨髓取代,最后几乎只有扁平骨骨髓腔中有红骨髓。
(3)机体严重缺血时,部分黄骨髓可被红骨髓替代,骨髓的造血能力显着提高。
(4)骨髓的造血能力极强,如果只保留骨髓的十分之一,就能完成正常的造血功能
(5)少量骨髓捐献对人体没有什么影响。人体的造血组织有很强的代偿功能,当抽取部分骨髓后,造血干细胞会加快增殖,在一、二周内完全恢复原来的水平。
3.输血和血型
以输同型血为原则。除了同血型者之间可以相互输血外,血液为AB型万能受血者,而O型万能输血者(在万不得已的情况下才行)。
(1)ABO血型是由红细胞上的凝集原决定的。
(2)ABO血型之间的相互关系
注:“+”表示有凝集反应,“—”表示无凝集反应
4.献血:一个人一次献血200毫升(仅占血液总量的5%左右),由于储备血液的替补,血容量在几分钟到几十分钟就可恢复正常,血浆蛋白由于肝脏合成功能的加速,一两天就能恢复正常。有规律的献血还可以预防心脏病。
六.泌尿系统和尿的排泄
1.泌尿系统组成:
泌尿系统:肾、输尿管、膀胱和尿道。其功能是将人体代谢过程中产生的废物和毒物通过尿的形式排出体外以维持机体内环境的相对稳定。
肾是尿生成的重要器官,不仅可将体内的代谢废物和毒物排出体外,并且对调节体内水与电解质和维持血液的酸碱平衡都有很重要的作用。
血浆
(肾小球)
原尿
(肾小囊腔)
尿液
(肾小管)
肾小球过滤作用
肾小管重吸收作用
2.尿的形成
(1)过程:
图解如下:
(2)原理:
毛细血管球有通透性,当血液流经它时,除血细胞和大分子蛋白质外,血浆中的部分水、无机盐、葡萄糖、尿素和尿酸等物质,都可“过滤”到肾小囊腔内,形成原尿。这个过程称为肾小球的滤过作用。
当原尿通过细长而曲折的肾小管时,其中的全部葡萄糖,大部分和部分无机盐被子肾小管重新吸收回血液,这个过程称肾小管的重吸收作用。肾小管的重吸收有选择性。由于大量水被重吸收,所以尿素、尿酸和无机盐的相对含量显着增加。
肾小管 肾盂 输尿管 膀胱 尿道 体外
3.尿的排出
七.新陈代谢
1.概念:生物体与外界环境之间物质和能量的交换,以及生物体内物质和能量的转变过程,叫做新陈代谢。
2.新陈代谢包括同化作用和异化作用两个方面。
3.在物质变化的同时,必然伴随着能量的变化;
能量的获得=能量的消耗+能量的贮存。
少年儿童同化作用占优势,能量的获得大于能量的消耗,体内有机物积累,身体逐渐长大;老年人、外病的人恰好相反;健康成年人的同化作用和异化作用相对平衡。
植物的生长是同化作用大于异化作用的结果。我们可控制同化作用和异化作用来提高作物产量。
3.消化和氧化分解:消化是把大分子、不能吸收的物质分解为小分子、可以吸收的物质的过程,人对食物的消化在消化道内进行;彻底的氧化分解是形成代谢终产物的过程,主要在细胞内进行
其它生物的新陈代谢
一.孢子植物的特点
1.藻类:结构简单,单细胞或多细胞构成,没有根茎叶等器官的分化。
2.苔藓类:植株矮小,有茎叶,没有根。茎叶中没有输导组织,分布在阴暗潮湿的环境。
3.蕨类:具有根茎叶,有输导组织。
二.微生物的特点
1.细菌特点:细菌是单细胞生物,细胞细而短、结构简单、细胞壁坚韧、以二等分裂方式繁殖,属于原核微生物。
2.真菌的特点:属于真核生物,体积小面积大、吸收多转化快、生长旺繁殖快、适应强变异频、分布广种类多。
三.无脊椎动物的主要特点
动物类群中比较低等的类群,最明显的特征是不具有脊椎骨。种类、数量都是非常庞大的。包括原生动物、海棉动物、腔肠动物、扁形动物、线形动物、环节动物、软件动物、节肢动物、棘皮动物等类群。
四.脊椎动物的主要特点
现存脊椎动物大约有40000种,除了以脊柱为主体的内骨骼外,脊椎动物还具有脊索、背神经索、鳃裂,心脏位于腹部、封闭式血液循环等特点,区别于无脊推动物。
五.新陈代谢中的物质代谢和能量代谢
生物体的新陈代谢包括同化和异化两个方面。
同化作用吸收能量,异化作用释放能量。
课堂练习:
一、单选题
1.下列叙述正确的是( )
A. 人体血液循环系统由心脏、血管、血液等器官组成
B. 绿色开花植物的输导组织存在于茎中,花、果实、种子中没有
C. 上皮组织分布于体表或体内管腔内表面,具有保护作用
D. 癌细胞在体内毫无控制地分裂生长,可以分化形成各种组织
【答案】 C
【考点】血液循环,非传染性疾病
2. 与右心室相连通的血管是( )
A. 肺动脉 B. 肺静脉 C. 上、下腔静脉 D. 主动脉
【答案】 A
【考点】心脏和血管
3.右图是人的泌尿系统,箭头表示流向。比较①肾静脉、②肾动脉、③输尿管、④膀胱四处结构内尿素的浓度最低的是( )
A. ① B. ② C. ③ D. ④
【答案】 A
【考点】泌尿系统
4.如图模拟淀粉的消化过程,“剪刀1”“剪刀2”分别代表两种消化酶。其中“剪刀2”能出现在消化道的哪个部位( )
A. 口腔 B. 胃 C. 小肠 D. 大肠
【答案】 C
【考点】酶及其催化作用,食物的消化与吸收
5.下图表示人体消化吸收过程,①-⑤表示消化液(⑤为肠液)。纵向箭头表示消化液对相应物质的消化作用,abc分别表示淀粉、蛋白质和脂肪的最终消化产物。有关分析正确的是( )
A. ④和⑤发挥作用的场所都是小肠 B. ①为唾液,能将淀粉分解为葡萄糖
C. ②与④都只含一种酶,但酶种类不同 D. X表示大肠,是a、b、c被吸收的主要场所
【答案】 A
【考点】食物的消化与吸收
6.如图是模拟人体膈的升降与呼吸关系的装置,有关描述正确的是( )
A. 装置中编号3模拟肺 B. 装置中编号4模拟横膈膜
C. 手向下拉4,小气球2变小 D. 手向下拉4,模拟的是呼气过程
【答案】 B
【考点】人体呼吸系统的结构和气体交换
7.在大量出汗或严重腹泻的情况下,血液中主要丢失了什么成分( )
A. 血浆 B. 红细胞 C. 白细胞 D. 血小板
【答案】 A
【考点】代谢的多样性
8.在农业生产中由于施肥不当造成“烧苗”现象,其原因是( )
A. 土壤溶液浓度大于细胞液浓度,细胞吸水 B. 土壤溶液浓度小于细胞液浓度,细胞吸水
C. 土壤溶液浓度大于细胞液浓度,细胞失水 D. 土壤溶液浓度小于细胞液浓度,细胞失水
【答案】 C
【考点】水分进入植物体内的途径
9.下列有关生产实践的说法,错误的是( )
A. 带土移植---减少根部损伤提高成活率 B. 合理密植---充分利用太阳光
C. 移栽剪枝---降低蒸腾作用减少水分散失 D. 树怕扒皮---导管受损减弱无机盐的运输
【答案】 D
【考点】茎的运输作用
10.下图是人在平静呼吸时,肺内气压变化的示意图。则处于a点时,肺内气压与大气压的关系是( )
A. 肺内气压<大气压 B. 肺内气压 = 大气压 C. 肺内气压>大气压 D. 不能确定
【答案】 A
【考点】人体呼吸系统的结构和气体交换
11.人体生命活动中会产生许多废物,肝细胞产生的一个尿素分子,会随尿液排出体外。在此过程中,叙述正确的是( )
A. 此尿素分子随尿液排出体外的过程中,一定会经过肾静脉
B. 带有此尿素分子的血液流经肺部毛细血管后,由动脉血变为静脉血
C. 此尿素分子随血液到达肾脏,必须经过心脏两次
D. 此尿素分子随血液流经肾小管时,被滤过到肾小囊中形成原尿
【答案】 C
【考点】心脏和血管,血液循环,泌尿系统,水盐平衡
12.将一颗1克重的樟树种子种到土地里几年后长城100多千克的大樟树,樟树能够增重,主要来自于( )
A. 土壤中的无机盐 B. 阳光 C. 氧气 D. 二氧化碳
【答案】 D
【考点】光合作用的原理
13.请结合下图进行分析,下列说法正确的是( )
A. B系统为呼吸系统,在②过程中膈肌和肋间外肌收缩 B. 静脉注射的药物最先到达心脏的左心房
C. 淀粉在A系统的胃内被最终分解为葡萄糖 D. 图中排泄途径共有4条,分别为③⑤⑥⑦
【答案】 A
【考点】人体呼吸系统的结构和气体交换,食物的消化与吸收,血液循环,代谢的多样性
14.在“小麦→田鼠→鹰”食物链中,鹰体内的有机物最终来源于( )
A. 田鼠食小麦后在体内合成 B. 鹰捕食后在体内合成的
C. 小麦通过光合作用制造有机物 D. 太阳制造有机物
【答案】 C
【考点】光合作用的原料、条件和产物
15.若将某植株一片叶的主脉切断(如图中甲),另一片叶两面都贴上不透明的锡箔纸(如图中乙),黑暗中放置24小时后光照4小时.取下两叶经脱色后用碘液处理,A,B,C三个部位一般不会呈现蓝黑色的是( )
A. 只有A,B B. 只有A,C C. 只有B,C D. A,B,C都是碘液颜色
【答案】 B
【考点】光合作用的原料、条件和产物
16.如图为肺泡内的气体交换示意图,下列叙述正确的是( )
A. 血管乙中只允许红细胞单行通过 B. 气体c代表氧气,气体d代表二氧化碳
C. 与血管丙相比,血管甲的血液中含有更多的氧气 D. 血管丙中的血液进入心脏时最先进入右心房
【答案】 A
【考点】人体呼吸系统的结构和气体交换,心脏和血管,血液循环
二、填空题
17.排泄是指人体将废物如________、二氧化碳以及多余的水和________等排出体外的过程.
【答案】 尿素;无机盐
【考点】代谢的多样性
18.下表是花生在各个生长阶段的需水情况,请根据表回答:
(1)花生的各个生长阶段中,生长最旺盛的阶段是________阶段。
(2)花生的开花~结实阶段消耗水分最多,其主要用于 (填字母)。
A.光合作用
B.呼吸作用
C.蒸腾作用
D.开花结实
(3)从表中你能获得什么结论?________。
【答案】 (1)开花~结实
(2)C
(3)花生在不同生长时期需水量不同
【考点】蒸腾作用
19.有消息称“虾和水果同食会使人中毒身亡”,其解释为:虾中含有五氧化二砷(As2O5) ,水果中含维生素C,两者反应生成三氧化二砷(As2O3),三氧化二砷就是砒霜,能致人死亡。
(1)砷是人体必需的微量元素,人进食虾后,消化和吸收营养物质的主要场所是 ________。
(2)维生素C与As2O3会发生氧化还原反应,维生素C夺走As2O3中部分氧,在该反应中属于还原剂的是________。
(3)平均每千克虾含0.46毫克As2O5(相对分子质量230):砒霜(As2O3)致人死亡时As的质量要达到37.5毫克。结合数据说明上述消息是否属实?________ 。
【答案】 (1)小肠
(2)维生素C
(3)不属实,一次需要摄入125千克虾及足够的水果,这是不可能的
【考点】消化系统的组成
20.从2012年3月25日开始,省环保厅正式推出杭州等7个城市的PM2.5日报.PM2.5颗粒是指大气中直径小于或等于2.5微米的颗粒物,能较长时间停留大气中,富集较多的重金属等有毒、有害物质.PM2.5颗粒能直接进入气管和肺泡,并随着肺泡内气体交换进入血液,引发哮喘、慢性支气管炎、心脏病等疾病.请回答下列问题:
(1)哮喘、慢性支气管炎、心脏病等按是否具有传染性分,都属于________疾病.
(2)若PM2.5中含有重金属镉,在肺泡内随气体交换进入血液, 首先到达心脏(如图)的________后,再经过血液循环到肾脏时,近三分之一被肾脏吸收,从而损伤肾小管,影响肾小管的________作用,使人易患糖尿病.
【答案】 (1)非传染病
(2)A(或左心房);重吸收
【考点】泌尿系统,传染病及其传播
21.恒温动物有________、________,共有的呼吸器官是________.
【答案】 鸟类;哺乳类;肺
【考点】生物的呼吸器官
22.如图所示,是长有两个大小相同果实的果树上的一段枝条,现人为对二个部位的树皮进行了环割,若不考虑其他因素的影响,请问:
(1)A、B两果实中,不能继续长大的是________,其原因是切断了运输有机物的________.
(2)枝条上的1~4处,会出现明显肿胀的部位是哪里?为什么?
【答案】 (1)B;筛管
(2)枝条上的1处会出现明显肿胀。因为有机物通过筛管向下运输,枝条上端的叶制造的有机物向下运输到1处时受阻;而2~3之间没有绿叶,基本不会制造有机物,所以3处不会明显肿胀;4处虽然有绿叶但有机物是通过筛管向下运输,4处有机物积存不会太多,所以4处也不会明显肿胀。
【考点】茎的形态结构,茎的运输作用
23.甲图为人体获得空气中氧气,并由血液运输至全身各处组织细胞的模式图:
(1)乙图为某人在标准大气压下的一次平静呼吸中横膈膜的两个位置,A为最高处,B为最低处,则箭头a过程开始时刻横膈膜应处于________(选填“A”或“B”)位置。
(2)d过程表示血液中的二氧化碳通过________壁和肺泡壁从而进入肺泡内。
(3)c过程中氧气能进入血液,是通过________作用实现的。
【答案】 (1)A
(2)毛细血管
(3)扩散
【考点】人体呼吸系统的结构和气体交换
24.小科用玉米幼苗作实验材料,利用如图装置进行探究活动。装置中隔板与无色透明钟罩之间以及隔板小孔与玉米茎之间都用凡士林密封,钟罩内放一盛有某种液体的小烧杯。
(1)玉米种子中富含淀粉、胡萝卜素等营养物质, 营养物质主要储存在玉米种子的________中;
(2)若小烧杯中的液体是澄清石灰水,将该装置放在黑暗处,一段时间后,发现澄清石灰水变浑浊,则可以得到结论:________;
(3)若要探究温度对玉米幼苗蒸腾作用的影响,可以把小烧杯移去,通过观察________(填现象)判断蒸腾作用的强弱。
【答案】 (1)胚乳
(2)植物呼吸作用会产生二氧化碳
(3)无色透明钟罩内表面附着的水珠的多少,或者水槽中培养液量的多少
【考点】蒸腾作用,植物的呼吸作用,种子的结构
三、实验探究题
25.为探究“温度对唾液淀粉酶催化作用的影响”,小丽同学设计了如下实验:
步骤一:收集唾液并与蒸馏水按1:1的体积比制成唾液稀释液;
步骤二:取可溶性淀粉1克,放入烧杯中,加入99毫升,搅拌,缓慢加热,溶解,制成1%的淀粉溶液并冷却至室温;
步骤三:取4支洁净的试管编上号,按表中物质的量依次加入各试管并振荡,放置在一定温度下的水浴中保存10分钟;
步骤四:取出试管,分别滴加1滴体积分数为0.4%的碘酒溶液,然后摇匀.观察并记录各试管中溶液的变化情况如表.
(1)设置A组实验的目的是________;
(2)收集唾液的方法是________;
(3)根据实验记录分析,实验结果所支持的实验假设是________.
【答案】 (1)对照作用
(2)先用清水漱口,再用舌尖抵住上颌或下颌齿根后,微低头,将试管口紧靠嘴下唇,让唾液流入试管中
(3)在适宜温度下,唾液淀粉酶能促进淀粉的分解
【考点】酶及其催化作用
26.小明同学通过学习了解到根是植物吸水的主要部分,他首先选择下图四组中的________组;实验进行验证。然后研究:植物根的各个部分是否都吸水?设置了下图B组实验;选取若干株生长旺盛、带有绿叶和根系的幼苗,随机分为2组。将其中一组的小麦植株所有根的前端剪去3~5毫米(即根尖),另外一组不做处理。他的实验目的是________,本实验中对于实验组的根尖还要进行的操作是________,如果实验中出现________现象则可验证实验目的。
【答案】 C;探究根尖是否吸水;在根尖涂上石蜡;实验组出现根尖萎蔫
【考点】植物的根系及其结构与功能
27.某研究性学习小组为了探究影响淀粉酶活性的因素,设计并进行了如下实验。
【实验器材】温度计、试管、烧杯、可溶性淀粉溶液、新鲜的α-淀粉酶溶液、蒸馏水、碘液等。
(注:实验室使用的淀粉酶适用温度为50~70℃)
【实验原理】可溶性淀粉溶液遇碘液会发生颜色反应,呈现蓝色。
【实验步骤】
(1)本实验探究的是________对淀粉酶活性的影响。
(2)步骤一和步骤二可否省略?请说明理由________。
(3)如果要寻找α-淀粉酶活性的最适温度,应如何设置温度进行后续实验。________
【答案】 (1)温度
(2)不可以,因为这样α-淀粉酶溶液和可溶 性淀粉溶液在未达到设定温度前已经开始反应
(3)在50~70℃(或60℃附近)再设置更多的温度组别进行实验
【考点】控制变量法,酶及其催化作用
28.某科技兴趣小组利用如图所示装置,测试某植物的光合作用强度。 透明装置中的水浴温度始终维持在25℃,实验中植物蒸腾作用、空气湿度、微生物等因素的影响均忽略不计,请分析并回答有关问题:
Ⅰ.实验步骤:
(1)测定植物的呼吸作用强度。步骤:
①装置的烧杯中放入NaOH溶液,装置密封后放入水浴中,关闭阀门,等红墨水停止移动后用记号笔记下红墨水的位置。
②将装置进行________处理。
③1小时后测出装置红墨水滴向左移动了2厘米。
(2)测定植物的光合作用强度。步骤:
①从水浴中取出装置,将烧杯中的液体换成NaHCO3溶液(缓慢释放 二氧化碳),装置重新密封后放入水浴中,关闭阀门,等红墨水停止移动后用记号笔记下红墨水的位置。
②将装置放在光照强度恒定的环境中。
③1小时后,记录到装置红墨水滴向________(选填“左”或“右”)移动了6厘米。
Ⅱ.实验分析:假设红墨水滴每移动1厘米,植物体内的葡萄糖增加或减少1克。那么该植物的光合作用速率是________克/小时。
【答案】 (1)黑暗
(2)右;8
【考点】控制变量法,光合作用的原料、条件和产物,光合作用的原理
四、解答题
29.如图表示制造啤酒的过程(蛇麻子是一种植物,主要起调味作用,啤酒的苦味由它产生),请回答下列问题:
(1)原料放入沸腾的水中混合的原因是________。
(2)混合物中加入糖的作用是________。
(3)混合物冷却后才将酵母菌加进去的原因是________。
(4)酵母菌细胞所进行的化学反应的产物有________。
(5)研究人员在研究发酵池中糖的作用时,发现发酵的温度对气体的产量有很大影响。他 们在20℃时收集了l0分钟内所放出来的气体体积,并在不同温度下重复做这样的测量, 记录的数据见下表。
①温度为横坐标、气体体积为纵坐标,用上列表中的数据,画出一条光滑的曲线________。
②你做的曲线,估计在45℃温度时,气体的产出率为________毫米3/10分钟。
③请解释为什么图形呈现这样的形状________?
【答案】 (1)杀死原料上的其他微生物。
(2)提供酵母菌生长的营养物质。
(3)温度太高不利于酵母菌生长,甚至有可能杀死它。
(4)酒精、二氧化碳。
(5);28;由于酵母菌进行的化学反应需要酶的催化,而酵母菌体内的酶活性最大时的温度大约在40℃,此时产气量最大。低于或高于这个温度,酶的活性降低,产气量减少,曲线就从最高点向下滑。随着温度增高,酶活性进一步降低甚至失活,产气量也就随之降低直至为0。
【考点】细胞呼吸,真菌
30.“舟山老酒”是舟山家喻户晓的一种黄酒,它与啤酒、葡萄酒并称世界三大古酒。黄酒的酿制原理是先通入一定量的空气,增加酵母菌的数量,然后再进行无氧呼吸获得黄酒。
(1)若发现酿酒过程中装置内温度有所上升,这是由于________的缘故。
(2)当发酵一段时间以后,发酵罐内的甜度逐渐减小,其原因是________。
(3)酒的风味主要取决于采用的酵母菌株。某酒厂的菌株已使用了30多年,繁殖了3000余代,但酒的风味却不减当年,其主要原因是生物有________的特性。
【答案】 (1)酵母菌无氧呼吸作用放热
(2)酵母菌呼吸作用分解糖类
(3)遗传物质稳定
【考点】细胞呼吸
31.如图所示为人体新陈代谢示意图,其中A-E表示相关组织、器官或系统,a-d表示相关物质,①②表示生理过程。
请回答问题:
(1)若C表示肺泡,则过程②是通过________实现的。经过B和组织细胞之间的气体交换,血液中________的含量增高;
(2)若某人尿液中含有血细胞,你推测可能是________出现病变。
【答案】 (1)呼吸运动;二氧化碳
(2)肾小球
【考点】人体呼吸系统的结构和气体交换,血液,血液化 肥
对植物的作用
缺乏时的症状
氮肥
枝叶茂盛
叶片黄,瘦小开花少,籽实不饱满
磷肥
发育良好,提早结果成熟
生长缓慢,矮小,叶暗绿,花果实种子减少
钾肥
使茎秆坚韧,块根肥大
茎秆细弱易倒伏,叶黄或叶弯卷
铁肥
参与酶的合成
光合作用受到影响
名称
根 冠
分 生 区
伸 长 区
根毛区
位置
最前端
根冠后
分生区后
伸长区后
细胞
特点
排列
不整齐
细胞小、核大质浓,排列整齐,分裂能力强
能快速生长,质中开始出现小液泡
有根毛,出现输导组织有大液泡
作用
保护
作用
使根细胞的数目不断增多
把根推向新的土层。
吸收水分和养分
吸收部位
被吸收的营养物质
胃
少量的水和酒精
小肠
大量的水、无机盐、维生素
全部的葡萄糖、氨基酸、甘油、脂肪酸
大肠
少量的水、无机盐、维生素
消化道
消化腺
消化液
消化酶
口腔
唾液腺
唾液
唾液淀粉酶
胃
胃腺
胃液
胃蛋白酶
胰
胰腺
胰液
胰淀粉酶、胰麦芽糖酶胰蛋白酶、胰脂肪酶
肝脏
肝细胞
胆汁
无
小肠
肠腺
肠液
肠淀粉酶、肠麦芽糖酶、肠脂肪酶、肠肽酶
红 细 胞
白 细 胞
血 小 板
血 浆
特点
无核,两面凹圆饼形,质中有血红蛋白
有核,比红细胞大,有多种
最小,无核
淡黄色、半透明的液体
正常
数量
最多500万(男)
420万(女)
5000—10000
(男、女)
10—30万(男、女)
约占血液总量的55%
作用
运输氧、部分二氧化碳
吞噬异物,参与人体免疫
促进止血,加速凝血
运载血细胞,运输养料和废物。
血型
凝集原
凝集素
A型
A
抗B
B型
B
抗A
AB型
A+B
无
O型
无
抗A+抗B
献血者红细胞(含凝集原)
受血者血清(含凝集素)
O型(抗A、抗B)
A型(抗B)
B型(抗A)
AB型(无)
O型(无)
A型(A)
B型(B)
AB型(A、B)
-
+
+
+
-
-
+
+
-
+
-
+
-
-
-
-
同 化 作 用
异 化 作 用
物质转变
环境物质→自身物质
自身物质→代谢终产物
能量转变
贮存能量
释放能量
举例
光合作用、消化吸收
呼吸作用、排泄
关系
同化作用和异化作用是新陈代谢的两个方面,是同时进行的,这两个方面既相互对立又相互联系,共同组成了人体新旧物质更替的过程。
大分子有机物
消化产物
彻底氧化分解产物
蛋白质
氨基酸
CO2、H2O、尿素
糖 元
葡萄糖
CO2、H2O
脂 肪
甘油、脂肪酸
CO2、H2O
生长阶段
平均每日耗水量/(米3/亩)
播种~出苗
0.55~0.75
出苗~开花
0.68~1.20
开花~结实
1.33~2.11
结荚~成熟
0.82~1.34
试管编号
A
B
C
D
加入物质
淀粉溶液/毫升
4
4
4
4
蒸馏水/毫升
2
0
0
0
唾液稀释液/毫升
0
2
2
2
保存温度/℃
37
37
100
0
保存时间/分
10
10
10
10
加入碘液后的现象
变蓝
不变蓝
变蓝
变蓝
步骤
A试管
B试管
C试管
步骤一
取1mL可性淀粉溶液,在0℃中水浴5分钟
取1mL可溶性淀粉溶液,在60℃中水浴5分钟
取1mL可溶性淀粉溶液,在100℃中水浴5分钟
步骤二
取1mLα-淀粉酶溶液,在0℃中水浴5分钟
取1mLα-淀粉酶溶液,在60℃中水浴5分钟
取1mLα-淀粉酶溶液,在1℃中水浴5分钟
步骤三
混合可溶性淀粉溶液和α-淀粉酶溶液,在0℃中水浴5分钟
混合可溶性淀粉溶液和α-淀粉酶溶液,在60℃中水浴5分钟
混合可溶性淀粉溶液和α-淀粉酶溶液,在100℃中水浴5分钟
步骤四
滴加碘液
滴加碘液
滴加碘液
现象
变蓝
不变蓝
变蓝
相关学案
这是一份第七讲:粒子的性质docx学案,共6页。
这是一份第六讲:物质的物理特性学案,共10页。学案主要包含了质量和质量的测量工具,温度的测量等内容,欢迎下载使用。
这是一份第十六讲:生命的结构层次学案,共13页。学案主要包含了显微镜,生物的多样性,解答题等内容,欢迎下载使用。
