

(通用版)中考数学一轮复习课时22《数据的收集与整理统计1》导学案
展开课时22. 数据的收集与整理(统计1)
【课前热身】
1. 我市某一周的最高气温统计如下表:
最高气温() | 25 | 26 | 27 | 28 |
天 数 | 1 | 1 | 2 | 3 |
则这组数据的中位数与众数分别是( )
A.27,28 B.27.5,28 C.28,27 D.26.5,27
2.我国著名的珠穆朗玛峰海拔高达8844米,在它周围2千米的附近,耸立的几座著名山峰的高度如下表:
山峰名 | 珠穆 朗玛 | 洛子峰 | 卓穷峰 | 马卡 鲁峰 | 章子峰 | 努子峰 | 普莫 里峰 |
海拔高度 | 8844m | 8516m | 7589m | 8463m | 7543m | 7855m | 7145m |
则这七座山峰海拔高度的极差为 米.
3. 甲乙两人进行射击比赛,在相同条件下各射击10次,他们的平均成绩均为8环,10次射击成绩的方差分别是:,,那么,射击成绩较为稳定的是 .(填“甲”或“乙”)
4. 某同学在一次月考中的成绩是语文90分,数学95分,英语87分,则这次考试中三科平均成绩是 .
5. 某人在一次应聘中,笔试成绩98分,面试成绩90分,形象分90分,招聘单位按笔试、面试、形象5:3:2的比例统分,他的最后得分是 .
【考点链接】
1.平均数的计算公式___________________________.
2. 加权平均数公式_____________________________.
3. 中位数是___________________________,众数是__________________________.
4.极差是__________________,方差的计算公式_____________________________.
标准差的计算公式:_________________________.
【典例精析】
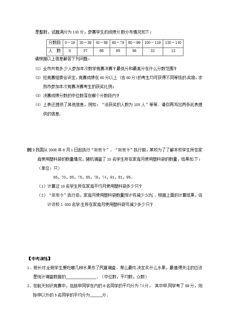
例1 我市部分学生参加了2004年全国初中数学竞赛决赛,并取得优异成绩. 已知竞赛成绩分数都是整数,试题满分为140分,参赛学生的成绩分数分布情况如下:
分数段 | 0-19 | 20-39 | 40-59 | 60-79 | 80-99 | 100-119 | 120-140 |
人 数 | 0 | 37 | 68 | 95 | 56 | 32 | 12 |
请根据以上信息解答下列问题:
(1) 全市共有多少人参加本次数学竞赛决赛?最低分和最高分在什么分数范围?
(2) 经竞赛组委会评定,竞赛成绩在60分以上 (含60分)的考生均可获得不同等级的奖励,求我市参加本次竞赛决赛考生的获奖比例;
(3) 决赛成绩分数的中位数落在哪个分数段内?
(4) 上表还提供了其他信息,例如:“没获奖的人数为105人”等等. 请你再写出两条此表提供的信息.
例2 我国从2008年6月1日起执行“限塑令”.“限塑令”执行前,某校为了了解本校学生所在家庭使用塑料袋的数量情况,随机调查了10名学生所在家庭月使用塑料袋的数量,结果如下:(单位:只)
65,70,85,75,85,79,74,91,81,95.
(1)计算这10名学生所在家庭平均月使用塑料袋多少只?
(2)“限塑令”执行后,家庭月使用塑料袋数量预计将减少.根据上面的计算结果,估计该校1 000名学生所在家庭月使用塑料袋可减少多少只?
【中考演练】
1.班长对全班学生爱吃哪几种水果作了民意调查.那么最终决定买什么水果,最值得关注的应该是统计调查数据的 .(中位数,平均数,众数)
2.在航天知识竞赛中,包括甲同学在内的6名同学的平均分为74分,其中甲同学考了89分,则除甲以外的5名同学的平均分为______分.
环数 | 6 | 7 | 8 | 9 |
人数 | 1 | 3 |
| 2 |
3.某次射击训练中,一小组的成绩如下表所示:若该小组的
平均成绩为7.7环,则成绩为8环的人数是 .
4.为了从甲、乙两名学生中选择一人参加电脑知识竞赛,在相同条件下对他们的电脑知识进行了10次测验,成绩如下,(单位:分):
甲 | 76 | 84 | 90 | 84 | 81 | 87 | 88 | 81 | 85 | 84 |
乙 | 82 | 86 | 87 | 90 | 79 | 81 | 93 | 90 | 74 | 76 |
请填写下表:
| 平均数 | 中位数 | 众数 | 方差 | 85分以上频率 |
甲 | 84 |
| 84 | 14.4 | 0.3 |
乙 | 84 | 84 |
| 34 |
|
5. 衡量一组数据波动大小的统计量是( )
A.平均数 B.众数 C.中位数 D.方差
6.某人今年1至5月的电话费数据如下(单位:元):60,68,78,66,80,这组数据的中位数是( )
A.66 B.67 C.68 D.78
7.甲乙两人在相同的条件下各射靶10次,他们的环数的方差是S甲2=2.4,S乙2=3.2,则射击稳定性是( )
A.甲高 B.乙高 C.两人一样多 D.不能确定
8. 李大伯承包了一个果园,种植了100棵樱桃树,今年已进入收获期,收获时,从中任选并采摘了10棵树的樱桃,分别称得每棵树所产樱桃的质量如下表:
序 号 | 1 | 2 | 3 | 4 | 5 | 6 | 7 | 8 | 9 | 10 |
质量(kg) | 14 | 21 | 27 | 17 | 18 | 20 | 19 | 23 | 19 | 22 |
据调查,市场上今年樱桃的批发价是每千克15元,用所学的统计知识估计今年此果园樱桃的总产量与按批发价格销售樱桃的总收入分别是( )
A.200kg,3000元 B.1900kg,28 500元
C.2000kg,30 000元 D.1850kg,27 750元
9.在“心系灾区”自愿捐款活动中,某班30名同学的捐款情况如下表:
捐款(元) | 5 | 10 | 15 | 20 | 25 | 30 |
人数 | 11 | 9 | 6 | 2 | 1 | 1 |
⑴ 问这个班级捐款总数是多少元? ⑵ 求这30名同学捐款的平均数.
10. 为响应国家要求中小学生每天锻练1小时的号召,某校开展了形式多样的“阳光体育运动”活动,小明对某班同学参加锻炼的情况进行了统计,并绘制了下面的图1和图2,请在图1中将“乒乓球”部分的图形补充完整.
(通用版)中考数学一轮复习课时40《视图与投影》导学案: 这是一份(通用版)中考数学一轮复习课时40《视图与投影》导学案,共4页。学案主要包含了课前热身,考点链接,典例精析,中考演练等内容,欢迎下载使用。
(通用版)中考数学一轮复习课时36《梯形》导学案: 这是一份(通用版)中考数学一轮复习课时36《梯形》导学案,共3页。学案主要包含了课前热身,考点链接,典例精析,中考演练等内容,欢迎下载使用。
(通用版)中考数学一轮复习课时24《概率的简要计算概率1》导学案: 这是一份(通用版)中考数学一轮复习课时24《概率的简要计算概率1》导学案,共4页。学案主要包含了课前热身,考点链接,典例精析,中考演练等内容,欢迎下载使用。