


高中生物人教版 (2019)必修1《分子与细胞》第2节 细胞的分化同步达标检测题
展开A 级·基础达标练
一、选择题
1.(2021·辽宁高一期末)下列关于细胞分化的叙述,正确的是( C )
A.单细胞生物和多细胞生物均可发生细胞分化
B.细胞分化仅仅引起细胞形态的改变
C.细胞分化是细胞中的基因选择性表达的结果
D.只有在胚胎时期才会发生细胞分化
解析:单细胞生物没有细胞分化现象,细胞分化是针对多细胞生物而言的,A错误;细胞分化不仅仅会引起细胞形态的改变,还会引起细胞结构和生理功能的改变,B错误;细胞分化是细胞中的基因选择性表达的结果,即在个体发育过程中,不同种类的细胞中遗传信息的表达情况不同,C正确;细胞分化发生在多细胞生物的整个生命过程中,D错误。
2.下列关于细胞全能性的叙述,错误的是( A )
A.玉米种子萌发长成新植株体现了细胞全能性
B.细胞全能性一般随着细胞分化程度增高而降低
C.受精卵能在自然状态下发育成个体,因此全能性最高
D.是指已经分化的细胞,仍然具有发育成完整有机体或其他各种细胞的潜能
解析:玉米种子萌发长成新植株属于自然生长过程,不能体现细胞全能性,A错误。
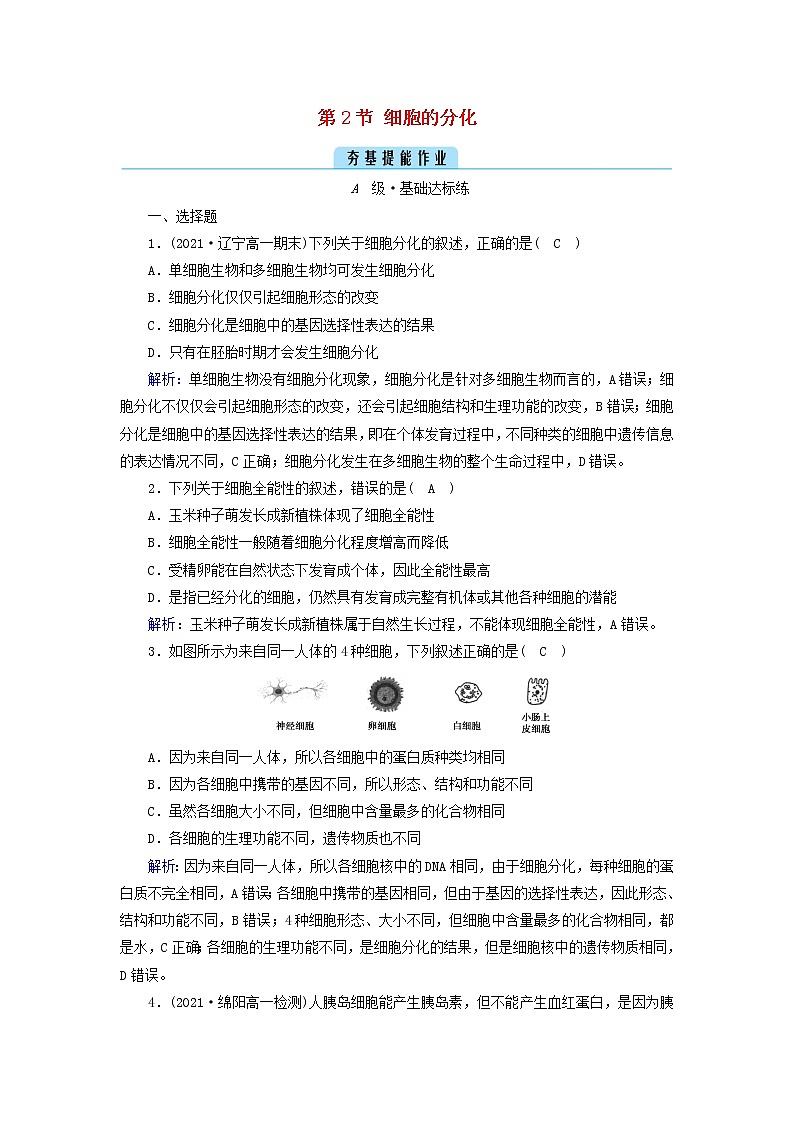
3.如图所示为来自同一人体的4种细胞,下列叙述正确的是( C )
A.因为来自同一人体,所以各细胞中的蛋白质种类均相同
B.因为各细胞中携带的基因不同,所以形态、结构和功能不同
C.虽然各细胞大小不同,但细胞中含量最多的化合物相同
D.各细胞的生理功能不同,遗传物质也不同
解析:因为来自同一人体,所以各细胞核中的 DNA相同,由于细胞分化,每种细胞的蛋白质不完全相同,A错误;各细胞中携带的基因相同,但由于基因的选择性表达,因此形态、结构和功能不同,B错误;4种细胞形态、大小不同,但细胞中含量最多的化合物相同,都是水,C正确;各细胞的生理功能不同,是细胞分化的结果,但是细胞核中的遗传物质相同,D错误。
4.(2021·绵阳高一检测)人胰岛细胞能产生胰岛素,但不能产生血红蛋白,是因为胰岛细胞( B )
A.只有胰岛素基因
B.既有胰岛素基因,也有血红蛋白基因和其他基因,但基因选择性表达
C.比人的受精卵基因要少
D.有胰岛素基因和其他基因,但没有血红蛋白基因
解析:胰岛细胞既有胰岛素基因,也有血红蛋白基因和其他基因,基因选择性表达使其只产生胰岛素,不产生血红蛋白。
5.如图所示干细胞的特征——具有分化能力和分裂能力,据图分析正确的是( D )
A.如果该干细胞存在于正常人体骨髓中,那么其分化形成的细胞中染色体都是23对
B.干细胞的具有分裂、分化的能力称为细胞的全能性
C.如果是胚胎干细胞,则其只分化不分裂
D.细胞分化是基因选择性表达的结果
解析:人体骨髓中干细胞分化形成的成熟红细胞中细胞核退化,不存在染色体;细胞全能性是指已经分化的细胞,仍然具有发育成完整个体和其他各种细胞的潜能;胚胎干细胞既能分裂又能分化。
6.(2020·辽河油田第二高级中学高一期末)下列关于细胞全能性的理解,不确切的是( A )
A.植物体内某些体细胞没有表现全能性,其原因是所含基因不同
B.每个细胞内含有个体发育所需的全部基因是细胞具有全能性的内在因素
C.经植物组织培养得到的试管苗,是植物细胞在一定条件下表现全能性的结果
D.大量的科学事实证明,高度分化的植物体细胞仍具有全能性
解析:植物体内某些体细胞没有表现出全能性,其原因是基因选择性表达导致细胞分化,A错误。
二、非选择题
7.如图是与细胞增殖和分化有关的图解,据图回答下列问题:
(1)图甲中A表示的是 细胞的增殖 过程,B表示的是 细胞的分化 过程。图乙所示细胞处于有丝分裂的 后 期。
(2)图甲中b、c、d、e具有相同的 遗传物质 。
(3)图甲中,若e能合成血红蛋白,则b、c、d都 不能 (填“不能”或“能”)合成,其根本原因是 基因的选择性表达 。
(4)若a为植物细胞,而d能在体外条件下培养成一个植物体,说明d具有 全能 性。
(5)图甲中的a、b、c、d、e这五个细胞相比较,哪一个细胞的全能性最大? a 。
(6)图乙中细胞有 8 条染色体,①和⑤两条染色体是在分裂间期 经同一条染色体复制 形成的。
解析:图甲A过程中细胞数目增多是细胞的增殖过程,B过程中细胞形态改变是细胞的分化过程。图乙所示细胞的着丝粒分裂,处于有丝分裂的后期。图甲中b、c、d、e都是由a分裂、分化而来的,所以遗传物质相同。不同细胞功能不同的根本原因是基因的选择性表达。植物细胞能在体外条件下培养成一个植物体,说明植物细胞具有全能性。图乙中染色体有8条,①⑤两条染色体是在细胞分裂间期经同一条染色体复制形成的。
B 级·合格达标练
一、选择题
1.(2021·广东湛江期末)皮肤生发层细胞分化成表皮细胞的过程中( C )
A.细胞的形态、数目不会发生变化
B.细胞内染色体数量发生改变
C.细胞内的遗传物质不改变
D.细胞全能性升高,分裂能力增强
解析:细胞分化过程中细胞的形态会发生变化,数目不会发生变化,A错误;细胞分化过程中细胞内染色体数量不发生改变,B错误;细胞分化过程中细胞内的遗传物质一般不改变,C正确;细胞分化过程中细胞全能性降低,分裂能力减弱,D错误。
2.(2021·黑龙江大庆实验中学期末)下列有关细胞全能性的叙述,错误的是( C )
A.受精卵在自然条件下能发育成完整个体,因此具有较高的全能性
B.由未受精的卵细胞发育成雄蜂的过程体现了生殖细胞的全能性
C.细胞全能性的大小关系为生殖细胞>受精卵>体细胞
D.胡萝卜根细胞的植物组织培养能体现植物细胞具有全能性
解析:受精卵未分化,在自然条件适宜的情况下能发育成完整个体,因此全能性较高,A正确;未受精的卵细胞能发育成雄蜂,体现了生殖细胞的全能性,B正确;细胞全能性的大小关系为受精卵>生殖细胞>体细胞,C错误;胡萝卜根细胞经植物组织培养能获得完整植株,可体现植物细胞具有全能性,D正确。
3.如图为同一个人的肌肉细胞、未成熟红细胞和神经细胞部分产生过程的模式图,下列相关叙述正确的是( A )
A.三者含有的遗传物质相同
B.三者含有的RNA完全相同
C.三者含有的蛋白质种类完全不相同
D.形成三者的原因是基因的选择性丢失
解析:同一个人的肌肉细胞、未成熟红细胞和神经细胞都是由同一个受精卵分裂、分化而来的,三者所含的遗传物质相同,A正确;肌肉细胞、未成熟红细胞和神经细胞是细胞分化形成的,而细胞分化的实质是基因的选择性表达,所以这三类细胞含有的RNA 不完全相同,B错误;这三类细胞所含的蛋白质有相同的,如与细胞呼吸有关的酶,C错误;这三类细胞形成的原因是基因的选择性表达,D错误。
4.(2020·山东潍坊期末)人体的骨髓中存在少量的间充质干细胞(MSC,干细胞的一种),如图为MSC形成不同的组织细胞的示意图,下列叙述错误的是( D )
A.MSC与a过程产生的子细胞的核内遗传物质相同
B.经b过程后细胞器的种类和数量会发生改变
C.MSC的全能性高于体细胞,但低于受精卵
D.b过程细胞形态、功能发生变化,是因为核内遗传物质有所改变
解析:a过程为细胞增殖过程,其方式是有丝分裂,因此形成的子细胞的核内遗传物质与亲代细胞相同,A 正确;b过程为细胞分化过程,经过细胞分化后细胞中细胞器种类、数量会发生改变,B正确;细胞全能性的大小关系为受精卵>干细胞>体细胞,因此 MSC的全能性高于体细胞,但低于受精卵,C正确;b过程为细胞分化过程,细胞分化的实质是基因的选择性表达,细胞核中的遗传物质一般不发生改变,D错误。
5.(2021·安徽淮北模拟)同一生物体内,不同组织中的细胞在形态上存在一定的差异,下列关于这些细胞的叙述错误的是( D )
A.通常情况下,这些不同形态的细胞中的核遗传物质是相同的
B.遗传信息的执行情况不同导致了细胞形态的不同
C.每种细胞具有的特定结构与其执行特定功能相适应
D.不同细胞间形态的差异是在细胞分裂完成时产生的
解析:通常情况下,细胞分化形成的不同细胞中的核遗传物质是相同的,A正确;细胞分化的实质是基因的选择性表达,即不同细胞中遗传信息的表达情况不同,导致细胞出现形态、结构和生理功能上的稳定性差异,B正确;生物的结构是与其功能相适应的,C正确;细胞分裂只是使细胞数目增加,不同细胞间形态的差异是在细胞分裂完成后经细胞分化形成的,D错误。
6.(2021 ·山东临沂期末)2019年4月,科学家首次成功设计并打印出具有细胞、血管、心室和心房的人造心脏。他们先将干细胞制成“生物墨汁”,然后利用生物3 D打印技术,通过一系列的技术引导,在生物支架上培育出所需的组织器官。下列叙述错误的是( A )
A.生物3 D打印技术中的“生物墨汁”也可用肌肉细胞替代
B.利用干细胞培育出所需人体器官体现了细胞的全能性
C.在培育器官的过程中,通过技术引导可以影响细胞分化的方向
D.在培育器官的过程中,会发生细胞的分裂、分化等
解析:肌肉细胞已经高度分化,失去了分裂和分化能力,因此生物3 D打印技术中的“生物墨汁”不能用肌肉细胞替代,A错误;细胞的全能性是指已经分化的细胞仍然具有产生完整有机体或分化成其他各种细胞的潜能和特性,利用干细胞培育出所需人体器官体现了细胞的全能性,B正确;在培育器官的过程中,通过技术引导可以影响细胞分化的方向,C正确;在培育器官的过程中,会发生细胞的分裂、分化等,D正确。
二、非选择题
7.Ⅰ.高度分化的动物细胞分化潜能变窄,它的全能性受到限制,但它的细胞核仍具有全能性。请利用性成熟的青蛙作为实验材料,设计一个实验方案证明上述说法。
(1)实验的大体思路:先把完整的体细胞单独培养,证明 高度分化的动物细胞的全能性受到限制 ;再将 体细胞的细胞核 取出,植入 去核的卵细胞中 ,看能否表现出全能性。
(2)根据上述思路设计实验步骤:
第一步:取正常的雄性青蛙的体细胞直接进行细胞培养,观察其能否发育成一只完整的青蛙。
第二步:准备若干个正常雄性青蛙的体细胞和雌性青蛙的卵细胞。
第三步: 将卵细胞的细胞核去除,取体细胞的细胞核导入去核的卵细胞中,形成重组细胞 。
第四步:将第三步形成的重组细胞进行体外细胞培养,观察能否发育成完整的青蛙。
(3)实验结果: 单独培养青蛙体细胞不能发育成完整的青蛙,培养重组细胞能发育成完整的青蛙 。
(4)结论: 高度分化的动物细胞的全能性受到限制,但其细胞核仍具有全能性 。
(5)有人推测,卵细胞细胞质中的物质X是促进体细胞的细胞核全能性发挥的物质,若要证明这一推断,请写出简单的设计思路: 将物质X注入正常青蛙体细胞的细胞质中,在离体状态下,给予适宜条件培养,观察其能否发育成完整的青蛙 。
解析:(1)根据题意可知,该实验的目的是证明高度分化的动物细胞全能性受到限制,但细胞核仍具有全能性,故实验思路应为先把完整的体细胞单独培养,证明高度分化的动物细胞的全能性受到限制;再将体细胞的细胞核植入去核的卵细胞中,看能否表现出全能性。
(2)该实验的目的是证明高度分化的动物细胞的全能性受到限制,但是细胞核仍然具有全能性,因此实验的第三步应该将卵细胞的细胞核去除,取体细胞的细胞核导入去核的卵细胞中,最后将形成的重组细胞进行细胞培养,看是否发育成完整的个体。
(3)实验结果:①由于高度分化的动物细胞分化潜能变窄,全能性受到限制,因此单独培养完整的体细胞,不能形成完整的个体;②由于高度分化的动物细胞的细胞核仍具有全能性,因此培养重组细胞,能形成完整的个体。
(4)该实验是验证性实验,实验的结论为高度分化的动物细胞全能性受到限制,但其细胞核仍具有全能性。
(5)若要验证卵细胞细胞质中的物质X是促进体细胞的细胞核全能性发挥的物质,应将物质X注入正常青蛙体细胞的细胞质中,在离体状态下,给予适宜条件培养,观察其能否发育成完整的青蛙。
人教版 (2019)必修1《分子与细胞》第6章 细胞的生命历程第2节 细胞的分化练习题: 这是一份人教版 (2019)必修1《分子与细胞》第6章 细胞的生命历程第2节 细胞的分化练习题,共48页。试卷主要包含了选择题,填空题等内容,欢迎下载使用。
生物必修1《分子与细胞》第6章 细胞的生命历程第2节 细胞的分化课后作业题: 这是一份生物必修1《分子与细胞》第6章 细胞的生命历程第2节 细胞的分化课后作业题,共5页。试卷主要包含了细胞具有全能性的原因是等内容,欢迎下载使用。
人教版 (2019)必修1《分子与细胞》第2节 细胞的分化课后复习题: 这是一份人教版 (2019)必修1《分子与细胞》第2节 细胞的分化课后复习题,共8页。