


高中化学人教版 (2019)选择性必修2第二节 原子结构与元素的性质第3课时导学案
展开
这是一份高中化学人教版 (2019)选择性必修2第二节 原子结构与元素的性质第3课时导学案,共7页。
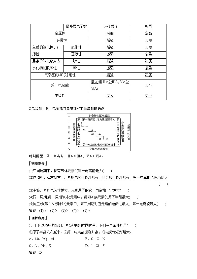
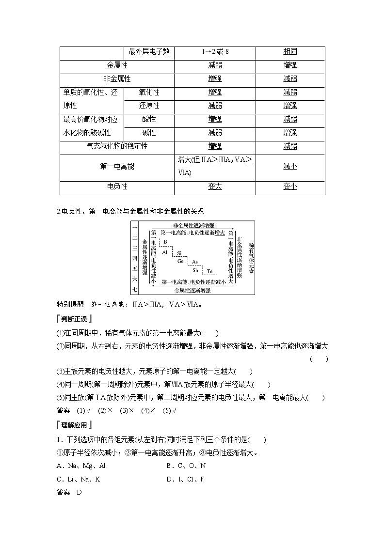
第3课时 元素周期律(二)[核心素养发展目标] 1.能从原子结构角度理解元素的电负性规律,能用电负性解释元素的某些性质。2.理解元素的第一电离能、电负性与金属性、非金属性之间的关系。3.掌握元素周期律,分析“位—构—性”之间的关系。一、电负性1.有关概念与意义(1)键合电子:元素相互化合时,原子中用于形成化学键的电子称为键合电子。(2)电负性:用来描述不同元素的原子对键合电子吸引力的大小。电负性越大的原子,对键合电子的吸引力越大。(3)电负性大小的标准:以氟的电负性为4.0和锂的电负性为1.0作为相对标准。2.递变规律(1)同周期,自左到右,元素的电负性逐渐增大,元素的非金属性逐渐增强、金属性逐渐减弱。(2)同主族,自上到下,元素的电负性逐渐减小,元素的金属性逐渐增强、非金属性逐渐减弱。3.应用(1)判断元素的金属性和非金属性强弱①金属的电负性一般小于1.8,非金属的电负性一般大于1.8,而位于非金属三角区边界的“类金属”(如锗、锑等)的电负性则在1.8左右,它们既有金属性,又有非金属性。②金属元素的电负性越小,金属元素越活泼;非金属元素的电负性越大,非金属元素越活泼。(2)判断元素的化合价①电负性数值小的元素在化合物中吸引电子的能力弱,元素的化合价为正值。②电负性数值大的元素在化合物中吸引电子的能力强,元素的化合价为负值。(3)判断化合物的类型如H的电负性为2.1,Cl的电负性为3.0,Cl的电负性与H的电负性之差为3.0-2.1=0.9<1.7,故HCl为共价化合物;如Al的电负性为1.5,Cl的电负性与Al的电负性之差为3.0-1.5=1.5<1.7,因此AlCl3为共价化合物;同理,BeCl2也是共价化合物。特别提醒 电负性之差大于1.7的元素不一定都形成离子化合物,如F的电负性与H的电负性之差为1.9,但HF为共价化合物。(1)元素电负性的大小反映了元素原子对键合电子吸引力的大小( )(2)元素的电负性越大,则元素的非金属性越强( )(3)同一周期电负性最大的元素为稀有气体元素( )(4)第ⅠA族元素的电负性从上到下逐渐减小,而第ⅦA元素的电负性从上到下逐渐增大( )(5)NaH的存在能支持可将氢元素放在ⅦA的观点( )答案 (1)√ (2)√ (3)× (4)× (5)√1.按照电负性的递变规律推测:元素周期表中电负性最大的元素和电负性最小的元素位于周期表中的哪个位置?提示 根据电负性的递变规律,在元素周期表中,越往右,电负性越大;越往下,电负性越小,由此可知,电负性最强的元素位于周期表的右上方,最弱的元素位于周期表的左下方。2.(1)根据化合物SiC、CCl4判断,Si、C、Cl的电负性大小的顺序是________。答案 Cl>C>Si(2)根据化合物HCl、HClO判断,H、Cl、O的电负性大小顺序是________。答案 O>Cl>H3.一般认为,如果两个成键元素的电负性相差大于1.7,它们通常形成离子键;如果两个成键元素的电负性相差小于1.7,它们通常形成共价键。查阅下列元素的电负性数值,判断下列化合物:①NaF ②AlCl3 ③NO ④MgO ⑤BeCl2 ⑥CO2(1)属于共价化合物的是_____________________________________。(2)属于离子化合物的是_____________________________________。元素AlBBeCClFLiMgNNaOPSSi电负性1.52.01.52.53.04.01.01.23.00.93.52.12.51.8 答案 (1)②③⑤⑥ (2)①④解析 根据表格中的数据分别分析上述各化合物中两种元素的电负性的差值与1.7作比较,得出结论。二、元素周期律的综合应用1.同周期、同主族元素性质的递变规律性质同一周期(从左到右)同一主族(从上到下)核外电子的排布能层数相同增加最外层电子数1→2或8相同金属性减弱增强非金属性增强减弱单质的氧化性、还原性氧化性增强减弱还原性减弱增强最高价氧化物对应水化物的酸碱性酸性增强减弱碱性减弱增强气态氢化物的稳定性增强减弱第一电离能增大(但ⅡA>ⅢA,ⅤA>ⅥA)减小电负性变大变小 2.电负性、第一电离能与金属性和非金属性的关系特别提醒 第一电离能:ⅡA>ⅢA,ⅤA>ⅥA。(1)在同周期中,稀有气体元素的第一电离能最大( )(2)同周期,从左到右,元素的电负性逐渐增强,非金属性逐渐增强,第一电离能也逐渐增大( )(3)主族元素的电负性越大,元素原子的第一电离能一定越大( )(4)同一周期(第一周期除外)元素中,第ⅦA族元素的原子半径最大( )(5)同主族(第ⅠA族除外)元素中,第二周期对应元素的电负性最大,第一电离能最大( )答案 (1)√ (2)× (3)× (4)× (5)√1.下列选项中的各组元素(从左到右)同时满足下列三个条件的是( )①原子半径依次减小;②第一电离能逐渐升高;③电负性逐渐增大。A.Na、Mg、Al B.C、O、NC.Li、Na、K D.I、Cl、F答案 D解析 Na、Mg、Al为同周期元素,同周期元素从左到右,原子半径逐渐减小,电负性逐渐增大,Mg原子的3s能级处于全充满状态,故Mg的第一电离能大于Al的第一电离能,A项错误;C、O、N为同周期元素,同周期元素从左到右,原子半径逐渐减小,故原子半径:N>O,B项错误;同主族元素从上到下,原子半径逐渐增大,故Li、Na、K的原子半径逐渐增大,C项错误;I、Cl、F是同主族元素,同主族元素从下到上,原子半径逐渐减小,第一电离能逐渐升高,电负性逐渐增大,D项正确。2.如图是第三周期主族元素的某些性质随原子序数变化的柱形图,则y轴可表示( )①第一电离能 ②电负性 ③原子半径 ④简单离子半径 ⑤最高正化合价 ⑥形成简单离子转移的电子数A.①②③④⑤⑥ B.①②③⑤C.②④⑤ D.②⑤答案 D解析 第三周期元素中Mg元素原子的3s能级为全充满状态,P元素原子的3p能级为半充满状态,均较稳定,则第一电离能:Mg>Al,P>S,①错误;同周期主族元素从左到右,电负性逐渐增大,②正确;同周期主族元素从左到右,原子半径逐渐减小,③错误;对于电子层结构相同的离子,原子序数越大,离子半径越小,同周期金属元素形成的简单阳离子半径从左到右逐渐减小,④错误;Na→Cl,最高正化合价由+1→+7,⑤正确;同周期主族元素形成简单离子转移的电子数,从左到右,金属元素逐渐增多,非金属元素逐渐减少,⑥错误。综上可知,D项正确。1.下列各元素电负性大小顺序正确的是( )A.K>Na>Li B.F>O>SC.As>P>N D.C>N>O答案 B解析 K、Na、Li为同主族元素,从下到上电负性逐渐增强,应为K<Na<Li,A错误;F、O为同周期元素,电负性:F>O;O、S为同主族元素,电负性:O>S,B正确;As、P、N为同主族元素,从下到上电负性逐渐增强,电负性:As<P<N,C错误;C、N、O为同周期元素,从左到右电负性逐渐增强,电负性:C<N<O,D错误。 2.不能说明X的电负性比Y的大的是( )A.与H2化合时X单质比Y单质容易B.X的最高价氧化物对应的水化物的酸性比Y的最高价氧化物对应的水化物的酸性强C.X原子的最外层电子数比Y原子的最外层电子数多D.X单质可以把Y从其氢化物中置换出来答案 C解析 A项,与H2化合时X单质比Y单质容易,则X的非金属性强于Y,元素非金属性越强电负性越大,能说明X的电负性比Y的大;B项,X的最高价氧化物对应的水化物的酸性比Y的最高价氧化物对应的水化物的酸性强,则X的非金属性强于Y,元素非金属性越强电负性越大,能说明X的电负性比Y的大;C项,X原子的最外层电子数比Y原子的最外层电子数多不能说明X的电负性比Y的大,如Si的电负性比H小;D项,X单质可以把Y从其氢化物中置换出来,则X的非金属性强于Y,元素非金属性越强电负性越大,能说明X的电负性比Y的大。3.X和Y是原子序数大于4的短周期元素,Xm+和Yn-两种离子的核外电子排布相同,下列说法中正确的是( )A.X的原子半径比Y小B.X和Y的核电荷数之差为m-nC.电负性:X>YD.第一电离能:X<Y答案 D解析 X和Y是原子序数大于4的短周期元素,Xm+和Yn-两种离子的核外电子排布相同,则两种离子核外电子数相等,X处于Y的下一周期,且X为金属元素,Y为非金属元素。X处于Y的下一周期,原子核外电子层数越多,原子半径越大,所以原子半径:X>Y,A错误;Xm+和Yn-两种离子的核外电子排布相同,则两种离子核外电子数相等,假设X的核电荷数为a,Y的核电荷数为b,则a-m=b+n,所以a-b=m+n,B错误;X为金属元素,Y为非金属元素,元素的金属性越强,电负性越小,元素的非金属性越强,其电负性越大,所以元素的电负性:X<Y,C错误;元素的金属性越强,其第一电离能越小,故第一电离能:X<Y,D正确。4.下列四种元素的基态原子的电子排布式如下:①1s22s22p63s23p4 ②1s22s22p63s23p3 ③1s22s22p3 ④1s22s22p5,则下列有关的比较中正确的是( )A.第一电离能:④>③>②>①B.原子半径:④>③>②>①C.电负性:④>②>①>③D.最高正化合价:④>③=②>①答案 A解析 由四种元素基态原子的电子排布式可知,①是S元素、②是P元素、③是N元素、④是F元素。同周期自左而右第一电离能呈增大趋势,故第一电离能:N<F,但P元素原子的3p能级容纳3个电子,为半充满稳定状态,能量较低,第一电离能高于同周期相邻元素,所以第一电离能:S<P,同主族自上而下第一电离能降低,所以第一电离能:N>P,所以第一电离能:S<P<N<F,即④>③>②>①,故A正确;同周期自左而右原子半径逐渐减小,所以原子半径:P>S、N>F,电子层数越多原子半径越大,故原子半径:P>S>N>F,即②>①>③>④,故B错误;同周期自左而右电负性增大,所以电负性:P<S、N<F,同主族自上而下电负性减小,所以电负性:P<N,N元素的非金属性比S元素强,故电负性:P<S<N<F,即②<①<③<④,故C错误;F元素没有正化合价,所以最高正化合价:①>②=③,故D错误。5.X、Y是同周期的两种非金属元素,不能说明X元素的非金属性比Y元素强的事实是________(填字母)。A.将X的单质通入HnY溶液中产生浑浊B.加热至300 ℃,HnY发生分解而HmX不分解C.第一电离能:X>YD.电负性:X>YE.单质的熔点:X>YF.气态氢化物的水溶液的酸性:HmX>HnYG.X与Y形成的化合物YmXn中X元素显负价答案 CEF解析 将X的单质通入HnY溶液中产生浑浊,X能够置换出Y,说明X元素的非金属性比Y元素强,A错误;加热至300 ℃,HnY发生分解而HmX不分解,说明HmX稳定而HnY不稳定,说明X元素的非金属性比Y元素强,B错误;第一电离能指的是气态电中性基态原子失去一个电子时需要的能量,第一电离能:I1(Cl)>I1(P) >I1(S),而非金属性:Cl>S>P,不能说明X元素的非金属性比Y元素强,C正确;电负性是元素的原子在化合物中吸引电子的能力的标度,非金属性强的电负性大,能说明X元素的非金属性比Y元素强,D错误;判断物质熔、沸点高低先看晶体类型,不能说明X元素的非金属性比Y元素强,E正确;水溶液的酸性:HCl>HF 、HCl> H2S,而非金属性Cl<F、Cl>S,不能说明X元素的非金属性比Y元素强,F正确;X与Y形成的化合物YmXn中X元素显负价,可以说明X元素的非金属性比Y元素强,G错误。6.元素的电负性(用γ表示)和元素的化合价一样,也是元素的一种性质。下表给出了14种元素的电负性:元素AlBBeCClFH电负性1.52.01.52.53.04.02.1元素MgNNaOPKSi电负性1.23.00.93.52.10.81.8 已知:两成键元素间电负性差值大于1.7时,一般形成离子键;两成键元素间电负性差值小于1.7时,一般形成共价键。(1)根据表中给出的数据,可推知元素的电负性具有的变化规律是________________________________________________________________________________________________________________________________________________。(2)估计钙元素的电负性的取值范围:________<γ<________。(3)请指出下列化合物中显正价的元素:NaH:__________、NH3:__________、CH4:__________、ICl:____________。(4)表中符合“对角线规则”的元素有Be和________________、B和____________,它们的性质分别有一定的相似性,原因是__________________________________________________,写出表示Be(OH)2显两性的离子方程式:____________________________________________。答案 (1)同周期从左到右,元素的电负性逐渐增大;同主族从上到下,元素的电负性逐渐减小(2)0.8 1.2(3)Na H H I(4)Al Si 电负性的值相近 Be(OH)2+2H+===Be2++2H2O、Be(OH)2+2OH-===BeO+2H2O解析 (1)由题给信息可知,同周期从左到右,元素原子的电负性逐渐增大;同主族从上到下,元素原子的电负性逐渐减小。(2)结合电负性变化规律和元素周期表知,电负性大小:K<Ca<Mg,所以Ca的电负性的取值范围为0.8<γ<1.2。(3)电负性数值小的元素在化合物中显正价,NaH、NH3、CH4、ICl中电负性数值小的元素分别是Na、H、H、I。(4)“对角线规则”指在元素周期表中某些主族元素与其右下方的主族元素的性质相似,其原因是元素的电负性的值相近。
相关学案
这是一份高中化学人教版 (2019)选择性必修2第一章 原子结构与性质第二节 原子结构与元素的性质第3课时学案,共7页。
这是一份高中第二节 原子结构与元素的性质第2课时学案设计,共6页。
这是一份高中化学第3节 烃第2课时学案