


初中语文重点文体知识梳理
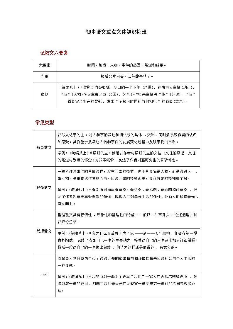
展开初中语文重点文体知识梳理 记叙文六要素六要素时间、地点、人物、事件的起因、经过和结果。作用概括文章内容、归纳故事情节。举例(统编八上)《背影》内容概括:冬日的一个下午(时间),在南京火车站(地点),“我”(人物)坐火车去北京(起因),父亲(人物)来车站送“我”(经过),“我”看着父亲离开的背影,发出“不知何时再能与他相见”的感慨(结果)。 常见类型叙事散文以写人记事为主。对人和事的叙述和描绘较为具体、突出,同时多表现作者的认识和感受。其侧重于从叙述人物和事件的发展变化过程中反映事物的本质。举例:(统编八上)《藤野先生》就是以作者与藤野先生的交往(交往的缘起、交往的经过与别后的怀念)为叙事线索,表达了作者对藤野先生的真挚怀念。抒情散文一般不详述事件的具体过程,没有完整的情节,也不具体描写人物,而是通过人、事、物、景来传达作者的心声,反映完整的精神面貌,体现特定的精神或主旨。举例:(统编七上)《春》通过描写春草图、春花图、春风图、春雨图和迎春图,抒发了作者对春天喜爱至深的情怀,唤起人们对美好生活的憧憬,激励人们珍惜春光、奋发向上。哲理散文哲理散文具有抒情性、形象性和哲理性的特点。一般以一件事开头,论述道理并加以评论总结。举例:(统编八上)《我为什么而活着》为“总——分——总”结构,作者在第一段直抒胸臆,总结了支配自己一生的主要动力;接着对自己的人生追求加以详细解释;最后一段对自己的一生做出总结,他认为这样活是值得的,有意义的。小说以塑造人物形象为中心,通过完整的故事情节和环境描写来反映社会与个人生活的一种体裁。举例:(统编九上)《我的叔叔于勒》主要写“我们”一家人在去哲尔赛岛途中,巧遇叔叔于勒的经过,刻画了菲利普夫妇在发现富于勒变成穷于勒时的不同表现和心理。小说三要素:①人物(作用:支撑故事情节,并通过塑造典型人物形象,揭示小说主旨);②情节(作用:承上启下;吸引读者;设置悬念;背景设置;埋下伏笔);③环境(包括自然环境、社会环境)。 线索时间线以时间推移为线索。如:(统编七下)《伟大的悲剧》以时间的推移为线索,记叙了斯科特及其队员探险南极,从绝望而归到悲壮毁灭的全过程。地点线以地点转换的顺序为线索。如:(统编七上)《从百草园到三味书屋》以活动地点为线索,先写“我”在百草园的快乐生活,再写“我”在三味书屋的枯燥生活。人物线以人物或人物的特征为线索。如:(统编八上)《回忆我的母亲》以回忆“我”的母亲在“我”童年时对“我”的教育为线索。事件发展变化线(明线)以事件的发展变化为线索。如:(统编七上)《散步》围绕一家人散步这件事,按开始散步、产生分歧、问题解决的过程来安排行文。情感发展变化线(暗线)以情感的发展变化为线索。如:(统编七下)《紫藤萝瀑布》以赏花过程中的情感变化为线索,全文由赏花(喜悦)到忆花(伤感)再到悟花(感悟),层层深入,结构严谨。实物线以某一件具体(或具有某种象征意义)的实物为线索。如:(统编七上)《雨的四季》以春雨、夏雨、秋雨、冬雨为线索,表现了四季的雨的不同形象和特征,描写四季的雨景和给人的感受。 记叙人称人 称作 用教材举例第一人称“我”“我们”①使文章更具有真实性;②叙述亲切自然;③便于作者直接表达自己的思想感情。(统编八上)朱自清的《背影》,(统编八下)鲁迅的《社戏》等,都采用第一人称的叙事角度,给人以真实可信之感。第二人称“你”“你们”①增加亲切感,拉近与读者的距离;②利于交流思想情感,便于抒情。(统编九上)林徽因的《你是人间的四月天》,与第二人称“你”对话,亲切自然,情感真挚。第三人称“他”“他们” ①直接、客观地展现生活;②不受时间和空间的限制,形式比较灵活自由。(统编九上)曹文轩的《孤独之旅》,(统编九下)鲁迅的《孔乙己》。 叙述顺序插叙定义:是在顺叙中心事件的过程中插入有关的另一事情的叙述,叙述完接着顺叙中心事件。插叙的内容是一个片段,它不是文章的主要内容。(插叙不在一条线上,至少有2个故事)作用:①交代了……内容(概括内容);②解释了……的原因;③推动情节发展,为下文做铺垫或埋伏笔;④对主要情节起补充衬托作用;⑤突出人物性格(形象);⑥突出文章主题;⑦丰富文章内容,使文章情节完整;⑧使文章结构富于变化,避免平铺直叙。举例:(统编九上)《故乡》一文,写作者回到故乡见到的闰土,已经不再是他记忆中的少年闰土了,由此而回忆起他与少年闰土在一起的欢乐场景是插叙。倒叙定义:把事件的结局或某个最重要、最突出的片段提到文章的前边,然后再从事件的开头按事情原来的发展顺序进行叙述。倒叙内容是文章的主要部分之一,只是位置移到了前面。(倒叙是一条线索,只有1个故事)作用:①开篇点题;②制造悬念,激发读者阅读兴趣,使故事情节和人物形象给读者留下深刻印象;③引出下文;④使结构更加紧凑。举例:(统编八上)《背影》一文,从不相见到不能忘,引出对背影的回忆,而文章最后又回到现实。顺叙定义:按照事情发展的先后顺序进行记叙的方法。作用:①叙事有头有尾,条理清晰;②使文章层次井然有序,脉络分明。举例:(统编七下)《紫藤萝瀑布》一文,作者从见到紫藤萝写起,由远及近,并由此发出人生感悟:面对这一片紫色的花海,原先的悲痛也化为宁静。 常见的修辞手法手 法作用及答题规范比喻[统编七上P5]辨析:甲(本体)如、像、似的、若、犹、好像、仿佛(喻词)乙(喻体)。作用:①使概括的东西形象化,给人鲜明的印象;②使抽象的事物具体化,便于接受;③使深奥的道理浅显化,让人加深体会。答题规范:运用比喻的修辞手法,生动形象地描绘了……的情景(特点),抒发(或烘托)了人物……的心情(作用)。拟人[统编七上P9] 辨析:把物当作人来写。作用:①将物人格化,描写形象;②表意丰富,表达生动而有趣。答题规范:运用拟人的修辞手法,把……拟人化,形象生动地描写了……的情景(或特点),抒发了……的情感。排比[统编七下P40]辨析:三个或三个以上结构和长度均类似、意义相关或相同的句子。作用:①句式整齐,增强气势;②长于抒情,更有气魄;③叙写透彻,条分缕析。答题规范:运用排比的修辞手法,句式整齐,有力(强烈)地写出(表达)了……的特点(感情)。夸张[统编八上P40]辨析:对事物的形象、特征、作用、程度等做扩大、缩小或超前的描述。作用:①烘托气氛、加强渲染;②引起联想效果,给读者鲜明而强烈的印象。答题规范:运用夸张的修辞手法,(突出)表现了……的情感,强调了……的特点。对偶作用:①句式整齐,结构一致;②形式优美,音韵和谐;③增强语言的节奏感,使语言节奏明快。答题规范:运用对偶的修辞手法,句式整齐,形式优美,(突出)表现了……的感情。反复辨析:同一个词语或句子反复出现。作用:①多次强调,给人留下深刻的印象;②抒情强烈,富有感染力。答题规范:运用反复的修辞手法,使人对……印象深刻,(突出)强调了……的心情。反问/设问辨析:反问是用疑问的形式来表达确定的意思,不需要回答。设问是为突出所说的内容,把它用问话的形式表示出来,自问自答。作用:反问:①态度鲜明;②加强语气,抒情强烈。设问:①自问自答,引人注意;②启发思考。答题规范:反问:运用反问的修辞手法,加强了语气,突出(强调)了……的特点。设问:运用设问的修辞手法,提出问题,引人思考,强调了……的特点。 表达方式记叙作者对人物的经历、事件的发展和环境所作的叙说和交代。(中考真题多以记叙为主,尤其是把插叙、倒叙作为考查重点)描写用形象生动的语言对人物、事件、环境所作的具体描绘和刻画。(详见“8.常见的描写方法”)说明用简明扼要的文字,直接说明事物的形状、性质、成因、功用等。抒情表达情思,抒发情感。有直接抒情和间接抒情两种。议论指作者在作品中对人物、事件表明自己的态度或看法。 常见的描写方法分类依据方法类别特 点作用/答题规范根据描写内容人物描写动作描写又称行动描写,是指通过肢体语言表现人物自身的行动。作用:①反映人物心理;②刻画人物性格特征;③交代人物的身份、地位;④推动情节发展;⑤揭示文章主题。答题规范:运用了(外貌、语言、心理、动作、神态)描写方法,(生动形象地)写出了……的情形,表现了人物……的心理,刻画了……(人物形象)。神态描写对人的面部表情进行详细地刻画。外貌(肖像)描写描述人的身材、容貌、衣着、打扮以及仪态等。心理描写对处在一定环境下的人物心理活动(内心感受、意向、愿望、思索、思想斗争……)的描写。语言描写对人物的独白、对话或几个人物谈话的具体描写。环境描写自然环境指对自然界的景物,如季节变化、风霜雨雪、山川湖海、森林原野等的描写。①表现地域风光,提示时间、季节和环境特点;②渲染环境,营造气氛;③烘托人物心情(感情);④衬托人物形象;⑤为……做铺垫,推动情节发展;⑥揭示作品主题。社会环境指对能反映社会、时代特征的建筑、场所、陈设等景物以及民俗、民风等的描写。①交代人物的生存环境;②交代人物的社会关系;③交代作品的时代背景;④为下文人物性格描写做铺垫;⑤推动情节发展,深化作品主题。根据描写角度正面描写(直接描写)直接描写人物或事物本身呈现的特征。写出(或表现)人物特点(如:性格、心理、情感等),给人直接、真实、具体的感受。侧面描写(间接描写)从其他人物、事物的描绘、渲染中,烘托所要描写的对象。①使人物或事件更加突出;②使主题更加含蓄、深刻。 常见的表现手法表现手法作用/答题规范教材举例对比 把两种相反的事物或一种事物相对立的两面作对比。运用对比,把……和……巧妙地呈现在读者眼前,让读者很自然地从对比中感觉到……的变化(或说优劣好坏),从而鲜明地表现或突出事物的特点,更好地表现了文章的主题(统编九下)《变色龙》中的奥楚蔑洛夫在刚得知狗咬人之事时,一个公正廉洁、执法严明的警察形象呼之欲出。然而之后的多“变”则是对他极大的讽刺,前后形成鲜明对比,更好地表现了文章的主题。衬托(正衬/反衬) 突出一方的特征。突出表现主要人物或事物的性格或特点等,增强了文章的表现力。作用:制造悬念,使情节具有合理性。(统编八上)《藤野先生》中用日本“爱国青年”的无理挑衅来反衬藤野先生正直热忱、毫无民族偏见的高尚品质。伏笔通常只是一两笔,点到为止。比较隐蔽,是“隐性”的,即埋下伏笔。作用:交待含蓄,使文章内容前后照应,情节衔接严丝合缝。(统编七上)《猫》中,写第一只猫忽然消瘦,预示其生病和死亡;写第二只猫生性活泼好动,不怕生人,“我们都很为它提心吊胆”,预示它被路人拐走的命运;写第三只猫不招人喜欢,又老爱凝望鸟笼,为其后来的被冤枉埋下伏笔。照应 ……与……相互照应,为下文……情节做铺垫,使情节完整,结构严谨,中心突出。(统编八上)《背影》一文中四次写“背影”,三次写“流泪”,反复照应,感情一次比一次抒发得强烈,滚滚热泪既表达了儿子的情感,又衬托出父亲背影形象的感人。抑扬(欲扬先抑/欲抑先扬)作者的本意是……,而先……,突出强调了事物(人物)的……特征,使所表现的人物形象更丰满,更鲜明。(统编七下)《阿长与〈山海经〉》中,作者开始写对阿长“喜欢切切察察”“不许我走动”及“睡觉摆‘大’字”等行为的讨厌,而后面她为“我”买来《山海经》,作者心生敬意。这样欲扬先抑,使描写的人物形象给人意外的惊喜,使人物形象更加真实可感。象征(托物言志)通过咏物来抒情,常常借助于某些植物、动物、物品等的一些特征,委婉曲折地将作者的感情表达出来。作用:把特定的意义寄托在所描写的事物上,表达了……的情感,增强了文章的表现力。(统编八上)《白杨礼赞》通过对白杨树的赞美,歌颂了正在坚持抗日战争的北方农民,及其所代表的中华民族质朴、坚强、力求上进的精神。借景抒情(寓情于景)通过描写……(景物),表达了作者……的情感,做到情景交融,带给读者“我中有你,你中有我”的感受,使文章充满诗情画意。(统编七上)《春》中景物描写细腻而富有情致,将作者殷切而又喜悦的心情表现得淋漓尽致。