

所属成套资源:中考物理实验专题
- 实验08 用天平和量筒测量固体的密度 试卷 26 次下载
- 实验09 用天平和量筒测量液体的密度 试卷 26 次下载
- 实验12 探究影响滑动摩擦力大小的因素练习题 试卷 26 次下载
- 实验10 探究阻力对物体运动的影响练习题 试卷 26 次下载
- 实验13 探究影响压力作用效果的因素练习题 试卷 28 次下载
实验11 二力平衡练习题
展开这是一份实验11 二力平衡练习题,共4页。
实验十一 探究二力平衡条件
—————— 原创精品 ——————
◎ 核心考点:
【实验目的】
物体处于平衡状态时受到的两个力有什么特点
【设计和进行实验】
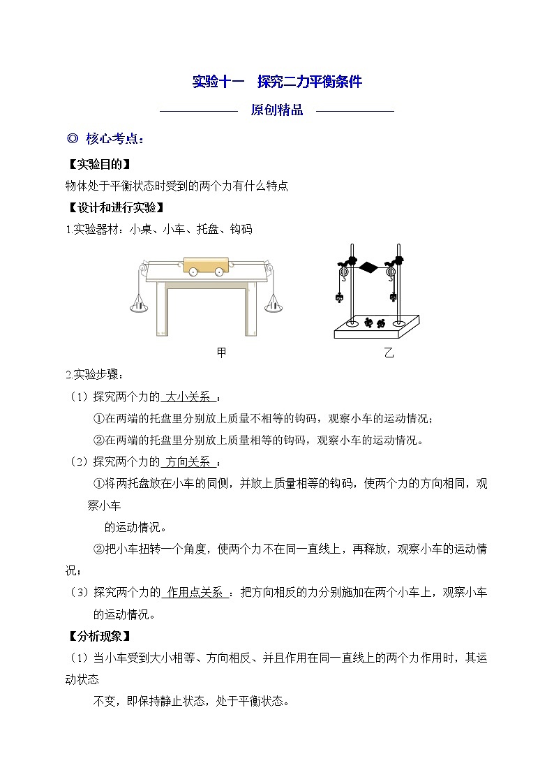
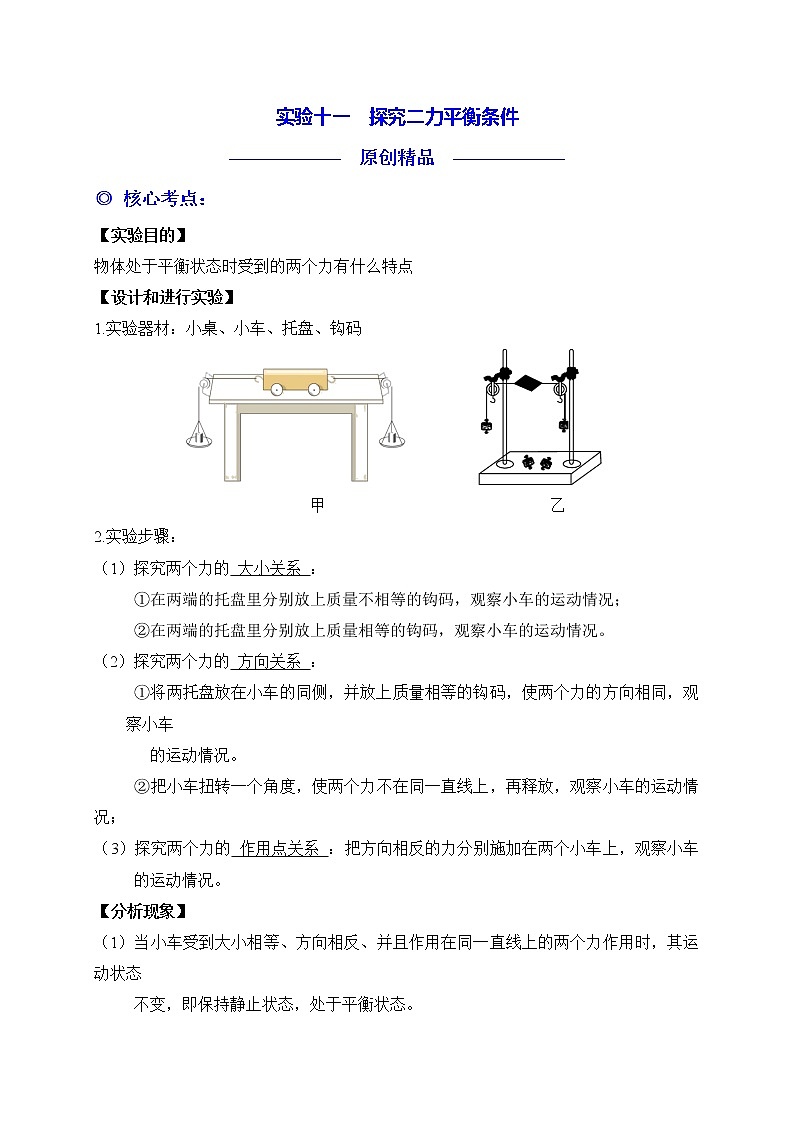
1.实验器材:小桌、小车、托盘、钩码
甲 乙
2.实验步骤:
(1)探究两个力的 大小关系 :
①在两端的托盘里分别放上质量不相等的钩码,观察小车的运动情况;
②在两端的托盘里分别放上质量相等的钩码,观察小车的运动情况。
(2)探究两个力的 方向关系 :
①将两托盘放在小车的同侧,并放上质量相等的钩码,使两个力的方向相同,观察小车
的运动情况。
②把小车扭转一个角度,使两个力不在同一直线上,再释放,观察小车的运动情况;
(3)探究两个力的 作用点关系 :把方向相反的力分别施加在两个小车上,观察小车的运动情况。
【分析现象】
(1)当小车受到大小相等、方向相反、并且作用在同一直线上的两个力作用时,其运动状态
不变,即保持静止状态,处于平衡状态。
(2)当小车所受力的大小不同或所受力的方向相反或两个力不在同一直线上时,小车的运动
状态都会发生变化,不再处于平衡状态。
【实验结论】
二力平衡的条件:作用在同一物体上的两个力大小相等,方向相反,并且作用在同一直线上。
【实验拓展】
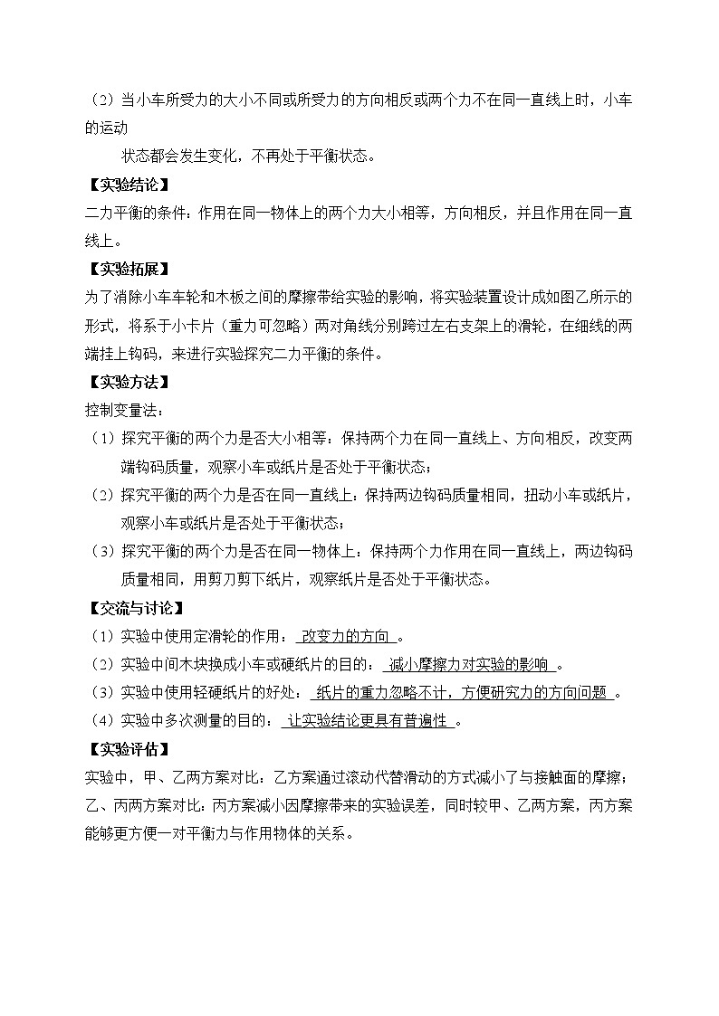
为了消除小车车轮和木板之间的摩擦带给实验的影响,将实验装置设计成如图乙所示的形式,将系于小卡片(重力可忽略)两对角线分别跨过左右支架上的滑轮,在细线的两端挂上钩码,来进行实验探究二力平衡的条件。
【实验方法】
控制变量法:
(1)探究平衡的两个力是否大小相等:保持两个力在同一直线上、方向相反,改变两端钩码质量,观察小车或纸片是否处于平衡状态;
(2)探究平衡的两个力是否在同一直线上:保持两边钩码质量相同,扭动小车或纸片,观察小车或纸片是否处于平衡状态;
(3)探究平衡的两个力是否在同一物体上:保持两个力作用在同一直线上,两边钩码质量相同,用剪刀剪下纸片,观察纸片是否处于平衡状态。
【交流与讨论】
(1)实验中使用定滑轮的作用: 改变力的方向 。
(2)实验中间木块换成小车或硬纸片的目的: 减小摩擦力对实验的影响 。
(3)实验中使用轻硬纸片的好处: 纸片的重力忽略不计,方便研究力的方向问题 。
(4)实验中多次测量的目的: 让实验结论更具有普遍性 。
【实验评估】
实验中,甲、乙两方案对比:乙方案通过滚动代替滑动的方式减小了与接触面的摩擦;
乙、丙两方案对比:丙方案减小因摩擦带来的实验误差,同时较甲、乙两方案,丙方案能够更方便一对平衡力与作用物体的关系。
甲 乙 丙
◎ 针对训练
某实验小组利用如图甲所示的实验装置做“探究二力平衡的条件”实验时,请问:
(1)实验时应选择较 (选填“光滑”或“粗糙”)的实验桌面。
(2)如图甲所示,当左右两端同时挂两个钩码时,小车静止,此时、的大小 ,方向 。
(3)在图甲实验的基础上,将小车在水平桌面上扭转一个角度后释放,观察小车的运动状态,这样做的目的是为了探究两个平衡的力是否作用在 。
(4)为了探究两个平衡的力是否作用在同一个物体上,小明用轻质硬纸片代替小车做实验,如图乙所示,他将要对硬纸片进行的操作是 。
(5)实验中定滑轮的作用是 ,通过调整 可以改变拉力的大小。
(6)在图甲左侧再挂一个钩码,小车将向 (选填“左”或“右”)运动,说明力可以改变物体的 。
(7)如果将两边的吊盘挂在小车一端的同一挂钩上,且沿同一方向拉小车,可以发现小车不会静止,这是为了表明小车受到的二力若平衡,必须满足 这一条件而设计的一个步骤。
(8)通过上述过程可知:作用在 上的两个力,只有当大小相等、方向相反,且作用在同一条直线上,这两个力才彼此平衡。
答案:(1)光滑;)(2)相等;相反;(3)同一直线上;(4)将卡片从中间剪开;(5)改变力的方向;钩码数量;(6)左;(7)方向相反;(8)同一物体。
相关试卷
这是一份初中物理中考复习 专题14 探究二力平衡条件的实验题(解析版),共8页。试卷主要包含了你认为右图哪个实验更合理?答,实验中如何改变拉力的大小?答,定滑轮有什么作用,如何探究两个力在同一直线上,实验结论,实验方法,选择静止状态的原因等内容,欢迎下载使用。
这是一份初中物理中考复习 实验07 探究二力平衡条件的实验(解析版),共8页。
这是一份中考物理必考实验-实验07 探究二力平衡条件的实验(原卷版),共5页。