小学科学教科版六年级下册资料复习(1)
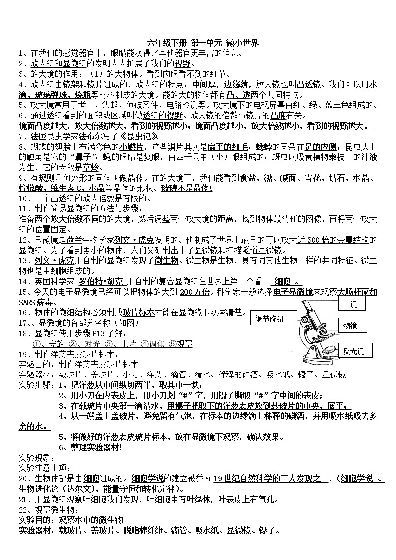
展开六年级下册 第一单元 微小世界1、在我们的感觉器官中,眼睛能获得比其他器官更丰富的信息。2、放大镜和显微镜的发明大大扩展了我们的视野。3、放大镜的作用:(1)放大物体。看到肉眼看不到的细节。4、放大镜由镜架和镜片组成的,放大镜的特点:中间厚,边缘薄,放大镜也叫凸透镜。我们可以用水滴、玻璃弹珠、烧瓶等材料制成放大镜。能放大的物体都有凸、透两个共同特点。5、放大镜常用于考古、集邮、侦破案件、电路检测等。放大镜下的电视屏幕由红、绿、蓝三色组成的。6、通过透镜看到的面积或区域叫做透镜的视野。放大镜的倍数与镜片的凸度有关。镜面凸度越大,放大倍数越大,看到的视野越小;镜面凸度越小,放大倍数越小,看到的视野越大。7、法国昆虫学家法布尔写了《昆虫记》。8、蝴蝶的翅膀上布满彩色的小鳞片,这些鳞片其实是扁平的细毛;蟋蟀的耳朵在足的内侧;昆虫头上的触角是它的“鼻子”;蝇的眼睛是复眼,由四千只单(小)眼组成的;蚜虫以吸食植物嫩枝上的汁液为生,它的天敌是草蛉。9、有规则几何外形的固体叫做晶体。在放大镜下,我们能看到食盐、糖、碱面、雪花、钻石、水晶、柠檬酸、维生素C、水晶等晶体的形状。玻璃不是晶体!10、一个凸透镜的放大倍数是有限的。11、制作简易显微镜的方法与步骤:准备两个放大倍数不同的放大镜,然后调整两个放大镜的距离,找到物体最清晰的图像,再将两个放大镜的位置固定。12、显微镜是荷兰生物学家列文·虎克发明的。他制成了世界上最早的可以放大近300倍的金属结构的显微镜。为了看到更小的物体,人们又研制出电子显微镜和扫描隧道显微镜。13、列文·虎克用自制的显微镜发现了微生物。微生物是生物,具有同其他生物一样的共同特征。微生物也是由细胞组成的。14、英国科学家 罗伯特•胡克 用自制的复合显微镜在世界上第一个看了 细胞 。15、今天的电子显微镜已经可以把物体放大到200万倍。科学家一般选择电子显微镜来观察大肠杆菌和SARS病毒。16、物体的微细结构必须制成玻片标本才能在显微镜下观察清楚。17、、显微镜的各部分名称(如图)18、显微镜使用步骤P13了解:①、安放 ②、对光 ③、上片 ④调焦 ⑤观察19、制作洋葱表皮玻片标本: 实验目的:制作洋葱表皮玻片标本实验器材:载玻片、盖玻片、小刀、洋葱、滴管、清水、稀释的碘酒、吸水纸、镊子、显微镜实验步骤:1、把洋葱从中间纵切两半,取其中一块;2、用小刀在内表皮上,用小刀划“#”字,用镊子撕取“#”字中间的表皮;3、在载玻片中央第一滴清水,用镊子把取下的洋葱表皮放到载玻片的中央,展平;4、从一端盖上盖玻片,避免留有气泡,在标本的边缘滴上稀释的碘酒,并用吸水纸吸去多余的水。5、将做好的洋葱表皮玻片标本,放在显微镜下观察,确认效果。6、整理实验器材!实验现象:实验注意事项:20、生物体都是由细胞组成的。细胞学说的建立被誉为19世纪自然科学的三大发现之一,(细胞学说 、生物进化论(达尔文)、能量守恒和转化定律)。21、用显微镜观察叶细胞我们发现,叶细胞中有叶绿体,叶表皮上有气孔。22、观察微生物:实验目的:观察水中的微生物实验器材:载玻片、盖玻片、脱脂棉纤维、滴管、吸水纸、显微镜、镊子。①、在载玻片的中央放上一些脱脂棉纤维;②、用滴管取一滴池塘水或者培养液,滴在脱脂棉纤维上;③、从载玻片的一端轻轻地盖上盖玻片,用吸水纸吸去多余的水;④、将载玻片放在显微镜下观察,并记录。⑤、整理实验器材!实验现象: 实验注意事项:23、我们还可以利用干草培养微小生物。24、巴斯德第一个指出微生物与人类健康的关系。25、放大镜和显微镜的发明,为人类打开了微小世界的大门,是人类认识微小世界的重要观察工具。微生物对人类并非都是有害的,有许多微生物不仅对人体有益,而且我们还离不开它。杂交水稻袁隆平,酵母菌它可以分解面粉里的糖类,产生二氧化碳,二氧化碳在加热时体积急剧膨胀,从而使馒头、面包内部疏松多孔。26、叶绿体:洋葱表皮细胞: 气孔:27、观察工具发展的流程:肉眼:能看清昆虫等较小的动物→放大镜:能看清小于毫米的肉眼看不清的东西→光学显微镜:能看清细胞和微生物→电子显微镜:能看清能看到更小的组成物质的原子、分子→扫描隧道显微镜:纳米技术28、花岗岩是由长石、云母、石英等晶体组成的岩石。29、细胞是生物最基本的功能单位,生物的呼吸、消化、排泄、生长、发育、繁殖、遗传等生命活动都是通过细胞进行的。 第二单元 物质的变化1、世界是由物质构成的;物质每时每刻都在发生变化。2、我们能直接或间接观察到的实际存在的东西都是物质。3、物质的变化各不相同,有快有慢,有些变化只改变了物质的状态、形状、大小等,没有产生新的不同于原来的物质,我们把这类变化称为物理变化。有些变化产生了新的物质,我们把有新物质生成的变化称为化学变化。一些物质在变化的过程中,会既发生化学变化又发生物理变化。如蜡烛燃烧、白糖加热时融化变色、生米煮成熟饭等。4、白糖加热过程:加热初,固态白糖熔化为液态白糖。(物理变化)继续加热,液态白糖颜色发生变化,最后生成黑色的碳。(化学变化)5、蜡烛在燃烧的过程中,先熔化为蜡烛油;(物理变化)蜡烛中的棉线变黑、蜡烛发光发热。(化学变化)6、米饭为何变甜:因为米饭里含有淀粉,淀粉在唾液的作用下产生了甜的物质 糖。(化学变化)7、淀粉遇到碘酒颜色会变成蓝紫色,产生了一种蓝色的新物质。利用这一特性可以检验食物中是否含有淀粉。8、哪些食物含有淀粉?类别食物名称含有淀粉的食物玉米、土豆、番薯、苹果、面包、馒头、南瓜不含淀粉的食物花菜、胡萝卜、白萝卜、菠菜、番茄、桔子、白糖、洋葱9、物质特点:小苏打:白色、无味、粉末状固体。白醋:无色、透明、有酸味的液体。小苏打+白醋 二氧化碳气体+新的液体(化学变化)现象:1、产生气泡,有“嘶嘶”声。 2、锥形瓶外壁有点凉。3、锥形瓶底部有白色粉末。 4、瓶子里还有无色透明的液体。把点燃的细木条伸进小苏打和白醋混合后的杯中,火焰马上熄灭。二氧化碳:无色气体,比空气重,能使火焰熄灭。10、铁变成了铁锈,这是一种化学变化,有什么证据可以证明这个观点? 颜色手感声音气味是否易脱落间隙是否导电铁银白光滑尖、高无否无是铁锈红褐色粗糙低、沉臭是有否 11、防止铁生锈的方法有:1、涂矿物性油、油漆或者烧制搪瓷、喷塑 2、烤蓝:使铁制品表面生成一层致密而稳定的氧化膜 3、电镀、热镀等方法镀上一层不易生锈的金属4、改善金属的本质:如在铁制品中加入镍和铬制成不锈钢就可以防锈。5、保持铁制品表面的洁净和干燥 12、探究影响铁钉生锈的因素的实验:实验目的:通过对比实验,确定影响铁钉生锈的因素。 实验猜想:铁在水和氧气的共同参与下使铁生锈。 实验器材:3只同型号试管,3枚同规格的经过打磨除锈的铁钉或者全新的铁钉,蒸馏水、食用油、盐水(蒸馏水+食用盐),干燥剂(硅胶),电吹风 实验步骤 :1、将3个试管洗净,用电吹风烘干。 2、向经烘干的,干燥的A试管内放入一枚铁钉、少量硅胶,并用橡皮塞将试管口塞住,使其与外部的空气无法接触。3、在B试管内装入一定量的蒸馏水,使蒸馏水将铁钉完全浸没,然后添加加食用油,使其与空气隔绝。 4、在C试管内装入少量蒸馏水,使铁钉一部分在水里,另一部分裸露在空气,使其与外部空气接触。5、观察并持续记录实验现象,最后整理实验器材得出结论!实验结论:铁生锈的必要条件是氧气和水共同作用!实验注意事项:13、硫酸铜溶液:淡蓝色透明液体。14、把铁钉浸入硫酸铜溶液中,能看到铁钉上有红褐色物质附着,溶液变浑浊,硫酸铜液体的颜色变浅。15、化学变化常伴随的现象:发光发热、改变颜色、产生气体、产生沉淀物。这些现象常常可以帮助我们判断物质是否发生了化学变化,但不能马上就确定是化学反应。燃烧和爆炸也是化学反应。 物理变化 特点:不产生新物质16、物质的变化 化学变化 特点:产生新物质17、食物进入体内要经过许多化学变化,才能变成身体所需要的营养物质。18、生产建筑用的水泥需要经过一系列复杂的物理、化学变化。19、用毛笔蘸淀粉调制的液体,在白纸上写字,晾干后送给同学,有什么办法让字显现出来?刷上碘酒会现出蓝紫色的字20、控制铁生锈的速度实验目的:控制铁生锈的速度 实验猜想:控制水与空气与铁发生接触就能控制铁生锈的速度 实验器材:4只同型号试管,4枚同规格的经过除锈的铁钉或者全新的铁钉,水、食用油、盐水 实验步骤 :1、在A试管内放入一枚铁钉,使其与外部的空气接触。2、在B试管内入一枚铁钉,然后添加食用油,使其与空气隔绝。 3、在C试管内装入少量的水,使铁钉一部分在水里,另一部分裸露在空气,使其与外部空气接触。4、在D试管内装入少量盐水,使铁钉一部分在水里,另一部分裸露在空气,使其与外部空气接触。(盐可加快铁生锈的化学变化)5、观察并持续记录实验现象,最后整理实验器材得出结论!实验结论:空气和水相比,水更容易使铁钉生锈;在两者都具备的情况下,生锈速度最快! 第三单元《宇宙》单元复习1、月球又称“月亮”。在伽利略发明望远镜之前,古代的人们只能在晴朗的夜晚,用眼睛仰望皎洁的明月。月球基本上没有水,没有空气,昼夜温差很大,声音无法传播。2、月球是地球的唯一的 天然卫星 ,它的半径大约为地球半径的(1/4),它的引力是地球的(1/6),也就是说,6公斤重的东西到限月球上只有1公斤重了;与地球之间的平均距离约(38万千米),昼夜温差(310℃)。 3、1969年7月,美国的“阿波罗11号”载人飞船成功地在月球上着陆。宇航员阿姆斯特朗在月球上留下了人类的第一个足迹。面对这样的成就他说:“我迈出了一小步,但人类迈出了一大步。”4、月球环形山形成原因的推测中,公认的观点是陨石撞击说。5、月球是一个不发光、不透明 的球体,我们看到的月光是它反射 太阳 的光。6、月球在圆缺变化过程中出现的各种形状叫做 月相 。月相实际上是人们从地球上看到的月球被 太阳 照亮的部分。7、月相8、月相在一个月中的变化规律是:农历上半月由缺到圆,下半月再由圆到缺。1.月相的变化经历新月——上弦月——圆月——下弦月——残月的过程。2.上半月,人们看到的月亮亮面面积逐渐变大,直到满月,亮面在右侧;下半月,人们看到的月亮亮面面积逐渐变小,直到朔月,亮面在左侧。9、日食的成因:当月亮运动到太阳和地球中间,如果三者正好处在一条直线上时,月球就会挡住太阳射向地球的光,在地球上处于影子中的人,只能看到太阳的一部分或全部看不到,于是就形成了日食。10、月食的成因:当地球处在太阳和月球之间时,如果三者正好处在一条直线上时,地球就会挡住太阳射向月球的光,在地球上的人只能看到月球的一部分或全部看不到,于是就形成了月食。11、日食一般发生在农历初一 ,月食一般发生在农历十五。 12、日食有 日全食、日偏食、日环食 三种,月食只有 月全食、月偏食 两种;13、以太阳为中心,包括围绕它转的八大行星(包含围绕星星转的卫星)、矮行星、小天体(包括小行星、彗星、流星等)组成的天体系统叫做太阳系。14、太阳的直径是140万千米,按离太阳由近到远的行星排列为:水星、金星、地球、火星、木星、土星、天王星、海王星。其中金星是离地球最近的行星,离太阳最近的是水星;木星是行星中体积最大的一个。15、自己能发光的星叫做恒星,围绕恒星运转的星叫做行星,围绕行星运转的星叫做卫星。16、人们把看起来不动的星星分成群,划分成不同的区域,根据其形态想象成人或其他物体的形状,并且给他们命名,天空中这种被人们分成的许多区域称为星座。发生流星雨特别有名的星座是狮子座。17、在北部的天空的小熊座上有著名的北极星。大熊座的明显标志是由七颗亮星组成的北斗七星。18、“夏季大三角”——天津四(天鹅座)、织女星(天琴座)、牛郎星(天鹰座)。19、我们看到天空中闪亮的银河光带,实际上是许许多多的恒星组成的一个恒星集团,被人们称为银河系。银河系约由1000亿到2000亿颗恒星组成,直径10万光年。20、光的传播速度是每秒钟30万千米,光年就是光在一年中走过的距离,它是计量恒星距离的单位。21、银河系还不是宇宙的全部,类似银河系一样的星系还有100亿个,人们把它们统称为河外星系。22、恒星的一生:(1)、星云的气体和尘埃紧缩——原恒星——燃料消耗殆尽,膨胀变成巨星或超巨星——爆炸成超新星——变成黑洞或中子星;(2)、星云的气体和尘埃紧缩——原恒星——小型或中等恒星变成红巨星——燃料耗尽而缩小变成白矮星——能量耗尽变成黑矮星。23、中国是世界上公认的火箭发源地,早在1700多年前三国时代的古籍上就出现了“火箭”。2003年10月15日,我国“神舟”五号载人飞船和杨利伟一同上天,是中国第一位进入太空的太空人。2005年10月12日,“神舟”六号和费俊龙、聂海胜一同上天;2007年10月24日“嫦娥一号”探月卫星是我国的首颗绕月人造卫星;2008年9月27日 神舟七号航天员翟志刚穿着中国人自己研制的舱外航天服,进行太空行走。2011年11月1日神舟八号飞船与此前发射的“天宫一号”目标飞行器进行了空间交会对接。2012年6月15日,刘洋成为我国首位女宇航员(神舟九号)。2012年6月16日 神舟九号载人宇宙飞船,神九是中国建立太空家园(空间站)极具突破性的一章。2013年12月2日“嫦娥三号”登月探测器,包括着陆器和中国的第一艘“玉兔号”月球车,并实现首次月面软着陆。24、日食和月食示意图: 第四单元 环境和我们1、目前处理垃圾的方法单的填埋和焚烧同样会造成环境污染。2、减少垃圾的数量 是从源头上解决垃圾问题的办法。日常生活中哪些垃圾是可以减少:(1)双面打印可以节约纸张。(2)自带喝水杯外出,少买瓶装饮料。(3)尽量少用或不用一次性用品以减少纸和塑料的丢弃。3、重新使用是指多次或用另一种方法来使用已用过的物品,它也是减少垃圾的重要方法。垃圾中的一些原材料可以重新回收利用,包括纸、金属、塑料、玻璃等。回收垃圾中的废旧材料再加以利用,可以节约资源、节约能源、节约成本、减少垃圾、减少污染,是有百利而无一害的好事。4、垃圾可分为:厨余垃圾、可回收垃圾、有毒有害垃圾、其他垃圾。生活垃圾一般可以分为:可回收垃圾、厨余垃圾、其他垃圾。5、厨余垃圾包括:果皮、剩余饭菜等;可回收垃圾包括:纸制品、金属制品、塑料制品、玻璃制品和橡胶等;有毒有害垃圾包括:过期药品、注射器、废电池、废日光灯管、废水银温度计;其他垃圾包括:砖瓦、陶瓷、卫生间废纸。6、厨余垃圾和枯叶等能够通过堆积自然分解,成为有用的有机肥料。堆肥法 可以有效减少垃圾并形成肥料。7、水的污染源可能来自 农业污水 、工业污水、生活污水 ,也可能来自动物的尸体等。由此可见,水污染主要是 人类活动 造成的,以及自然界的动植物尸体。8、大多数地区的自来水水源取自 水库、湖泊、河流 。自来水是主要的 饮用水 ,饮用水源不能洗澡、游泳。9、填埋场在填满垃圾以后,可以在上面修建公园、体育场,但是不能用来建筑房屋和种植庄稼。10、要有效地回收垃圾,必须改变垃圾混装的习惯,对生活垃圾进行分类和分装,这是我们每个公民应尽的义务。11、由于人口迅速增长、环境污染和全球气候变暖,目前60%的大陆面临淡水资源不足,100多个国家严重缺水,其中最严重的国家达40多个。12、你有什么节约用水的好办法?①洗手间 :洗漱时应缩短用水时间,用完立即关闭用水器具;用洗衣机洗少量衣服时,水位不要定得太高。如果厕所水箱过大,可以在水箱里放一块砖头或一只装满水的大可乐瓶,以减少每一次的冲水量。 ②一水多用:洗脸水用后可以洗脚,养鱼的水可以用来浇花,淘米水用来洗水果;③收集废水:应预备一个收集废水的大桶,收集洗衣、洗菜后的废水冲厕所; ④生活习惯:刷牙、取洗手液、抹肥皂时要及时关掉水龙头; 13、污水的处理比较复杂,一般要通过三种方法,即 沉淀、过滤、加入药物进行灭菌获得净化。一般要通过三种方法(物理方法、生物方法、化学方法)获得净化。物理方法:主要就是分离水中的杂物和较大的颗粒,杂物有塑料袋、菜叶杂草等;生物方法:通过细菌分解水中的污物;化学方法:主要是用于消毒,通常的做法是向水中加人化学药剂一氯,通过它来有效杀灭水中的病源微生物。14、自来水厂中除了沉淀和过滤之外,还要进行灭菌处理,这样才能符合我们使用的标准。15、当前突出的环境问题有垃圾问题、全球变暖、水污染、大气污染、白色污染、物种灭绝速度加快等。16、减少废气和废物排放是控制大气污染最根本的办法。我国积极推广“无车日”(9月22)活动。17、减少白色污染(塑料垃圾)的方法有:(1)提倡用环保袋(2)提菜篮子买菜(3)减少塑料包装(4)用可降解塑料袋。18、由于全球森林的大量破坏和海洋环境的恶化,现有的生物物种灭绝速度是自然灭绝速度的1000倍。人类滥捕乱猎和过度开发利用,更使得许多生物资源濒临枯竭。19、建立自然保护区是保护生物多样性的有效方法,我国的九寨沟、长白山、四川卧龙等地都建立了自然保护区。20、填埋垃圾模拟实验。 21、模拟垃圾填埋场实验目的:模拟垃圾填埋场实验猜想:垃圾填埋场会污染地下水实验器材:1个500ml烧杯、一个喷水壶(或者打好孔的透明塑料杯)、一些红墨水、一些纸巾、一些洗净的小石子。实验步骤 :1、在烧杯中放入干净的细石子 3 厘米厚,加入清水,使水刚好位于石子高度的一半; 2、往瓶子中靠近瓶壁处放入浸过红墨水的干纸巾,然后用石子埋住; 3、用自制的塑料瓶喷水器,模拟下雨,往上面喷水; 4、观察瓶子底部水的颜色、清晰度的变化。5、整理实验器材,并得出结论实验结论:垃圾填埋场会污染地下水!实验注意事项:22、垃圾填埋场对周围环境的危害有:1.散发恶臭,污染空气。 2.滋生蚊蝇,引发疾病。 3.造成土壤污染,影响农业生产等。23、设计合理的垃圾填埋场能有效减少对环境的污染。垃圾填埋场各部分的作用:衬垫:防止垃圾与土壤直接接触;过滤液收集池和处理池:防止受污染的水渗透到土壤和地下水中; 气体排放管:把发酵生成的可燃性气体和有毒气体排走。监测井:随时监测垃圾填埋场附近的土壤和地下水的状况。24、填埋和焚烧的优缺点: 填埋的方法焚烧的方法优点比较方便,成本较低,促进垃圾分解。占地少,避免污染地下水,热量可以利用问题占用土地,垃圾分解比较慢,可能会污染地下水消耗电能,留下残余物,可能造成二次污染25、与“全球变暖”有关的气体主要是二氧化碳;燃烧化石燃料(石油、天然气、煤炭)产生的二氧化硫等是造成酸雨的主要原因。26、做一个堆肥箱实验目的:做一个堆肥箱实验猜想:各种废弃物混合堆肥,会产生很多难闻的气体,以及腐烂后的、类似土杂肥的物质 实验器材:塑料瓶、小铲子、落叶、杂草、烂菜叶、厨余垃圾、食品废料、一些污水、一些土壤实验步骤 :1、将落叶、杂草、烂菜叶、厨余垃圾、食品废料等,放入堆肥箱 2、掺入污水,用小铲子搅拌均匀,上面覆盖一层土壤;3、把堆肥箱放置在温度较高的地方,让它自然腐烂,经过2~3个月观察变化;4、整理实验器材,并得出结论实验结论:经过2个多月的腐烂,原来的垃圾变成了可用的肥料

