


人教部编版二年级下册6 千人糕精练
展开
这是一份人教部编版二年级下册6 千人糕精练,共6页。试卷主要包含了书写,填空题,信息匹配,语言表达,现代文阅读等内容,欢迎下载使用。
一、书写
1.拼一拼,写一写
〔1〕妈妈为我mǎi 了一张shū zhuō和一些wén jù。
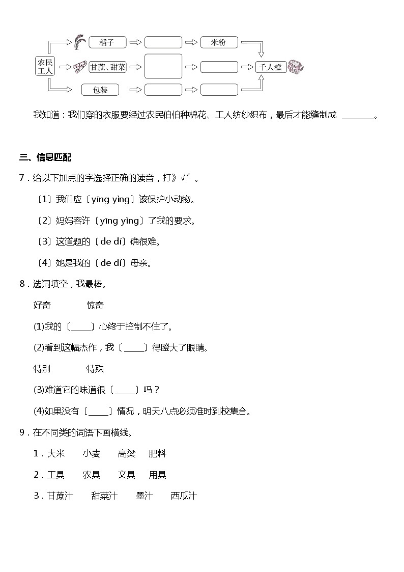
〔2〕在山里,我们喝到了gān tián 的泉水,吃到了绿色蔬cài 。
二、填空题
2.照样子填一填。
例:》味〞共有〔8〕画,第二笔是〔ㄱ〕。
①》买〞共有________画,第二笔是________。
②》甘〞共有________画,第三笔是________。
③》能〞共有________画,第四笔是________。
3.比一比,再组词。
具〔_______〕菜〔________〕劳〔________〕味〔________〕能〔________〕
县〔_______〕彩〔________〕牢〔________〕妹〔________〕熊〔________〕
4.照样子,写词语。
很多很多 很______很_____ 很______很______
平平常常 _______________ ________________
5.根据课文内容填空。
一天,爸爸请孩子吃千人糕,孩子很____,猜测这糕要____人才能做成,一定比____还大。爸爸告诉孩子,一块平平常常的糕,要经过很多很多人的____,才能____我们面前。
6.根据课文内容完成千人糕制作的思维导图,再填空。
我知道:我们穿的衣服要经过农民伯伯种棉花、工人纺纱织布,最后才能缝制成________。
三、信息匹配
7.给以下加点的字选择正确的读音,打》√〞。
〔1〕我们应〔yīng yìng〕该保护小动物。
〔2〕妈妈容许〔yīng yìng〕了我的要求。
〔3〕这道题的〔de dí〕确很难。
〔4〕她是我的〔de dí〕母亲。
8.选词填空,我最棒。
好奇 惊奇
(1)我的〔_____〕心终于控制不住了。
(2)看到这幅杰作,我〔_____〕得瞪大了眼睛。
特别 特殊
(3)难道它的味道很〔_____〕吗?
(4)如果没有〔_____〕情况,明天八点必须准时到校集合。
9.在不同类的词语下画横线。
1.大米 小麦 高梁 肥料
2.工具 农具 文具 用具
3.甘蔗汁 甜菜汁 墨汁 西瓜汁
四、语言表达
10.看图,完成练习。
①养蚕 ②送货 ③制衣 ④销售 ⑤包装 ⑥抽丝
爱画画的李一萌把自己衣服的制作过程画了出来,可是顺序乱了,请你帮她重新排序:_______。〔填序号〕
衣服是经过许多人的劳动创造出来的,试着用一两句话来说说衣服经过的劳动:_______。
11.把下面的词语整理成句子,并加上标点符号。
①需要 稻子 农民 种 农具 种子 和
______________________
②两样 看上去 那糕 没有 跟 平时 吃的糕 什么
______________________
12.按要求写句子。
①难道它的味道很特别吗?〔改为肯定句〕
________________________________________
②这就是平常吃过的米糕嘛!〔改为疑问句〕
_____________________________________
五、现代文阅读
阅读课文选段,答复以下问题。
①爸爸说:》是啊,大米是用农民种的稻子加工出来的。农民种稻子需要种子、农具、肥料、水······〞
②爸爸接着说:》糖呢,是用甘蔗汁、甜菜汁熬出来的。甘蔗、甜菜也要有人种。熬汤的时候,要有工具、还得有火······就算米糕做好了,还得要人包装、送货、销售,这些又需要很多人的劳动。〞
③爸爸拿起面前的糕,说:》你看,一块平平常常的糕,经过很多很多人的劳动,次啊能摆在我们面前。〞
13.根据①②段的内容将下面的图片正确的排序。
14.》经过〞一词在文中的意思是〔填序号〕 〔__________〕
①通过。 ②过程。
15.这三段文字主要是写〔填序号〕 〔__________〕
①米糕很好吃 ②米糕得来不易
16.选段让我们想起的两句诗是 〔__________〕
①春种一粒粟,秋收万颗子。
②谁知盘中餐,粒粒皆辛苦。
17.为什么这平平常常的米糕叫》千人糕〞?
__________________________________________
参考答案
1.买 书桌 文具
甘甜 菜
2.6 丶 5 〡 10 ?
3.工具 白菜 劳动 味道 才能 县长 云彩 牢固 妹妹 熊猫
4.远 远 久 久 明明白白 干干净净
5.好奇 很多很多 桌子 劳动 摆在
6.
衣服
7.〔1〕yīng
〔2〕yìng
〔3〕dí
〔4〕de
8.好奇 惊奇 特别 特殊
9.肥料
用具
墨汁
10.①⑥③⑤②④ 衣服需要经过蚕农养蚕、抽丝,制衣工人把丝制成衣服并包装,运输人员送货,销售人员销售等过程才能到我们手中。
11.农民种稻子需要种子和农具。 那糕看上去跟平时吃的糕没有什么两样。
12.它的味道很特别。 这是平常吃过的米糕吗?
13.③ ④
② ⑤ ⑥
14.①
15.②
16.②
17.因为它要经过很多很多人的劳动,才能摆在我们面前。
相关试卷
这是一份语文二年级下册6 千人糕优秀复习练习题,共4页。试卷主要包含了千人糕等内容,欢迎下载使用。
这是一份小学语文人教部编版二年级下册6 千人糕精品同步达标检测题,共4页。试卷主要包含了千人糕等内容,欢迎下载使用。
这是一份部编版二年级下册语文整本书课时练附答案,共83页。
