





考点07 实用类文本阅读—新闻类(限时检测)-2022年高考语文一轮复习讲练测
展开这是一份考点07 实用类文本阅读—新闻类(限时检测)-2022年高考语文一轮复习讲练测,文件包含考点07实用类文本阅读新闻类限时检测解析版docx、考点07实用类文本阅读新闻类限时检测原卷板docx等2份试卷配套教学资源,其中试卷共32页, 欢迎下载使用。
时间:15分钟 实际答题时间:
分数:10分 实际得分:
一、【2021·定远县育才学校高三零模】阅读下面的文字,完成后面各题。(10分)
材料一:
2018年,全国一多半的省份将从秋季入学的高一年级开始,实行新的学业水平考试和高考制度。所有省级行政区域均突破文理界限,由学生跨文理选科,均设置“3+3”的考试科目。前一个“3”为必考科目,为统一高考科目语文、数学、外语,除个别省级行政区域仍执行教育部委托的分省命题任务外,绝大部分省级行政区域均由教育部考试中心统一命题;后一个“3”为高中学业水平考试(简称“学考”)选考科目,由各省级行政区域自主命题。
浙江省外语种目和3门选考科目均一年两考,每个学生最多有两次机会;其他省目前对外语科目提供两次机会,很多省份均表示要创造条件增加提供两次机会的科目。
学考的具体安排和作用方面,浙江省实行高中学考与高考科目在同一次考试中相结合的办法。同一科目命制两种试卷,一种为“必考题”,作为单纯的“高中学考”;一种为“必考题+加试题”,“一考两用”。其中“必考题”的成绩作为“高中学考”成绩使用;“必考题+加试题”作为“高考选考”成绩使用。两种试卷同时在不同试场开考,后一种试卷多半小时的考试时间,其中必考题试题相同。两种试卷的考试均允许学生跨年级参加,每位考生最多有两次考试机会。
其他地区把高中学考区分为合格性考试和等级性考试,分开组织考试。合格性考试分散在高中三年安排,等级性考试一般安排在高三年级,仅限当年参加高考的学生参加,其中上海市对地理和生物两科分别在高二(下)和高三(下)提供两次机会,每位考生只能参加一次考试。合格性考试是高中学生毕业和高中同等学力认定的主要依据,等级性考试用于统一高考招生。
(摘编自边新灿等《中国考试:全国30个省新一轮高考改革方案比较》)
材料二:
2017年高考中,计划在浙江招生的近1400所高校里,有500多所高校没有提出选考科目要求。各高校所有专业(类)中,54%不限选考科目,46%设限选考科目,其中设限范围为3门的占33%,2门的占8%,1门的占5%。选择物理、化学、生物组合的考生,可选考95%的专业;选择政治、历史、地理组合的考生,都是传统意义上的文科生,可选考66%的专业,比现行高考34%的选择面,高出近一倍。
各高校专业(类)提出选考科目要求的比例 各科目考生选考比例
(摘编自“浙江省教育考试网”刊文《2017年浙江省高考选科组合报考统计》)
材料三:
国务院发布的《关于深化考试招生制度改革的实施意见》提出,探索基于统一高考和高中学业水平考试成绩、参考综合素质评价的多元录取机制。改革后,学生在校成绩以及综合素质将成为重要的录取依据和参考。根据河南省高考方案,高考招生录取基于“两依据、一参考”。“两依据”是指统一高考和学业水平考试成绩。“一参考”就是指把综合素质评价作为招生录取参考条件。
以河南为例,有专家指出,河南版的《综合素质评价实施办法》在评价内容上,思想品德、学业水平、身心健康、艺术素养、社会实践五大方面与教育部保持高度一致。但也有其特色,例如在思想品德方面,增加了违规违纪和有无违法情况的评价内容,便于学校管理与记录。
不只河南,全国多省份都明确将综合素质纳入到学生录取的重要参考因素。专家认为,综合素质评价是促进学生德智体美全面发展、培养个性特长、扭转“唯分数论”的重要举措。
(摘编自“中国新闻网”刊文《27省份高考改革方案出炉综合素质成录取重要参考》)
材料四:
绝大多数省级行政区域均明确要逐步减少、合并乃至取消录取批次。浙江从新高考首届学生毕业的2017年起,除特殊类型(自主招生、综合评价招生、定向招生等)提前录取外,统一高考招生取消所有录取学校批次,纳入统一高考招生的本科院校和专科(高职)院校同时填报志愿、投档录取。
按专业(类)还是按院校填报志愿和投档录取?志愿设置成为关注焦点。各省级行政区域,基本上都明确高校按专业(类)提出选考科目范围,基本上确定了“1门对应即可”的机制。但具体是按院校还是按专业投档,只有少数省份已经在改革方案中提及。浙江在2014年即明确“考生志愿由‘专业+学校’组成”,实行基于专业的志愿运行模式,录取时直接投档到专业录取,充分尊重学生既要选学校又要选专业的选择权。
(摘编自“南昌教育信息网”刊文《借读全国各省新一轮高考改革方案》)
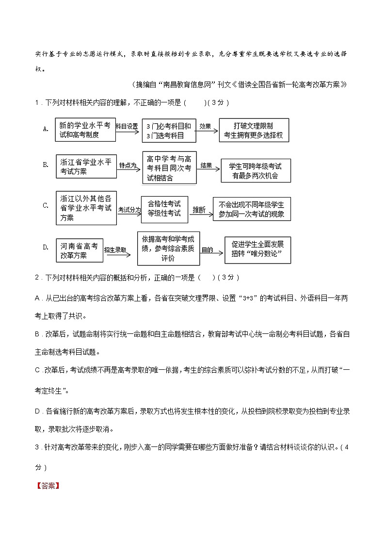
1.下列对材料相关内容的理解,不正确的一项是( )(3分)
2.下列对材料相关内容的概括和分析,正确的一项是( )(3分)
A.从已出台的高考综合改革方案上看,各省在突破文理界限、设置“3+3”的考试科目、外语科目一年两考上取得了共识。
B.改革后,试题命制将实行统一命题和自主命题相结合,教育部考试中心统一命制必考科目试题,各省自主命制选考科目试题。
C.改革后,考试成绩不再是高考录取的唯一依据,考生的综合素质可以弥补考试分数的不足,从而打破“一考定终生”。
D.各省施行新的高考改革方案后,录取方式也将发生根本性的变化,从投档到院校录取变为投档到专业录取,录取批次将逐步取消。
3.针对高考改革带来的变化,刚步入高一的同学需要在哪些方面做好准备?请结合材料谈谈你的认识。(4分)
【答案】
1.C
2.A
3.①了解本省高考和学业水平考试改革方案;②规划个人人生及专业发展方向;③关注高校各专业选考科目要求,合理选择科目组合;④立足个人全面发展,培养兴趣与特长,全面提升综合素质。
【解析】
1.这类题目首先要速读题干,明确对象及要求,解答时要整体理解文章的内容,准确把握作者的观点态度等内容,尤其是对选文中心句的理解,要将题目材料信息带入选文比对理解,看看有没有偷换概念、范围缩小或扩大、混淆关系、轻重范围失当、因果颠倒等问题。要辨明检索区间,确定对应语句,联系上下文体会。C项,上海市对地理和生物两科分别在高二(下)和高三(下)提供两次机会,有可能出现不同年级学生参加同一次考试的现象。
2.本题考查学生筛选信息和辨析信息的能力,解答此类题目,考生应先明确题干所问,然后再到文中找到选项的内容,进行比对,一看内容是否吻合,二看选项所答与题干所问是否一致,考查的其实是学生的细心和耐心。B项,必考科目个别省级行政区域仍执行教育部委托的分省命题任务。C项,综合素质评价只是作为录取参考,并非依据,“弥补考试分数的不足”属无中生有。D项录取方式“按院校还是按专业投档,只有少数省份已经在改革方案中提及”。
3.本题要求回答针对高考改革带来的变化,刚步入高一的同学需要在哪些方面做好准备,考查学生筛选信息归纳概括的能力。首先在文章中找到题干中的句子,进而可以确定答题区间,答题区间就在句子的周围。抓住关键句子,对评价性的句子直接选取,对描述性的句子进行概括,即可得出答案。材料三“2018年,全国一多半的省份将从秋季入学的高一年级开始,实行新的学业水平考试和高考制度”,表明高一新生首先要了解本省高考和学业水平考试改革方案。“浙江在2014年即明确“考生志愿由‘专业+学校’组成”,实行基于专业的志愿运行模式,录取时直接投档到专业录取”,各省规定不同,考生要规划个人人生及专业发展方向,关注高校各专业选考科目要求,合理选择科目组合。“全国多省份都明确将综合素质纳入到学生录取的重要参考因素。专家认为,综合素质评价是促进学生德智体美全面发展、培养个性特长、扭转“唯分数论”的重要举措”,表明高一新生要立足个人全面发展,培养兴趣与特长,全面提升综合素质。
【限时检测2】
时间:15分钟 实际答题时间:
分数:10分 实际得分:
二、【2021·河南省高三其他】阅读下面的文字,完成下面小题。(10分)
材料一:
虚拟现实(VR) 技术,简单说是让人进入一个虚拟环境并在其中得到近乎真实感受的技术。这套富有沉浸感并能进行交互的仿真系统需要软件和硬件的全面支持,方可完美呈现出“虚拟现实”。
拍摄VR视频与其他视频最根本的区别在于需要360度全方位拍摄,这样才能让用户无论是抬头、低头还是回头,看到的都是统一、连贯的场景。为此,全景拍摄设备是必不可少的。例如内部集成了6个摄像头的GPrOmniVR,拥有8个同步球形相机的NkiaOZO ……
不单满足于视听效果,VR技术开始向强化感官体验渗透,开发出涉及味觉、触觉、嗅觉甚至痛感的全方位沉浸式VR。这类VR需要借助更多的传感器和芯片来实现,如VR智能衣通过遍布全身的震动马达增加触觉体验,玩家能“感受到音乐的震动、身体的刺激”,芳香扩散器会让用户闻到食物的味道,在手柄、游戏手套或体感衣中内置弹性热电芯片,可以让用户感知到冷、热和疼痛,真正体会“身临其境”的感觉。
未来,深度感知技术会让VR体验越来越真实。届时,分辨出虛拟现实和真实的现实,恐怕需要花上点时间了。
(摘编自《虚拟现实亦幻亦真》)
材料二:
从高大上的黑科技,到日常生活的吃穿住行,虚拟现实技术产品已经与不同行业融合,在工业制造、文化、健康、商贸等领域发光发热。作为引领全球新一轮产业变革的重要力量,虛拟现实产业的发展有望提高我国经济社会各领域发展质量和效益。
虚拟现实技术跨界融合了多个领域的技术,虚拟现实产业的飞跃,也离不开技术融合的支撑。即将迎来商用的5G为提升虚拟现实体验提供了强大的技术支撑。业内人士指出,5G的特性与虚拟现实的结合将为各行各业的发展带来更大的想象空间。而虚拟现实想要真正落地,也需要多元的应用场景和实时的接入,这也依赖于更高性能的5G网络。AI(人工智能)与VR的融合,同样为虚拟现实开拓了生存空间。美国的研究人员预测,人工智能与虚拟现实技术的结合,将在医学、教育等诸多方面重塑未来日常生活和企业运营方式。更重要的是,虚拟现实只有同实体经济紧密结合,才能化虚为实。马云表示,离开实体经济的虚拟现实技术没有未来。不论虚拟现实等技术再流行、资本再青睐,如果不能推进实体业转型升级,不能支持可持续和绿色发展,这样的技术会变得毫无意义。
(摘编自《赋能创新虚拟现实迎发展》)
材料三:
在过去的一年里,“VR”一词在多个产品类别中的使用已经达到了不同的程度。在很短的时间内,VR技术的应用范围已经超越了消费电子、零售和媒体娱乐。Persistence Market Research最新发布的全球VR市场报告预测,到2021年底,全球VR技术市场将超过60亿美元。
尽管如此,VR技术和产品的开发人员正目睹着新挑战的出现,这让大量用户感到不安。目前,阻碍全球VR市场拓展的最大挑战是价格难以承受。全球VR市场中企业成本结构的变化,为大量采用VR创造了较高的价格点。即使这些公司克服了价格因素,它们中的大多数也难以创造出引人注目的内容。此外,消费者对移动VR体验的要求越来越高,而安全隐患正成为一个关键的限制。由于VR设备在高数据传输方面的有效工作,对统一5G频谱蜂窝网络提出了要求。不幸的是,在发达地区和发展中地区以及全球其他范围内缺乏这种一致性,限制了它的广泛采用。
(摘编自《全球VR市场报告预测:到2022年VR市场的价值将超过60亿美元》)
1.下列对材料相关内容的理解和分析,不正确的一项是( )(3分)
A.VR视频需要360度全方位拍摄,因此全景拍摄设备必不可少,如使用内部集成了6个摄像头的GPrOmni VR等来完成这样的拍摄。
B.VR技术已经突破了视听限制,如果想让用户感知到冷、热和疼痛,真正体会“身临其境”的感觉,可以通过在手柄、游戏手套或体感衣中内置弹性热电芯片来实现。
C.目前,全球VR技术的市场份额已经超越消费电子、零售和媒体娱乐等领域,到2021年底,预测会超过60亿美元。
D.拥有更高性能的5G网络的强大技术支撑,VR多元的应用场景和实时的接人才能实现,虚拟现实才有可能真正落地。
2.下列对材料相关内容的概括和分析,不正确的一项是( )(3分)
A.VR技术不仅要能满足全方位、统一、连贯的视觉需要,还要能满足味觉、触觉、嗅觉甚至痛感等全方位沉浸式感官体验的需要。
B.VR技术发展过程中面临着技术限制及应用推广等诸多问题,不过它仍然是引领全球新一轮产业变革的重要力量,有着广阔的发展前景。
C.材料二中引用马云的话,意在强调VR技术必须与实体经济紧密结合,否则,即使再受热捧,也会失去价值而毫无意义。
D.VR技术产品已经与不同行业融合,渗透到我们日常生活的多个方面,提高了我国经济社会各领域发展质量和效益。
3.VR技术要实现市场增长及产业的飞跃,需要应对哪些挑战?请结合材料简要概括。(4分)
【答案】
1.C
2.D
3.①价格较高。②VR企业难以创造出引人注目的内容。③消费者的高体验需求与安全需要之间存在矛盾。④全球范围内5G频谱蜂窝网络缺乏一-致性。
【解析】
1.本题考查对原文内容的理解分析能力。做这类题需要考生仔细认真阅读文本,迅速提取信息,与选项内容加以细致比对,筛选、聚焦错误点,并灵活理解准确做出判断。
C项,“全球VR技术的市场份额已经超越消费电子、零售和媒体娱乐等领域”表述错误,材料三中说的是“VR技术的应用范围已经超越了消费电子、零售和媒体娱乐”,即VR技术并非在“市场份额”上超越,而是在“应用范围”上超越。故选C。
2.本题考查对材料相关内容的概括和分析能力。首先审清题干要求“选出不正确的一项”,然后在读完一遍文本的基础上快速找出选项中可能有问题的敏感处,再次回归原文,筛选并提取出能与选项敏感处加以对照分析的句子,细致分析灵活理解,做好抉择。常见问题有:推测变肯定导致表述绝对、信息杂糅不合文本、时空错位、偷换概念张冠李戴、无中生有过度解读文本等等。
D项,“提高了我国经济社会各领域发展质量和效益”变未然为已然,根据文本“作为引领全球新一轮产业变革的重要力量,虛拟现实产业的发展有望提高我国经济社会各领域发展质量和效益”可知,原文强调是“有望提高”。故选D。
3.本题考查的是归纳和概括原文要点能力。解答此类题目,首先要明确题干的要求,然后筛选主要的信息,并对筛选的信息按照不同的角度进行整合,最后得出答案。
根据题干要求,要从材料中找出有关VR技术面临的“挑战”的内容。由“VR技术和产品的开发人员正目睹着新挑战的出现”可知,答案主要集中在材料三的最后一段。然后从中筛选出关键信息,并进行归纳整合。如由“阻碍全球VR市场拓展的最大挑战是价格难以承受”可以概括得出答案:①价格较高;由“即使这些公司克服了……创造出引人注目的内容”可以概括得出答案:②VR企业难以创造出引人注目的内容;由“消费者对移动VR体验的要求越来越高,而安全隐患正成为一个关键的限制”可以概括得出答案:③消费者的高体验需求与安全需要之间存在矛盾;由“由于VR设备在高数据传输方面的有效工作……全球其他范围内缺乏这种一致性”可以概括得出答案:④全球范围内5G频谱蜂窝网络缺乏一致性。
【限时检测3】
时间:15分钟 实际答题时间:
分数:10分 实际得分:
三、【2021·贵州省高三月考】阅读下而的文字,完成下列小题。(10分)
材料一
咨询机构IDC最新发布的报告预测,2019年,大数据与商业分析解决方案全球市场的整体收益将达到1896.6亿美元(约舍人民币13495.l亿元),这一数字相比2018年增长12.l%。在2019年-2023年的预测期内,全球大数据市场相关收益将实现13.1%的复合年均增长率,并预计总收益于2023年达到3126.7亿美元。
未来五年,由于政策支持以及多方技术融合,中国大数据市场将保持稳定增长。该机构预测,2019年中国大数据市场总体收益将达到96亿美元,2019年-2023年预测期内的复合年均增长率为23.5%,增速高于全球平均水平。到2023年,市场规模则将增长至224.9亿美元,从技术上看,大数据相关硬件在2019年中国整体大数据市场中占比最高,达到45.2%;大数据相关服务支出和软件收益的占比则分别为32.20%和22.6%。而到2023年,随着技术的成熟与融合以及数据应用和更多场景的落地,软件规模占比将逐渐增加,服务相关收益占比保持平稳发展的趋势,而硬件规模在整体的占比中则逐渐减小。硬件、服务、软件三者的比例将更为相似,逐渐趋近于各占三分之一的权重。
(摘自2019年09月18日《人民邮电报》谢静的《中国大数据市场保持稳定增长》)
材料二
根据机构预测,到2021年,全球IP流量将达到2.3万亿GB,全球数据总量将达到44万亿GB,其中我国的数据量将占比l8%,人类已经迎来了大数据时代。在海量的信息洪流中,数据安全的重要性自然不言而喻。
“重要数据”是国家数据安全管理政策中的核心概念,影响国家安全,影响公共利益。”中国信息安全研究院副院长左晓栋表示。安恒信息首席科学家刘博也指出,大数据已经成为国家的基础战略性资源,全面实施大数据发展行动,加快推动数据共享,助力产业升级与社会治理创新,已成为国家战略。
“随着海量数据的进一步集中和信息技术的进一步发展,信息安全正成为大数据快速发展的瓶颈;”中国工程院沈昌祥院士在题为《数字经济时代的机遇与网络安全》的报告中表示,大数据信息安全主要集中体现在网络安全、系统安全、个人设备、供应链安全、数据安全等方面。杀病毒、防火墙、入侵检测的传统“老三样”难以应对人为攻击,且容易被攻击者利用;找漏洞、打补丁的传统思路不利于整体安全。
“要主动为网络信息系统培育免疫能力,实施主动免疫可信计算,在计算运算的同时进行安全防护,以密码为基因实施身份识别、状态度量、保密存储等功能,及时识别‘自己’和‘非己’成分,从而破坏与排斥进入机体的有害物质,”沈昌祥院士表示。
今年5月28日,国家互联网信息办公室发布了《数据安全管理办法(征求意见稿)》(简称《办法》),对公众关注的个人敏感信息收集方式、广告精准推送、APP过度索权、账户注销难等问题进行了直接回应。论坛上,中央网信办网络安全协调局处长陈吉学对《办法》中涉及网络运营者收集使用个人信息、建立共享转让重要数据的风险评估制度、建立数据安全管理认证制度、网络运营者数据安全管理责任四大方面进行了介绍。
(摘自2019年09月19日中国经济网《业内畅谈大数据安全:事关国家安全亟待出台标准规范》)
材料三
2017年以来,贵州省贵阳市人大常委会率先在全国设区的市一级层面制定出台3部大数据地方性法规,将大数据立法与大数据发展中的难点痛点、民生热点紧密结合,用创制性地方立法的方式为大数据发展保驾护航。
“大数据地方立法在全国范围内没有先例可循,如何让大数据立法立得住、行得通、接地气、有实效,是不小的难题。”贵阳市人大常委会法工委主任陈寿宇说,在大数据立法工作中,他们准确把握地方性法规的实施性、补充性、探索性功能定位,恪守“不抵触、有特色、可操作”的地方立法原则。
“3部《条例》的出台实施,已初步构建起贵阳大数据立法领域的体系性框架。”李忠表示,未来贵阳市人大常委会将立足贵阳大数据发展应用的实践,加强调查研究,加快经验做法的总结提炼,及时推进立法权限内的相关立法,让贵阳的大数据立法领域有一个更加完善、科学的体系性框架,为贵阳大数据发展提供更为坚实有力的法治保障。
(摘自2019年08月29日《人民日报》《立法护航大数据发展》)
1.下列对材料相关内容的理解和分析,不正确的一项足( )(3分)
A.咨询机构IDC发布的报告预测,2019年大数据与商业分析解决方案全球市场的整体收益将达到1896.6亿美元,比上一年增长12.1%。
B.咨询机构IDC预测,中国大数据市场将保持稳定增长,2019年大数据市场总体收益将达到96亿美元,增速高于全球平均水平。
C.咨询机构IDC预测,中国大数据市场到2023年,市场规模则将增长224.9亿美元。其中大数据相关硬件在整体大数据市场中占比最高。
D.咨询机构IDC预测,到2021年人类已经迎来了大数据时代,全球数据总量将达44万亿GB,中国的数据量将占全球数据总量的18%。
2.下列对材料相关内容的概括和分析,不正确的一项足( )(3分)
A.到2023年,由于技术的成熟与融合以及数据应用和更多场景的落地,人们会更加重视软件,轻视硬件,导致硬件、服务、软件三者的比例将更为一样。
B.大数据是国家的基础战略性资源,信息安全愈来愈重要。信息安全正成为大数据快速发展的瓶颈,传统的找漏洞、打补丁思路难以确保大数据信息安全。
C.如果能主动培育网络信息免疫能力,实施主动免疫可信计算,在进行计算的同时采取安全防护等措施,就可能有效地保障大数据信息安全。
D.贵州3部《条例》的出台实施,不仅为贵州大数据发展提供了坚实有力的法治保障,也为其它地方和国家层面的立法提供了较好的参考。
3.如何强化大数据安全,提升全社会的“安全感”?结合材料简要概括。(4分)
【答案】
1.C
2.A
3.①强化数据安全保护工作,切实保障个人信息和重要数据安全。②加强数据安全国家标准体系研究和重点标准的研制工作;做好国家标准与国际标准的衔接配套。③加快大数据立法,为大数据发展提供更为坚实有力的法治保障。
【解析】
1.本题考查学生筛选并整合文中的信息的能力。解答此类题目,首先要认真审题,明确题干的要求然后浏览选项,到材料中圈出相关的内容,进行比对,做出判断。
C项,“其中大数据相关硬件在整体大数据市场中占比最高”扩大范围,根据原文“从技术上看,大数据相关硬件在2019年中国整体大数据市场中占比最高”可知,占比最高是在2019年。故选C。
2.本题考查学生筛选整合文本信息,概括中心意思的能力。解答此类题目,首先要明确题干的要求,即选择“正确”或“错误”“一项”或“两项”的要求,然后浏览选项的内容,到文章中圈出相关的句子,再一一进行比对。
A项,“人们会更加重视软件,轻视硬件”无中生有,根据文章“而到2023年,随着技术的成熟与融合以及数据应用和更多场景的落地,软件规模占比将逐渐增加,服务相关收益占比保持平稳发展的趋势,而硬件规模在整体的占比中则逐渐减小”可知,人们重视软件,轻视硬件表述错误。故选A。
3.本题考查学生筛选概括文中信息,探究文本中的某些问题,提出自己的见解的能力。解答此类题目,首先要明确题干的要求,然后到材料中圈出说明该如何做的内容,还可以圈出在大数据安全方面的问题,根据这些问题给出措施。
根据材料二“随着海量数据的进一步集中和信息技术的进一步发展,信息安全正成为大数据快速发展的瓶颈”,根据这些问题可以得出“强化数据安全保护工作,切实保障个人信息和重要数据安全”。
根据材料三贵州省贵阳市的例子,再结合出处标题《立法护航大数据发展》,可以得出,“加快大数据立法,为大数据发展提供更为坚实有力的法治保障”。
“收集使用个人信息、建立共享转让重要数据的风险评估制度、建立数据安全管理认证制度、网络运营者数据安全管理责任四大方面进行了介绍”以及全球化的背景,可以得出“加强数据安全国家标准体系研究和重点标准的研制工作;做好国家标准与国际标准的衔接配套”。
【限时检测4】
时间:15分钟 实际答题时间:
分数:10分 实际得分:
四、【2021·全国高三一模】阅读下面的文字,完成下面小题。(10分)
材料一随着现代社会经济的发展以及城市建设的加快,大众居民的夜生活越来越丰富,夜间消费的需求也水涨船高。近年来,不断有经济学家通过城市夜间灯光的变化作为衡量国家、城市是否繁荣的重要指标。由此可见,夜间消费已经逐渐成为经济发展的主要驱动力之一。
城市夜间经济不同于一般意义上的夜市,而是一种基于时段性划分的经济形态,一般指从当日下午6点到次日凌晨6点所发生的三产服务业方面的商务活动,是以服务业为主体的城市经济在第二时空的进一步延伸,其业态囊括晚间购物、餐饮、旅游、美业学习、影视、休闲等。
夜间经济的概念针对的是现代城市,特别是随着经济的发展、科技的进步、工作节奏的加快,人们需要更多时间、空间来释放压力。白天忙于工作,使许多人把购物和休闲时间转移到晚上,夜间维度的经济发展已成为整个城市经济增长的一个重要空间。
同时,也具有一系列的社会效益,对城市社会的健康运行具有重要意义,如增加就业岗位、提高经济收入等。
(摘自腾讯网2019年2月《崛起的夜间经济》)
材料二“夜经济”,消费的是金钱,也是时间。从三四十年前的伦敦、巴黎到纽约、东京,到今天的北上广深,“夜经济”是经济社会繁荣的产物,是劳动者闲暇时间增加的结果。依托现代劳动休息制度,“夜经济”是休息日消费方式的纵深化,不是“熬夜经济”。
“夜经济”、夜生活,从欧美日到中国,都不是对工作不闻不问、对休息不管不顾。各国“夜经济”高峰总体上与周末、节假日高度重合。“夜经济”是经济繁荣发展、休闲时间增加的历史产物,根本动力是科学技术进步、劳动效率提高、生产力发展。当生产线取代手工作坊,收割机取代了镰刀,人们就有更多闲暇时间。20世纪70年代,很多西方发达国家人均收入上升后,国民幸福感不升反降,被称为“收入-幸福悖论”。经济学家计量分析休闲时间与产业效率相关性之后,各国开始大力推动休假制度改革,保护劳动者休息权利,倒逼劳动效率提升。新中国成立后特别是改革开放以来,由于社会生产力发展,人民群众闲暇时间持续增加。2019年,我国法定节假日115天,占全年时间的31%,一年之中,三分之一时间,我们可以享受夜生活、体验夜文化、拉动“夜经济”。这是与传统农业文明、工业文明不同的工作生活表,既扩大了假日经济的广度,也推动了假日生活的深度。向时间深度要潜力,鼓励夜生活、拓展夜文化、发展“夜经济”,是合乎社会经济发展规律的。
(摘自新华网2019年8月新华时评《“夜经济”不是熬夜经济》)
材料三
材料四夜经济,是城市活力的重要指标。有研究者发现,全国夜间经济消费东西差异明显,北京与东南沿海最活跃。这对于忙着引才的各地,或许也构成启示:既然年轻人喜欢夜经济,那么打造更有吸引力的城市夜经济,培育更适合年轻人居住的休闲环境,也能成为一种“软实力”。当然,点亮城市的灯光,更要做强夜经济的产业基础,这是因为,夜经济的繁荣说到底是以第三产业的发达为支撑的。因此,我们既需要在城市发展中积极引导,也要给予各种业态充分的生长空间。
夜经济,也需要城市治理升级。比如,公共交通的运营时刻与便利程度直接影响人们的夜间出行。不论是消费者,还是餐饮、休闲领域的服务人员,都仰赖便利的公共交通。如果他们都不得不赶着时间回家,夜经济便无从谈起,这是需要十分注意的一个细节。除此之外,治安状况和停车便利程度等,也都是提升夜经济品质的必需品。最近,上海借鉴国际经验,建立了“夜间区长”和“夜生活首席执行官”制度,这意味着夜经济的城市竞争,正进一步拓展到治理层面。
一方面,夜经济需求比想象的更旺盛,增长潜力十分巨大;另一方面,诸多有价值的商业与文化资源,还有待激发。在餐饮消费、购物消费与城市灯光秀之外,如何给消费者创造更加多元、差异的夜间消费场景,或将成为城市竞争的一条新赛道。
(摘自《人民日报》2019年6月《夜经济成为城市“软实力”》)
1.下列对材料相关内容的理解,正确的一项是( )(3分)
A.针对现代城市而言的夜间经济是城市服务业在第二时空的延伸,对城市社会健康运行意义重大。
B.许多国家为平衡发展“夜经济”和鼓励人们好好休息之间的矛盾,让“夜经济”高峰总体上与周末、节假日高度重合。
C.材料三显示,2019年中国整体对夜经济的发展持支持态度网络口碑较好,中国网民对夜经济的关注集中在“夜游”“夜市”“商圈”等词汇上。
D.打造更有吸引力的城市夜经济,培育更适合年轻人居住的休闲环境,就能成为一种“软实力”,从而吸引到更多年轻的人才。
2.下列对材料相关内容的概括和分析,不正确的一项是( )(3分)
A.城市夜间经济有别于一般意义上的夜市,随着社会的不断进步发展,夜经济的发展将成为整个城市经济增长的一个重要空间。
B.“夜经济”是经济繁荣发展、休闲时间增加的历史产物,很多国家的社会发展进程告诉我们,人均收入上升不一定就能提升人们的幸福感。
C.社会生产力的不断发展和充裕的假日时间,让我国人民可以享受与传统农业文明、工业文明不同的工作生活,去体验夜文化、拉动“夜经济”。
D.因为夜经济的繁荣终究要以第三产业的发达为支撑,所以发展夜经济不仅要点亮城市的灯光,更要做强夜经济的产业基础。
3.请结合材料,简要分析我们应当如何正确看待正在崛起的“夜经济”。为了更好地发展“夜经济”我们还要采取哪些具体措施?(4分)
【答案】
1.C
2.A
3.正确看待:①城市夜间经济不同于一般意义上的夜市。夜间维度的经济发展已成为整个城市经济增长的一个重要空间,对城市社会的健康运行具有重要意义;②“夜经济”是经济社会繁荣的产物。“夜经济”是休息日消费方式的纵深化,不是“熬夜经济”。
措施:①积极引导,给予各种业态尤其是第三产业充分的生长空间;②城市治理升级。调整公共交通的运营时间,让其交通更便利;加强夜间治安,保障夜间停车权利;借鉴外来经验。建立夜生活负责制等。
【解析】
1.本题考查对材料相关内容的理解能力。做这种题,通常是先整体把握文意,获取作者的观点或态度;然后对照选项在文中提取相关信息,加以细致比对后判断正误即可。常见错误点和设题类型做到心中有数,表述不一致的未必就是错的,一定要深入细致分析比较,灵活理解变通思考。总之要静下心来耐心地仔细地推敲和琢磨。要做好此类型,平时应该积累易错类型及常见问题,比如判断绝对,时态有误,杂糅、遗漏、多余信息,偷换概念等等。
A项,“针对现代城市而言的夜间经济是城市服务业在第二时空的延伸”错误,材料一第二段提到“城市夜间经济不同于一般意义上的夜市,而是一种基于时段性划分的经济形态,一般指从当日下午6点到次日凌晨6点所发生的三产服务业方面的商务活动,是以服务业为主体的城市经济在第二时空的进一步延伸”,选项以偏概全。A错误。B项,“许多国家为平衡发展‘夜经济’和鼓励人们好好休息之间的矛盾”错误,材料二中并没有谈到国家政府介入。B错误。D项,“就能成为一种‘软实力’”表述绝对化,由原文“这对于忙着引才的各地,或许也构成启示:既然年轻人喜欢夜经济,那么打造更有吸引力的城市夜经济,培育更适合年轻人居住的休闲环境,也能成为一种‘软实力’”可知,是“也能”成为一种“软实力”。D错误。故选C。
2.本题考查对材料相关内容的概括和分析能力。选项的内容不一定是原材料中句子的照搬,可能是在原句的基础上,加以变通、转换,甚至添加了出题者或客观或主观的理解。要解答好这类题目,首先要做到对材料的熟悉,以便解题时迅速找到其在材料中的相关区域,进而进行比较、分析、推断;其次,要清楚选项都是在文中句子基础上进行的合理的变通,绝不是凭空进行的,所以找到原来的句子,联系上下文筛选信息、推敲选项;将选项和原文信息进行比较时,掌握一些常见的设错方式很有必要,从而使思维变得更加敏捷,提高解题速度和准确率。
A项,“夜经济的发展将成为整个城市经济增长的一个重要空间”错误,据材料一原文“夜间维度的经济发展已成为整个城市经济增长的一个重要空间”可知,选项用“将成为”替代了原文的“已成为”,时态错误。A错误。故选A。
3.此题考查学生筛选并整合文中的信息,把握文章内容要点的基本的能力。信息筛选的题目,首先要求审清题干,确定答题的方向,通过分析题干确定试题的类型是局部信息筛选还是综合信息筛选,局部信息筛选要锁定区位,对段落进行简单的划分,分出层次,找到关键词语,联词成句分条作答;综合信息筛选要立足全文,对文章进行段落的划分,筛选文中的重要语句,整合后作答。重点关注各段的段首和段尾句,分条作答。
正确看待:由材料一“城市夜间经济不同于一般意义上的夜市,而是一种基于时段性划分的经济形态,一般指从当日下午6点到次日凌晨6点所发生的三产服务业方面的商务活动,是以服务业为主体的城市经济在第二时空的进一步延伸”“夜间维度的经济发展已成为整个城市经济增长的一个重要空间”“同时,也具有一系列的社会效益,对城市社会的健康运行具有重要意义,如增加就业岗位、提高经济收入等”可知,城市夜间经济不同于一般意义上的夜市。夜间维度的经济发展已成为整个城市经济增长的一个重要空间,对城市社会的健康运行具有重要意义;由材料二“‘夜经济’是经济社会繁荣的产物,是劳动者闲暇时间增加的结果”可知,“夜经济”是经济社会繁荣的产物;由材料二“‘夜经济’是休息日消费方式的纵深化,不是‘熬夜经济’”可知,“夜经济”是休息日消费方式的纵深化,不是“熬夜经济”。
措施:由材料四“夜经济的繁荣说到底是以第三产业的发达为支撑的。因此,我们既需要在城市发展中积极引导,也要给予各种业态充分的生长空间”可知,积极引导,给予各种业态尤其是第三产业充分的生长空间。“夜经济,也需要城市治理升级。比如,公共交通的运营时刻与便利程度直接影响人们的夜间出行。不论是消费者,还是餐饮、休闲领域的服务人员,都仰赖便利的公共交通。如果他们都不得不赶着时间回家,夜经济便无从谈起,这是需要十分注意的一个细节。除此之外,治安状况和停车便利程度等,也都是提升夜经济品质的必需品。最近,上海借鉴国际经验,建立了‘夜间区长’和‘夜生活首席执行官’制度,这意味着夜经济的城市竞争,正进一步拓展到治理层面”可知,城市治理升级。调整公共交通的运营时间,让其交通更便利;加强夜间治安,保障夜间停车权利;借鉴外来经验。建立夜生活负责制等。
【限时检测5】
时间:15分钟 实际答题时间:
分数:10分 实际得分:
五、【2021·西藏自治区拉萨中学高三月考】阅读下面的文字,完成各题。(10分)
材料一:
人力资源和社会保障部、国家市场监督管理总局、国家统计局公布了13项新职业信息,人工智能工程技术人员、数字化管理师、电子竞技运营师、无人机驾驶员、农业经理人、物联网安装调试员、工业机器人系统操作员等一批新职业入选。
近几年,随着我国人工智能、物联网、大数据和云计算的广泛运用,与此相关的高新技术产业成为我国经济新的增长点,对从业人员的需求大幅增长。人工智能工程技术人员、物联网工程技术人员、大数据工程技术人员和云计算工程技术人员等4个专业技术类新职业应运而生。这些新职业属高新技术产业,以较高的专业技术知识和能力为支撑,从业人员普遍具有较高学历。
随着新兴技术的采用,传统的第一、第二产业也越来越智能化。例如,工业机器人的大量使用,对工业机器人系统操作员和系统运维员的需求剧增;大量无人机的使用,使无人机驾驶员成为名副其实的新兴职业。
此外,信息化的广泛应用也衍生出大量新职业。如数字化管理师、建筑信息模型技术员、物联网安装调试员需求量激增;而随着近几年电子竞技产业的迅猛发展,电子竞技运营师和电子竞技员职业化也势在必行。
(摘编自邱玥《透视新职业背后新活力》,《光明日报》2019年4月4日)
材料二:
职业目录是社会发展的一面镜子,它总是与时俱进、推陈出新。在2015版《中华人民共和国职业分类大典》修订时,话务员、BP机寻呼员等职业因为逐渐消失,自然而然地被移除,而快递员等新兴职业则被请进目录。产业转型升级,职业不可能不更新。当人工智能等产业风起云涌,数字化管理师、物联网安装调试员取代旧职业是大势所趋;当电子竞技逐渐被主流认可,电子竞技运营师和电子竞技员位列新职业目录,也就水到渠成。
今天,很多人说不清楚全社会究竟有多少种岗位,但一个共同感受是,越来越多的职业正朝着高价值、数字化、个性化方向发展。高价值,意味着简单重复劳动的工种将被陆续替代,而诸如数字化管理师、剪辑创意师、游戏架构师等比拼创新创意的工种会持续增加;数字化,意味着传统岗位也会焕发新生,比如传统农田上,无人机驾驶员等新职业让农民这个古老职业融入“互联网+”;个性化,意味着职业发展更讲求兴趣导向,比如有的年轻人成为调酒师、宠物美容师,只因“我喜欢”。
新职业层出不穷,是社会分工不断细化的必然结果。社会越朝专业化发展,合作的节点就越多,新职业诞生的几率就越大。现实中,美甲师、代驾员、闪送员、淘宝模特的诞生,都缘于此。可以预计,随着社会分工进一步精细化,更多新职业将会接踵而至。
(摘编自何鼎鼎《新职业激发新潜力》,《人民日报》2019年4月16日)
材料三:
新职业的出现,呼唤教育、法律、培训等人才培养体系不断完善。比如,要给予学生与时代发展相匹配的在校教育,帮助其快速适应和掌握新知识、新技术、新学科,成为创新型、复合型人才。
相关职业技能和行业企业的评价不断规范。人力资源和社会保障部颁布26个新的国家职业技能标准,涉及的职业包括中式烹调师、智能楼宇管理员、汽车装调工等。
对新职业及相关行业进行科学管理也很重要。以电竞行业为例,除了电子竞技员,还有教练、陪练、裁判员、解说,甚至有经纪人等周边运营人员,更细的职业分类要求更细化的运营管理。为此,2016年,教育部将“电子竞技运动与管理”增补为高等职业学校拟招生专业,旨在培养专门的运营管理人才;很多电竞俱乐部也制定了严格的规章制度。
此外,新职业采用非全时制、灵活就业的方式,对人们的就业观念转变提出了新要求。当下很多年轻人在选择职业时,更注重热爱、有趣、自由。随着这种工作方式和劳动关系的普及,各方要尽快转变传统观念,及时调整相关体制机制配套。
(摘编自彭训文《新职业来了,你准备好了吗?》,《人民日报·海外版》2019年2月20日)
1.下列对材料相关内容的理解,不正确的一项是( )(3分)
A.国家公布的人工智能工程技术人员等13项新职业,要求从业人员有较高的专业技术知识和能力,一般具有高学历。
B.话务员、BP机寻呼员等职业逐渐消失,快递员、电子竞技员等新兴职业产生,是职业推陈出新、与时俱进的必然结果。
C.更多职业朝着高价值、数字化、个性化方向发展,这些职业或比拼创新创意,或使传统岗位焕发新生,或讲求兴趣导向。
D.新职业的出现,对人才培养体系、评价标准、职业行业管理、就业观念提出新的要求,必须尽快转变观念、调整配套。
2.下列对材料相关内容的概括和分析,不正确的一项是( )(3分)
A.随着新兴技术的使用,如工业机器人和大量无人机的产生,给传统的第一、第二产业带来智能化的转变。
B.人们很难了解全社会的岗位数量,但能感受到职业的发展变化。随着社会进步,新职业将不断产生。
C.人才培养体系不断完善,在校教育顺应时代发展,就能培养出更多创新型、复合型的职业从业人员。
D.新职业出现后,配套管理应随之完善,比如电子竞技员产生,运营人员、电竞俱乐部制度等应随之规范。
3.新职业产生的原因有哪些?请结合材料简要分析。(4分)
【答案】
1.A
2.C
3.①某些高新技术产业成为我国经济新的增长点,对新职业从业人员的需求大幅增长。②传统的第一、第二产业越来越智能化催生了新职业。③信息化的广泛应用也衍生出大量新职业。④产业转型升级,促使职业更新。⑤社会分工不断细化,社会朝专业化发展,使得更多新职业产生。
【解析】
1.本题考查对文章内容的理解和分析能力。解答此题既要对文章进行整体的把握,又要对文章的局部进行恰当的分析。在理解每一个选项时,要仔细分析选项中赏析的每一个重点,对文章的内容、观点、结构思路等进行分析概括,注意结合语境。
A项,根据材料一第二段内容可知,“要求从业人员有较高的专业技术知识和能力,一般具有高学历”的是人工智能工程技术人员、物联网工程技术人员、大数据工程技术人员和云计算工程技术人员等4个专业技术类新职业从业人员,而不是“13项新职业的从业人员”。故选A。
2.本题考查对文章有关内容的概括和分析能力。其做法是,全面准确地把握文章的内容,并对文章中所述的事件或所述道理进行综合性分析、判断,进而推理概括。
C项,“国家公布的人工智能工程技术人员等13项新职业,要求从……”错误,“就能培养出更多创新型、复合型的职业从业人员”错误,根据原文“要给予学生与时代发展相匹配的在校教育,帮助其快速适应和掌握新知识、新技术、新学科,成为创新型、复合型人才”可知,学校的作用是帮助和促进,仅仅是必要条件,并非充分条件,即不是完善了人才培养体系、在校教育顺应了时代发展就能培养出更多创新型、复合型的职业从业人员的。故选C。
3.此题考查学生对材料内容的分析提炼能力。对于解答材料的整合与探究这类题目一定要将几则材料內容都认真研读,结合材料中的关键语句,根据题目的要求,尝试着从中筛选、概括出最主要的信息。材料一主要讲新职业产生的原因,材料二主要讲旧职业被淘汰和新职业产生的原因、新职业的特点。“近几年,随着我国人工智能、物联网、大数据和云计算的广泛运用,与此相关的高新技术产业成为我国经济新的增长点,对从业人员的需求大幅增长”,即某些高新技术产业成为我国经济新的增长点,对新职业从业人员的需求大幅增长;“随着新兴技术的采用,传统的第一、第二产业也越来越智能化”,即传统的第一、第二产业越来越智能化催生了新职业;“此外,信息化的广泛应用也衍生出大量新职业”,即信息化的广泛应用也衍生出大量新职业。“产业转型升级,职业不可能不更新。当人工智能等产业风起云涌,数字化管理师、物联网安装调试员取代旧职业是大势所趋;当电子竞技逐渐被主流认可,电子竞技运营师和电子竞技员位列新职业目录,也就水到渠成”,即产业转型升级,促使职业更新;“新职业层出不穷,是社会分工不断细化的必然结果。社会越朝专业化发展,合作的节点就越多,新职业诞生的几率就越大”,即社会分工不断细化,社会朝专业化发展,使得更多新职业产生。
相关试卷
这是一份考点08 实用类文本阅读—调查报告类(限时检测)-2022年高考语文一轮复习讲练测,文件包含考点08实用类文本阅读调查报告类限时检测解析版docx、考点08实用类文本阅读调查报告类限时检测原卷板docx等2份试卷配套教学资源,其中试卷共27页, 欢迎下载使用。
这是一份考点07 实用类文本阅读—新闻类(讲义)-2022年高考语文一轮复习讲练测,文件包含考点07实用类文本阅读新闻类讲义解析版docx、考点07实用类文本阅读新闻类讲义原卷板docx等2份试卷配套教学资源,其中试卷共32页, 欢迎下载使用。
这是一份考点07 实用类文本阅读—新闻类(分层练习)-2022年高考语文一轮复习讲练测,文件包含考点07实用类文本阅读新闻类分层练习解析版docx、考点07实用类文本阅读新闻类分层练习原卷板docx等2份试卷配套教学资源,其中试卷共61页, 欢迎下载使用。