物理选择性必修 第三册1 原子核的组成学案设计
展开1.知道什么是放射性、放射性元素及天然放射现象.
2.了解三种射线的本质,知道其特点.
3.知道原子核的组成,知道原子核的表示方法,理解原子序数、核电荷数、质量数之间的关系.
4.了解同位素的概念.
一、天然放射现象
1.1896年,法国物理学家贝可勒尔发现铀和含铀的矿物能够发出看不见的射线.
2.物质发出射线的性质称为放射性,具有放射性的元素称为放射性元素,放射性元素自发地发出射线的现象,叫作天然放射现象.
3原子序数大于83的元素,都能自发地发出射线,原子序数小于或等于83的元素,有的也能发出射线.
二、射线的本质
1.α射线:
(1)是高速粒子流,其组成与氦原子核相同.
(2)速度可达到光速的eq \f(1,10).
(3)电离作用强,穿透能力较弱,在空气中只能前进几厘米,用一张纸就能把它挡住.
2.β射线:
(1)是高速电子流.
(2)它的速度更大,可达光速的99%.
(3)电离作用较弱,穿透能力较强,很容易穿透黑纸,也能穿透几毫米厚的铝板.
3.γ射线:
(1)是能量很高的电磁波,波长很短,在10-10 m以下.
(2)电离作用更弱,穿透能力更强,甚至能穿透几厘米厚的铅板和几十厘米厚的混凝土.
4.α、β、γ三种射线的比较
三、原子核的组成
1.质子的发现:1919年,卢瑟福用α粒子轰击氮原子核发现了质子.
2.中子的发现:卢瑟福猜想,原子核内可能还存在着一种质量与质子相同,但不带电的粒子,称为中子,查德威克通过实验证实了中子的存在,中子是原子核的组成部分.
3.原子核的组成:原子核由质子和中子组成,质子和中子统称为核子.
4.原子核的符号
5.基本关系
核电荷数=质子数(Z)=元素的原子序数=核外电子数,质量数(A)=核子数=质子数+中子数.
6.(1)同位素:具有相同质子数而中子数不同的原子核组成的元素,在元素周期表中处于同一位置,它们互称为同位素.例如,氢有三种同位素eq \\al(1,1)H、eq \\al(2,1)H、eq \\al(3,1)H.
(2)原子核内的质子数决定了核外电子的数目,进而也决定了元素的化学性质.同种元素的原子,质子数相同,核外电子数也相同,所以有相同的化学性质,但它们的中子数不同,所以它们的物理性质不同.
一、单选题
1.大亚湾核电站位于珠三角地区,是中国大陆第一座商用核电站。大亚湾核电站利用的是核裂变。一种典型的核裂变反应方程为,其中原子核X的中子数为( )
A.52B.53C.54D.55
2.下列说法错误的是( )
A.为更好接收波长为300m的无线电波,应把收音机的调谐频率调到1000
B.在同一金属的光电效应中,黄光照射下逸出的光电子的初动能不一定比绿光照射下逸出的光电子的初动能小
C.卢瑟福通过粒子散射实验提出原子的核式结构模型,同时粒子散射实验也是用来估算原子核半径最简单的办法
D.原子序数大于83的原子一定有天然放射现象,而小于83的原子都没有天然放射现象
3.近代物理学史中的重大发现都对人类社会发展产生深远影响,以下叙述正确的是( )
A.粒子散射实验揭示了原子核内部具有复杂结构
B.氢原子从激发态向基态跃迁只能辐射特定频率的光子
C.只要光照射的时间足够长,任何金属都能产生光电效应
D.贝克勒尔发现了天然放射现象,并提出了原子的核式结构
4.下列物理史实中说法正确的是( )
A.玻尔根据光的波粒二象性,大胆提出假设,认为实物粒子也具有波动性
B.根据爱因斯坦的“光子说”可知,光的波长越大,光子的能量越大
C.卢瑟福通过粒子散射实验,提出了原子的核式结构模型
D.贝克勒尔发现的天然放射现象,说明原子有复杂结构
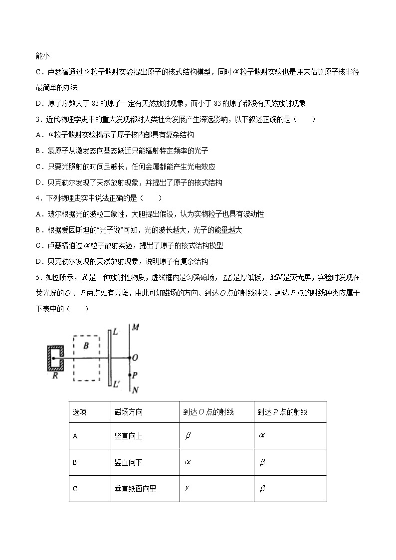
5.如图所示,是一种放射性物质,虚线框内是匀强磁场,是厚纸板,是荧光屏,实验时发现在荧光屏的、两点处有亮斑,由此可知磁场的方向、到达点的射线种类、到达点的射线种类应属于下表中的( )
A.A选项B.B选项C.C选项D.D选项
6.关于天然放射现象,下列说法正确的是( )
A.射线是由氮原子核衰变产生B.射线是由原子核外电子电离产生
C.射线是由原子核外的内层电子跃迁产生D.通过化学反应不能改变物质的放射性
二、填空题
7.已知镭的原子序数是88,原子核质量数是226。试问∶
(1)镭核中有________个质子?________个中子?
(2)呈中性的镭原子,核外有________个电子?
8.如图所示为卢瑟福粒子散射实验装置的示意图,图中的显微镜可在圆周轨道上转动,通过显微镜前相连的荧光屏可观察粒子在各个角度的散射情况。
(1)下列说法中正确的是____________
A.在图中的A、B两位置分别进行观察,相同时间内观察到屏上的闪光次数一样多
B.在图中的B位置进行观察;屏上观察不到任何闪光
C.卢瑟福选用不同金属箔片作为粒子散射的靶,观察到的实验结果基本相似
D.粒子发生散射的主要原因是粒子撞击到金原子后产生的反弹
(2)卢瑟福根据该实验的实验结果提出了_____________模型。
参考答案
1.B
【详解】
核反应过程中质量数守恒和电荷数守恒,可得原子核X的质子数为36、质量数为89,故原子核X的中子数为,B正确。
故选B。
2.D
【详解】
A.为更好接收波长为300m的无线电波,其波长与波速和频率的关系有
又因无线电波在真空中传播速度为,可得,电磁波在任何介质中的频率均为1000,所以,应把收音机的调谐频率调到1000,A不符合题意;
B.光电效应中发射出的光电子初动能大小不同,所以,在同一金属的光电效应中,黄光照射下逸出的光电子的初动能不一定比绿光照射下逸出的光电子的初动能小,B不符合题意;
C.由物理学史,可知卢瑟福通过粒子散射实验提出原子的核式结构模型,同时粒子散射实验也是用来估算原子核半径最简单的办法,C不符合题意;
D.原子序数大于83的原子一定有天然放射现象,而小于83的原子也可能有天然放射现象,比如放射性同位素,D错误。
故选D。
3.B
【详解】
AD.卢瑟福的α粒子散射实验揭示了原子具有核式结构,贝克勒尔发现的天然放射现象揭示了原子核具有复杂的结构,故AD错误;
B.氢原子从激发态向基态跃迁只能辐射特定频率的光子,故B正确;
C.光电效应的条件是入射光的频率大于金属的极限频率,与入射光的强度和照射时间无关,故C错误。
故选B。
4.C
【详解】
A.是德布罗意认为实物粒子也具有波动性,故A错误;
B.光的波长越大,频率越小,则光子的能量越小,故B错误;
C.卢瑟福通过粒子散射实验,提出了原子的核式结构模型,故C正确;
D.贝克勒尔发现的天然放射现象,说明原子核有复杂的结构,故D错误。
故选C。
5.C
【详解】
放射出来的射线共有、、三种,其中、射线垂直于磁场方向进入磁场区域时将受到洛伦兹力作用,射线不偏转,故打在点的应为射线;由于射线贯穿本领弱,不能射穿厚纸板故到达点的应是射线;依据射线的偏转方向及左手定则可知磁场方向垂直纸面向里。
故选C。
6.D
【详解】
A.射线是具有放射性的元素的原子核在发生衰变时两个中子和两个质子结合在一起而从核中释放出来,A错误;
B.射线是由原子核内的中子转化为质子时产生的电子,B错误;
C.射线是原子核在发生衰变或衰变时产生的能量以光子的形式释放,C错误;
D.放射性元素的放射性是原子核自身决定的,而化学反应不能改变原子的原子核,故化学反应并不能改变物质的放射性,D正确。
故选D。
7.88 138 88
【详解】
(1)[1][2]镭核中的质子数等于原子序数,则有88个质子;中子数为226-88=138个;
(2)[3]呈中性的镭原子,核外电子数等于原子序数,则核外有88个电子。
8.C 原子的核式结构
【详解】
(1)[1]A.放在A位置时,相同时间内观察到屏上的闪光次数最多,说明大多数射线基本不偏折,可以知道金箔原子内部空间很空旷,故A错误;
B.放在B位置时,相同时间内观察到屏上的闪光次数较少,说明较少射线发生偏折,可以知道原子内部带正电的体积小,故B错误;
C.选用不同金属箔片作为粒子散射的靶,观察到的实验结果基本相似,所以C是正确的;
D.主要原因是粒子撞击到金原子后,因库仑力作用,且质量较大,从而出现的反弹,故D错误。
(2)[2]卢瑟福和他的同事们所做的粒子散射实验装置示意图,次实验否定了汤姆逊的枣糕模型,据此实验卢瑟福提出原子的核式结构模型。
种类
α射线
β射线
γ射线
组成
高速氦核流
高速电子流
光子流(高频电磁波)
质量
4mp(mp=1.67×10-27kg)
eq \f(mp,1 836)
静止质量为零
带电荷量
2e
-e
0
速率
0.1c
0.99c
c
穿透能力
最弱,用一张纸就能挡住
较强,能穿透几毫米
最强,能穿透几厘米厚的铅板和几十厘米厚的混凝土厚的铝板
电离作用
很强
较弱
很弱
在磁场中
偏转
偏转
不偏转
选项
磁场方向
到达点的射线
到达点的射线
A
竖直向上
B
竖直向下
C
垂直纸面向里
D
垂直纸面向外
人教版 (2019)1 原子核的组成导学案: 这是一份人教版 (2019)1 原子核的组成导学案,共16页。
高中物理1 原子核的组成学案设计: 这是一份高中物理1 原子核的组成学案设计,共5页。学案主要包含了天然放射现象,射线的本质,原子核的组成等内容,欢迎下载使用。
人教版 (2019)选择性必修 第三册1 原子核的组成学案: 这是一份人教版 (2019)选择性必修 第三册1 原子核的组成学案,共11页。

