还剩6页未读,
继续阅读
高中人教版 (2019)4 热力学第二定律学案及答案
展开
这是一份高中人教版 (2019)4 热力学第二定律学案及答案,共9页。学案主要包含了热力学第二定律,能源是有限的等内容,欢迎下载使用。
1.通过自然界中客观过程的方向性,了解热力学第二定律.
2.了解热力学第二定律的两种不同表述,以及两种表述的物理实质.
3.能运用热力学第二定律解释自然界中的能量转化、转移以及宏观自然过程的方向性问题.
4.认识能量耗散,知道能源是有限的.
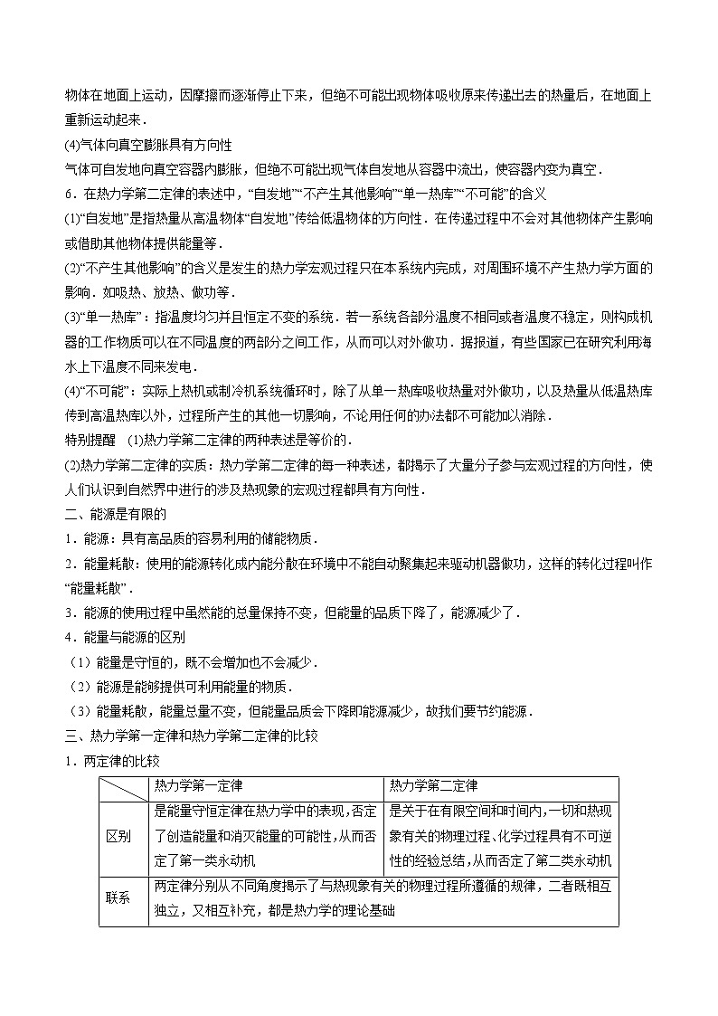
一、热力学第二定律
1.定义:在物理学中,反映宏观自然过程的方向性的定律.
2.热力学第二定律的克劳修斯表述:
热量不能自发地从低温物体传到高温物体.阐述的是传热的方向性.
3.热力学第二定律的开尔文表述:
(1)热机
①热机工作的两个阶段:第一个阶段是燃烧燃料,把燃料中的化学能变成工作物质的内能;第二个阶段是工作物质对外做功,把自己的内能变成机械能.
②热机用于做功的热量一定小于它从高温热库吸收的热量,即W
相关学案
高中物理第三章 热力学定律4 热力学第二定律导学案:
这是一份高中物理第三章 热力学定律4 热力学第二定律导学案,共6页。学案主要包含了学习目标,学习重难点,学习过程,巩固练习等内容,欢迎下载使用。
高中物理人教版 (2019)选择性必修 第三册4 热力学第二定律学案设计:
这是一份高中物理人教版 (2019)选择性必修 第三册4 热力学第二定律学案设计,共12页。
物理必修 第三册第4节 串联电路和并联电路学案及答案:
这是一份物理必修 第三册第4节 串联电路和并联电路学案及答案,共8页。学案主要包含了探究内容等内容,欢迎下载使用。

