高中物理人教版 (2019)选择性必修 第三册2 热力学第一定律导学案及答案
展开
这是一份高中物理人教版 (2019)选择性必修 第三册2 热力学第一定律导学案及答案,共8页。学案主要包含了热力学第一定律,实验题等内容,欢迎下载使用。
1、理解热力学第一定律,并会运用于分析和计算。
2、运用热力学第一定律解释自然界能量的转化、转移问题。
一、热力学第一定律
1.改变内能的两种方式:做功与传热.两者对改变系统的内能是等价的.
2.热力学第一定律:一个热力学系统的内能变化量等于外界向它传递的热量与外界对它所做的功的和.
3.热力学第一定律的表达式:ΔU=Q+W.
4.对公式ΔU=Q+W符号的规定
5.热力学第一定律的应用:
(1)W的正负:外界对系统做功时,W取正值;系统对外界做功时,W取负值.(均选填“正”或“负”)
(2)Q的正负:外界对系统传递的热量Q取正值;系统向外界传递的热量Q取负值.(均选填“正”或“负”)
6.气体状态变化的几种特殊情况
(1)绝热过程:Q=0,则ΔU=W,系统内能的增加(或减少)量等于外界对系统(或物体对外界)做的功.
(2)等容过程:W=0,则ΔU=Q,物体内能的增加量(或减少量)等于系统从外界吸收(或系统向外界放出)的热量.
(3)等温过程:始末状态一定质量理想气体的内能不变,即ΔU=0,则W=-Q(或Q=-W),外界对系统做的功等于系统放出的热量(或系统吸收的热量等于系统对外界做的功).
7.判断气体是否做功的方法
一般情况下看气体的体积是否变化.
①若气体体积增大,表明气体对外界做功,W0.
8.应用热力学第一定律解题的一般步骤
(1)根据符号法则写出各已知量(W、Q、ΔU)的正负;
(2)根据方程ΔU=W+Q求出未知量;
(3)再根据未知量结果的正负来确定吸放热情况、做功情况或内能变化情况.
二、气体实验定律和热力学第一定律的综合应用
热力学第一定律与理想气体状态方程结合问题的分析思路:
(1)利用体积的变化分析做功情况.气体体积增大,气体对外界做功;气体体积减小,外界对气体做功.
(2)利用温度的变化分析理想气体内能的变化.一定质量的理想气体的内能仅与温度有关,温度升高,内能增加;温度降低,内能减小.
(3)利用热力学第一定律判断是吸热还是放热.
由热力学第一定律ΔU=W+Q,则Q=ΔU-W,若已知气体的做功情况和内能的变化情况,即可判断气体状态变化是吸热过程还是放热过程
一、单选题
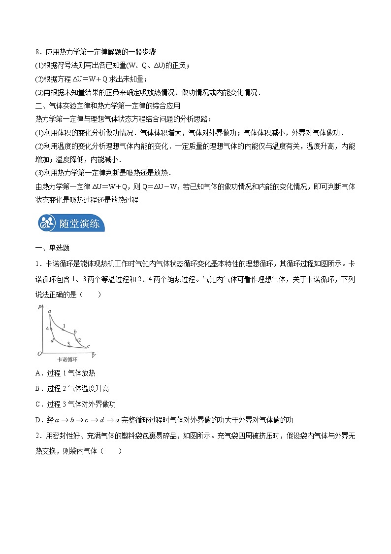
1.卡诺循环是能体现热机工作时气缸内气体状态循环变化基本特性的理想循环,其循环过程如图所示。卡诺循环包含1、3两个等温过程和2、4两个绝热过程。气缸内气体可看作理想气体,关于卡诺循环,下列说法正确的是( )
A.过程1气体放热
B.过程2气体温度升高
C.过程3气体对外界做功
D.经完整循环过程时气体对外界做的功大于外界对气体做的功
2.用密封性好、充满气体的塑料袋包裹易碎品,如图所示。充气袋四周被挤压时,假设袋内气体与外界无热交换,则袋内气体( )
A.体积减小,内能增大B.体积减小,压强减小
C.对外界做负功,内能减小D.对外界做正功,压强减小
3.装有一定质量理想气体的薄铝筒开口向下浸在恒温水槽中,如图所示,现推动铝筒使其缓慢下降,铝筒内气体无泄漏,则铝筒在下降过程中,筒内气体( )
A.压强减小B.内能减小C.向外界放热D.分子平均动能变大
4.一定量的理想气体从状态a开始,经历等温或等压过程ab、bc、cd、da回到原状态,其p-T图像如图所示,其中对角线ac的延长线过原点O。下列判断正确的是( )
A.气体在a、c两状态的体积不相等
B.气体在状态a时的内能等于它在状态c时的内能
C.在过程cd中气体向外界放出的热量等于外界对气体做的功
D.在过程da中气体从外界吸收的热量小于气体对外界做的功
5.一定质量的理想气体,状态由a变到b,再由b变到c,其压强和体积的关系如题图甲所示,根据图象,下列说法正确的是______。
A.由a变到b,温度升高,放热B.由a变到b,温度降低,放热
C.由b变到c,温度不变,放热D.由b变到c,温度不变,吸热
6.查理定律指出,一定质量的某种气体在体积一定时,气体的压强与温度之间有线性关系,如图所示。则一定质量的某种气体从状态A到状态B,下列说法正确的是( )
A.气体向外界放出热量
B.气体分子的平均动能不变
C.外界对气体做功
D.单位时间内碰撞单位面积器壁的分子数增多
二、填空题
7.容器内封闭一定质量的理想气体,从状态a开始,经历a→b、b→c、c→a三个过程回到原状态,其p–T图像如图所示,其中图线ac的反向延长线过坐标原点O,图线ab平行于T轴,图线bc平行于p轴,Va、Vb、Vc分别表示状态a、b、c的体积。则c→a过程中气体单位时间内碰撞器壁单位面积上的分子数___________(填“增加”“减少”或“不变”);a→b过程中气体吸收的热量___________(填“大于”“小于”或“等于”)气体对外界做功。
三、实验题
8.一定质量的理想气体,从初始状态经状态、、再回到状态,其体积与温度的关系如图所示。图中、和为已知量。
(1)从状态到状态,气体经历的是________过程(填“等温”“等容”或“等压”);
(2)从到的过程中,气体的内能________(填“增大”“减小”或“不变”);
(3)从到的过程中,气体对外________(填“做正功”“做负功”或“不做功”),同时________(填“吸热”或“放热”);
(4)气体在状态时的体积________。
参考答案
1.D
【详解】
A.过程1气体等温膨胀,内能不变,对外做功,吸收热量,故A错误;
B.过程2为绝热过程,气体不吸、放热,对外做功,内能减小,温度降低,故B错误;
C.过程3气体等温压缩,外界对气体做功,故C错误;
D.在完整循环过程中,由气体做功
可知气体做的功等于图线与横坐标包围的面积,1、2两个膨胀过程气体对外做功大于3、4压缩过程外界对气体做的功,因此气体对外界做的功大于外界对气体做的功,故D正确。
故选D。
2.A
【详解】
CD.充气袋被挤压时,气体体积减小,外界对气体做功,已知袋内气体与外界无热交换,则袋内气体内能增加,故选项C错误,D错误;
AB.气体体积减小,内能增加,温度一定升高,压强变大,故选项A正确,B错误。
故选A。
3.C
【详解】
缓慢推动铝筒,由于水温恒定,薄铝筒导热良好,则筒内气体发生等温变化,铝筒在下降过程中筒内气体为
随着下降,筒内外液体高度差h增大,则气体压强增大,根据玻意耳定律可知,铝筒内气体被压缩,体积减小,外界对气体做功,故W>0,外界温度不变,故气体内能不变,分子平均动能不变,根据热力学第一定律可知,气体向外界放热。
故选C。
4.C
【详解】
A.由题意可知
满足查理定律,则气体经历等容变化,故气体在a、c两状态的体积相等,故A错误;
B.由于Ta>Tc,所以气体在状态a时的内能大于它在状态c时的内能, 故B错误;
C.cd为等温过程,气体内能不变。根据玻意耳定律可知,气体压强增大,体积减小,外界对气体做功。根据热力学第一定律可知,气体向外界放出的热量等于外界对气体做的功,故C正确;
D.da为等压过程,气体温度升高,内能增大。根据盖-吕萨克定律可知,气体体积增大,对外界做功。根据热力学第一定律可知,气体从外界吸收的热量大于气体对外界做的功,故D错误。
故选C。
5.C
【详解】
AB.由a变到b,气体发生等容变化,压强p增大,根据查理定律可知,气体温度升高,则内能增大,再根据热力学第一定律可知,因气体不做功,内能增大,则气体吸热,故AB错误;
CD.由b变到c,由题图可知,气体发生等温变化,温度不变,内能不变,体积减小,则外界对气体做功,根据热力学第一定律可知,气体放热,故C正确,D错误。
故选C。
6.D
【详解】
AC.题图为p-t图像转化p-T图像,则可知为一条过坐标原点的直线,该气体做等容变化,外界对气体不做功,温度升高,内能增加,必定从外界吸收热量,AC错误;
B.随着压强增大,气体的温度也增大,分子平均动能增大,B错误;
D.由于气体体积不变,分子数密度不变,但分子平均速率增加,所以单位时间碰撞到单位面积上的分子数增多,D正确;
故选D。
7.减少 大于
【详解】
[1]c→a过程为等容过程,压强减小、温度降低,单位时间内碰撞器壁单位面积上的分子数减小;
[2]a→b过程为等压过程,温度升高,内能增大,体积增大,气体对外界做功,由ΔU=W+Q得,气体吸收热量大于气体对外界做功。
8.等容 不变 做负功 放热
【详解】
(1)[1]由题图可知,从状态到状态,气体体积不变,是等容变化。
(2)[2]从到是等温变化,即分子平均动能不变,对理想气体来说内能不变。
(3)[3][4]从到气体体积减小,外界对气体做正功
所以气体对外做负功;同时温度降低,说明内能减小,由热力学第一定律
可知气体放热。
(4)[5]从到是等压变化,由
得
符号
W
Q
ΔU
+
体积减小,外界对热力学系统做功
热力学系统吸收热量
内能增加
-
体积增大,热力学系统对外界做功
热力学系统放出热量
内能减少
相关学案
这是一份高中物理人教版 (2019)选择性必修 第三册2 热力学第一定律导学案,共5页。学案主要包含了课标要求,学习目标,自主学习、合作探究,针对训练1,当堂检测,课后限时训练等内容,欢迎下载使用。
这是一份物理选择性必修 第三册2 热力学第一定律导学案,共2页。学案主要包含了学习目标等内容,欢迎下载使用。
这是一份高中物理人教版 (2019)选择性必修 第三册2 热力学第一定律学案设计,共5页。

