


还剩6页未读,
继续阅读
所属成套资源:山西省晋中市2022届高三下学期3月一模试题试卷及答案
成套系列资料,整套一键下载
山西省晋中市2022届高三下学期3月一模试题文综历史含解析
展开相关试卷
2023届山西省大同市高三三模文综历史试题含解析:
这是一份2023届山西省大同市高三三模文综历史试题含解析,共10页。试卷主要包含了选择题,非选择题等内容,欢迎下载使用。
2023届山西省运城市高三二模文综历史试题含解析:
这是一份2023届山西省运城市高三二模文综历史试题含解析,共11页。试卷主要包含了选择题,非选择题等内容,欢迎下载使用。
山西省吕梁市2023届高三三模文综历史试题(B卷)(含解析):
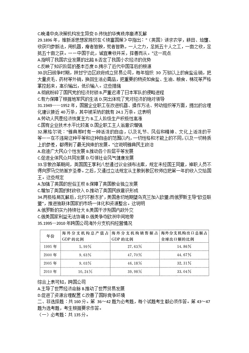
这是一份山西省吕梁市2023届高三三模文综历史试题(B卷)(含解析),共12页。试卷主要包含了单选题,材料分析题,论述题等内容,欢迎下载使用。
