


专题一 古代中国的政治制度-2021年高考历史二轮考点汇总
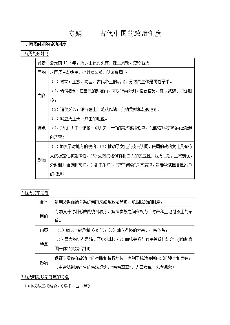
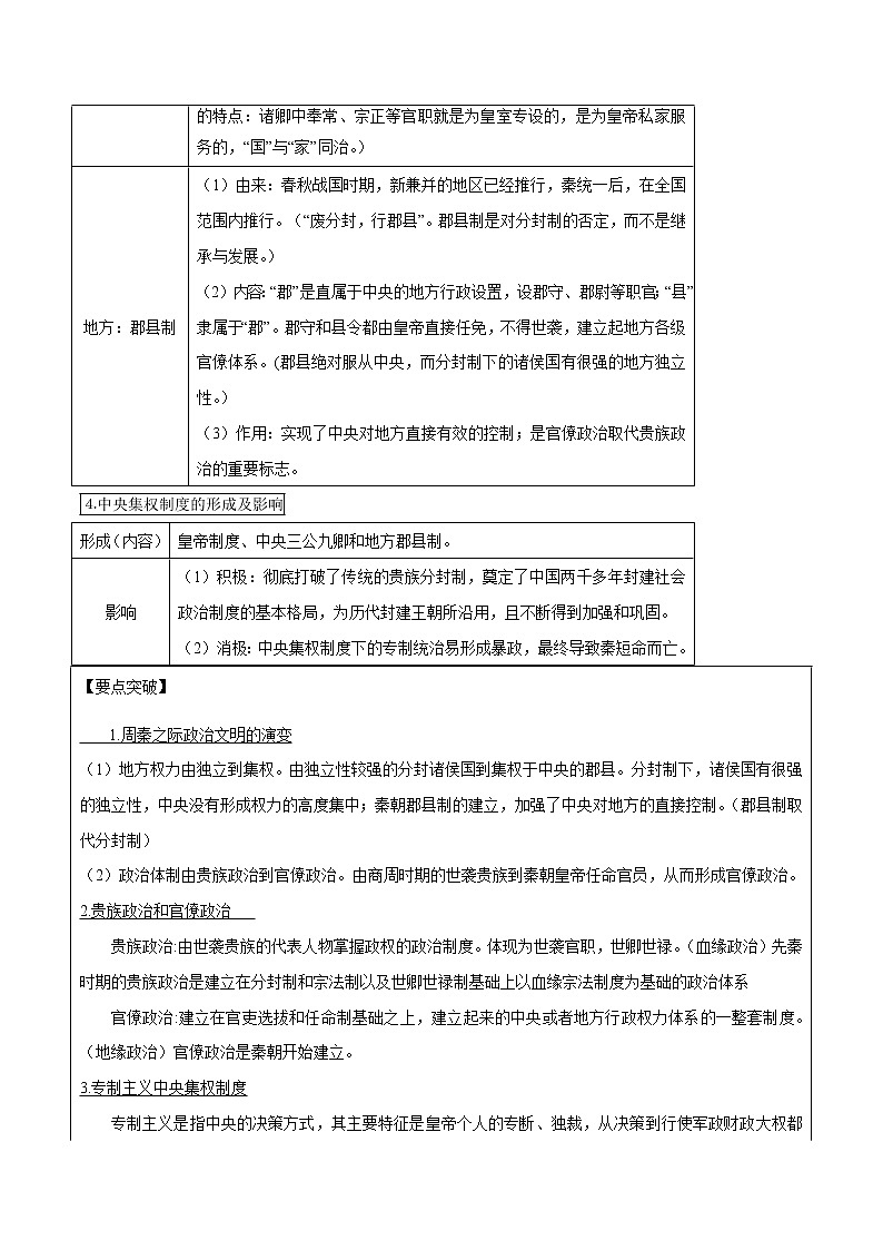
展开专题一 古代中国的政治制度一.西周时期的政治制度1.西周的分封制背景公元前1046年,周武王伐纣灭商,建立周朝,史称西周。目的巩固周王朝统治。(“封建亲戚,以藩屏周”)内容(1)对象:王族、功臣、古代帝王的后代。分封的主体是同性子弟。(2)诸侯权利:在自己的封疆内,可以行再分封;设置官员、建立武装、征派赋役。(3)诸侯义务:镇守疆土、随从作战、交纳贡赋和朝觐述职。特点(1)确立周王天下共主的地位。(2)形成“周王-诸侯-卿大夫-士”的森严等级秩序。(国家政权逐渐由松散趋向严密)影响(1)加强了对地方的统治。(2)推动了文化交流与认同,使周的政治文化具有惊人的稳定性和延续性。(3)受封的诸侯有相当大的独立性,西周后期,王权衰弱,分封制开始遭到破坏。(“礼崩乐坏”、“楚王问鼎”是其表现。是春秋战国各国纷争的根源) 2.西周的宗法制含义是用父系血缘关系的亲疏来维系政治等级、巩固统治的制度。目的为加强分封制形成的统治秩序,解决贵族之间在权力、财产和土地继承上的矛盾。内容(1)嫡长子继承制(核心)。(2)确立严格的大宗、小宗体系。特点(1)最大的特点是嫡长子继承制。(2)血缘关系与政治关系相结合,(形成“家国一体”的政治结构)影响保证了贵族在政治上的垄断和特权地位,有利于统治集团内部的稳定和团结。(由宗法制度产生的宗法观念:“亲亲尊尊”、男尊女卑、忠孝观念)3.西周时期政治制度的特点⑴神权与王权结合。(祭祀、占卜等)⑵最高执政集团尚未实现权力的高度集中。(分封制)⑶以血缘关系为纽带形成国家政治结构,形成“家国一体”的局面。(宗法制)【要点突破】1.理解“家国同构”(1)“家国同构”即家庭、家族与国家在组织结构方面有共同性,是宗法社会的显著特征。(2)“家”是小“国”,“国”是大“家”。父为“家君”,君为“国父”。“家国同构”体现了血缘关系与政治关系的融合。这种借助血缘人伦关系来治理国家的政治模式是中国古代政治制度的特点之一。2.分封制与宗法制的关系宗法制是分封制的内核和纽带,分封制是宗法制在政治制度方面的体现;二者互为表里,相互依存。3.西周的礼乐制度(1)目的:维护分封制和宗法制。(2)含义:对统治阶级日常的政治、社会活动,制定一些规则和仪式,并配有特定的音乐。不同等级的贵族要行不同的礼仪。(3)作用:成为维护等级制度、防止僭越行为的工具,有利于统治秩序的稳定。二.秦中央集权制度的形成 ⒈秦朝的统一⑴时间:公元前221年,定都咸阳。⑵意义:结束了长期的诸侯割据混战局面,建立了中国历史上第一个统一的中央集权的封建王朝。⒉皇帝制度 ⑴由来:三皇五帝中各取一个字构成了皇帝。⑵特征:皇帝独尊、皇权至上、皇位世袭。⑶影响:秦始皇首创的皇帝制度是中国封建专制制度的重要特征。⒊中央官僚机构与郡县制中央:三公九卿制(1)三公:①丞相:百官之长,协助皇帝处理全国的政务。②御史大夫(副丞相):负责执掌群臣奏章,下达诏令、监察事务。③太尉:负责全国军事事务,在秦虚设。(2)九卿:丞相之下设的诸卿,分别掌管着国家的各项具体事务。(3)作用(特点):相互配合,彼此牵制,军政大权操纵在皇帝手中;一定程度上减少君主专制下重大事情的决策失误。(充分体现出“家天下”的特点:诸卿中奉常、宗正等官职就是为皇室专设的,是为皇帝私家服务的,“国”与“家”同治。)地方:郡县制(1)由来:春秋战国时期,新兼并的地区已经推行,秦统一后,在全国范围内推行。(“废分封,行郡县”。郡县制是对分封制的否定,而不是继承与发展。)(2)内容:“郡”是直属于中央的地方行政设置,设郡守、郡尉等职官;“县”隶属于“郡”。郡守和县令都由皇帝直接任免,不得世袭,建立起地方各级官僚体系。(郡县绝对服从中央,而分封制下的诸侯国有很强的地方独立性。)(3)作用:实现了中央对地方直接有效的控制;是官僚政治取代贵族政治的重要标志。⒋中央集权制度的形成及影响形成(内容)皇帝制度、中央三公九卿和地方郡县制。影响(1)积极:彻底打破了传统的贵族分封制,奠定了中国两千多年封建社会政治制度的基本格局,为历代封建王朝所沿用,且不断得到加强和巩固。(2)消极:中央集权制度下的专制统治易形成暴政,最终导致秦短命而亡。【要点突破】1.周秦之际政治文明的演变(1)地方权力由独立到集权。由独立性较强的分封诸侯国到集权于中央的郡县。分封制下,诸侯国有很强的独立性,中央没有形成权力的高度集中;秦朝郡县制的建立,加强了中央对地方的直接控制。(郡县制取代分封制)(2)政治体制由贵族政治到官僚政治。由商周时期的世袭贵族到秦朝皇帝任命官员,从而形成官僚政治。2.贵族政治和官僚政治 贵族政治:由世袭贵族的代表人物掌握政权的政治制度。体现为世袭官职,世卿世禄。(血缘政治)先秦时期的贵族政治是建立在分封制和宗法制以及世卿世禄制基础上以血缘宗法制度为基础的政治体系官僚政治:建立在官吏选拔和任命制基础之上,建立起来的中央或者地方行政权力体系的一整套制度。(地缘政治)官僚政治是秦朝开始建立。3.专制主义中央集权制度 专制主义是指中央的决策方式,其主要特征是皇帝个人的专断、独裁,从决策到行使军政财政大权都具有独断性和随意性。中央集权是相对于地方分权而言的,其特点是地方政府没有独立性,一切受制于中央,地方完全由中央管理和控制。封建君主政体的强化是中国古代政治制度的最大特点。专制主义中央集权演变过程始终矛盾交织:皇权与相权的矛盾;中央与地方的矛盾。演变趋势是君主专制逐渐加强,直至废除宰相达到顶峰;中央集权不断加强,地方权力不断削弱。三.汉到元政治制度的演变1.郡国并行制 2.三省六部制 3.行省制度 4.选官制度。君主专制的发展三省六部制(唐) (1)内容:中书省掌决策(草拟诏令);门下省掌审议(审核政令);尚书省(执行政令)。尚书省下设六部:吏、户、礼、兵、刑、工部。(2)评价:①三省的长官都是宰相,相权一分为三。三省相互牵制和监督,削弱了相权,保证了皇权的独尊。②是中国古代政治制度的重大创造,此后历朝基本沿袭。中央集权的发展郡国并行制(汉)(1)形成:刘邦为了确保刘家天下,在地方上继承秦朝的郡县制同时,又大封同姓诸侯王,推行郡国并行制。(2)问题:“王国问题”(诸侯王势力逐渐增强,开始形成分裂势力,威胁中央集权)(3)平定措施:汉武帝颁布“推恩令”,加强了中央集权。行省制度(元) (1)目的:加强对辽阔疆域的管辖。(2)内容:河北、山西、山东等地由中书省直接管理;地方设行中书省,简称行省,行省的最高长官由朝廷任命;边远民族地区设宣慰司管理。(宣政院辖区(今天西藏地区);行省拥有经济、军事大权,但行使权力时受到中央的节制。(3)意义:①加强了中央集权,巩固了多民族国家的统一。②是中国地方行政制度的重大变革,是中国省制的开端。(从郡县制到行省制,反映了地方管理方式由中央垂直管理向中央派驻管理的转变,体现了地方权力日渐削弱、中央集权不断加强的趋势。)选官制度察举制(汉)(1)特点:是一种由下而上推荐人才的制度。(2)依据:孝廉。九品中正制(魏晋)(1)依据:门第、家世。(2)影响:成为世家大族垄断官吏选拔,维系政治特权的工具。科举制(隋唐)(1)建立:隋文帝废除九品中正制,开始采用分科考试的方法选拔官吏。隋炀帝时,科举制形成。(2)作用:它把读书、考试与做官联系起来,有利于打破特权垄断、扩大官吏人才来源、提高官员文化素质;把选拔人才和任命官吏的权力,从世家大族的手里集中到中央政府,大大加强了中央集权。 【要点突破】1.元代行省的划分特点秦汉以来,地方行政区的划分容易产生割据局面。从元代开始,行省区划主要以中央军事控制为目的,任意将自然环境差异极大的地区拼成一个省级行政区,削弱地方的经济、文化认同感,人为地造成犬牙交错和以北制南的局面,从而使行省失去了扼险而守、割据称雄的地理条件,这样朝廷就比较容易控制地方,从而大大加强了中央集权,元代行省制成为当今我国省级行政区划的开端。2.中国古代选官制度的演变(1)选官标准:由家世、财产、门第逐渐发展到才学,选拔标准逐步趋向公开、公平。(2)选官权:从地方收归中央。(3)选官方式:由举荐或评定授官到科举考试。趋向严密、科学。四、明清君主专制的加强⒈明朝宰相制度的废除与内阁的出现 宰相制度的废除内阁的出现原因明太祖认为宰相制度妨碍了皇权的高度集中。废除丞相制度后,明太祖政务繁多,深感力不从心。过程1380年,借胡惟庸案废除中书省和丞相,以六部分理全国政务,直接对皇帝责。(1)奠基:明太祖时设殿阁大学士(很少参与决策)。(2)确立:明成祖时选拔翰林院官员入值文渊阁,参与决策,内阁制度正式形成。(3)发展:明宣宗时内阁大学士取得票拟权。(4)全盛:明神宗时,大权尽归内阁,六部几乎变成了内阁的下属机构。影响君主专制制度进一步加强。导致皇帝政务繁多,身心疲惫。无独立决策权、行政权,完全依附于皇帝;内阁大学士随时因皇帝个人爱憎而升降;是君主专制强化的产物,不可能对皇权构成制约作用。⒉清朝军机处的设置⑴时间:雍正帝。 ⑵目的:办理西北军务(最初);加强皇权,巩固统治。⑶特点:机构简单,有官无吏;跪受笔录;皇帝裁决;保密性强。⑷影响:不仅提高了行政效率,而且全国的军政大权完全集中到皇帝手中,君主专制发展到顶峰。3.君主专制的加强对中国社会的影响⑴积极方面(主要在封建社会初期):有利于统一多民族国家的巩固和发展;有利于封建经济、文化的发展。⑵消极方面(明清时期):明清时期,严重阻碍了资本主义萌芽的发展,使中国逐渐落后于西方。【要点突破】宰相、内阁、军机处 宰相内阁军机处权力来源宰相制度赋予皇帝信任皇帝钦定任免经皇帝及大臣商讨直接由皇帝决定直接由皇帝决定权力中央一级决策者不是法定的中央一级的行政机构或决策机构,只是为皇帝提供顾问的内侍机构。职权大小依皇帝旨意而定,票拟是否被采纳取决于皇帝的批红。跪受笔录,秉旨办事;军政大权集中于皇帝之手。对皇权影响制约皇权不能制约皇权,是君主专制强化的产物。君主专制达到顶峰
