





所属成套资源:2022年高考一轮三步攻克小题生物(含答案解析)
考点13 动物生命活动的调节-2022年高考生物一轮复习小题多维练(全国通用)
展开
这是一份考点13 动物生命活动的调节-2022年高考生物一轮复习小题多维练(全国通用),文件包含考点13动物生命活动的调节-2022年高考生物一轮复习小题多维练全国通用解析版docx、考点13动物生命活动的调节-2022年高考生物一轮复习小题多维练全国通用原卷版docx等2份试卷配套教学资源,其中试卷共20页, 欢迎下载使用。
1.在神经调节过程中,兴奋会在神经纤维上传导和神经元之间传递。下列有关叙述正确的是( )
A.兴奋从神经元的细胞体传导至突触前膜,会引起Na+外流
B.突触前神经元兴奋可引起突触前膜主动运输释放神经递质
C.神经递质在突触间隙中经扩散到达突触后膜
D.神经递质与突触后膜受体结合,引起突触后膜电位变为内正外负
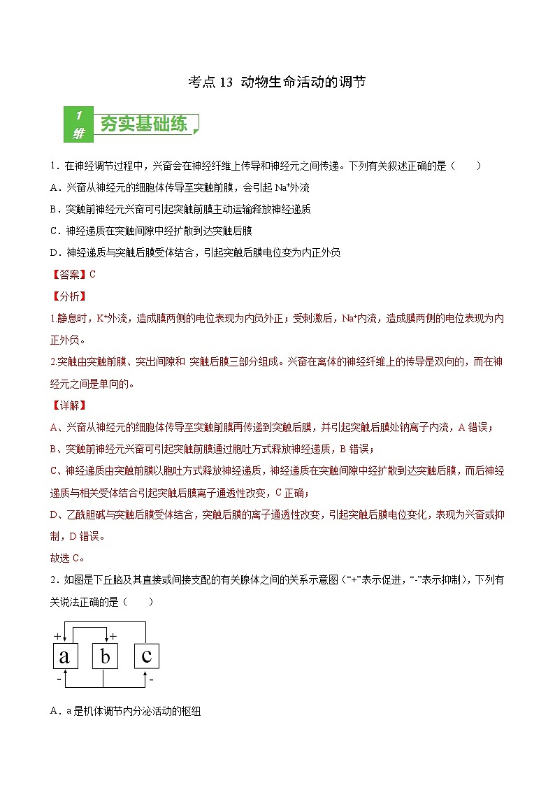
2.如图是下丘脑及其直接或间接支配的有关腺体之间的关系示意图(“+”表示促进,“-”表示抑制),下列有关说法正确的是( )
A.a是机体调节内分泌活动的枢纽
B.某种b的分泌物与a的某种分泌物在生理效应上表现为协同作用
C.图中c为下丘脑,b为下丘脑直接支配的腺体
D.c具有感受刺激和传导兴奋的功能,但不具有分泌功能
3.经过全国人民艰苦卓绝的努力,抗击新冠肺炎这场人民战争取得最终胜利指日可待。下列有关叙述错误的是( )
A.新冠病毒和肺炎双球菌都能引起肺炎,它们进入人体后其结构中的某些物质可作为抗原引起机体免疫反应
B.新冠病毒进入人体细胞后主要入侵肺组织,发热是该病毒感染的一个重要表现,在机体发热过程中产热量大于散热量
C.新冠病毒疫苗中有一种是mRNA疫苗,该mRNA进入人体的内环境后直接作为抗原激活人体的免疫系统
D.我国采取常态化防控措施,提倡戴口罩、接种疫苗分别相当于加强了人体的第一道防线、第三道防线
4.如图是描述某种生命活动的模型,下列相关叙述正确的是( )
A.若A代表神经中枢,a代表传入神经,则b、c可分别代表传出神经和效应器
B.若A为胰高血糖素,a代表低血糖,则b、c可分别代表肝糖原和肌糖原分解
C.若A代表下丘脑,a为体温下降,则b、c可分别代表肾上腺素和甲状腺激素分泌增加
D.若A代表下丘脑,a为饮水不足,则b、c可分别代表抗利尿激素分泌减少和产生渴觉
5.如图为人体的生命活动调节示意图。下列有关叙述错误的是( )
A.若该图表示体温调节过程,则体温调节属于神经—体液调节
B.通过A→C→D→E的过程可以调节血糖平衡,这一过程属于体液调节
C.人的手被针扎时,其调节过程可能通过A→B→E来实现,属于神经调节
D.水盐平衡调节的过程可通过A→B→C→D→E来实现,属于神经调节
6.人体内环境稳态的维持依赖于各个器官、系统的协调活动,而信息分子是它们之间交流的“语言”(如图)。下列相关叙述正确的是( )
A.图中甲表示T细胞产生淋巴因子,使靶细胞裂解
B.甲状腺激素的合成和分泌受下丘脑的直接调控
C.人紧张时,使肾上腺素分泌增加的丙是神经递质
D.体内蛋白质合成不足会导致免疫力下降,血浆渗透压升高
1.研究人员对突触a、b的突触前神经元给予相同的电刺激,通过微电极测量两突触前、后神经元的电位变化,结果如图。下列分析合理的是( )
A.静息状态下膜两侧存在一定的电位差是Na+内流所致
B.刺激后突触a的突触后神经元出现了一个小的动作电位,但该动作电位不能传播
C.突触b的突触前神经元与抑制性中间神经元类似,自身可产生动作电位却抑制突触后神经元兴奋
D.兴奋在突触前、后神经元间的传递有一定的延迟,与神经递质主动转运出突触前膜、扩散到突触后膜有关
2.“三多一少”是糖尿病患者的典型临床表现。长期高血糖会导致糖尿病眼、糖尿病足等。科研人员研究了高糖、高渗透压对兔角膜细胞的影响,结果如下图所示。下列说法不正确的是( )
A.相同渗透压下,高糖组较甘露醇组对细胞的损伤比例相对较低
B.同等高渗透压条件下,随着葡萄糖浓度升高,细胞损伤比例増加
C.高糖组可能通过促进凋亡蛋白的磷酸化导致细胞损伤
D.高糖组引起细胞损伤可能不只是通过提高渗透压实现的
3.2020年3月4日,国家卫健委发布了新增新冠病毒特异性IgM和IgG抗体作为血清学诊断标准。下图曲线表示新冠病毒感染人体后抗体的变化情况,下列有关说法正确的是( )
A.与IgM抗体合成、分泌有关的具膜细胞器有细胞核、内质网、高尔基体和线粒体等
B.新冠病毒主要攻击人体的免疫细胞,导致人体的免疫功能丧失
C.某人核酸检测为阴性,但是血清学诊断体内存在IgG抗体,最大的可能是采集的呼吸道标本过少
D.在阻断病毒传染上,核酸检测比血清学检测更有优势
4.下图是人体内某些信息传递机制的模式图,字母A~E表示信息分子,数字表示相关的生理变化。据此分析下列说法不正确的是( )
A.信息分子A是神经递质,E是胰岛素
B.人体内信息分子B的分泌量受到促甲状腺激素释放激素和甲状腺激素的调节
C.信息分子C是抗利尿激素,图中发生的生理变化①是肾小管细胞对水分的重吸收减弱
D.信息分子D是淋巴因子,图中发生的生理变化②是B淋巴细胞的增殖和分化
5.日前,中科院生物化学与细胞生物学陈剑峰研究组最新研究成果对发烧在机体清除病原体感染中的主要作用及其机制做出了全新阐述。研究成果发表在国际免疫学权威期刊《免疫》上。该发现让人们对发热的作用和退热药的使用有了全新的认识。下列有关说法错误的是
A.人生病持续高热发烧属于机体内环境稳态失调
B.退热药可能是作用于下丘脑体温调节中枢从而发挥作用
C.内环境稳态是神经一体液一免疫调节机制共同作用的结果
D.机体清除外来病原体体现了免疫系统监控和清除的功能
1.(2021·全国乙卷高考真题)在神经调节过程中,兴奋会在神经纤维上传导和神经元之间传递。下列有关叙述错误的是( )
A.兴奋从神经元的细胞体传导至突触前膜,会引起Na+外流
B.突触前神经元兴奋可引起突触前膜释放乙酰胆碱
C.乙酰胆碱是一种神经递质,在突触间隙中经扩散到达突触后膜
D.乙酰胆碱与突触后膜受体结合,引起突触后膜电位变化
2.(2021·河北高考真题)血糖浓度升高时,机体启动三条调节途径:①血糖直接作用于胰岛B细胞;②血糖作用于下丘脑,通过兴奋迷走神经(参与内脏活动的调节)支配胰岛B细胞;③兴奋的迷走神经促进相关胃肠激素释放,这些激素作用于胰岛B细胞。下列叙述错误的是( )
A.①和②均增强了胰岛B细胞的分泌活动
B.②和③均体现了神经细胞与内分泌细胞间的信息交流
C.①和③调节胰岛素水平的方式均为体液调节
D.血糖平衡的调节存在负反馈调节机制
3.(2021·湖南高考真题)鸡尾部的法氏囊是B淋巴细胞的发生场所。传染性法氏囊病病毒(IBDV)感染雏鸡后,可导致法氏囊严重萎缩。下列叙述错误的是( )
A.法氏囊是鸡的免疫器官
B.传染性法氏囊病可能导致雏鸡出现免疫功能衰退
C.将孵出当日的雏鸡摘除法氏囊后,会影响该雏鸡B淋巴细胞的产生
D.雏鸡感染IBDV发病后,注射IBDV灭活疫苗能阻止其法氏囊萎缩
4.(2021·广东高考真题)我国新冠疫情防控已取得了举世瞩目的成绩,但全球疫情形势仍然严峻。为更有效地保护人民身体健康,我国政府正在大力实施全民免费接种新冠疫苗计划,充分体现了党和国家对人民的关爱。目前接种的新冠疫苗主要是灭活疫苗,下列叙述正确的是( )
①通过理化方法灭活病原体制成的疫苗安全可靠
②接种后抗原会迅速在机体的内环境中大量增殖
③接种后可以促进T细胞增殖分化产生体液免疫
④二次接种可提高机体对相应病原的免疫防卫功能
A.①④B.①③C.②④D.②③
5.(2021·湖南高考真题)研究人员利用电压钳技术改变枪乌贼神经纤维膜电位,记录离子进出细胞引发的膜电流变化,结果如图所示,图a为对照组,图b和图c分别为通道阻断剂TTX、TEA处理组。下列叙述正确的是( )
A.TEA处理后,只有内向电流存在
B.外向电流由Na+通道所介导
C.TTX处理后,外向电流消失
D.内向电流结束后,神经纤维膜内Na+浓度高于膜外
相关试卷
这是一份考点15 种群和群落-2022年高考生物一轮复习小题多维练(全国通用),文件包含考点15种群和群落-2022年高考生物一轮复习小题多维练全国通用解析版docx、考点15种群和群落-2022年高考生物一轮复习小题多维练全国通用原卷版docx等2份试卷配套教学资源,其中试卷共21页, 欢迎下载使用。
这是一份考点11 生物进化-2022年高考生物一轮复习小题多维练(全国通用),文件包含考点11生物进化-2022年高考生物一轮复习小题多维练全国通用解析版docx、考点11生物进化-2022年高考生物一轮复习小题多维练全国通用原卷版docx等2份试卷配套教学资源,其中试卷共16页, 欢迎下载使用。
这是一份考点10 生物变异-2022年高考生物一轮复习小题多维练(全国通用),文件包含考点10生物变异-2022年高考生物一轮复习小题多维练全国通用解析版docx、考点10生物变异-2022年高考生物一轮复习小题多维练全国通用原卷版docx等2份试卷配套教学资源,其中试卷共19页, 欢迎下载使用。
