专题06 三种常见力(重力 弹力 摩擦力)——2022年高考物理一轮复习小题多维练(全国通用)
展开2022年高考物理一轮复习小题多维练(全国通用)
专题06 三种常见力(重力 弹力 摩擦力)
(时间:30分钟)
1、下列有关力的说法中正确的是( )
A.力的产生离不开施力物体,但可以没有受力物体,例如,一个人用很大的力挥动网球拍,却没击中球,有施力物体而没有受力物体
B.力的产生离不开受力物体,但可以没有施力物体,例如物体冲上光滑斜面,在沿斜面上升过程中受到沿斜面向上的冲力,这个力没有施力物体
C.力是物体对物体的作用,如果找不到施力物体或受力物体,说明这个力就不存在
D.不接触的物体间也可以产生力的作用,例如,磁铁吸引铁钉,可见力可以离开物体单独存在
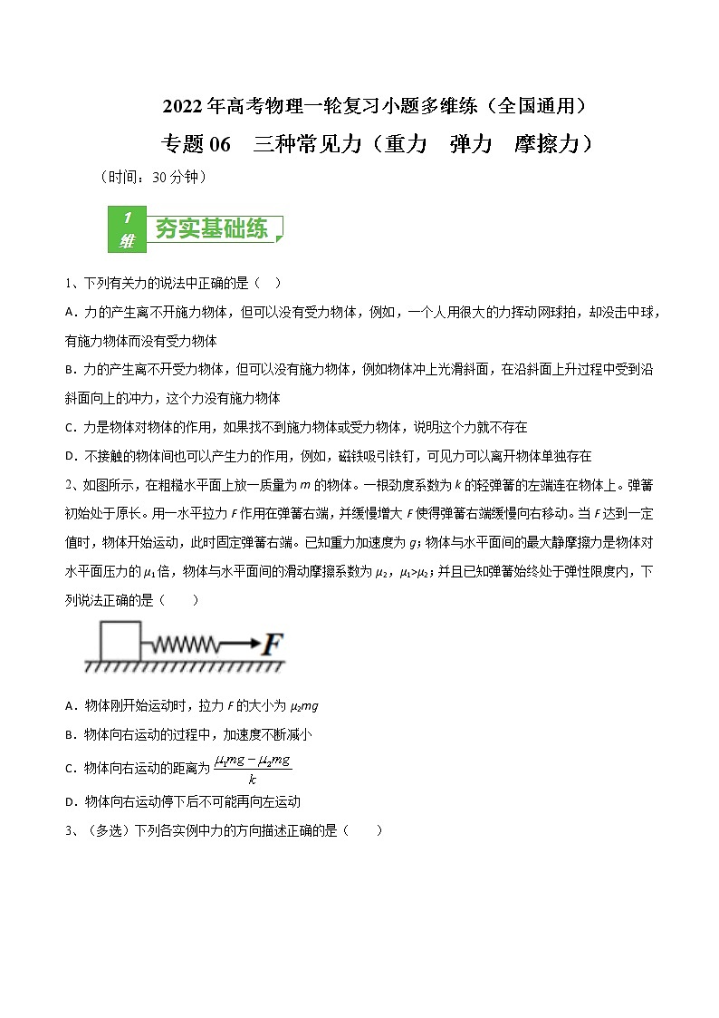
2、如图所示,在粗糙水平面上放一质量为m的物体。一根劲度系数为k的轻弹簧的左端连在物体上。弹簧初始处于原长。用一水平拉力F作用在弹簧右端,并缓慢増大F使得弹簧右端缓慢向右移动。当F达到一定值时,物体开始运动,此时固定弹簧右端。已知重力加速度为g;物体与水平面间的最大静摩擦力是物体对水平面压力的μ1倍,物体与水平面间的滑动摩擦系数为μ2,μ1>μ2;并且已知弹簧始终处于弹性限度内,下列说法正确的是( )
A.物体刚开始运动时,拉力F的大小为μ2mg
B.物体向右运动的过程中,加速度不断减小
C.物体向右运动的距离为
D.物体向右运动停下后不可能再向左运动
3、(多选)下列各实例中力的方向描述正确的是( )
A.图甲中,半圆面对杆有弹力FN1,地面对杆有弹力FN2
B.图乙中,篮球与地面作用时,地面对篮球有弹力FN
C.图丙中,物体A与传送带一起匀速向右运动,传送带对A有摩擦力Ff
D.图丁中,物体A匀速下滑时,固定斜面对A有摩擦力Ff′
4、(多选)如图所示放在粗糙水平面上的木块处于静止状态,从t=0时刻开始受到一个水平拉力F=F0+kt(式中F0、k均为常数)作用,认为最大静摩擦力和滑动摩擦力相等,则下图中,能正确反映t0时间内,木块受到地面的摩擦力Ff随时间t变化规律可能的是( )
 
A. B.
 
C. D.
 
5、关于重力及重心,下列说法中正确的是( )
A.一个物体放在水中称量时弹簧测力计的示数小于物体在空气中称量时弹簧测力计的示数,因此物体在水中受到的重力小于在空气中受到的重力
B.据G=mg可知,两个物体相比较,质量较大的物体的重力一定较大
C.物体放在水平面上时,重力方向垂直于水平面向下,当物体静止于斜面上时,其重力方向垂直于斜面向下
D.物体的形状改变后,其重心位置往往改变
6、如图所示,一质量为m的物体与劲度系数分别为k1、k2的甲、乙两竖直轻弹簧相连,两弹簧的另一端连接在框架上。物体静止时,两弹簧长度之和等于两弹簧原长之和,则甲弹簧形变量为( )
 
A. B.
C. D.
7、(多选)如图所示,两辆车在以相同的速度做匀速运动;根据图中所给信息和所学知识你可以得出的结论是 ( )
A.物体各部分都受重力作用,但可以认为物体各部分所受重力集中于一点
B.重力的方向总是垂直向下的
C.物体重心的位置与物体形状和质量分布有关
D.力是使物体运动的原因
8、(多选)有两条雪道平行建造,左侧相同而右侧有差异,一条雪道的右侧水平,另一条的右侧是斜坡。某滑雪者保持一定姿势坐在雪橇上不动,从h1高处的A点由静止开始沿倾角为θ的雪道下滑,最后停在与A点水平距离为s的水平雪道上。接着改用另一条雪道,还从与A点等高的位置由静止开始下滑,结果能冲上另一条倾角为α的雪道上h2高处的E点停下。若动摩擦因数处处相同,且不考虑雪橇在路径转折处的能量损失,则( )
A.动摩擦因数为tanθ
B.动摩擦因数为
C.倾角α一定大于θ
D.倾角α一定小于θ
9、如图所示,水平面上有一重为40N的物体,受到F1=13N和F2=6N的水平力的作用而保持静止,F1与F2的方向相反.物体与水平面间的动摩擦因数μ=0.2,设最大的静摩擦力等于滑动摩擦力.求:
(1)若只撤去F1,物体所受摩擦力的大小和方向;
(2)若只撤去F2,物体所受摩擦力的大小和方向。
10、水平地面上静止放着一个重200N的物体,与桌面间的动摩擦因数为0.2,现受到受到一个水平向右的拉力F。求:
(1)画出物体的受力示意图;
(2)地面对物体的支持力大小;
(3)当F为30N和80N时,物体受到的摩擦力分别为为多少?最大静摩擦力等于滑动摩擦力
11、(多选)如图,A、B两个点电荷的电量分别为+Q和+q,放在光滑绝缘水平面上,A、B之间用绝缘的轻弹簧连接。当系统平衡时,弹簧的伸长量为x0,若弹簧发生的均是弹性形变,则( )
A.将Q变为2Q,将q变为2q,平衡时弹簧的伸长量小于4x0
B.保持q不变,将Q变为2Q,平衡时弹簧的伸长量大于2x0
C.保持Q不变,将q变为-q,平衡时弹簧的缩短量等于x0
D.保持q不变,将Q变为-2Q,平衡时弹簧的缩短量大于2x0
12、如图所示,弹簧一端与一小物体相连,另一端悬挂于天花板上的O点,小物体置于光滑水平面上的A点,O、A在同一竖直线上且相距12cm,弹簧恰好处于原长。现对物体施加水平向右缓慢增大的拉力F,当F1=9N时物体处于与A相距9cm的B点;继续缓慢增大拉力,当物体处于与B相距7cm的C点时,小物体对水平地面的压力恰好为零。不计弹簧重力,g=10m/s2,弹簧始终处于弹性限度内。求:
(1)弹簧的劲度系数k;
(2)小物体的质量m。
 
最新高考物理一轮复习【讲通练透】 第06讲 重力 弹力 摩擦力(练透): 这是一份最新高考物理一轮复习【讲通练透】 第06讲 重力 弹力 摩擦力(练透),文件包含第06讲重力弹力摩擦力练透教师版docx、第06讲重力弹力摩擦力练透学生版docx等2份试卷配套教学资源,其中试卷共23页, 欢迎下载使用。
最新高考物理一轮复习【讲通练透】 第06讲 重力 弹力 摩擦力(讲通): 这是一份最新高考物理一轮复习【讲通练透】 第06讲 重力 弹力 摩擦力(讲通),文件包含第06讲重力弹力摩擦力讲通教师版docx、第06讲重力弹力摩擦力讲通学生版docx等2份试卷配套教学资源,其中试卷共29页, 欢迎下载使用。
高考物理一轮复习考点回扣练专题(05)重力 弹力 摩擦力(含解析): 这是一份高考物理一轮复习考点回扣练专题(05)重力 弹力 摩擦力(含解析),共12页。试卷主要包含了eq等内容,欢迎下载使用。

