


还剩5页未读,
继续阅读
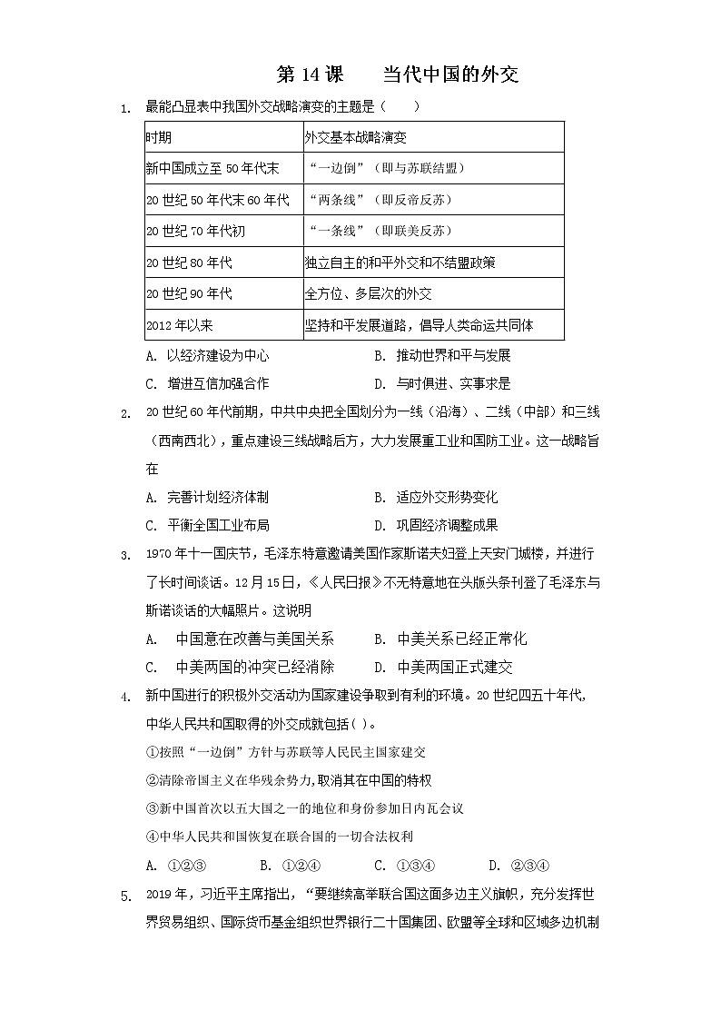
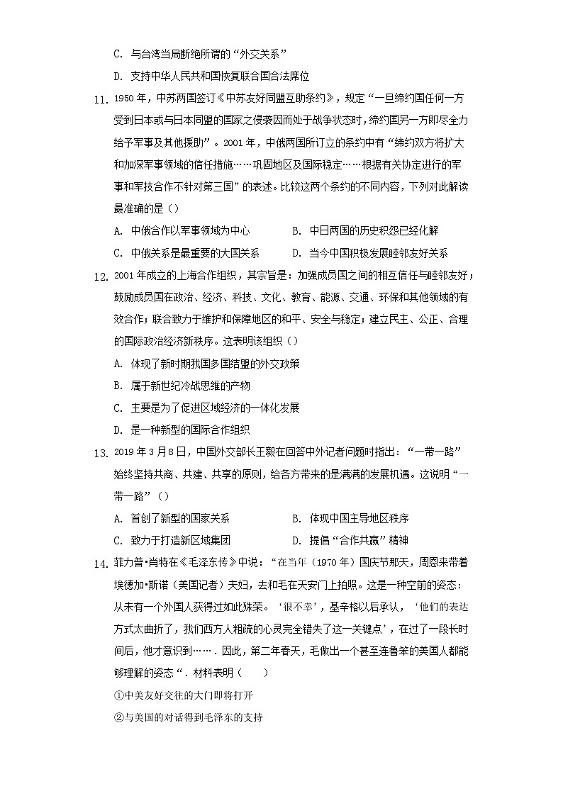
2020-2021学年第四单元 民族关系与国家关系第14课 当代中国的外交课后复习题
展开
这是一份2020-2021学年第四单元 民族关系与国家关系第14课 当代中国的外交课后复习题,共8页。试卷主要包含了0版的本质是资本主义世界化,政策等内容,欢迎下载使用。
相关试卷
人教统编版选择性必修1 国家制度与社会治理第14课 当代中国的外交课后复习题:
这是一份人教统编版选择性必修1 国家制度与社会治理第14课 当代中国的外交课后复习题,共4页。试卷主要包含了单选题,材料分析题等内容,欢迎下载使用。
人教统编版选择性必修1 国家制度与社会治理第14课 当代中国的外交精品随堂练习题:
这是一份人教统编版选择性必修1 国家制度与社会治理第14课 当代中国的外交精品随堂练习题,共23页。
人教统编版选择性必修1 国家制度与社会治理第14课 当代中国的外交综合训练题:
这是一份人教统编版选择性必修1 国家制度与社会治理第14课 当代中国的外交综合训练题,共12页。试卷主要包含了单选题,材料分析题等内容,欢迎下载使用。