专题2.2 中华文明的传承与中国古代历史进程三 作业 初中历史与社会人教版一轮复习(2021年)
展开专题2.2 中华文明的传承与中国古代历史进程三
一、选择题
1.方寸之间,浓缩大千世界。下图是小明收集的两张邮票,下列对此描述正确的是( )
A. 图1中的技术由西汉蔡伦发明 B. 图1中的技术为中国最早发明
C. 《黄帝内经》为图2人物所编 D. 图2人物擅长针灸和外科手术
2.唐代诗歌数量众多, 风格多样, 是我国古代诗歌发展史上的黄金时代。推动唐代诗歌繁荣兴盛的直接原因是( )
A. 社会安定 B. 社会经济繁荣 C. 重视科举 D. 民族关系融洽
3.中医学在世界医学发展史上享有独特的地位,下列同属于这一领域的著作是( )
A. 《九章算术》和《天工开物》 B. 《黄帝内经》和《伤寒杂病论》
C. 《本草纲目》和《齐民要术》 D. 《农政全书》和《徐霞客游记》
4.古代四大发明是中国奉献给世界的伟大成果,中国人的“书”从竹木简演化为精美的图书,与下列表述中的重要发明有关的是( )
①毕昇的发明,促进了世界文化的传播与发展
②东汉蔡伦改进了技术,掀起了一场人类文字载体的革命
③北宋时发明,为欧洲航海家发现新大陆提供了重要条件
④唐朝炼丹家在炼制“仙丹”的过程中发现,改变了人类的作战方式
- ①② B. ①③ C. ②④ D. ③④
5.唐代社会生活出现中西互通的特点,主要是因为统治者实行了( )
A. 与少数民族交流频繁 B. 无为而治的方针
C. 公平选拔人才的政策 D. 开放的对外政策
6.“顺天时,量地利,则用力少而成功多。任情返道,劳而无获。”这一“农业生产要顺应天时地利”的思想出自()
A. 《本草纲目》 B. 《水经注》 C. 《天工开物》 D. 《齐民要术》
7.我们通过《史记》可以查询到的史实有( )
① 秦始皇统一货币、文字、度量衡 ②“文景之治”
③ 汉武帝“罢黜百家,独尊儒术” ④ 刘秀建立东汉
A. ②③④ B. ①③④ C. ①②③ D. ①②③④
8.古代四大发明是中国奉献给世界的伟大成果,中国人的“书”从竹木简演化为精美的图书,与下列表述中的重要发明有关的是( )
①毕昇的发明,促进了世界文化的传播与发展
②东汉蔡伦改进了技术,掀起了一场人类文字载体的革命
③北宋时发明,为欧洲航海家发现新大陆提供了重要条件
④唐朝炼丹家在炼制“仙丹”的过程中发现,改变了人类的作战方式
A. ①② B. ①③ C. ②④ D. ③④9.宋朝科技成就辉煌, 下列科技成就属于宋朝时期的有( )
①活字印刷术
②改进的造纸术
③指南针的使用
④雕版印刷术的发明
A. ①② B. ③④ C. ②④ D. ①③
10.“(爆炸) 声如雷霆, 震城土皆崩, 烟气涨天外”是对某次战争场面的描写。这种场面最早可能出现于( )
A. 商周时期 B. 春秋战国 C. 唐朝末年 D. 三国时期
二、非选择题
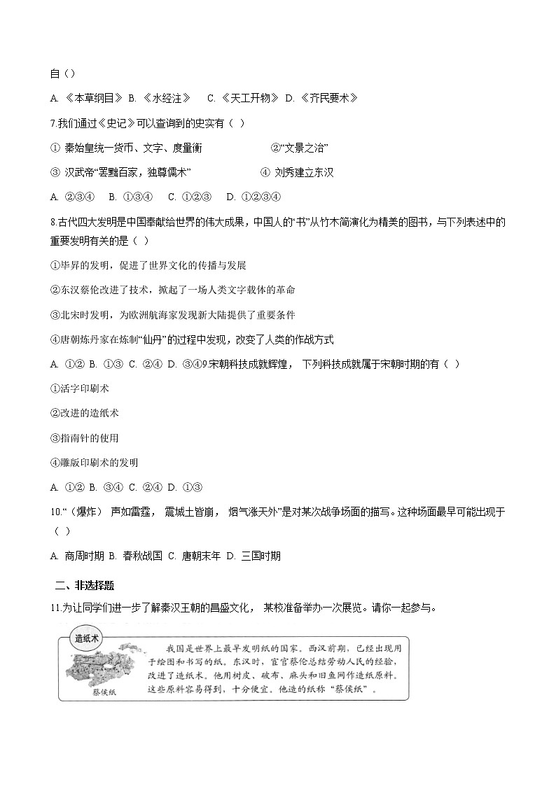
11.为让同学们进一步了解秦汉王朝的昌盛文化, 某校准备举办一次展览。请你一起参与。
(1)请指出造纸术展板的一处错误。
(2) 根据上述展板内容, 说说“蔡侯纸”出现的意义。
(3)请将数学展板的内容补充完整。
(4) 请为医学展板选择一位代表人物, 并在展板中介绍该人物。
12.科技的发明和发展推动了人类社会的进步和世界文明的发展。阅读材料, 回答问题。
材料一:中国古代重大科技成果在世界重大科技成果中所占比例表(见下表)。
——根据上海人民出版社 1975年出版的《自然科学大事年表》编制
(1)从材料一的数据中,我们可以得出什么结论?
材料二: 宋元时期是我国古代发展的高峰时期, 这一时期的科技, 是在隋唐经济高度繁荣基础上的延续。宋朝结束了五代十国以来长期分裂割据混战的局面, 元朝实现了全国性的统一。那时经济发展, 城市繁荣, 航海和对外贸易空前活跃, 中外经济文化交流频繁。两大因素的结合, 使宋元文化突飞猛进, 涌现出一批著名的科学家和文学家、艺术家, 反映了那个时期我国科学技术在世界上的领先地位。
——《宋元时期的科技成就》
(2) 根据材料二概括宋元时期科技发展的原因。
材料三:宋元时期的科学技术得到了全面的发展,取得了一系列极其辉煌的成就,其中有许多成就是划时代的, 对世界文明进程产生了重要的影响。
(3)列举宋元时期对世界文明进程产生过重要影响的两项重大科技成就,并结合所学知识加以说明。
参考答案
1.【答案】B
【解析】B.图1中的造纸术是中国最早发明,世界各国的造纸术大都是从中国辗转流传过去的。造纸术的发明,是中国对世界文明的伟大贡献之一。故B正确。
2.【答案】C
【解析】C.唐代重视科举,尤其是唐玄宗时,诗赋成为进士科主要的考试内容,成为导致唐诗繁荣兴盛的直接原因,故C正确。
3.【答案】B
【解析】B.题干表明的是中国古代医学成就。《黄帝内经》是我国医学宝库中现存成书最早的一部医学典籍,《伤寒杂病论》发展了中医学的理论和治疗方法,总结了各种疾病的症候,提出在诊断上要辨证分析病情。故B正确。
4.【答案】A
【解析】①毕昇的发明,促进了世界文化的传播与发展指的是活字印刷术,促进了中国人的“书”从竹木简演化为精美的图书,故①正确。②东汉蔡伦改进了技术,掀起了一场人类文字载体的革命指的是造纸术,故②正确。③北宋时发明,为欧洲航海家发现新大陆提供了重要条件指的是指南针,故排除③。④唐朝炼丹家在炼制“仙丹”的过程中发现,改变了人类的作战方式指的是火药,与图书无关,故排除④。
5.【答案】D
【解析】D.注意关键词“中西互通”,强调中外交流与贸易等;依据所学可知,由于唐朝统治者实行开放的对外政策,从而出现唐代社会生活出现中西互通的特点,故D项正确。
6.【答案】D
【解析】D.据“农业生产要顺应天时地利”和所学知识可知,北魏的贾思勰是我国历史上著名的农学家,贾思勰所著《齐民要术》总结了我国北方劳动人民长期积累的生产经验,介绍了农、林、牧、副、渔业的生产技术和方法;强调农业生产要遵循自然规律,农作物必须因地种植,不误农时,提倡改进生产技术和工具。故D正确。
7.【答案】 C
【解析】C. 《史记》从传说中的黄帝开始,一直记述到汉武帝元狩元年(前122年),故秦始皇统一货币、文字、度量衡、文景之治在其记述之中,①②正确;“罢黜百家,独尊儒术”是董仲舒于元光元年(公元前134年)提出,在汉武帝时开始推行,③正确,故C符合题意。
8.【答案】A
【解析】①毕昇的发明,促进了世界文化的传播与发展指的是活字印刷术,促进了中国人的“书”从竹木简演化为精美的图书,故①正确。②东汉蔡伦改进了技术,掀起了一场人类文字载体的革命指的是造纸术,故②正确。③北宋时发明,为欧洲航海家发现新大陆提供了重要条件指的是指南针,故排除③。④唐朝炼丹家在炼制“仙丹”的过程中发现,改变了人类的作战方式指的是火药,与图书无关,故排除④。
9.【答案】D
【解析】①③宋代我国科技取得重大成就,主要包括活字印刷术的发明,指南针的广泛应用,火药的广泛应用等,故①③正确。
10.【答案】C
【解析】C.注意限定信息“最早”,依据题干“(爆炸)声如雷霆,震城土皆崩,烟气涨天”可知,反映的是火药运用于军事的情景;结合所学可知,火药开始运用于军事是在唐朝末年,故C项正确。
11.【答案】
(1)图示为放马滩纸,为西汉早期的纸,是目前发现的最早的纸,不是蔡侯纸。
(2)“蔡侯纸”造价低廉,质量与产量提高,使用逐渐普遍起来,成为主要的书写材料;有利于人类文化的保存和传。
(3)周髀算经。 九章算术。以计算为中心。
(4) 如:张仲景。 著有《伤寒杂病论》, 全面阐述了中医理论和治病原则,奠定了我国中医治疗学的基础。后世尊称他为“医圣”。 (或如:华佗。 擅长针灸和外科手术;制成的全身麻醉药剂“麻沸散”是世界医学史上的创举;发明一套医疗体操, 名为“五禽戏”, 模仿动物的动作,以强健身体)。
【解析】
(1)依据所学可知,图示为放马滩纸,为西汉早期的纸,是目前发现的最早的纸,不是蔡侯纸。
(2)依据“他用树皮、破布、麻头和旧鱼网作造纸原料,这些原料容易得到,十分便宜”并结合所学,可以得出蔡侯纸”造价低廉,质量与产量提高,使用逐渐普遍起来,成为主要的书写材料;依据所学可以得出有利于人类文化的保存和传。
(3)依据“勾三股四弦五”可以得出周髀算经。 依据“……涉及现代初等数学中的算术、代数和几何的大部分内容,确立了中国古代数学……的特点”并结合所学,可以得出九章算术、以计算为中心。
(4)本题是考查知识的识记,从教材出发,可以得出: 张仲景。 著有《伤寒杂病论》, 全面阐述了中医理论和治病原则,奠定了我国中医治疗学的基础。后世尊称他为“医圣”。 或如:华佗。 擅长针灸和外科手术;制成的全身麻醉药剂“麻沸散”是世界医学史上的创举;发明一套医疗体操, 名为“五禽戏”, 模仿动物的动作,以强健身体。
12.【答案】
(1)中国古代科学技术长期领先于世界。
(2)继承前代成就;经济发展;国家走向统一;中外交流频繁;文化繁荣等。
(3)成就:①火药广泛应用于战争;②指南针。说明:①宋元时期火药被广泛地应用于战争,火药和火器传入欧洲后,对欧洲的火器制造和作战方式产生了巨大影响,推动了欧洲社会的变革,是人类战争史上的一个巨大转折点。②北宋制成指南针并开始用于航海事业。指南针由阿拉伯人传入欧洲,为后来欧洲航海家的航海活动创造了条件,推动了世界航海事业的发展, 促进了各地经济文化的交流。
【解析】
(1)本题考查古代中国科学技术,要求运用所学分析解读表格信息。从“中国古代重大科技成果在世界重大科技成果中所占比例表”可以看出,16世纪以前中国古代重大科技成果在世界中所占比重都在一半以上,这充分说明中国古代科学技术长期领先于世界。
(2)本题考查宋元时期科技发展的原因,要求分析解读概括材料信息。根据材料“这一时期的科技,是在隋唐经济高度繁荣基础上的延续”得出继承前代成就;根据“宋朝结束了五代十国以来长期分裂割据混战的局面, 元朝实现了全国性的统一”得出国家走向统一;根据“那时经济发展,城市繁荣,航海和对外贸易空前活跃,中外经济文化交流频繁”得出经济发展;中外交流频繁;文化繁荣等。
(3)本题考查宋元时期重大科技成就,要求运用所学分析解读材料信息。本题可结合宋朝重大科技成就如活字印刷术、火药广泛运用和指南针的运用等成就说明,再结合这几项发明外传到西方对西欧社会转型的重大历史意义说明作答即可。
专题2.3 西方的兴起与近代世界的变迁二 作业 初中历史与社会人教版一轮复习(2021年): 这是一份专题2.3 西方的兴起与近代世界的变迁二 作业 初中历史与社会人教版一轮复习(2021年),共8页。试卷主要包含了选择题,非选择题等内容,欢迎下载使用。
专题2.2 中华文明的传承与中国古代历史进程二 作业 初中历史与社会人教版一轮复习(2021年): 这是一份专题2.2 中华文明的传承与中国古代历史进程二 作业 初中历史与社会人教版一轮复习(2021年),共7页。试卷主要包含了选择题,非选择题等内容,欢迎下载使用。
专题1.2 共有的家园 共同的岁月 作业 初中历史与社会人教版一轮复习(2021年): 这是一份专题1.2 共有的家园 共同的岁月 作业 初中历史与社会人教版一轮复习(2021年),共8页。试卷主要包含了选择题,非选择题等内容,欢迎下载使用。

