还剩3页未读,
继续阅读
高中英语人教版 (2019)选择性必修 第一册Unit 1 People of Achievement学案设计
展开
这是一份高中英语人教版 (2019)选择性必修 第一册Unit 1 People of Achievement学案设计
相关学案
人教版 (2019)选择性必修 第一册Unit 1 People of Achievement学案:
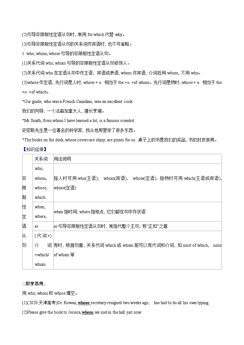
这是一份人教版 (2019)选择性必修 第一册Unit 1 People of Achievement学案,共5页。学案主要包含了引导非限制性定语从句的关系词,as的用法,关系代词等内容,欢迎下载使用。
选择性必修 第一册Unit 4 Body Language导学案:
这是一份选择性必修 第一册Unit 4 Body Language导学案,共4页。
高中人教版 (2019)Unit 3 Fascinating Parks学案设计:
这是一份高中人教版 (2019)Unit 3 Fascinating Parks学案设计,共2页。

