


广东省东莞市2021-2022学年七年级上学期期中生物试题(word版 含答案)
展开
这是一份广东省东莞市2021-2022学年七年级上学期期中生物试题(word版 含答案),共10页。试卷主要包含了单选题,资料分析题,实验探究题,综合题等内容,欢迎下载使用。
一、单选题
1.下列属于生物的是( )
A.机器人B.火山爆发喷出的岩浆C.钟乳石D.生石花
2.2019年12月在武汉发现的新型肺炎的致病病毒为2019新型冠状病毒,判断该新型冠状病毒属于生物的依据是( )
A.可以使人患病B.个体微小,结构简单
C.能通过繁殖产生新的病毒D.可以进行运动
3.下列诗词中描述了生命现象的是
A.床前明月光,疑是地上霜B.苔花如米小,也学牡丹开
C.潮平两岸阔,风正一帆悬D.海上生明月,天涯共此时
4.完成下列活动不需要使用调查方法 ( )
A.全国性人口普查B.中学生对网络游戏的看法
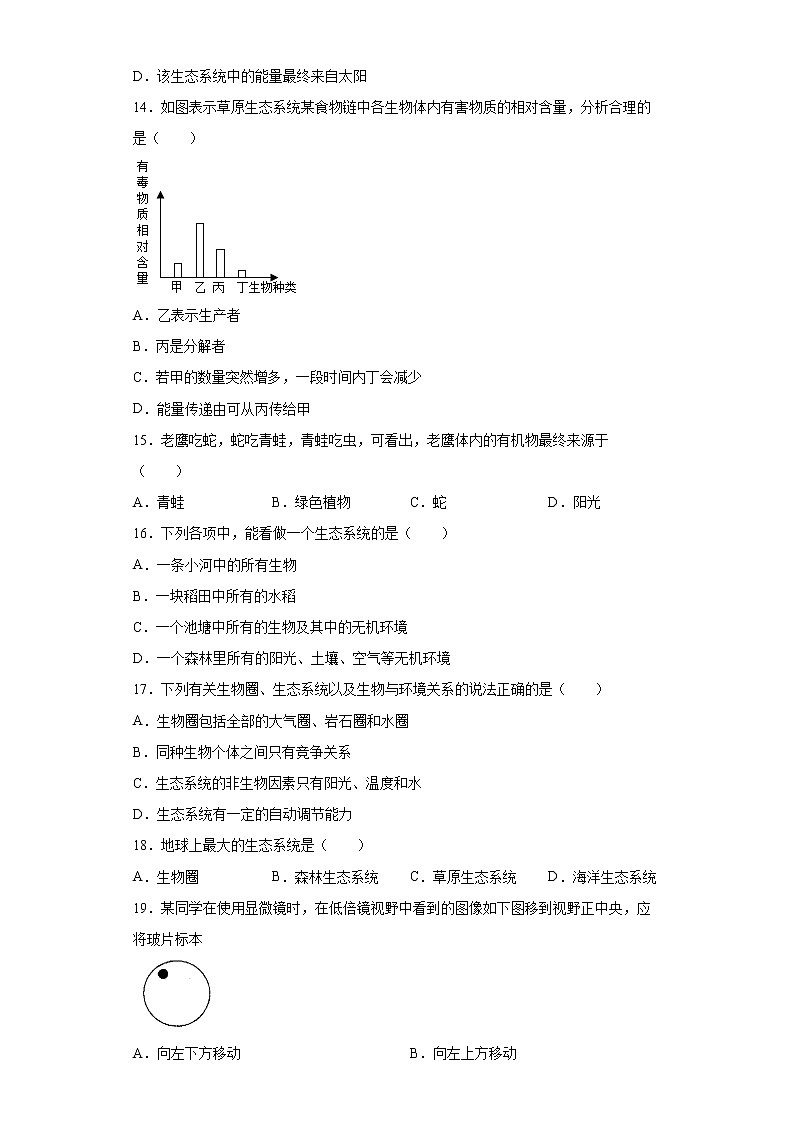
C.某一保健品的市场销售预测D.人物外貌的描写
5.“瑞雪兆丰年”这一实例说明生物与环境的关系是( )
A.生物能够影响环境B.环境能够影响生物
C.生物能够适应环境D.环境能够适应生物
6.某同学准备探究水分对鼠妇分布的影响,他应该选择下列装置中的( )
A.B.
C.D.
7.生物适应环境也能影响环境,下列不属于生物适应环境的是( )
A.春天,桃花、梨花竞相开放B.夏天,大树底下好乘凉
C.秋天,杨树、柳树纷纷落叶D.冬天,青蛙、蜥蜴进入冬眠
8.在探究“植物对空气湿度的影响”的实验中,属于变量的是( )
A.植物B.空气湿度C.光照D.土壤
9.某研究性学习小组的同学制作了以下四个密闭的生态瓶,并控制环境温度相同,四个生态瓶中生物生存时间最长的是( )
A.B.
C.D.
10.在测量空气的相对湿度时,如何减小误差,提高测量数据的可靠性?( )
A.测量一次B.测量多次取最大值C.测量多次取最小值D.测量多次取平均值
11.有“绿色水库”之称的是下列哪项( )
A.大兴安岭森林B.湿地生态系统C.中国南海D.青藏高原
12.下列关于生物圈的说法,错误的是( )
A.岩石圈是陆生生物的“立足点”
B.生物圈的范围包括大气圈的上层、整个水圈和岩石圈的下层
C.生物圈能为大多数生物提供生存的基本条件
D.生物圈的范围在海平面以下约10千米和海平面以上约10千米之间
13.如图为某生态系的食物网简图。下列说法错误的是( )
A.图中数量最少的消费者是鹰
B.该食物网中共有4条食物链
C.杂食性的鸟与昆虫之间只有捕食关系
D.该生态系统中的能量最终来自太阳
14.如图表示草原生态系统某食物链中各生物体内有害物质的相对含量,分析合理的是( )
A.乙表示生产者
B.丙是分解者
C.若甲的数量突然增多,一段时间内丁会减少
D.能量传递由可从丙传给甲
15.老鹰吃蛇,蛇吃青蛙,青蛙吃虫,可看出,老鹰体内的有机物最终来源于( )
A.青蛙B.绿色植物C.蛇D.阳光
16.下列各项中,能看做一个生态系统的是( )
A.一条小河中的所有生物
B.一块稻田中所有的水稻
C.一个池塘中所有的生物及其中的无机环境
D.一个森林里所有的阳光、土壤、空气等无机环境
17.下列有关生物圈、生态系统以及生物与环境关系的说法正确的是( )
A.生物圈包括全部的大气圈、岩石圈和水圈
B.同种生物个体之间只有竞争关系
C.生态系统的非生物因素只有阳光、温度和水
D.生态系统有一定的自动调节能力
18.地球上最大的生态系统是( )
A.生物圈B.森林生态系统C.草原生态系统D.海洋生态系统
19.某同学在使用显微镜时,在低倍镜视野中看到的图像如下图移到视野正中央,应将玻片标本
A.向左下方移动B.向左上方移动
C.向右上方移动D.向右下方移动
20.下列关于使用显微镜的说法错误的是( )
A.当光线较暗时,用反光镜的凹面来对光
B.对光完成的标志是看到明亮的圆形视野
C.若想使观察到的物像更清晰,应该调节细准焦螺旋
D.观察时,用一只眼看着目镜,另一只眼闭着
21.小东同学在使用显微镜观察人血的永久涂片时。发现视野中出现了一个污点。他先转动目镜再移动玻片,结果污点都没有移动,由此可以判断这个污点可能在( )
A.玻片上B.目镜上C.物镜上D.反光镜
22.孙悟使用显微镜观察字母“e”装片和洋葱鳞片叶内表皮细胞临时装片,说法错误的是( )
A.若孙悟同学想看到尽可能多的细胞,应选择的镜头组合为①④
B.直接使用②③号镜头可以尽快找到观察目标
C.字母“e”在显微镜下看到的物像是“ə”
D.①④组合视野较明亮
23.如图是使用显微镜的部分操作步骤,以下说法错误的是( )
A.③如果外界的光线过强,可选用大光圈和平面镜
B.显微镜使用的规范操作顺序是③①②④
C.②镜筒下降时,眼睛注视物镜以防压碎玻片和损伤镜头
D.④上升镜筒时,可转动粗准焦螺旋寻找物像
24.要用显微镜观察一滴血液和一些番茄果肉,应分别把它们制成什么玻片标本:
A.涂片标本和装片标本B.涂片标本和切片标本
C.装片标本和涂片标本D.装片标本和切片标本
25.下图表示制作人体口腔上皮细胞临时装片的几个步骤,正确的操作顺序是( )。
A.②③①④B.③②④①C.③②①④D.②③④①
26.画生物图时,对细胞中较暗的地方,正确的表示方法是
A.用铅笔打斜纹B.用铅笔涂阴影C.用铅笔点细点D.留下空白
27.烟草中的尼古丁等物质主要存在于( )
A.细胞核内B.细胞膜上C.液泡内D.细胞壁
28.细胞的生活需要的有机物包括下面的哪一组合( )
①水;②糖类;③脂质;④无机盐;⑤氧;⑥蛋白质;⑦核酸
A.①③④⑤B.②③⑥⑦C.①②④⑦D.④⑤⑥⑦
29.洋葱内表皮细胞中的能量转换器是( )
A.线粒体和叶绿体B.线粒体
C.细胞核和线粒体D.液泡和叶绿体
30.若把一只白色雌鼠受精卵的细胞核去掉,移入一只黑色雌鼠胚胎细胞的细胞核,培养成胚胎后再植入一只灰色雌鼠子宫内发育,则生下的小鼠毛色为( )
A.白色B.黑色C.灰色D.黑、白相间
二、资料分析题
31.资料分析:
“水丰草美蕈菇鲜,银鹤凌筲浪里翻”——黑龙江不仅有广袤的土地,而且有丰富的湿地资源。每年四月,大量候鸟成群结队来此繁衍生息,以鱼为食,鱼以虾为食,而虾则以植物为食,给湿地生态系统带来了勃勃生机。请根据以上材料回答下列问题。
(1)湿地生态系统素有“______”之称,有净化水质和蓄洪抗旱的作用。
(2)写出上述生态系统中的一条食物链______。
(3)该生态系统中,植物的数量总是比动物______。贮存能量最多的生物是______。对于虾来说,它周围的鱼、鸟、水分、光、温度等因素统称为______。
(4)如果该生态系统受到污染,一些不易分解的有毒物质会在______的体内积累最多。
(5)与该生态系统相比,森林生态系统的自动调节能力更______(填“强”或“弱”)。湿地里各种生物的数量和所占比例保持相对稳定,说明生态系统具有一定的______能力。
(6)湿地作为一个生态系统,是由生物成分和______组成,在生物成分中,鱼、虾属于______。
三、实验探究题
32.实验探究。某生物兴趣小组的同学同学设计了光对鼠妇分布的影响的实验。实验结果如表:
实验装置:
(1)在一个对照实验中,变量应该有______个,这是______原则,该实验的变量是:______。该实验的问题是:______?
(2)若全班有10组,应取10组数据的______值,这样做的原因是可以______。
(3)若铁盘两侧中央各放1只鼠妇是否能得出准确的结论?______。为什么?______。
(4)该实验结论是:______。实验结束后,应如何处理这些鼠妇?______。
四、综合题
33.综合应用。请根据下列实验,分析回答问题:
(1)如图是显微镜的结构和观察过程,请按箭头指示的6个视野顺序将每一步的操作过程补充完整。(说明在[ ]内填写字母)
①注视目镜,同时转动[A]______。
②放置玻片标本,转动[___]粗准焦螺旋,眼睛注视______。
③转动[C]______,使细胞更清晰。
④向右移动玻片标本。
⑤转动转换器,使物镜E对准通光孔。
(2)制作洋葱鳞片叶表皮细胞临时玻片标本,应先在载玻片中央滴一滴______,其作用是:______。用______染色:染色较深的细胞结构是______。
(3)为了防止气泡的产生,盖盖玻片时______。
34.读图理解。如图甲、乙是不同生物细胞的结构示意图。据图回答下列问题:
(1)图中______是植物细胞,对比甲、乙两图可以看出,植物细胞和动物细胞共有的结构是______(填序号)。
(2)[①]______的作用是保护和支持细胞,细胞的控制中心是[③]______,其内含有遗传物质,细胞中的遗传物质是______。
(3)施莱登和施旺创立了______学说。我们喝的果汁主要来自于[⑤]______。
(4)甲、乙两细胞的[②]具有______的作用。细胞中______可将有机物中的化学能释放出来,供细胞利用。植物细胞中的______可将光能转变成化学能,储存在合成的有机物中。
环境
第一次
第二次
第三次
第四次
第五次
明亮潮湿
0只
1只
2只
0只
2只
阴暗潮湿
10只
9只
8只
10只
8只
参考答案:
1.D
2.C
3.B
4.D
5.B
6.B
7.B
8.A
9.B
10.D
11.A
12.B
13.C
14.C
15.B
16.C
17.D
18.A
19.B
20.D
21.C
22.B
23.A
24.A
25.B
26.C
27.C
28.B
29.B
30.B
31.(1)地球之肾
(2)植物→虾→鱼→鸟
(3) 多 植物
生态因素
(4)鸟
(5) 强 自动调节
(6) 非生物成分 消费者
32.(1) 1 单一变量 光照 光对鼠妇生活的影响吗
(2) 平均 排除由于偶然性引起的误差
(3) 不能 数量太少,出现偶然性影响实验的准确性
(4) 光对鼠妇的生活有影响,鼠妇喜欢生活在阴暗的环境中生活 放回到适宜它生长的自然环境中
33.(1) 反光镜 B 物镜 C细准焦螺旋
(2) 清水 保持细胞正常形态 碘液 细胞核
(3)用镊子夹起盖玻片,使它的一端先接触载玻片上的液滴,然后缓缓放平
34.(1) 乙 ②③④
(2) 细胞壁 细胞核 DNA
(3) 细胞 液泡
(4) 保护和控制物质进出 线粒体 叶绿体
相关试卷
这是一份广东省东莞市2021-2022学年七年级下学期期末生物试卷(word版含答案),共34页。试卷主要包含了选择题,非选择题等内容,欢迎下载使用。
这是一份广东省云浮市2021-2022学年七年级上学期期末生物试题(word版 含答案),共9页。试卷主要包含了单选题,综合题,资料分析题等内容,欢迎下载使用。
这是一份广东省汕尾市2021-2022学年七年级上学期期末生物试题(word版 含答案),共13页。试卷主要包含了单选题,综合题,实验探究题,资料分析题等内容,欢迎下载使用。