初中化学人教版九年级下册课题 3 金属资源的利用和保护综合训练题
展开第8单元 金属与金属材料
8.3 金属资源的利用与保护
一.选择题(共8小题)
1.如图为某化学兴趣小组同学设计的观察铁制品锈蚀的实验装置,下列叙述正确的是( )
①一段时间后,铁丝会由下至上出现锈蚀现象
②一段时间后,水面处铁丝锈蚀严重
③一段时间后,塑料瓶会膨胀,因为铁生锈要放热
④一段时间后,塑料瓶会变瘪,因为铁生锈要消耗氧气
A.①③ B.②④ C.②③ D.①④
【答案】B
【解析】①一段时间后,水面处铁丝锈蚀严重,而水上、水下部分生锈不明显。故选项错误;
②一段时间后,水面处铁丝锈蚀严重,而水上、水下部分生锈不明显。故选项正确;
③铁生锈会吸收空气中的氧气,塑料瓶一段时间后塑料瓶子会变瘪,故选项错误;
④一段时间后,塑料瓶会变瘪,说明铁生锈与空气有关,消耗了氧气。故选项正确。
故选:B。
2.下列化学反应中属于置换反应的是( )
A.3Fe+2O2 Fe3O4 B.CO+CuO Cu+CO2
C.Zn+CuSO4=ZnSO4+Cu D.SO2+2NaOH=Na2SO3+H2O
【答案】C
【解析】A、3Fe+2O2 Fe3O4,该反应符合“多变一”的特征,属于化合反应,故选项错误。
B、CO+CuO Cu+CO2,该反应的反应物均为化合物,不属于置换反应,故选项错误。
C、Zn+CuSO4=ZnSO4+Cu,该反应是一种单质和一种化合物反应生成另一种单质和另一种化合物的反应,属于置换反应,故选项正确。
D、SO2+2NaOH=Na2SO3+H2O,该反应的反应物和生成物均为化合物,不属于置换反应,故选项错误。
故选:C。
3.下列说法中正确的是( )
A.废旧电池可以随意丢弃
B.铁丝在氧气中燃烧生成氧化铁
C.被腐蚀的铁制品应该加以回收利用
D.铁矿石可以随意开采
【答案】C
【解析】A、废旧电池中含有汞、镉等重金属,不可以随意丢弃,错误;
B、铁丝在氧气中燃烧生成四氧化三铁,不是氧化铁,错误;
C、被腐蚀的铁制品应该加以回收利用,不仅节约金属资源,还能保护环境,正确;
D、铁矿石不可以随意开采,应该有计划的开采,错误;
故选:C。
4.下列关于金属的说法正确的是( )
A.钨的合金的熔点高,可用于制造保险丝
B.铝制品抗腐蚀能力比铁制品强
C.用 FeSO4 溶液、Cu 和 Ag 三种物质可以验证 Fe、Cu、Ag 三种金属的活动性强弱
D.铁制品生锈产生的铁锈是一种疏松多孔的物质,它的主要成分是 Fe3O4
【答案】B
【解析】A.钨的合金的熔点低,可用于制造保险丝,故错误;
B.铝和空气中的氧气反应会生成致密的氧化铝薄膜,所以铝制品抗腐蚀能力比铁制品强,故正确;
C.铁比铜活泼,铜比银活泼,把铜和银分别伸入硫酸亚铁溶液中时,都无明显现象,说明铁比铜和银活泼,但是无法确定银和铜的活泼性,故错误;
D.铁制品生锈产生的铁锈是一种疏松多孔的物质,它的主要成分是Fe2O3,故错误;
故选:B。
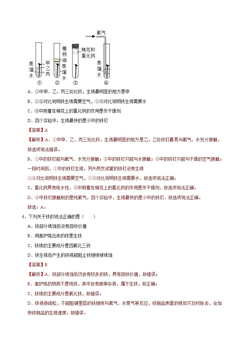
5.如图是探究铁钉锈蚀条件的4个实验,一段时间后观察现象。下列说法不正确的是( )
A.①中甲、乙、丙三处比较,生锈最明显的地方是甲
B.①②对比说明铁生锈需要空气,①③对比说明铁生锈需要水
C.③中附着在棉花上的氯化钙的作用是作干燥剂
D.四个实验中,生锈最快的是④中的铁钉
【答案】A
【解析】A、①中甲、乙、丙三处比较,生锈最明显的地方是乙,乙处铁钉最易与氧气、水充分接触,故选项说法错误。
B、①中的铁钉能与氧气、水充分接触;②中的铁钉只能与水接触;③中的铁钉只能与干燥的空气接触;一段时间后,①中的铁钉生锈,另外两支试管的铁钉没有生锈
①②对比说明铁生锈需要空气,①③对比说明铁生锈需要水,故选项说法正确。
C、氯化钙具有吸水性,③中附着在棉花上的氯化钙的作用是作干燥剂,故选项说法正确。
D、④中铁钉接触到的是纯氧气,四个实验中,生锈最快的是④中的铁钉,故选项说法正确。
故选:A。
6.下列关于铁的说法正确的是( )
A.铁部分锈蚀后没有回收价值
B.用高炉炼出来的铁是生铁
C.铁锈的主要成分是四氧化三铁
D.铁生锈后产生的铁锈能阻止铁继续被锈蚀
【答案】B
【解析】A.铁部分锈蚀后仍含有较多的铁,具有回收价值,故错误;
B.高炉炼的物质不是纯铁,其中含有碳等杂质,属于生铁,故正确;
C.铁锈的主要成分是氧化铁,故错误;
D.铁锈很疏松,不能阻碍里层的铁继续与氧气、水蒸气等反应,铁制品表面的锈如不及时除去,会加快铁制品的生锈速度,故错误。
故选:B。
7.用实验证明铁钉生锈需要水和氧气,最合理的装置是( )
A. B.
C. D.
【答案】D
【解析】A、该装置中铁钉只与水接触,不易生锈,故选项错误。
B、该装置中铁钉只与与氧气接触,不易生锈,故选项错误。
C、该装置中铁钉能与空气、水分接触,但该实验方案不能充分说明铁钉锈蚀与空气中的氧气有关,故选项错误。
D、该装置中铁钉能与氧气、水分充分接触,是上述实验证明铁钉生锈需要水和氧气最合理的装置,故选项正确。
故选:D。
8.通过对比实验可探究铁生锈的条件。下列实验设计与探究条件的对应关系正确的是( )
A.甲和乙:水 B.乙和丙:空气
C.甲和丙:空气 D.甲和丁:水
【答案】D
【解析】A.一段时间后,甲和乙试管中的铁钉均不生锈,不能探究铁锈蚀的条件,故选项错误。
B.一段时间后,乙和丙试管中的铁钉均不生锈,不能探究铁锈蚀的条件,故选项错误。
C.一段时间后,甲和丙试管中的铁钉均不生锈,不能探究铁锈蚀的条件,故选项错误。
D.一段时间后,甲试管中的铁钉不生锈,丁试管中的铁钉生锈,可用于探究探究铁锈蚀的条件,故选项正确。
故选:D。
二.填空题(共2小题)
9.铁是一种重要的金属材料。图为高炉炼铁的示意图。
(1)高炉炼铁的原料有赤铁矿(主要成分氧化铁)、焦炭、石灰石和 。
(2)将原料加入高炉前,固体原料需要粉碎,其目的是 。
(3)炼铁的主要反应有
①C+O2CO2
②C+CO22CO
③ 。
【答案】(1)空气;(2)增大接触面积,加快反应;(3)3CO+Fe2O32Fe+3CO。
【解析】(1)高炉炼铁的原料有赤铁矿(主要成分氧化铁)、焦炭、石灰石和空气等。
(2)将原料加入高炉前,固体原料需要粉碎,其目的是:增大接触面积,加快反应。
(3)炼铁的主要反应有:碳燃烧生成了二氧化碳放出了大量的热,在高温条件下二氧化碳与碳反应生成了一氧化碳,在高温条件下一氧化碳将氧化铁还原为铁,方程式分别是:C+O2CO2、C+CO22CO2、3CO+Fe2O32Fe+3CO。
10.写出下列矿石主要成分的化学式
(1)赤铁矿
(2)磁铁矿
(3)铝土矿 .
【答案】Fe2O3;Fe3O4;Al2O3.
【解析】赤铁矿的主要成分是氧化铁;磁铁矿的主要成分是四氧化三铁;铝土矿的主要成分是氧化铝.
三.解答题(共5小题)
11.填写下列空白:
小明在实验室用一小块生铁与稀盐酸反应,观察到生铁表面出现 ,同时发现反应后的液体中有少量不溶物.
[提出问题]这种黑色不溶物是什么呢?
[猜想与假设]这种黑色不溶物中可能含碳.
[设计方案]将黑色固体灼烧,如果黑色固体中含有碳,就会有 气体生成,要想进一步确定这种气体,可以用 澄清石灰水 来检验,写出检验气体的反应化学方程式: .
[进行实验]小明按设计方案进行实验,得到了预想的结果.
[解释与结论]由此小明得出结论:
(1)生铁中 碳(填“含”或“不含”);
(2)碳与稀盐酸 反应(填“能”或“不能”),铁与稀盐酸 反应(填“能”或“不能”).
【答案】:气泡,二氧化碳,澄清石灰水,Ca(OH)2+CO2=CaCO3↓+H2O,含,不能,能
【解析】生铁中的铁活动性位于H之前,可与稀盐酸反应放出氢气,因此,放入稀盐酸中的生铁表面有气泡产生;
设计方案:碳与氧气在点燃条件下反应生成气体二氧化碳;二氧化碳能使澄清石灰水变浑浊,实验室通常利用这个反应检验气体二氧化碳;该过程中涉及二氧化碳与氢氧化钙反应生成碳酸钙和水;化学方程式为Ca(OH)2+CO2=CaCO3↓+H2O;
解释与结论:(1)生铁与稀盐酸反应后的黑色残渣为碳,因此生铁中含有碳;
(2)碳为非金属单质,不能与酸发生反应;而铁为活泼的金属单质可与酸反应生成氢气;
12.如图是工业上铝土矿(含有Al2O3和Fe2O3等)冶炼铝的工艺流程图(信息:氧化铝与氢氧化钠溶液反应,生成偏铝酸钠和水;氧化铁不与氢氧化钠溶液反应):
(1)操作①的名称是: 。
(2)图中①为了提高NaOH和铝土矿的反应速率可采取哪些措施 。
(3)氢氧化铝在加热或灼烧条件下可以生成氧化铝和另一种氧化物,请你写出步骤③中的化学方程式 。
(4)步骤④中 元素化合价发生改变。
【答案】
(1)过滤;
(2)将铝土矿粉碎、适当增加氢氧化钠溶液的浓度、加热提高反应温度等;
(3)2Al(OH)3Al2O3+3H2O;
(4)铝、氧。
【解析】(1)操作①是将滤液与滤渣分离,名称是过滤。
(2)为了提高NaOH和铝土矿的反应速率,可以将铝土矿粉碎、适当增加氢氧化钠溶液的浓度、加热提高反应温度等方法。
(3)步骤③中氢氧化铝灼烧生成氧化铝,同时应生成水,反应的化学方程式为2Al(OH)3Al2O3+3H2O。
(4)步骤④是氧化铝电解生成铝和氧气,铝和氧气均属于单质,单质中元素的化合价为0,则步骤④中铝、氧元素的化合价发生改变。
13.化学反应往往伴随着一些现象发生,但CO2与NaOH溶液的反应没有明显的现象,为了通过一些现象说明CO2与NaOH发生了反应,某班同学分两组作了如下探究实验:
(1)第一组同学把一支收集有CO2的试管倒立在装有饱和NaOH溶液的烧杯中(如图1所示),看到试管内液面上升。这种现象是因为试管内外产生
A温度差 B重力差 C压强差 D浮力差
(2)第二组同学从中得到启发,也设计了如图2实验装置进行探究:
A现象为 ,B现象为 ,C现象为 。
你认为以上设计能达到实验要求的是 (填序号)
(3)同学们讲过分析讨论,认为第一组的实验中产生液面上升现象的原因可能有两种。一种是因为CO2与溶液中的NaOH反应,消耗了CO2,你认为另一种原因是
(4)为了进一步证实CO2与NaOH溶液已经发生了反应,他们设计了如下方案:取上述实验后的溶液,滴加 ,现象为 ,可以证实CO2与NaOH溶液已经发生了反应(提示:含碳酸根的物质与酸会产生二氧化碳气体)
【答案】
(1)C。
(2)塑料瓶瘪掉;熟鸡蛋被吸入瓶中;气球膨胀变大;A、B、C。
(3)二氧化碳被水吸收了。
(4)稀盐酸;有气泡产生;CaCl2溶液;有白色沉淀。
【解析】(1)氢氧化钠吸收了二氧化碳气体,使试管内的压强小于大气压强,所以大气压压着液体进入试管。
(2)在A中氢氧化钠吸收了二氧化碳,使塑料瓶内的压强变小,所以塑料瓶变瘪了。在B中氢氧化钠吸收了二氧化碳,使集气瓶内的压强变小,所小鸡蛋被吸进集气瓶。在C中氢氧化钠吸收了二氧化碳后,使烧瓶内的压强减小,所以烧瓶内的气球膨胀。
(3)二氧化碳不但能跟氢氧化钠反应,而且也能溶于水。
(4)二氧化碳与氢氧化钠反应生成了碳酸钠,所以可用盐酸来检验是否有碳酸钠,也可用氯化钙来检验是否有碳酸钠生成。
14.某炼钢厂每天需消耗5000t含Fe2O376%的赤铁矿,该厂理论上可日产含Fe 98%的生铁的质量是多少?
【答案】日产含Fe98%的生铁2714.3t。
【解析】设日产含Fe 98%的生铁的质量为x。
Fe2O3+3CO2Fe+3CO2
160 112
5000t×76% x×98%
=,
x≈2714.3t
答:日产含Fe98%的生铁2714.3t。
15.铝的化学性质很活泼,为什么通常铝制品却很耐腐蚀?为什么不宜用钢刷、沙等来擦洗铝制品? .
【答案】铝在常温下与空气中的氧气发生化学反应,使铝的表面生成了一层致密的氧化铝薄膜,从而阻止了内部的铝进一步氧化;用钢刷、沙等来擦洗铝制品,能使铝的表面生成的致密的氧化铝薄膜除掉,起不到保护作用.
【解析】通常情况下铝制品很耐腐蚀,这是因为铝在常温下与空气中的氧气发生化学反应,使铝的表面生成了一层致密的氧化铝薄膜,从而阻止了内部的铝进一步氧化.用钢刷、沙等来擦洗铝制品,能使铝的表面生成的致密的氧化铝薄膜除掉,使内部的铝进一步氧化,所以不宜用钢刷、沙等来擦洗铝制品.
化学九年级下册课题 3 金属资源的利用和保护测试题: 这是一份化学九年级下册<a href="/hx/tb_c9863_t7/?tag_id=28" target="_blank">课题 3 金属资源的利用和保护测试题</a>,共17页。试卷主要包含了选择题,判断题,综合应用题,填空与简答等内容,欢迎下载使用。
人教版九年级下册课题 3 金属资源的利用和保护当堂检测题: 这是一份人教版九年级下册<a href="/hx/tb_c9863_t7/?tag_id=28" target="_blank">课题 3 金属资源的利用和保护当堂检测题</a>,共12页。试卷主要包含了选择题,判断题,综合应用题等内容,欢迎下载使用。
人教版九年级下册第八单元 金属和金属材料课题 3 金属资源的利用和保护同步测试题: 这是一份人教版九年级下册<a href="/hx/tb_c9863_t7/?tag_id=28" target="_blank">第八单元 金属和金属材料课题 3 金属资源的利用和保护同步测试题</a>,文件包含83金属资源的利用和保护doc、83金属资源的利用和保护答案doc等2份试卷配套教学资源,其中试卷共9页, 欢迎下载使用。

