所属成套资源:2022年化学中考一轮过关讲练(鲁教版)
- 考点08空气的成分(解析版)练习题学案 学案 0 次下载
- 考点09物质组成的表示(解析版)练习题学案 学案 0 次下载
- 考点11化学反应中的质量守恒(解析版)练习题学案 学案 0 次下载
- 考点12化学反应的表示及有关计算(解析版)练习题学案 学案 0 次下载
- 考点13燃烧与灭火(解析版)练习题学案 学案 0 次下载
考点10氧气(解析版)练习题学案
展开
这是一份考点10氧气(解析版)练习题学案,共14页。学案主要包含了氧气的实验室制法,催化剂与催化作用,氧气的物理性质,氧气的化学性质,氧化反应和缓慢氧化等内容,欢迎下载使用。
考点10氧气考点总结 复习目标1.熟练掌握分解过氧化氢制氧气的方法,理解催化剂的作用和原理;2.回顾氧气的物理性质和化学性质,会写相关的化学方程式;3.理解氧化反应、缓慢氧化和氧化物的概念,了解自然界的氧循环。知识梳理一、氧气的实验室制法方法分解过氧化氢制氧气原理2H2O2 2H2O+ O2 ↑发生装置固液常温型收集装置排水集气法 向上排空气法验满方法排水集气法:当有气泡从集气瓶口冒出来,说明氧气已收集满。
向上排空气集气法:把带火星的木条靠近集气瓶口,如果木条复燃,说明氧气已收集满。检验方法将带火星的小木条伸入集气瓶内,如果木条复燃,说明该瓶内气体是氧气。注意:1.实验室除了分解过氧化氢制氧气之外,还可以分解高锰酸钾或氯酸钾制氧气。2.工业上采用分离液态空气法制氧气,它是利用氧气和氮气的沸点不同,来分离出氧气,属于物理变化的过程。二、催化剂与催化作用1.催化剂:在化学反应里能改变其他物质的化学反应速率,而本身的质量和化学性质在化学反应前后都没有发生变化的物质叫做催化剂(又叫作触媒)。催化剂的特点:“一变二不变”,“一变”是改变反应速率,“二不变”是反应前后质量不变,化学性质不变。 2.催化作用:催化剂在化学反应中所起的作用叫催化作用。
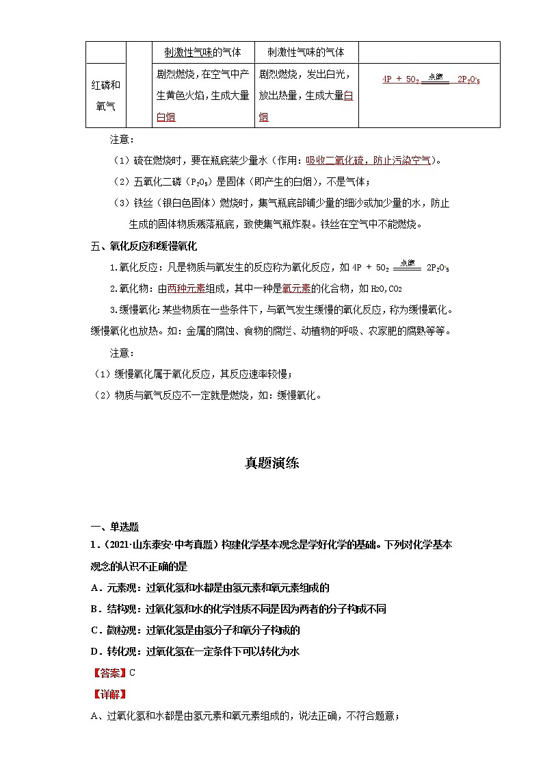
三、氧气的物理性质1.色、味、态:通常情况下,是无色、无味的气体;2.密度:标准状况下,密度为1.429g/L,密度比空气大。(可用向上排空气法收集)。3.溶解性:氧气不易溶于水。(可用排水法收集),4.三态变化:降温后,氧气可以变为淡蓝色的液体,甚至淡蓝色雪花状固体。四、氧气的化学性质氧气是一种化学性质比较活泼的气体,在一定条件下可以和许多物质发生氧化反应。 反应物 条件反应现象化学反应的化学方程式或文字表达式在空气中燃烧在氧气中燃烧木炭和氧气 点燃在空气中燃烧持续红热,放出热量 剧烈燃烧,发出白光,放出热量,生成使澄清石灰水变浑浊的气体 C + O2 CO2 铁丝和氧气灼烧至红热,离火后迅速变凉(不能燃烧)剧烈燃烧,火星四射,放出热量生成黑色固体3Fe + 2O2 Fe3O4 蜡烛和氧气 放出热量,产生黄色火焰,分三层(外焰、内焰、焰心),有少量黑烟剧烈燃烧,放出热量,火焰颜色呈白色(发出白光),并产生白烟,生成能使澄清石灰水变浑浊的气体蜡烛+氧气二氧化碳+ 水硫磺和
氧气发出微弱的淡蓝色火焰,放出热量,生成有刺激性气味的气体发出明亮的蓝紫色火焰,放出热量,生成有刺激性气味的气体 S + O2 SO2红磷和氧气剧烈燃烧,在空气中产生黄色火焰,生成大量白烟剧烈燃烧,发出白光,放出热量,生成大量白烟4P + 5O2 2P2O5 注意:(1)硫在燃烧时,要在瓶底装少量水(作用:吸收二氧化硫,防止污染空气)。(2)五氧化二磷(P2O5)是固体(即产生的白烟),不是气体;(3)铁丝(银白色固体)燃烧时,集气瓶底部铺少量的细沙或加少量的水,防止生成的固体物质溅落瓶底,致使集气瓶炸裂。铁丝在空气中不能燃烧。五、氧化反应和缓慢氧化1.氧化反应:凡是物质与氧发生的反应称为氧化反应,如4P + 5O2 2P2O52.氧化物:由两种元素组成,其中一种是氧元素的化合物,如H2O,CO23.缓慢氧化:某些物质在一些条件下,与氧气发生缓慢的氧化反应,称为缓慢氧化。缓慢氧化也放热。如:金属的腐蚀、食物的腐烂、动植物的呼吸、农家肥的腐熟等等。注意:(1)缓慢氧化属于氧化反应,其反应速率较慢;(2)物质与氧气反应不一定就是燃烧,如:缓慢氧化。 真题演练 一、单选题1.(2021·山东泰安·中考真题)构建化学基本观念是学好化学的基础。下列对化学基本观念的认识不正确的是A.元素观:过氧化氢和水都是由氢元素和氧元素组成的B.结构观:过氧化氢和水的化学性质不同是因为两者的分子构成不同C.微粒观:过氧化氢是由氢分子和氧分子构成的D.转化观:过氧化氢在一定条件下可以转化为水【答案】C【详解】A、过氧化氢和水都是由氢元素和氧元素组成的,说法正确,不符合题意;B、分子是保持物质化学性质的最小粒子;过氧化氢和水的化学性质不同是因为两者的分子构成不同,说法正确,不符合题意;C、过氧化氢是由过氧化氢分子构成,说法不正确,符合题意;D、过氧化氢在二氧化锰催化下可以分解生成水,说法正确,不符合题意。故选C。2.(2021·山东淄博·中考真题)除去下列物质中的杂质,选用试剂和方法均正确的是选项物质杂质(少量)试剂和方法A氯化钾氯酸钾加入少量二氧化锰粉末,加热B稀硫酸稀盐酸加入过量的氯化钡溶液,过滤C氯化钙溶液氢氧化钙加入稍微过量的稀盐酸,蒸发D碳酸钾硫酸钾加入过量的硝酸钡溶液,过滤 A.A B.B C.C D.D【答案】C【详解】A.加入MnO2后,KClO3发生分解生成KCl和O2,但是加入的MnO2不参与反应,成为新的杂质,故A错误;B.加入的BaCl2与H2SO4反应生成BaSO4沉淀和HCl,会把主要物质除去,故B错误;C.加入的HCl与Ca(OH)2反应生成CaCl2和H2O,盐酸具有挥发性,蒸发可除去稍过量的HCl,故C正确;D.Ba(NO3)2不仅能与K2SO4反应还能与主要物质K2CO3发生反应,除去了原物质,故D错误。故选C。3.(2021·山东滨州·中考真题)下图是实验室制取干燥氧气的部分实验操作,其中错误的为A.制氧 B.干燥C.收集 D.验满【答案】D【详解】A、该装置适用于过氧化氢制取氧气实验,长颈漏斗插入液面以下防止生成的氧气通过长颈漏斗逸出,故选项正确;B、图为利用浓硫酸洗气除去氧气中的水蒸气,气体从长导管一端通入,故选项正确;C、氧气密度大于空气,用向上排空气法收集,导管插入集气瓶底,故选项正确;D、氧气验满,应用带火星的木条放在集气瓶口,不能插入集气瓶内,故选项错误。故选D。4.(2021·山东武城·二模)下列所示实验操作正确的是A.稀释浓硫酸 B.测定溶液pH值C.量筒体积读数 D.O2验满【答案】D【详解】A、稀释浓硫酸时,要把浓硫酸缓缓地沿器壁注入水中,同时用玻璃棒不断搅拌,以使热量及时的扩散;不能把水注入浓硫酸中,否则稀释时放出大量的热会使表面的水迅速沸腾,混和着浓硫酸向外飞溅液滴;故A操作错误;B、测定溶液pH值,应该用玻璃棒蘸取待测液,滴到pH试纸上,变色后与标准比色卡对比,得出pH值;把pH试纸浸入待测液中污染试剂,故B操作错误;C、量取液体时,视线与液体的凹液面最低处保持水平,不能仰视刻度,故C操作错误;D、检验氧气是否收集满时,应将带火星的木条放在集气瓶口,木条复燃证明氧气集满,故D操作正确;故选D。5.(2021·山东·寿光市古城街道古城初级中学三模)下列各图象能正确反映所对应的实验事实的是A.充分加热等质量的氯酸钾制氧气B.往稀硫酸中加入氯化钡溶液至过量C.滴加稀盐酸恰好中和pH=13的氢氧化钾溶液D. t℃向某接近饱和的硫酸钠溶液中缓慢加入硫酸钠粉末(a%为该溶液溶质质量分数)【答案】A【详解】A、氯酸钾在二氧化锰的催化作用下,反应速率加快,因为氯酸钾的质量相等,最终生成的氧气应该相等,符合题意;B、向稀硫酸中加入氯化钡溶液,氯化钡和硫酸反应生成硫酸钡和盐酸,导电性不会减少到零,不符合题意;C、滴加稀盐酸恰好中和pH=13的氢氧化钾溶液,一开始,溶液显碱性,pH>7,随着反应的进行,氢氧化钾和稀盐酸反应生成氯化钾和水,pH逐渐减小至等于7,不符合题意;D、D、t℃时,向接近饱和的硫酸钠溶液中加入硫酸钠粉末时,硫酸钠溶液的质量分数增大,当达到饱和时溶液的质量分数不再增大。也不减小,不符合题意。故选A。6.(2021·山东·博兴县湖滨镇寨郝中学三模)下列叙述正确的是A.做细铁丝在氧气中燃烧实验时,集气瓶底应先放一些水B.氧气可以支持燃烧,具有可燃性C.经常用钢丝球洗刷铝锅,能使之光亮、耐用D.可以用铁质容器存放农药波尔多液【答案】A【详解】A、铁燃烧形成的高温熔融物容易溅落,做细铁丝在氧气中燃烧实验时,集气瓶底应先放一些水,以免高温熔融物溅落时炸裂集气瓶,该选项说法正确;B、氧气能够支持燃烧,不能燃烧,因此不具有可燃性,该选项说法不正确;C、通常情况下,铝能和空气中的氧气反应生成氧化铝保护膜,用钢丝球洗刷铝锅时容易把保护膜除去,该选项说法不正确;D、农药波尔多液中含有硫酸铜,铁能和硫酸铜反应生成硫酸亚铁和铜,因此不能用铁质容器存放农药波尔多液,该选项说法不正确。故选A。7.(2021·山东·邹城市第六中学三模)下列实验中,根据实验现象可得到相应结论的是 实验操作实验现象实验结论A将 AgNO3溶液和 Cu(NO3)2溶液分别加入两 支装有铁钉的试管中铁钉表面分别有灰黑色固体和红色固体析出金属活动性由强到弱:Fe>Cu>AgB用拇指堵住收集了 H2的试管口,靠近火焰,移开拇指点燃发出尖锐爆鸣声试管中 H2不纯C在螺旋状细铁丝下端系一根火柴,点燃火柴 至快燃尽时,将铁丝插入盛有氧气的集气瓶中铁丝剧烈燃烧,火星四射,生成黑色固体加热时铁丝可在氧气中迅速反应生成氧化铁D点燃某无色气体,在火焰上方罩一个冷而干燥的小烧杯烧杯内壁有水珠该无色气体为氢气 A.A B.B C.C D.D【答案】B【详解】A、将硝酸银溶液和硝酸铜溶液分别加入两支装有铁钉的试管中,铁钉表面分别有银白色固体和红色固体析出,是因为铁和硝酸银反应生成硝酸亚铁和银,和硝酸铜反应生成硝酸亚铁和铜,说明铁比银铜活泼,不能比较银和铜的活泼性,故A选项错误;B、用拇指堵住收集氢气的试管口,靠近火焰,移开拇指点火,发出尖锐爆鸣声,说明氢气中含有空气,所以氢气不纯,故B正确;C、铁丝剧烈燃烧,火星四射,生成黑色固体,说明加热时铁丝可以在氧气中迅速反应生成四氧化三铁,不是氧化铁,故C错误;D、点燃某无色气体,在火焰上方罩一个冷而干燥的烧杯,产生蓝色火焰,烧杯内壁有水珠,说明反应生成了水,那么该气体可能是甲烷,也可能是氢气等,故D选项错误;故答案选B。8.(2021·山东·日照市献唐学校一模)下列对实验现象的描述,正确的是A.硫在空气中燃烧发出蓝紫色火焰B.稀盐酸与铁反应后,溶液由无色变为浅绿色C.镁条在空气中燃烧,发出白光,生成黑色固体D.细铁丝在氧气中燃烧,火星四射,生成了四氧化三铁【答案】B【详解】A、硫在空气中燃烧,发出淡蓝色的火焰,错误;B、铁与稀盐酸反应生成氯化亚铁,反应后溶液由无色变成了浅绿色,正确;C、镁条在空气中燃烧,发出耀眼的白光,生成白色固体,错误;D、细铁丝在氧气中燃烧,生成四氧化三铁,属于实验结论,不属于实验现象,错误。故选B。9.(2021·山东滨城·二模)下列实验不能达到实验目的的是A.电解水实验 B.收集氧气C.检查装置气密性 D.区分硬水和软水【答案】B【详解】A、电解水实验试管内有气泡,与电源正极(氧气),负极(氢气)相连的试管产生的气体比值为1:2,故A正确,不符合题意;B、氧气密度小于水,在用图中的装置收集时气体应该短进长出,故B不正确,符合题意;C、检查装置的气密性将导管的一端放入水中,用手捂住试管一会儿,若导管口有连续的气泡冒出时,则气密性好,故C正确,不符合题意;D、区分硬水和软水其中一支试管有较多浮渣、无泡沫;另一只试管有较多泡沫、无浮渣,有较多浮渣无泡沫的试管为硬水;无浮渣或者少浮渣较多泡沫的试管为软水,故D正确,不符合题意。故选B。10.(2021·山东广饶·一模)在初中化学学习中接触过几种循环,下列说法你认为正确的是A.水的天然循环中水分子和水分子的能量都不变B.二氧化碳的循环与大自然的森林绿化面积无关C.自然界中的氧循环主要是通过化学变化实现的D.自然界中的碳循环主要是通过物理变化实现的【答案】C【详解】A、水的三态变化中伴随着能量的变化,由液态变为气态需要吸热,由气态变为液态放出热量,故选项说法错误;B、绿色植物的光合作用能吸收大气中的二氧化碳,放出氧气,是平衡大气中二氧化碳和氧气含量的主要因素,所以森林绿化面积的变化,会使得自然界吸收二氧化碳的能力收到影响,故选项说法错误;C、氧循环过程中有新物质氧气、二氧化碳等生成,属于化学变化,故选项说法正确;D、生物圈中的碳循环主要表现在绿色植物从空气中吸收二氧化碳,经光合作用转化为葡萄糖,并放出氧气有新物质生成,属于化学变化,故选项说法错误。故选:C。11.(2021·山东茌平·二模)下列叙述与对应的示意图表示正确的是A.电解水B.向稀盐酸中滴加过量的氢氧化钠溶液C.向一定量的双氧水中加入适量的二氧化锰D.等质量的锌、铁分别与足量等溶质质量分数的稀硫酸反应【答案】D【详解】A、电解水生成氢气和氧气的体积比是2:1,质量比是1:8,错误。B、向稀盐酸中滴加过量的氢氧化钠溶液,开始时烧杯中是稀盐酸,是酸性溶液,pH<7,错误。C、向一定量的双氧水中加入适量的二氧化锰会放出氧气,但氧气的质量不会无限的增加。当双氧水分解完后,气体的质量不再变化。错误。D、锌的活动性比铁强,单位时间放出的氢气比铁多。等质量的锌、铁分别与足量等溶质质量分数的稀硫酸反应,最终放出氢气的量由金属决定。每65份质量的锌与稀硫酸反应会放出2份质量的氢气,每56份质量的铁与稀硫酸反应会放出2份质量的氢气,所以同质量的锌和铁与稀硫酸反应,铁最终放出氢气的质量更多。正确。故选D。12.(2021·山东莱芜·三模)化学能帮助人类认识和探索物质世界。下列对化学规律运用的描述,合理的是A.生石灰可做某些气体的干燥剂B.混合施用硫酸铵和草木灰(碳酸钾的水溶液呈碱性)可增强肥效C.氧气可做火箭燃料D.含磷洗衣粉含有植物生长所需的磷元素,提倡大量使用【答案】A【详解】A、生石灰能与水发生反应生成氢氧化钙,可以做干燥剂,正确;B、铵盐和碱性物质混用,产生有刺激性气味的氨气,能减低肥效,混合施用硫酸铵和草木灰(碳酸钾的水溶液呈碱性)可减低肥效,错误;C、氧气能够支持燃烧,是助燃剂,不是燃料,错误;D、含磷洗衣粉能使水富营养化,形成赤潮和水华现象,所以使用无磷洗衣粉有利于防止水污染,不提倡大量使用,错误。故选:A。13.(2021·山东莘县·三模)下列有关实验现象的描述正确的是A.打开盛有浓硫酸的试剂瓶瓶塞,瓶口出现大量的白雾B.铁丝在空气中剧烈燃烧,火星四射,生成黑色固体C.二氧化碳气体通入紫色石蕊试液中,试液变成红色D.电解水时,与正极和负极相连的玻璃管中产生气体的体积比是2:1【答案】C【详解】A、打开盛有浓硫酸的试剂瓶瓶塞,瓶口出现大量的白雾,错误,要浓盐酸才有,浓硫酸没有此现象,故A错误;B、铁丝在氧气中剧烈燃烧,火星四射,生成黑色固体,不是在空气中,故B错误;C、二氧化碳气体通入紫色石蕊试液中,试液变成红色,说法正确;D、电解水时,与正极和负极相连的玻璃管中产生气体的体积比是1:2,故D错误;故选C。14.(2021·山东高新技术产业开发区·二模)基本实验操作是进行科学探究的前提保障,下列实验操作中正确的是A.点燃酒精灯 B.倾倒液体C.O2 验满 D.稀释浓硫酸【答案】B【详解】A、不能用燃着的酒精灯点燃另一盏酒精灯,故A错误;B、倾倒液体瓶口紧靠试管口,标签对着手心,瓶塞倒放,故B正确;C、氧气的验满将带火星的木条伸到瓶口,故C错误;D、稀释浓硫酸是将浓硫酸沿着烧杯内壁倒入水中,并用玻璃棒搅拌,故D错误;故选B。15.(2021·山东肥城·二模)下列物质的性质与用途对应关系正确的是A.氧气具有助燃性,可用作高能燃料B.小苏打能与盐酸反应,可用于治疗胃酸过多C.洗洁精能溶解油污,可用于清洗餐具D.一氧化碳具有可燃性,用于工业炼铁【答案】B【详解】A、氧气具有助燃性,不具有可燃性,不能用作高能燃料,选项性质与用途对应关系不正确;B、小苏打呈弱碱性,能与盐酸反应生成氯化钠、水和二氧化碳,可用于治疗胃酸过多,选项性质与用途对应关系正确;C、洗洁精能去油污,利用洗洁精的乳化作用,能将大的油滴分散成细小的油滴随水冲走,选项性质与用途对应关系不正确;D、一氧化碳具有还原性,用于工业炼铁,选项性质与用途对应关系不正确。故选B。16.(2021·山东兰陵·一模)下列实验现象的描述不正确的是A.电解水时正极比负极产生的气体少 B.碳在氧气中燃烧生成黑色固体C.镁条在空气中燃烧发出耀眼白光 D.打开浓盐酸瓶盖有白雾产生【答案】B【详解】A、电解水时正极产生氧气,负极产生氢气,氢气体积是氧气的2倍,故电解水时正极比负极产生的气体少,A正确;B、碳在氧气中燃烧生成发出白光,放出热量,不会产生黑色固体,B错误;C、镁条在空气中燃烧发出耀眼白光,C正确;D、浓盐酸具有挥发性,挥发出的氯化氢气体与空气中的水蒸气结合形成白雾,故打开浓盐酸瓶盖有白雾产生,D正确。故选B。17.(2021·山东无棣·二模)小棣尝试利用如图所示装置制取和收集一瓶O2或CO2。你认为正确的操作应该是 A.选择CD装置制取和收集一瓶O2,连接dfB.选择AD装置制取和收集一瓶O2,连接afC.选择BC装置制取和收集一瓶CO2,连接dbD.选择AB装置制取和收集一瓶CO2,连接ac【答案】B【详解】A、双氧水和二氧化锰混合制取氧气的发生装置属于固液不加热型,A、C装置均属于固液不加热的发生装置,但C装置中长颈漏斗下端未浸入液面以下,生成的气体会从长颈漏斗中逸出,选项错误;B、A装置采用分液漏斗则不需漏斗下端浸入液面以下。氧气不溶于水,可用排水法收集,利用D装置收集氧气时,应从短管进气,连接af,选项正确。C、大理石(或石灰石)与稀盐酸制取二氧化碳的发生装置属于固液不加热型,根据上述分析,C装置同样会造成生成的气体从长颈漏斗中逸出,选项错误;D、二氧化碳密度比空气大,用B装置收集气体时,应从长管进气,短管利于排尽集气瓶内的空气,故应连接ab,选项错误。故选B。18.(2021·山东无棣·二模)空气是一种重要的自然资源,下列有关空气及组成成分的说法正确的是A.实验室可用铁丝燃烧的方法测定空气中氧气的含量B.空气中分离出的氮气化学性质不活泼,可做食品防腐的保护气C.木炭在氧气中燃烧产生大量的白烟,生成能使澄清石灰水变浑浊的气体D.钢铁生锈与空气中的二氧化碳、氧气、水蒸气有关【答案】B【详解】A、铁丝在空气中不燃烧,故不能用铁丝燃烧的方法测定空气中氧气的含量,选项错误;B、氮气是空气的成分之一,化学性质不活泼,可做食品防腐的保护气,选项正确;C、木炭在氧气中燃烧不产生白烟,红磷的燃烧会产生白烟,选项错误;D、钢铁生锈的条件是与空气中的氧气和水蒸气接触,与二氧化碳无关,选项错误。故选B。
相关学案
这是一份考点04原子的构成(解析版)练习题学案,共14页。学案主要包含了原子结构的的发现,原子的结构,核外电子排布,离子,原子,相对原子质量等内容,欢迎下载使用。
这是一份考点21化学与健康(解析版)练习题学案,共11页。学案主要包含了无机物和有机物,食物中的有机物,化学元素与人体健康,远离有毒物质等内容,欢迎下载使用。
这是一份考点17碱及其性质(解析版)练习题学案,共14页。学案主要包含了常见的碱,碱的化学性质等内容,欢迎下载使用。

