所属成套资源:2022年化学中考一轮过关讲练(人教版)
考点21碳的几种单质(解析版)-2022年化学中考一轮过关讲练(人教版)学案
展开
这是一份考点21碳的几种单质(解析版)-2022年化学中考一轮过关讲练(人教版)学案,共14页。学案主要包含了碳的化学性质,氧化反应与还原反应,单选题等内容,欢迎下载使用。
知识点一:碳的单质
1.物质的结构决定性质
同一种元素可以组成不同的单质,以单质形式存在的碳有金刚石、石墨和等,由于它们的碳原子排列方式不同,即结构不同,它们的性质也存在较大的差异。由此也可以知道:物质的结构决定其性质。这三种常见单质的空间排列如图所示。
金刚石的结构 石墨的结构 C60的结构
2.金刚石、石墨和C60的比较
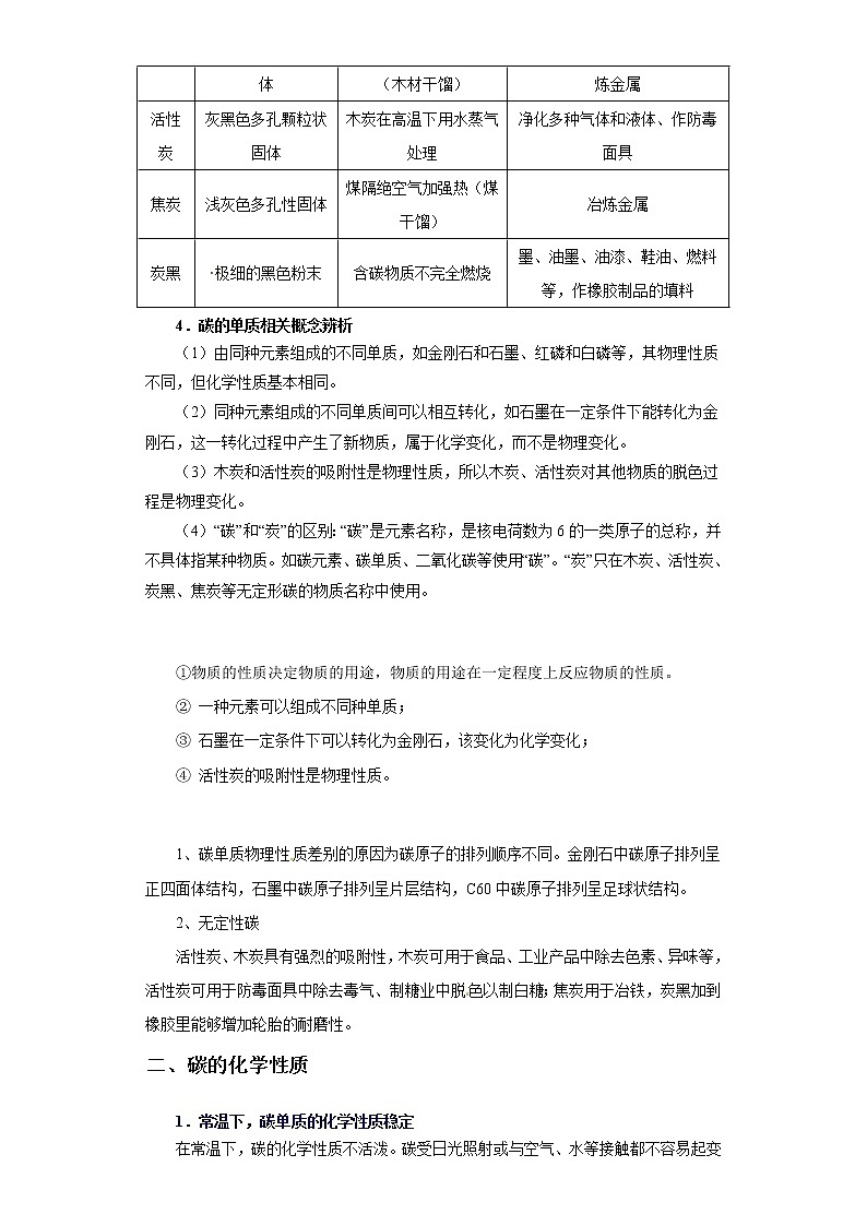
3.无定形碳
无定形碳:由石墨的微小晶体和少量杂质构成,没有固定形状。常见的无定形碳:木炭、活性炭、焦炭、炭黑。
4.碳的单质相关概念辨析
(1)由同种元素组成的不同单质,如金刚石和石墨、红磷和白磷等,其物理性质不同,但化学性质基本相同。
(2)同种元素组成的不同单质间可以相互转化,如石墨在一定条件下能转化为金刚石,这一转化过程中产生了新物质,属于化学变化,而不是物理变化。
(3)木炭和活性炭的吸附性是物理性质,所以木炭、活性炭对其他物质的脱色过程是物理变化。
(4)“碳”和“炭”的区别:“碳”是元素名称,是核电荷数为6的一类原子的总称,并不具体指某种物质。如碳元素、碳单质、二氧化碳等使用“碳”。“炭”只在木炭、活性炭、炭黑、焦炭等无定形碳的物质名称中使用。
①物质的性质决定物质的用途,物质的用途在一定程度上反应物质的性质。
② 一种元素可以组成不同种单质;
③ 石墨在一定条件下可以转化为金刚石,该变化为化学变化;
④ 活性炭的吸附性是物理性质。
1、碳单质物理性质差别的原因为碳原子的排列顺序不同。金刚石中碳原子排列呈正四面体结构,石墨中碳原子排列呈片层结构,C60中碳原子排列呈足球状结构。
2、无定性碳
活性炭、木炭具有强烈的吸附性,木炭可用于食品、工业产品中除去色素、异味等,活性炭可用于防毒面具中除去毒气、制糖业中脱色以制白糖;焦炭用于冶铁,炭黑加到橡胶里能够增加轮胎的耐磨性。
二、碳的化学性质
1.常温下,碳单质的化学性质稳定
在常温下,碳的化学性质不活泼。碳受日光照射或与空气、水等接触都不容易起变化。
实际生活中利用这一性质有以下应用:
(1)需要长期保存的档案材料一般用碳素墨水书写。
(2)木质电线杆埋入地下部分用火烧焦。
2.碳能与氧气反应——可燃性
在点燃的条件下,碳可以在氧气(或空气)里燃烧,放出热量。
(1)氧气充足时,完全燃烧:C+O2eq \\ac(\s\up7(点燃),\(===,====))CO2
(2)氧气不充足时,不完全燃烧:2C+O2eq \\ac(\s\up7(点燃),\(===,====))2CO
无论碳燃烧是否充分,都会放出热量,因此碳是生活生产中常用的燃料。
3.碳能与某些金属氧化物反应——还原性
单质碳在高温下可以和某些氧化物反应,夺取这些氧化物中的氧,表现出还原性。
(1)木炭还原氧化铜
①实验操作
a.把刚烘干的木炭粉末和氧化铜粉末混合均匀,小心地铺放进试管;
b.将试管固定在铁架台上。试管口装有通入澄清石灰水的导管;
c.集中加热;
d.过几分钟后,先撤出导气管,待试管冷却后再把试管里的粉末倒在纸上。观察现象并分析。
②实验现象
澄清的石灰水变浑浊;黑色固体逐渐变成红色。
③实验原理
C+2CuOeq \\ac(\s\up7(高温),\(===,====))2Cu+CO2↑
在碳还原氧化铜的反应中,C在反应中得到氧,发生氧化反应,具有还原性。CuO在反应中失去氧,发生还原反应,具有氧化性。
④实验操作目的及注意事项
a.反应开始的标志:澄清的石灰水变浑浊。
b.试管口应略向下倾斜:防止冷凝水倒流使试管炸裂。
c.在酒精灯上加网罩的目的:集中火焰、提高温度。
d.配制混合物时木炭粉应稍过量的目的:防止已经还原的铜被氧气重新氧化。
e.实验完毕后先熄灭酒精灯的后果:石灰水倒吸入热的试管中使试管炸裂。
(2)工业上,用焦炭和铁的氧化物反应冶炼铁:2Fe2O3+3Ceq \\ac(\s\up7(高温),\(===,====))4Fe+3CO2↑
(3)高温下,木炭还能与二氧化碳反应:C+CO2eq \\ac(\s\up7(高温),\(===,====))2CO
(4)高温下,木炭还能与水反应:C(红热)+H2O(蒸汽)eq \\ac(\s\up7(高温),\(===,====))CO+H2O
注:工业上水煤气的制取方法
三、氧化反应与还原反应
1.氧化反应、还原反应
物质与氧发生的反应叫做氧化反应。含氧化合物中的氧被夺去的反应叫做还原反应。简记为“得氧被氧化,失氧被还原”。
2.氧化性、还原性
在反应中物质供给氧的性质叫做氧化性,物质夺取氧的性质叫做还原性。
在2CuO+Ceq \\ac(\s\up7(高温),\(===,====))2Cu+CO2↑反应里,氧化铜失去氧而变成了铜单质,氧化铜发生还原反应。木炭是使氧化铜还原为铜的物质,它具有还原性,是还原剂。木炭跟氧化铜里的氧起反应生成了二氧化碳,又发生了氧化反应。氧化铜在反应中提供氧,具有氧化性,是氧化剂。
氧化反应与还原反应是从得氧失氧的角度研究化学反应的,不属于基本反应类型。氧化剂是指能够供给氧的物质,还原剂是指能够得到氧的物质,氧化剂、还原剂指的都是反应物。氧化反应和还原反应是针对化学反应中的某一反应物而言的,如C与CuO的反应中,C发生了氧化反应,CuO发生了还原反应。
氧化剂和还原剂的判断方法
氧化还原反应是一类常见的反应类型,它不属于基本反应类型,初中阶段,主要是从得氧、失氧的角度判断氧化还原反应。
氧化反应是指物质跟氧发生的反应(或者说,物质得到氧的反应);还原反应是指含氧化合物中的氧被夺去的反应(或者说物质失去氧的反应)。一种物质得到氧,必然有另一种物质失去氧,故氧化反应和还原反应是同时发生的,通常叫做氧化还原反应。
在氧化还原反应中,能提供氧的物质叫做氧化剂,氧化剂失去氧发生的是还原反应;能得到氧的物质叫做还原剂,还原剂发生的是氧化反应。
以碳还原氧化铜为例,它们之间的关系为:
即:氧化剂一失去氧→被还原一发生还原反应;还原剂→得到氧→被氧化→发生氧化反应。
解答这类题目,首先要理解和熟记碳的化学性质及其反应现象、化学方程式和用途等相关知识。然后根据所给的实验、问题情景或图表信息等,结合所学的相关知识和技能,以及自己的生产或生活经验所得,细致地分析题意或图表信息等各种信息资源,联系起来综合分析,按照题目要求进行认真地选择或解答。
碳原子常温下化学性质稳定的原因为最外层电子数为4个,达到半稳定结构,故化学性质不稳定。
真题演练
一、单选题
1.(2021·江苏镇江·中考真题)下列物质的用途主要与化学性质有关的是
A.用石墨作电池电极B.用干冰进行人工降雨
C.用稀盐酸除去铁锈D.用大理石作建筑材料
【答案】C
【详解】
A、石墨具有良好的导电性,可以用石墨作电池电极,是利用石墨的物理性质,故A选项错误。
B、用干冰进行人工降雨是利用干冰升华吸热,使周围温度降低,水蒸气冷凝成水滴,利用了物理性质,故B选项错误。
C、用稀盐酸除去铁锈是利用盐酸与铁锈的主要成分氧化铁发生反应,生成氯化铁和水,利用了化学性质,故C选项正确。
D、用大理石作建筑材料,是利用大理石硬度大,利用了物理性质,故D选项错误。
故选C。
2.(2021·江苏无锡·中考真题)下列物质的性质与用途对应关系正确的是
A.石墨有导电性,可用于生产铅笔芯
B.银有金属光泽,可用于制造电线
C.二氧化碳能与水反应,可用于灭火
D.熟石灰溶液有碱性,可用于改良酸性土壤
【答案】D
【详解】
A、石墨质软,能在纸上留下灰黑色痕迹,所以石墨可用于制铅笔芯,并不是利用其导电性,故选项错误;
B、银的导电性好,但是其价格较高,成本高,一般不用于制电线,故选项错误;
C、二氧化碳的密度比空气大,且不燃烧,也不支持燃烧,所以二氧化碳可用作灭火,并不是利用其能与水反应,故选项错误;
D、熟石灰的溶液显碱性,能与土壤中的酸性物质反应,所以可用于改良酸性土壤,故选项正确。
故选D
3.(2021·湖北省直辖县级单位·中考真题)下列关于碳单质及碳的氧化物叙述正确的是
A.倡导低碳生活主要是为了减少二氧化碳的排放
B.古代书画作品能保存至今,是因为碳不与其它物质发生化学反应
C.金刚石、石墨、C60的性质存在明显差异,是由于它们的原子排列顺序不同
D.一氧化碳容易与血红蛋白结合导致人中毒,所以一氧化碳有百害而无一利
【答案】A
【详解】
A、低碳生活的目的主要是减少二氧化碳的排放,故A正确;
B、书画作品能够保存至今,是因为碳的化学性质稳定,并不是不与其他物质反应,故B错误;
C、C60由分子构成,故C错误;
D、一氧化碳并非百害无一利,其具有可燃性,可作为燃料,故D错误。
故选A。
4.(2021·辽宁朝阳·中考真题)下列有关碳和碳的氧化物,说法正确的是
A.金刚石和石墨物理性质不同,是因为构成它们的原子大小不同
B.C60表示1个C60分子由60个碳原子构成
C.碳在氧气中燃烧生成二氧化碳,在空气中燃烧生成一氧化碳
D.二氧化碳能和碳反应生成一氧化碳且放出热量
【答案】B
【详解】
A、金刚石和石墨的物理性质有很大差异是因为碳原子的排列方式不同,故选项说法错误;
B、C60微观上可表示一个C60分子,也可以表示一个C60分子由60个碳原子构成,故选项说法正确;
C、碳单质燃烧时,氧气充足生成二氧化碳外,氧气不足燃烧生成一氧化碳,故选项说法错误;
D、二氧化碳能和碳反应生成一氧化碳,此反应吸收热量,故选项说法错误;
故选:B。
5.(2021·广西玉林·中考真题)天然存在的最硬的物质是
A.金刚石B.铁矿石C.石墨D.大理石
【答案】A
【详解】
金刚石是一种碳的单质,是天然存在的硬度大物质。故选A。
6.(2021·湖南益阳·中考真题)水是一种重要的溶剂。下列有关水的说法错误的是
A.全球水资源总量大,但淡水资源少
B.硬水属于混合物,软水属于纯净物
C.利用活性炭的吸附性可以净化水
D.电解水的实验证明水是由氢、氧两种元素组成的
【答案】B
【详解】
A、地球表面约71%被水覆盖,地球上的总储水量很大,但淡水很少,故选项说法正确。
B、硬水是指含有较多可溶性钙、镁化合物的水,属于混合物;而软水是指不含或含较少可溶性钙、镁化合物的水,软水不一定是纯净物,可能是混合物,故选项说法错误。
C、活性炭具有吸附性,能吸附异味和色素,利用活性炭的吸附性可以净化水,故选项说法正确。
D、电解水生成氢气和氧气,氢气和氧气分别是由氢元素和氧元素组成的,说明水是由氢元素和氧元素组成的,故选项说法正确。
故选:B。
7.(2021·辽宁阜新·中考真题)下列生活中的现象或做法,解释不正确的是
A.AB.BC.CD.D
【答案】C
【详解】
A、蜡烛燃烧后质量减小了,是因为蜡烛燃烧生成的二氧化碳和水蒸气逸散到空气中去了,不符合题意;
B、划玻璃的刀头上镶一小粒金刚石,是因为金刚石是天然存在的最硬物质,不符合题意;
C、打开汽水瓶盖时,汽水会自动喷出来,是因为压强减小,气体溶解度减小,符合题意;
D、人被蚊虫叮咬后,蚊虫分泌的蚁酸显酸性,涂抹肥皂水减轻痛痒,是因为肥皂水显碱性,可以中和蚁酸,不符合题意。
故选C。
8.(2021·甘肃兰州·中考真题)物质的用途主要由其性质决定。下列对应关系不正确的是
A.一氧化碳具有还原性——冶炼金属
B.熟石灰能与酸反应——改良酸性土壤
C.金刚石硬度大——裁割玻璃
D.苏打能与酸反应——治疗胃酸过多
【答案】D
【详解】
A、一氧化碳具有还原性,高温条件下可以夺走金属氧化物中氧元素,可用于冶炼金属,说法正确;
B、熟石灰与酸反应生成盐和水,可用于改良酸性土壤,说法正确;
C、金刚石硬度大,可用于裁割玻璃,说法正确;
D、苏打碱性较强,不能用于治疗胃酸过多,一般用小苏打治疗胃酸过多;
答案:D。
9.(2021·湖北鄂州·中考真题)学会归纳和总结是学好化学的一个重要途径。下列总结出的化学知识,有错误的一组是
A.AB.BC.CD.D
【答案】C
【详解】
A、瓦斯的主要成分就是甲烷,瓦斯爆炸是甲烷引起;假酒中含有甲醇,甲醇有毒,所以使人中毒,所以A正确;
B、洗洁精去油污是因为乳化作用;活性炭具有吸附性,可用于去除冰箱异味,所以B正确;
C、用墨写字作画是因为碳在常温下化学性质稳定;用石墨做铅笔芯是因为石墨质地柔软、润滑、可塑性强,石墨的导电性是用作电极的,所以C错误;
D、煤、石油、天然气是化石能源,不可再生能源;太阳能、地热能、风能,属于清洁能源,不会污染环境;
故选:C。
10.(2021·福建·中考真题)全硼富勒烯团簇()的分子结构像中国红灯笼(如图)。属于
A.单质B.氧化物C.酸D.盐
【答案】A
【分析】
根据图中结构分析进行解答,单质是由同种元素组成的纯净物。
【详解】
A、由同种元素组成的纯净物叫作单质,所以A正确;
B、氧化物是由两种元素组成的化合物中一种是氧元素,所以B错误;
C、电离时产生的阳离子都是氢离子的化合物,所以C错误;
D、盐属于化合物,由多种元素组成,所以D错误;
故选:A。
11.(2021·湖北宜昌·中考真题)碳单质的性质与用途对应关系错误的是
A.石墨导电性好可作电池电极B.活性炭吸附性强可作冰箱除味剂
C.金刚石硬度大可制作铅笔芯D.炭黑常温化学性质稳定可制墨汁
【答案】C
【详解】
A、石墨导电性好可作电池电极,故选项正确;
B、活性炭吸附性强可作冰箱除味剂是利用了活性炭的吸附性,故选项正确;
C、石墨在刻划时容易留下痕迹,可以制作铅笔芯,故选项错误;
D、常温下,碳单质的化学性质稳定,可制墨汁,故选项正确。
故选:C。
12.(2021·山西·中考真题)核电设施泄漏产生辐射时,人们需服用非放射性碘片(标签如下),保障该碘在甲状腺里达到饱和,以减少放射性碘(相对原子质量为131)的吸收。有关表述正确的是
A.两种碘相对原子质量相等B.碘片属于纯净物
C.标签中KI的相对分子质量为170D.两种碘对人体影响不同
【答案】D
【详解】
A、碘127的相对原子质量为127,碘131的相对原子质量为131,二者的相对原子质量不同,故A选项错误。
B、碘片的主要成分为碘化钾,所以还有其他成分,是混合物,故B选项错误。
C、碘化钾中碘的相对原子质量为127,钾的相对原子质量为39,碘化钾的相对分子质量为166,故C选项错误。
D、核泄漏的是放射性碘,碘片里的是非放射性的,二者性质不同,对人体影响不同,故D选项正确。
故选D。
13.(2021·湖南衡阳·中考真题)下列有关碳和碳的氧化物的说法正确的是
A.金刚石和石墨都具有良好的导电性
B.金刚石、石墨和C60的学性质有较大差异
C.二氧化碳和一氧化碳都具有还原性
D.二氧化碳可用于灭火,既利用了它的物理性质,也利用了它的化学性质
【答案】D
【详解】
A、石墨都具有良好的导电性,金刚石没有导电性,选项说法不正确;
B、金刚石、石墨和C60的碳原子的排列方式不同,物理性质存大较大差异,但化学性质相同,选项说法不正确;
C、一氧化碳具有还原性,二氧化碳没有还原性,但具有氧化性,选项说法不正确;
D、二氧化碳用于灭火利用二氧化碳的密度比空气密度大、二氧化碳不燃烧,也不支持燃烧的性质,所以既利用了二氧化碳的物理性质,也利用了二氧化碳的化学性质,选项说法正确。
故选D。
14.(2021·湖北黄石·中考真题)“归纳推理”是化学学习过程中常用的思维方法,以下类推结果正确的是
A.单质是由同种元素组成,则由同种元素组成的物质都是单质
B.碳酸钙能与盐酸反应生成二氧化碳,则碳酸钠也能与盐酸反应生成二氧化碳
C.石墨能够导电,则由碳元素组成的金刚石也能导电
D.堆放杂物的纸箱着火可用水浇灭,则所有物质着火都可用水浇灭
【答案】B
【详解】
A、单质是由同种元素组成,由同种元素组成的物质不都是单质,例如氧气和臭氧组成的混合物,错误;
B、碳酸钙能与盐酸反应生成二氧化碳,则碳酸钠也能与盐酸反应生成二氧化碳,正确;
C、石墨能够导电,而由碳元素组成的金刚石不能导电,因为两者碳原子的排列方式不同,错误;
D、堆放杂物的纸箱着火可用水浇灭,不是所有物质着火都可用水浇灭,例如电器着火,错误。
故选B。
15.(2021·四川自贡·中考真题)性质决定用途。下列物质的性质与其用途不相符的是
A.石墨有优良的导电性能——用于制铅笔芯
B.C60分子很稳定,有超导性——广泛用于超导领域
C.金刚石是天然存在的最硬物质——用于装在钻探机的钻头上
D.CO有还原性在冶金工业用于炼铁
【答案】A
【详解】
A、石墨质软,容易留下痕迹,可用于制作铅笔芯,符合题意;
B、C60分子很稳定,有超导性,故可广泛用于超导领域,不符合题意;
C、金刚石是天然存在的最硬的物质,可用于装在钻探机的钻头上,不符合题意;
D、一氧化碳具有还原性,能与铁的氧化物在高温下反应生成铁,可用于工业炼铁,不符合题意。
故选A。
16.(2021·辽宁沈阳·中考真题)下列用途中,主要是由物质的化学性质决定的是( )
A.用铜丝作导线
B.用干冰作制冷剂
C.用氢气作燃料
D.用金刚石裁玻璃
【答案】C
【详解】
A、铜线作导线是利用了铜的导电性,是物理性质,不符合题意;
B、干冰升华吸收大量的热使周围气体冷凝,属于物理性质,不符合题意;
C、氢气作燃料是利用了氢气的可燃性,属于化学性质,符合题意;
D、用金刚石裁玻璃是利用了金刚石的硬度大,属于物理性质,不符合题意。
故选C。
17.(2021·辽宁鞍山·中考真题)下列有关金刚石和石墨的说法中,正确的是( )
A.都能导电B.都是黑色固体
C.硬度都很大D.都由碳原子构成
【答案】D
【详解】
A、石墨具有良好的导电性,金刚石没有,故选项说法错误;
B、石墨是黑色晶体,但金刚石不是黑色晶体,故选项说法错误;
C、金刚石硬度大,石墨的硬度小,故选项说法错误;
D、金刚石和石墨都是由碳原子直接构成的气态非金属单质,故选项说法正确。
故选D。
18.(2021·江苏南京·中考真题)下列物质中,硬度最大的是( )
A.金刚石B.石墨C.焦炭D.活性炭
【答案】A
【详解】
本题要联系课本所学知识,根据物质的结构决定物质的性质,来判断并选出该题的正确的答案.
要注意金刚石所具有的正八面体的结构,石墨所具有的层状结构决定了它们在硬度上的差别.
A、金刚石具有正八面体的结构,它是天然存在的最硬的物质,所以A对
B、石墨最软的物质之一,故B不对
C、焦炭是煤在干馏时得到的产物,它的硬度不大,故C错
D、活性炭具有疏松多孔的结构,硬度也不大,故D错
故选A
金刚石
石墨
C60
结构
模型
状态
无色透明、正八面体形状的固体
深灰色的有金属光泽而不透明的细鳞片状固体
分子形状似足球
硬度
天然存在的最硬的物质
很软,有滑腻感
质脆
导电性
几乎不导电
有优良的导电性能
几乎不导电
用途
裁玻璃、切割大理石、加工坚硬的金属、装在钻探机的钻头上钻凿岩层等
制铅笔芯、电刷、电极等
有可能广泛应用于超导、催化、材料、医学及生物等领域
颜色、状态
制法
用途
木炭
灰黑色的多孔性固体
木材隔绝空气加强热(木材干馏)
燃料、黑火药、制活性炭、冶炼金属
活性炭
灰黑色多孔颗粒状固体
木炭在高温下用水蒸气处理
净化多种气体和液体、作防毒面具
焦炭
浅灰色多孔性固体
煤隔绝空气加强热(煤干馏)
冶炼金属
炭黑
极细的黑色粉末
含碳物质不完全燃烧
墨、油墨、油漆、鞋油、燃料等,作橡胶制品的填料
选项
现象或做法
解释
A
蜡烛燃烧后质量减小了
蜡烛燃烧生成的二氧化碳和水蒸气逸散到空气中去了
B
划玻璃的刀头上镶一小粒金刚石
金刚石是天然存在的最硬物质
C
打开汽水瓶盖时,汽水会自动喷出来
压强减小,气体溶解度增大
D
人被蚊虫叮咬后,可涂抹肥皂水减轻痛痒
肥皂水显碱性
A
化学与安全
B
化学与生活
瓦斯爆炸一甲烷引起
假酒中毒一甲醇引起
洗洁精除去油污一乳化作用
活性炭除冰箱异味一吸附作用
C
性质与用途
D
化学与能源
用墨写字作画一稳定性
用石墨做铅笔一导电性
煤、石油、天然气一化石能源
太阳能、地热能、风能—清洁能源
相关学案
这是一份化学人教版课题1 金刚石、石墨和C60学案设计,共17页。学案主要包含了导入,知识讲解等内容,欢迎下载使用。
这是一份考点19 碳的几种单质-备战2022年中考化学一轮复习考点帮·学案,文件包含考点19碳的几种单质-备战2022年中考化学一轮复习考点帮解析版docx、考点19碳的几种单质-备战2022年中考化学一轮复习考点帮原卷版docx等2份学案配套教学资源,其中学案共35页, 欢迎下载使用。
这是一份考点44化学肥料(解析版)-2022年化学中考一轮过关讲练(人教版)学案,共11页。学案主要包含了巧学妙记等内容,欢迎下载使用。

