地理第一节 资源安全对国家安全的影响当堂检测题
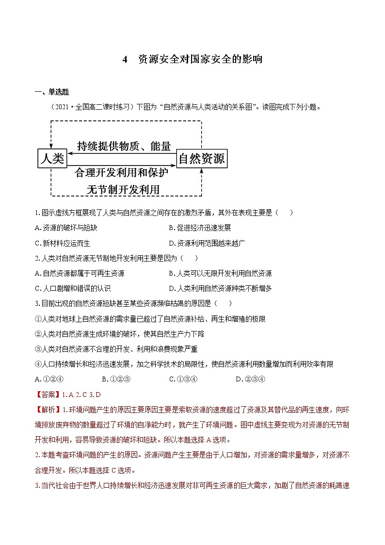
展开(2021·全国高二课时练习)下图为“自然资源与人类活动的关系图”。读图完成下列小题。
1.图示虚线方框展现了人类与自然资源之间存在的激烈矛盾,其外在表现主要是( )
A.资源的破坏与短缺B.促进经济迅速发展
C.新材料应运而生D.资源利用范围越来越广
2.人类对自然资源无节制地开发利用主要是因为( )
A.自然资源都属于可再生资源B.人类可以无限开发利用自然资源
C.人口剧增和错误的认识D.人类利用自然资源种类不断增多
3.目前出现的自然资源短缺甚至某些资源濒临枯竭的原因是( )
①人类对地球上自然资源的需求量已超过了自然资源补给、再生和增殖的极限
②人类对自然资源生成环境的破坏,使其自然生产力下降
③人类对自然资源不合理的开发、利用和浪费现象严重
④人口持续增长和经济迅速发展,加之科学技术的局限性,使自然资源利用数量增加而利用效率有限
A.①②④B.①②③C.①③④D.②③④
【答案】1.A2.C3.D
【解析】1.环境问题产生的原因主要原因主要是索取资源的速度超过了资源及其替代品的再生速度,向环境排放废弃物的数量超过了环境的自净能力时,就产生了环境问题。图中虚线主要变现为对资源的无节制开发和利用,容易导致资源的破坏和短缺。所以本题选择A选项。
2.本题考查环境问题的产生的原因。资源问题产生主要是由于人口增加,对资源的需求量增多,对资源不合理开发。所以本题选择C选项。
3.当代社会由于世界人口持续增长和经济迅速发展对非可再生资源的巨大需求,加剧了自然资源的耗竭速度,并不是超过了自然资源补充、再生和增殖的极限,①错误。本题解答的关键点是理解资源自然生产力是指可再生资源的再生能力,由于资源自然生产力下降,加上科学技术的局限性,不可能使资源自然生产力和利用效率无限提高,因而会使某些资源出现短缺甚至枯竭。据此分析选D。
(2021·全国高二课时练习)自然环境为人类提供自然资源,同时产生自然灾害。完成下面小题。
4.下列有关自然资源的叙述,正确的是( )
A.自然资源是指人类可以直接从自然界获得的物质与能量
B.所有的自然环境都是由自然资源组成的
C.自然资源在空间分布上是不均衡的
D.除矿产资源外,土地资源、水资源、气候资源和生物资源是取之不尽、用之不竭的可再生资源
5.若图中三个圆圈表示有关自然环境和自然资源的概念,根据图形所示的相互关系,①②③依次代表的概念是( )
A.土地资源、自然资源、自然环境B.土地资源、矿产资源、自然环境
C.自然资源、矿产资源、自然环境D.水资源、自然环境、自然资源
【答案】4.C5.A
【解析】4.自然资源不仅直接从自然界获得,还能够被人们运用于生产和生活的物质和能量,A错误;自然环境中有许多自然要素不是资源,B错误;土地资源、水资源、气候资源和生物资源并不是取之不尽、用之不竭,如果过度使用,会影响再生,甚至导致枯竭,D错误;而自然资源在空间分布上是不均衡的,有的地区丰富,有的地区贫乏,C正确。故选C。
5.考查自然资源的概念和分类。自然资源是从自然环境中获取的;自然环境里包含自然资源,自然资源包括土地资源、水资源和矿产资源等。A正确。故选A。
(2021·全国高二课时练习)材料一 近年来,一些采矿人员无视《矿产资源法》,纷纷涌入国家规划的矿区,把完整的大矿区、大矿带人为地分割成若干小矿,乱采滥挖,使矿体从地表到深处,都被搞得支离破碎。
材料二 我国南方某地,铜矿资源丰富。为了炼铜,人们无休止地毁林开矿,加上当地其他一些自然原因,导致泥石流危害严重。地面被冲刷成的沟谷多达上百条,使30%以上乡镇的生产生活受到影响。
材料三 我国有许多种矿物共生在一起的矿床,但采矿时往往只采一种,抛弃其他有用成分,如采铅锌矿时,就把与之共生的硫铁矿(化工原料)抛弃,造成矿产资源的浪费。根据材料,完成下面小题
6.目前我国在矿产资源开采过程中存在的主要问题有( )
A.进口矿产,后续资源不足
B.乱采滥挖,破坏环境,浪费严重
C.地质条件复杂,矿产的开采较为困难
D.矿产资源分布不均,增加了运输的负担
7.我们必须认真贯彻《矿产资源法》,做到( )
A.进口矿产,减少我国矿产资源的开采量
B.集中开采富矿,关闭贫矿
C.大力开采海洋矿产资源,禁止开发陆地矿产资源
D.制止破坏矿产资源的恶劣行为,有效地保护和合理开发利用矿产资源
【答案】6.B7.D
【解析】6.据材料分析,开采过程中存在的问题主要有乱采滥挖,毁林开矿、破坏环境,导致泥石流危害严重,采铅锌矿时,就把与之共生的硫铁矿(化工原料)抛弃,造成矿产资源的浪费,B正确。进口矿产,后续资源不足不属于我国在矿产资源开采过程中存在的问题,A错误。我国地质条件复杂,仅仅是部分矿产的开采较为困难,但我国技术发达,这不是主要困难,C错误。矿产资源分布不均这是普遍规律,不是主要困难,D错误。故选B。
7.必须认真贯彻《矿产资源法》,做到制止破坏矿产资源的恶劣行为,有效地保护和合理开发利用矿产资源,D正确。进口矿产、减少我国矿产资源的开采量会增加成本,A错误。集中开采富矿、关闭贫矿会造成资源浪费,B错误。禁止开发陆地矿产资源不切实际,海洋资源目前开采规模较小,C错误。故选D。
(2021·山西晋中市·高一期末)为了保障和改善民生,减少污染物排放,我国西部地区推行太阳能和风能结合的供能方式代替燃煤。下图为当地某居民家庭能源利用示意图。据此完成下面小题。
8.当地采用太阳能、风能代替煤炭主要原因是( )
A.煤炭价格昂贵,居民负担重B.煤炭形成困难,需要保护
C.太阳能、风能资源丰富,无污染D.煤炭资源缺乏
9.该模式( )
A.冬季效果优于夏季B.可在全国大规模推广
C.不受天气变化影响D.西藏使用效果优于山西晋中
【答案】8.C9.D
【解析】8.我国西部地区有丰富的太阳能、风能资源,太阳能、风能为清洁能源、可再生资源,替代煤炭作为燃料,利于减轻环境污染,改善民生。故选C。
9.冬季太阳高度角较小,太阳能发电效果不如夏季,A错误;太阳能、风能易受天气变化影响,C错误;我国太阳能、风能分布不均匀,欠丰富地区不太适合大规模推广,B错误;西藏太阳能和风能资源比山西晋中更丰富,该模式使用效果优于山西晋中,D正确。故选D。
(2021·浙江高三期末)读我国2012(内圈)、2015(中圈)、2018(外圈)三年能源消费结构图,图中甲乙丙为三类化石能源,其余主要为可再生能源。完成下面小题。
10.甲、乙、丙分别为( )
A.煤炭、天然气、石油B.石油、煤炭、天然气
C.天然气、石油、煤炭D.天然气、煤炭、石油
11.下列关于我国可再生能源开发利用说法正确的是( )
A.东部季风区区最多B.对环境无污染
C.消费比重在不断上升D.对利用技术的要求低
【答案】10.D11.C
【解析】10.随着西气东输工程的修建,我国天然气消费比重不断上升,甲是天然气;我国能源消费仍以煤炭为主,乙是煤炭;石油消费比重变化不大,丙是石油;D正确;A、B、C错误。故选D。
11.可再生能源种类很多,像沼气、生物能,在使用的过程中也会产生一些污染物,B错误;我国可再生能源如水能、风能、太阳能等西部最多,对利用技术的要求也很高,A、D错误。随着经济的不断发展,我国对于可再生能源,从图中可以看出逐年升高,C正确。故选C。
(2021·福建龙岩市·高二期末) “弃风”现象是指在风电机组设备状态正常、风况良好的前提下,风电场被迫暂停部分机组发电的现象。下图为2018年我国部分省区弃风率图,完成下面小题。
12.新疆弃风率较高的原因有( )
①对外输电能力不足 ②风电开发成本较高 ③当地用电需求较小 ④风电技术尚不成熟
A.①②B.②③C.①③D.①④
13.图示地区近年来“弃风”现象有所减少的最主要原因是( )
A.大力引进高耗能类工业B.增加风电资金和技术投入
C.减少常规能源发电规模D.加强电力并网调配与管理
【答案】12.C13.D
【解析】12.新疆距离东部市场远,当地电网基础设施相对不足,对外输电能力不足,加之新疆人口少,经济落后,当地耗电量较小,所以弃风率较高,①③正确;根据材料可知,“弃风” 是指在风电机组设备状态正常、风况良好的前提下,风电场被迫暂停部分机组发电,所以并不是由于风电开发成本很高导致当地的弃风率较高,②错误;中国风电技术较成熟,④错误。C选项正确,A、B、D选项错误,故选C。
13.大力引进高耗能类工业会造成生态环境破坏加重, A错误;增加风电资金和技术投入,风电增多,“弃风”现象不会减少,B错误。我国对能源的需求量较大,减少常规能源发电规模不符合实际,C错误。加强电力并网调配与管理,从而跨区域向东部市场输电,将西部资源优势变为经济优势,既促进了东西部经济的协调发展,也减少了图中省区的“弃风”现象, D选项正确。故选D。
(2021·辽宁大连市·高三月考)金刚石是高温高压条件下岩石结晶的产物,多生成于火山通道内的金伯利岩。辽宁瓦房店市素有“中国钻石之乡”的美称。70年代前后,寻矿工作主要在地表范围开展,进展缓慢。2011年,进一步探测表明该矿床金刚石蕴藏量约1320万吨,约占全国总量的六成。但考虑到非可再生资源和生态保护,部分矿床实际已停产近10年,个别矿坑开发为地质旅游资源,当地经济发展依旧保持良好态势。据此完成下面小题。
14.上世纪70年代,寻矿工作主要在地表范围开展的原因包括( )
①勘探技术不成熟②埋藏条件较独特
③勘探知识不系统④岩石破碎难度大
A.①②③B.①②④C.①③④D.②③④
15.下图表示四类资源型城镇的发展历程及其资源环境效应示意图,能够正确表示瓦房店发展历程的是( )
A.
B.
C.
D.
【答案】14.A15.D
【解析】14.由材料可知,上世纪70年代,勘探技术不成熟,寻矿工作主要在地表范围开展的主要原因是受当时勘探技术的制约,①正确。独特的埋藏条件,使得我们在较落后的勘探技术条件下只能发现表层矿藏,②正确。上世纪70年代,勘探技术不成熟,勘探知识不系统,这也是制约寻矿工作主要在地表范围开展原因,③正确。而岩石破碎是矿石开采出来后的筛选工艺之一,④错误。①②③正确。故选A。
15.由材料可知,瓦房店早期主要靠开发矿石资源,资源消耗与生态破坏大。近年来,当地开始注重生态保护,发资旅游业,走可持续发展的道路,在经济保持良好发展的同时,大大降低对生态环境的破坏和对资源的消耗。因此,曲线④符合瓦房店的发展历程,D正确。故选D。
(2021·广东中山市·中山纪念中学高三月考)下表示意“我国云南、贵州、广东、广西四省区2017年底发电总量中各类型电源发电占比及全年发电量、用电量占比”。据此完成下面小题。
16.①②③④代表的省区正确的是( )
A.①为广西B.②为贵州C.③为云南D.④为广东
17.煤炭成为③省电源主体的主要原因是( )
A.当地煤炭资源丰富B.煤炭发电成本较低
C.保持电网电量稳定D.政府鼓励政策影响
【答案】16.B17.B
【解析】16.依据表格数据可知,①②省全年用电量占四省比例小于发电量,应为经济发展水平较低的云南和贵州,其中①省以水电为主,为云南,A错误。②省水能和煤炭均较为丰富,为贵州,B正确。③省区用电量占比最大,为广东,C错误。④省区水电比重大,为广西,D错误。故选B。
17.由上题分析可知,③省为广东省,发电所需燃煤主要从外地调入。A错误。与天然气发电相比,煤炭发电成术较低,这是煤发成为东省电源主体的主要原因,B正确。水电、燃气及其它电源均在保持电网电量稳定的作用,C错误。与煤炭发电相比,天然气发电污染小,受政府政策鼓励,D错误。故选B。
(2021·江苏扬州市·高三月考)全球能源互联网是清洁能源在全球范围大规模开发、配置、利用的基础平台,其实质就是“特高压电网+智能电网+清洁能源”。它可实现“两个替代”,即清洁能源替代化石能源、电力替代煤炭和石油消费。下图为世界部分风电和太阳能发电基地分布图。读图完成下面小题。
18.有关图中地区发电量的描述,正确的是( )
A.夏至日当南京日出时,甲地发电效率为一天中最高
B.冬至日当南京日出时,乙地发电效率为一天中最小
C.丙地一年中发电量最多的季节,正午太阳高度较小
D.丁地一年中发电量最少的季节,昼长达一年最小值
19.全球能源互联网( )
A.导致能源利用率降低,使全球能源安全水平下降
B.改变能源消费的空间格局,影响世界经济的发展
C.解决资源紧张、环境污染、气候变化等日益突出的问题
D.打破以油气为基础的传统能源体系,提升新能源影响力
【答案】18.C19.D
【解析】18.甲、乙两地是太阳能发电,甲地位于南京以西,夏至南京日出时甲地应处于夜晚,太阳能发电效率较低,A错误。冬至日,南京白昼达全年最短,乙地位于南半球,白昼达全年最长;乙地和南京经度相差不大,因此冬至日当南京日出时,乙地已经进入上午;在一天中太阳能发电效率最小时应为夜晚,B错误。丙地和丁地是风力发电,且位于北冰洋沿岸;冬季气温低,黑夜时间长甚至出现极夜现象,对电力需求量大,且冬季风力较大,因此丙地和丁地一年中发电量最多的季节应为冬季;反之一年中发电量最少的季节应为夏季。冬季太阳直射点位于南半球,丙地冬季正午太阳高度较小;丁地夏季昼长夜短,C正确、D错误。故选C。
19.全球能源互联网会导致能源利用率提高,使全球能源安全水平上升,A错误;不会改变能源消费的空间格局,B错误;可以缓解资源紧张、环境污染、气候变化等日益突出的问题,但不能解决,C错误;分析材料可知,全球能源互联网提升了清洁能源在能源消费构成中所占比重,有利于打破以油气为基础的传统能源体系,提升新能源影响力,D正确。故选D。
(2021·福建三明市·高三期末)抽水蓄能电站是一种特殊的水电站。它能在电网负荷低谷时把多余电能转化为水的势能储存,即将下水库的水抽送到上水库;在负荷高峰时将水的势能转化为电能,即上水库放水发电。图1是“抽水蓄能电站示意图”,图2是“上水库水位周变化过程图”。据此完成下面小题。
20.建设抽水蓄能电站的主要目的是( )
A.增加发电量,保障能源供应B.利用低谷电能,提高经济效益
C.削峰填谷,提高电网稳定性D.优化能源结构,改善环境质量
21.关于抽水蓄能电站营运周变化的叙述正确的是( )
A.周一到周五电网负荷低,持续抽水蓄能
B.周一到周五电网负荷高,持续放水发电
C.周末电网负荷较低,集中抽水蓄能
D.周末电网负荷较高,应该放水发电
【答案】20.C21.C
【解析】20.抽水蓄能电站原理,将电网负荷低时的多余电能,转变为电网高峰时期的高价值电能;在用电较少的时期,将部分电能用于抽水,在用电高峰时通过放水发电,提供电力。主要目的是削峰填谷,提高电网稳定性。C正确,不能增加发电量,A错误,不是利用低谷电能,而是转化为势能,B错误。对优化能源结构没有影响,D错误。故选C。
21.周一至周五,负荷高,不能抽水,A错误,没有抽水,不可能放水,B错误。周末用电量相对上班时间少,为低谷,可集中抽水,C正确,D错误。故选C。
(2021·浙江高三专题练习)地球超载日是指地球已用完年度可再生自然资源额度,当天进入生态赤字状态。下图为1969—2017年地球超载日期统计图,完成下面小题
22.从地球超载日角度看,人类对自然的索取超越地球生态临界点的年份大约是( )
A.1969年B.1970年C.1987年D.2017年
23.2020年“地球超载日”比2019年推迟了三个多星期,原因可能是( )
A.技术发展使资源利用率不断提升B.开发力度加大使资源总量增加
C.计划生育政策使人口数量减少D.新冠疫情使短期消费模式改变
【答案】22.B23.D
【解析】22.据图可知,1969年可再生自然资源额度并未用完,还有结余,但是到了1971年末,出现了生态赤字状态,这表明人类对自然的索取超越地球生态临界点的年份大约是1970年,所以本题正确答案为B.
23.2020年从年初开始出现了新冠疫情,多国公民减少了外出消费,使短期消费模式改变,因此“地球超载日”比2019年推迟了三个多星期,故D正确。2020年技术发展、资源开发力度、人口政策与2019年相比没有较大变化,不是影响地球超载日推迟的主要原因,故ABC错误。
二、综合题
24.(2021·湖北高三月考)阅读图文材料,完成下列要求。
长白山系是亚欧大陆东缘的最高山脉,由多列东北一西南走向的平行福键斯届山脉组成,是鸭绿江松花江图们江三江之源。长白山林区是同纬度地常保存最为原始、完整的森林保护区。主要植被类型为温带针间叶混变林。长白山区是著名的火山活动区,火山喷发后多形成较致密的玄式岩,地热资源可开采量巨大,形成多处温泉群。主要用于理疗、水产养理、农业灌溉等方面,开发方式比较粗放。目前,长白山区部分温泉出现不同程度的水位下降问题,现在以打井的方式抽水利用温泉水。下图示意长白山天池地理位置及某温泉地下水的理深情况。
(1)分析长白山区多温泉的原因。
(2)推测长白山区温泉流量的季节变化,并说明原因。
(3)请你就长白山区地热资源的可持续利用,提出合理建议。
【答案】(1)长白山区地处亚欧大陆东缘,受太平洋板块和亚欧板块的碰撞挤影响;火山活动频繁,地热丰富;植被覆盖率高河流密集,水源补给量大;多断层构造,地下水出露多。
(2)每年1~2月为枯水期,温泉流量较小; 3~6月山区积雪融化,出现春汛,温泉流量出现短暂性增加;7~9月降水较充足,补给地下量最多温泉流量出现峰值;10~12月逐渐进入枯水期,温泉流量相应减小。
(3)加强地热资源的开采管理科学开采和回灌;护周边山区植被,提高植被涵养水源的能力,增加地表水下渗量;提高地热资源的利用率,减少浪费;增设地下水动态监测系统。
【解析】(1)”长白山系是亚欧大陆东缘”,长白山区地处亚欧大陆东缘,靠近板块交界处,受太平洋板块和亚欧板块的碰撞挤影响;“长白山区是著名的火山活动区”,火山活动频繁,因此地热丰富;植被覆盖率高,涵养水源能力强,河流密集,水源补给量大;多断层构造,多裂隙,利于地下水出露。
(2)长白山区位于温带季风气候区,冬季降水少,每年1~2月为枯水期,温泉流量较小;东北地区河流有春汛, 3~6月山区积雪融化,出现春汛,温泉流量出现短暂性增加;夏季7—8月份雨季到来,7~9月降水较充足,补给地下量最多温泉流量出现峰值;10~12月夏季风影响很小,河流逐渐进入枯水期,温泉流量相应减小。
(3)“开发方式比较粗放”,据此应该加强地热资源的开采、管理;“长白山区部分温泉出现不同程度的水位下降问题,”应该科学开采和回灌;注意保护护周边山区植被,提高植被涵养水源的能力,增加地表水下渗量,保障温泉水量;科学合理规划,提高地热资源的利用率,减少浪费,提高效益;增设地下水动态监测系统,及时采取保护措施。
25.(2021·江苏南通市·高三一模)阅读下列材料,回答问题。
材料一 云南丽江华坪县煤炭资源丰富,曾是全国重点产煤县之一,当地社区到处都是煤炭、煤渣、煤矸石,树木、花草、屋顶常积着厚厚的煤灰。2014年以来,华坪县积极推进产业转型升级,化解煤炭产能过剩,实施煤矿技术改造,大力发展清洁能源产业,并依托得天独厚的金沙江干热河谷气候条件积极发展芒果产业。2018年华坪芒果种植面积位居全省第一。2019年,该县三次产业比重为14:49.1:36.9。2020年,华坪成功入选生态环境部公布的第四批“绿水青山就是金山银山”实践创新基地名单。
材料二 下图为“华坪县位置示意及三次产业结构统计图”。
(1)在三角坐标统计图中标出华坪县2019年三次产业结构比重。
(2)推测华坪县大力开发的清洁能源并说明判断理由。
(3)简述2014年后华坪县产业结构变化的主要影响因素。
【答案】(1)
(2)清洁能源:太阳能;水能。太阳能丰富的判断理由:纬度较低,正午太阳高度角较大;干热河谷,晴天多,太阳能丰富。水能丰富的判断理由:金沙江径流量较大;地形起伏大,河流落差大,水能丰富。
(3)答:产业政策;环保需求;资源禀赋;技术创新;市场需求。
【解析】(1)“2019年,该县三次产业比重为14:49.1:36.9”,根据材料可知,第一产业比重为14%,以三角坐标统计图的“第一产业”为横坐标,以“第三产业”为纵坐标,在横坐标上找到14%并作纵坐标的平行线;第二产业比重为49.1%,以三角坐标统计图的“第二产业”为横坐标,以“第一产业”为纵坐标,在横坐标上找到49.1%,并作纵坐标的平行线;第三产业比重为36.9%,以三角坐标统计图的“第三产业”为横坐标,以“第二产业”为纵坐标,在横坐标上找到36.9%,并作纵坐标的平行线。最后三条线相交的点就是所求点(见答案)。
(2)据图可知,该地所处纬度较低,正午太阳高度角较大;“依托得天独厚的金沙江干热河谷气候条件积极发展芒果产业”,表明该地为干热河谷,晴天多,太阳能丰富。金沙江位于季风气候区,降水量大,所以河流的径流量较大;该地地处西南地区,地形起伏大,河流落差大,所以水能丰富。因此可推测华坪县大力开发的清洁能源为太阳能和水能。
(3)“华坪县积极推进产业转型升级”,体现出影响因素有产业政策;“当地社区到处都是煤炭、煤渣、煤矸石,树木、花草、屋顶常积着厚厚的煤灰”,体现出影响因素包括环保需求;根据上题分析可知,当地太阳能、水能丰富,体现出影响因素有资源丰富;“实施煤矿技术改造”,体现出有技术创新因素;“依托得天独厚的金沙江干热河谷气候条件积极发展芒果产业”,我国热带地区面积小,热带水果产量小,而市场上对热带水果的需求很大,体现出了市场需求因素。
26.(2021·湖南永州市·高二期末)阅读图文材料,回答下列问题。
甘肃玉门是中国第一个大型石油基地,近年来石油资源趋于枯竭,但这里有非常丰富的风能资源。甘肃省在河西走廊建设大型风力发电基地,打造“陆上三峡”,玉门是其主战场。图为河西走廊简图。
(1)试分析玉门风能资源丰富的原因。
(2)简述玉门发电基地的建设对当地产生的积极意义。
(3)除大力发展风电以外,你认为还可以采取哪些措施来实现玉门经济的可持续发展?
【答案】(1)地处我国内陆地区,气候干旱(温差大),多大风天气;距冬季风源地近,风力大;地形平坦,植被稀少,风的阻力小;河西走廊两侧是高大山脉,中间形成一个东南—西北走向的狭窄通道,形成狭管效应,风速大。
(2)促进了新能源的开发,优化能源消费结构,有利于保护环境;有利于完善基础设施,推动相关产业发展,增加就业机会;将资源优势转化为经济优势,促进经济转型升级;繁荣商贸流通,活跃消费市场,带动当地社会经济发展等。
(3)靠近西气东输路线可获得油气资源,并在原有油气产业基础上,发展油气冶炼加工,延长产业链;利用丰富的太阳能,开发利用太阳能资源;在建设好发电基地后,吸引高耗能工业,夯实工业基础;改变单一的重工业结构,发展新兴产业;优化产业结构,积极发展旅游业等第三产业。
【解析】(1)玉门地处我国西北内陆地区,降水少,气候干旱,昼夜温差大,多大风天气;距冬季风源地(亚洲高压)近,风力大;位于河西走廊,地形平坦,植被稀少,风的阻力小,风力大;河西走廊两侧是高大山脉,中间形成一个东南—西北走向的狭窄通道,形成狭管效应,风速大。因此玉门风能资源丰富。
(2)甘肃省在河西走廊建设大型风力发电基地,玉门发电基地的建设促进了新能源的开发,优化能源消费结构,减轻大气污染,有利于保护环境;发电基地的建设,有利于完善基础设施,推动相关产业发展,增加就业机会,利于社会稳定;玉门发电基地的建设可以将资源优势转化为经济优势,增加经济收入,促进经济发展,促进经济转型升级;玉门发电基地的建设,促进经济发展,繁荣商贸流通,促进消费,活跃消费市场,带动当地社会经济发展等。
(3)大力发展风电,产业结构还不完善,结合该地靠近西气东输路线,因此可获得油气资源,并在原有油气产业基础上,发展油气冶炼加工,延长产业链,增加附加值;晴天多,光照强,利用丰富的太阳能,开发利用太阳能资源,增加能源供应;在建设好发电基地后,吸引高耗能工业,充分发挥能源充足优势,夯实工业基础;优化产业结构,改变单一的重工业结构,发展新兴产业、高技术产业;优化产业结构,积极发展旅游业等第三产业。省份
各电源发电占比(%)
发电量占比(%)
用电量占比(%)
水电
燃煤
燃气
其他
①
72.20
16.53
0.00
11.27
31
16
②
38.25
53.37
0.01
8.17
17
13
③
9.48
59.02
15.08
16.42
40
57
④
53.39
40.19
0.40
6.03
12
14
高中地理第一节 资源安全对国家安全的影响课时训练: 这是一份高中地理第一节 资源安全对国家安全的影响课时训练,共9页。试卷主要包含了我国农村水贫困程度,关于上图,说法正确的一项是,早期遍地开挖铁矿,会使得M镇,“建链补链”产生的显著效益有,我国稀土产业应等内容,欢迎下载使用。
高中地理人教版 (2019)选择性必修3 资源、环境与国家安全第一节 资源安全对国家安全的影响练习题: 这是一份高中地理人教版 (2019)选择性必修3 资源、环境与国家安全第一节 资源安全对国家安全的影响练习题,共5页。试卷主要包含了水资源问题产生的原因主要有,A 4,C 8等内容,欢迎下载使用。
地理选择性必修3 资源、环境与国家安全第二章 资源安全与国家安全第一节 资源安全对国家安全的影响课后练习题: 这是一份地理选择性必修3 资源、环境与国家安全第二章 资源安全与国家安全第一节 资源安全对国家安全的影响课后练习题,共6页。试卷主要包含了选择题,非选择题等内容,欢迎下载使用。

