高中生物浙科版 (2019)必修2《遗传与进化》第二节 适应是自然选择的结果课后测评
展开1.下列关于生物进化的叙述,正确的是
A.出现生殖隔离是新物种形成的标志
B.种群中的个体是进化的基本单位
C.人工选择是进化最重要的动力和机制
D.选择是不定向的,会随着环境的改变而改变
2.某一小岛上的野兔原种种群由于某种原因造成部分个体分别迁移到了两个其他的小岛上。如图表示野兔原种进化的过程,相关说法不正确的是
A.新物种1与新物种2可能是同一物种
B.由野兔原种形成新物种显示了物种形成的一种方式,即经过地理隔离而达到生殖隔离
C.图中X、Y分别表示突变和基因重组、自然选择,Z仅表示自然选择过程
D.在新物种形成的过程中一定存在种群基因频率的定向改变
3.实验室条件下可以研究细菌抗药性形成的机理。野生型金黄色葡萄球菌对青霉素是敏感的,将它接种到青霉素浓度为0.1单位/mL的培养基里,绝大多数细菌死亡,但有个别细菌能存活下来,并能进行繁殖。下列叙述正确的是
A.在青霉素的影响下,金黄色葡萄球菌种群抗青霉素的基因频率降低
B.存活下来的个体通过繁殖导致金黄色葡萄球菌种群抗青霉素的基因频率提高
C.接触青霉素之前金黄色葡萄球菌个体间已经产生了抗青霉素的差异
D.细菌抗药性的产生是人工选择的结果
4.下列有关生物进化的叙述,正确的是
A.通过一次有性生殖过程可以产生新物种
B.自然选择对种群内的各种可遗传变异均能发挥作用
C.使用抗生素过程中细菌抗药性不断增强属于人工选择
D.工业污染条件下桦尺蠖黑色个体增加的原因是黑色基因突变率上升
5.下列关于生物进化的叙述,错误的是
A.种群中存在的变异是自然选择的前提,也是生物进化的前提
B.自然选择不是进化的唯一因素,但却是适应进化的唯一因素
C.自然选择不仅能保留有利变异,淘汰不利变异,而且能使有利变异积累起来
D.长期的地理障碍形成的生殖隔离不是物种形成的唯一方式
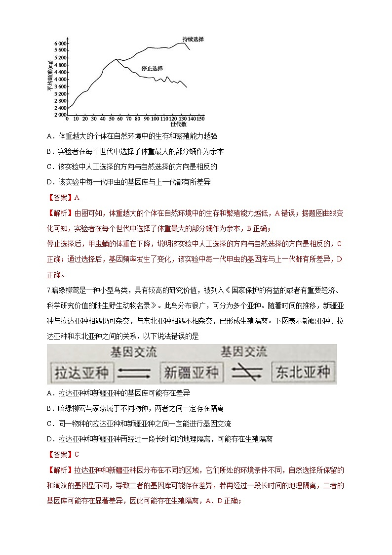
6.某科研小组用面粉甲虫研究人工选择的功效。他们称量甲虫蛹的体重,选择部分个体作为下一代的亲本,实验结果如图所示。以下叙述不正确的是
A.体重越大的个体在自然环境中的生存和繁殖能力越强
B.实验者在每个世代中选择了体重最大的部分蛹作为亲本
C.该实验中人工选择的方向与自然选择的方向是相反的
D.该实验中每一代甲虫的基因库与上一代都有所差异
7.暗绿柳莺是一种小型鸟类,具有较高的研究价值,被列入《国家保护的有益的或者有重要经济、科学研究价值的陆生野生动物名录》。此鸟分布很广,可分为多个亚种。随着时间的推移,新疆亚种与拉达亚种相遇仍可杂交,与东北亚种相遇不相杂交,已形成生殖隔离。下图表示新疆亚种、拉达亚种和东北亚种之间的关系,以下说法错误的是
A.拉达亚种和新疆亚种的基因库可能存在差异
B.暗绿柳莺与家燕属于不同物种,两者之间一定存在隔离
C.同一物种的拉达亚种和新疆亚种之间一定能进行基因交流
D.拉达亚种和新疆亚种再经过一段长时间的地理隔离,可能存在生殖隔离
8.下图中A、B、C表示环境条件差异较大、存在地理障碍的三个地区,A地区某种群部分个体迁移至B、C地区(t1、t2表示不同的时期),经长期进化逐渐d形成两个新物种乙、丙。下列叙述正确的是
A.留居在A地区的甲种群基因库将保持稳定不变
B.自然界中新物种的形成必须经过地理障 碍这一条件
C.t1时B、C两地区的种群遗传上的差异不 可能是遗传漂变造成的
D.通过这种方式形成的乙、丙是能适应各自环境的新物种
9.下列关于生物进化的叙述,正确的是
A.多倍体物种的形成通常也需要经过隔离
B.种群中个体迁入与迁出不会导致生物进化
C.生物的有害突变不可作为生物进化的前提
D.豌豆种群中控制豌豆粒色的全部基因称为基因库
10.下列有关基因频率和基因型频率的叙述,错误的是
A.基因频率不变,基因型频率也可能会变化
B.基因型频率不变,基因频率一定不变
C.平衡群体的标志不是基因型频率在上下代之间保持不变,而是基因频率在上下代之间保持不变
D.在一个大的种群中,某个基因发生突变后,其它都没有发生迁移、突变、选择的情况下,经过一代随机交配就可以保持基因型频率和基因频率的稳定
11.下列有关生物进化的叙述不合理的是
A.通过人工选择培育的新品种不一定适应自然环境
B.自然选择通过作用于个体而影响种群的基因频率
C.自然选择不是进化的唯一因素
D.变异的方向决定了生物进化的方向
12.某医院对新生儿感染的细菌进行了耐药性实验,结果显示 70%的致病菌具有耐药性。下列相关叙述不正确的是
A.耐药菌的产生是致病菌基因突变的结果
B.对新生儿注射抗生素属于特异性免疫
C.长期使用抗生素会导致新生儿体内致病菌耐药基因频率增加
D.“耐药性”的基因频率的变化导致病菌发生了进化
13.DNA分析表明,白头叶猴和金头叶猴都是从黑头叶猴进化而来的,为三个不同物种。以下相关叙述错误的是
A.自然选择的直接作用对象是种群中的等位基因
B.三个物种彼此之间可能能相互交配
C.自然选择使黑头叶猴不同种群朝不同方向进化
D.新物种的形成体现出自然选择可提高生物多样性
14.纽约哈的孙河的鱼因通用电气公司在1947年至1977年间排放的化学物质多氯联苯而遭遇生存大危机,但近年来调查发现哈的孙河河底的鳕鱼完全不受多氯联苯的影响。对比来自加拿大的鳕鱼发现,哈的孙河的鳕鱼都出现了AHR2基因。下列有关说法正确的是
A.排入哈的孙河的多氯联苯诱导鳕鱼发生基因突变,产生AHR2基因
B.加拿大的鳕鱼与哈的孙河的鳕鱼基因库已经有明显的差异,属于不同的物种
C.AHR2基因的产生,改变了河底和鳕鱼种群的基因频率,对生物进化具有重要意义
D.若通过治理,消除多氯联苯污染,哈的孙河鳕鱼种群中AHR2基因频率将会迅速降低
高中生物浙科版 (2019)必修2《遗传与进化》第五章 生物的进化第二节 适应是自然选择的结果同步训练题: 这是一份高中生物浙科版 (2019)必修2《遗传与进化》第五章 生物的进化第二节 适应是自然选择的结果同步训练题,共8页。试卷主要包含了下列哪项不是生物进化的原材料,下列关于物种的叙述,正确的是等内容,欢迎下载使用。
高中生物浙科版 (2019)必修2《遗传与进化》第五章 生物的进化第二节 适应是自然选择的结果随堂练习题: 这是一份高中生物浙科版 (2019)必修2《遗传与进化》第五章 生物的进化第二节 适应是自然选择的结果随堂练习题,文件包含新教材精创521适应是自然选择的结果练习2解析版docx、新教材精创521适应是自然选择的结果练习2原卷版docx等2份试卷配套教学资源,其中试卷共11页, 欢迎下载使用。
高中生物浙科版 (2019)必修2《遗传与进化》第四节 基因控制蛋白质合成当堂检测题: 这是一份高中生物浙科版 (2019)必修2《遗传与进化》第四节 基因控制蛋白质合成当堂检测题,文件包含新教材精创341基因控制蛋白质合成练习2解析版docx、新教材精创341基因控制蛋白质合成练习2原卷版docx等2份试卷配套教学资源,其中试卷共10页, 欢迎下载使用。

